ТЕОРИЯ ВЕРОЯТНОСТЕЙ И МАТЕМАТИЧЕСКАЯ СТАТИСТИКА
Теория вероятностей – математическая наука, изучающая закономерности случайных явлений, случайные события, случайные величины, их свойст
Принцип умножения
Принцип умножения
ПЕРЕСТАНОВКИ
ПЕРЕСТАНОВКИ
РАЗМЕЩЕНИЯ
РАЗМЕЩЕНИЯ
СОЧЕТАНИЯ
СОЧЕТАНИЯ
РАЗБИЕНИЯ
РАЗБИЕНИЯ
ПРОСТРАНСТВО ЭЛЕМЕНТАРНЫХ СОБЫТИЙ
ПРОСТРАНСТВО ЭЛЕМЕНТАРНЫХ СОБЫТИЙ
ТИПЫ СОБЫТИЙ
ПРИМЕР
ПРИМЕР
ОПЕРАЦИИ НАД СОБЫТИЯМИ
ОПЕРАЦИИ НАД СОБЫТИЯМИ
ОПЕРАЦИИ НАД СОБЫТИЯМИ
ОПЕРАЦИИ НАД СОБЫТИЯМИ
ОПЕРАЦИИ НАД СОБЫТИЯМИ
ОПЕРЕДЕЛЕНИЕ ВЕРОЯТНОСТИ
ОПЕРЕДЕЛЕНИЕ ВЕРОЯТНОСТИ
СВОЙСТВА КЛАССИЧЕСКОГО ОПРЕДЕЛЕНИЯ ВЕРОЯТНОСТИ
СВОЙСТВА КЛАССИЧЕСКОГО ОПРЕДЕЛЕНИЯ ВЕРОЯТНОСТИ
ПРИМЕР
ПРИМЕР
ПРИМЕР
ОПЕРЕДЕЛЕНИЕ ВЕРОЯТНОСТИ
ОПЕРЕДЕЛЕНИЕ ВЕРОЯТНОСТИ
ОПЕРЕДЕЛЕНИЕ ВЕРОЯТНОСТИ
ОПЕРЕДЕЛЕНИЕ ВЕРОЯТНОСТИ
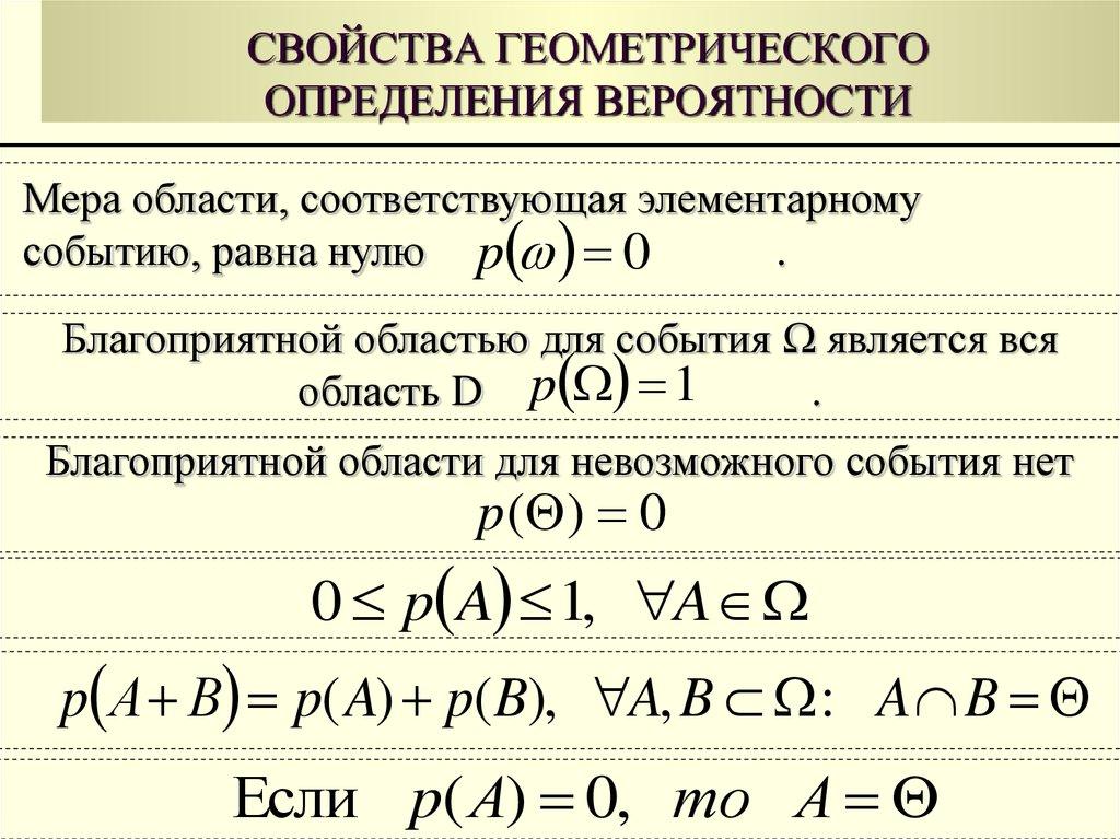
СВОЙСТВА ГЕОМЕТРИЧЕСКОГО ОПРЕДЕЛЕНИЯ ВЕРОЯТНОСТИ
ПРИМЕР
ОПЕРЕДЕЛЕНИЕ ВЕРОЯТНОСТИ
СВОЙСТВА ЧАСТОТЫ
ОПЕРЕДЕЛЕНИЕ ВЕРОЯТНОСТИ
ТЕОРЕМЫ УМНОЖЕНИЯ
ПРИМЕР
ПРИМЕР
ФОРМУЛА ПОЛНОЙ ВЕРОЯТНОСТИ
ФОРМУЛА ПОЛНОЙ ВЕРОЯТНОСТИ
ФОРМУЛА ПОЛНОЙ ВЕРОЯТНОСТИ
ПРИМЕР
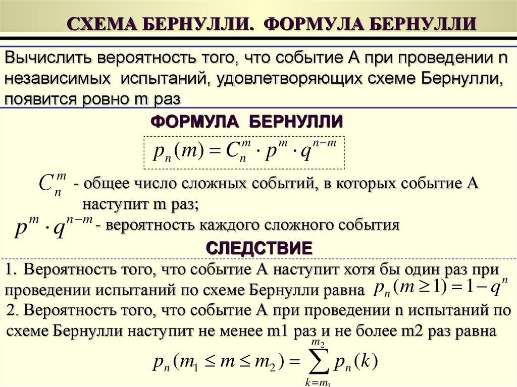
СХЕМА БЕРНУЛЛИ. ФОРМУЛА БЕРНУЛЛИ
СХЕМА БЕРНУЛЛИ. ФОРМУЛА БЕРНУЛЛИ
ПРИМЕР
НАИВЕРОЯТНЕЙШЕЕ ЧИСЛО НАСТУПЛЕНИЯ СОБЫТИЯ ПРИ ПРОВЕДЕНИИ ИСПЫТАНИЙ ПО СХЕМЕ БЕРНУЛЛИ
НАИВЕРОЯТНЕЙШЕЕ ЧИСЛО НАСТУПЛЕНИЯ СОБЫТИЯ ПРИ ПРОВЕДЕНИИ ИСПЫТАНИЙ ПО СХЕМЕ БЕРНУЛЛИ
ПРИМЕР
ФОРМУЛА ПУАССОНА
ПРИМЕР
ЛОКАЛЬНАЯ ТЕОРЕМА МУАВРА-ЛАПЛАСА
ПРИМЕР
ИНТЕГРАЛЬНАЯ ТЕОРЕМА МУАВРА-ЛАПЛАСА
ПРИМЕР
ТЕОРЕМЫ МУАВРА-ЛАПЛАСА
3.96M
Категория: МатематикаМатематика

Теория вероятностей и математическая статистика

1. ТЕОРИЯ ВЕРОЯТНОСТЕЙ И МАТЕМАТИЧЕСКАЯ СТАТИСТИКА

МИНИСТЕРСТВО ОБРАЗОВАНИЯ И НАУКИ РОССИЙСКОЙ ФЕДЕРАЦИИ
ФЕДЕРАЛЬНОЕ АГЕНТСТВО ПО ОБРАЗОВАНИЮ
Федеральное государственное бюджетное образовательное учреждение
высшего профессионального образования
«Оренбургский государственный университет»
Кафедра прикладной математики
И.П. БОЛОДУРИНА, Ю.П. ИВАНОВА
ТЕОРИЯ ВЕРОЯТНОСТЕЙ
И
МАТЕМАТИЧЕСКАЯ СТАТИСТИКА
Оренбург 2013

2. Теория вероятностей – математическая наука, изучающая закономерности случайных явлений, случайные события, случайные величины, их свойст

Во многих своих разделах математическая статистика
опирается на теорию вероятностей, позволяющую
оценить надёжность и точность выводов, делаемых
на основании ограниченного статистического материала
Теория вероятностей – математическая наука,
изучающая закономерности случайных явлений,
случайные события, случайные величины, их свойства и
операции над ними
Математическая статистика – математическая
наука, разрабатывающая математические методы
систематизации и использования статистических данных
для научных и практических выводов

3.

ЭЛЕМЕНТЫ КОМБИНАТОРИКИ
Задачи называются комбинаторными, если в них определяется
число способов осуществления того или иного действия
Наука, изучающая способы решения комбинаторных задач, называется
комбинаторикой. Комбинаторика - это раздел математики, в котором
исследуются и решаются задачи выбора элементов из исходного
множества и расположения их в некоторой комбинации, составленной
по заданным правилам
Слово «комбинаторика» происходит от латинского слова «combinare», которое
означает «соединять, сочетать»
ИСТОРИЯ ВОЗНИКНОВЕНИЯ

4. Принцип умножения

Задача:
Требуется совершить путешествие по маршруту Оренбург-Самара-Казань. Известно, что из Оренбурга до Самары можно
добраться поездом, самолетом или на автомобиле; из Самары
до Казани: самолетом, поездом, пароходом или на автомобиле.
Сколькими способами можно осуществить такое путешествие?
Решение
ПОЕЗД
ПОЕЗД
Оренбург
САМОЛЕТ
САМОЛЕТ
Самара
АВТОМОБИЛЬ
Из Оренбурга до Самары можно
добраться 3 способами, для каждого из
них из Самары до Казани – 4 способами.
Таким образом, такое путешествие можно
осуществить 12 способами.
ТЕПЛОХОД
АВТОМОБИЛЬ
Казань
12 способов

5. Принцип умножения

Теорема
Если требуется выполнить одно за другим k действий, причем первое
действие можно выполнить n1 способами, второе – n2 способами,…,
k-ое – n способами,
то все k действий вместе можно
выполнить
n n ... n
n n ... n
k
n1 n2 ... nk способами
1
2
k
1
2
k

6. ПЕРЕСТАНОВКИ

Определение
Множество из n элементов называется упорядоченным, если
каждому элементу этого множества поставлено в соответствие
натуральное число (номер элемента) от 1 до n.
В противном случае, множество называется неупорядоченным
Для одного и того же множества из n элементов можно получить
различные упорядоченные множества
Определение
Различные упорядоченные множества одного и того же множества
из n элементов называются перестановками этого множества P
n
Pn - число перестановок из n элементов
0! 1
1! 1
2! 1 2
3! 1 2 3
Факториал
3! 1 2 3 …….. n! 1 2 3 ... (n 1) n
4! 1 2 3 4

7. ПЕРЕСТАНОВКИ

Теорема
Число перестановок множества из n элементов равно
Pn n!
Доказательство:
Определим сколькими способами n предметов можно расставить по n
местам.
1-ое место можно заполнить n способами;
2-ое место можно заполнить (n-1) способами;
……..
(n-1)-ое место можно заполнить 2 способами;
n-ое место можно заполнить 1 способом.
Таким образом, общее число способов осуществления данного действия
равно
n (n 1) ... 2 1 n!
Следствие
n различных предметов по n местам можно
расставить n! способами

8. РАЗМЕЩЕНИЯ

Как из множества, состоящего из n элементов, выбрать
Задача: упорядоченное подмножество из m элементов?
Например, как рассадить за праздничный стол 12 гостей, если
всего 15 мест?
Определение
Упорядоченное m-элементное подмножество множества из n
элементов называется размещением из n элементов по m
Anm
( m n)
m
n
A
- число размещений из n элементов по m
Следствие далее представленной теоремы
m различных предметов по n местам можно расставить
Anm
способами
Решение
Число приглашенных гостей можно рассадить
12
15 способами
A

9. РАЗМЕЩЕНИЯ

Теорема
Число размещений множества из n элементов по m равно
n!
A
(n m)!
m
n
Доказательство:
1-ый элемент можно выбрать n способами;
2-ой элемент можно выбрать (n-1) способами;
……………….
m-ый элемент можно выбрать (n-(m-1)) способами.
Таким образом, общее число способов выбрать упорядоченное
подмножество равно n(n-1)…(n-(m-1)).
n(n 1)...( n (m 1))( n m)!
n!
(n m)!
(n m)!

10. СОЧЕТАНИЯ

Как из множества, состоящего из n элементов, выбрать
Задача: неупорядоченное подмножество из m элементов?
Например, в студенческой группе из 25 человек выбрать 3 для
выполнения какой-нибудь общественной работы? Порядок
выдвижения кандидатур значения не имеет.
Определение
Произвольное m-элементное подмножество множества из n
элементов называется сочетанием из n элементов по m
С
( m n)
С nm
m
n - число сочетаний из n элементов по m
Следствие далее представленной теоремы
m одинаковых предметов по n местам можно расставить
С nm
способами
Решение
Количество способов выбрать 3 человека из 25 для выполнения поручения
3
С25

11. СОЧЕТАНИЯ

Теорема
Число сочетаний множества из n элементов по m равно
n!
С
m!(n m)!
m
n
Доказательство:
Известно, что число упорядоченных m-элементных подмножеств
множества из m элементов равно
Среди них встречаются множества, состоящие из одинаковых элементов и
отличающиеся только порядком расположения этих элементов. Разобьем
все упорядоченные подмножества на группы множеств, состоящих из
одинаковых элементов. Число множеств внутри каждой группы будет m!.
Следовательно, групп (а значит и неупорядоченных подмножеств) будет
m
A
n!
m
n
Сn
m! m!(n m)!

12. РАЗБИЕНИЯ

Разбиение множества из n элементов на r попарно
Задача: непересекающихся подмножеств. Например, студенческую
группу из 25 человек нужно разбить на 3 подгруппы по 5, 8, 12
человек соответственно для выполнения хозяйственных работ
на субботнике.
Определение
Представление (разложение) множества из n элементов в виде суммы
(объединения) r попарно непересекающихся неупорядоченных
подмножеств, состоящих из m1 , m2 ,....., mr элементов соответственно,
называется разбиением множества из n элементов на r подмножеств по
m1, m2 ,....., mr элементов соответственно 1 2
r
(m m ... m n)
Pn m1 , m2 ,..., mr
- число разбиений из n элементов по
m1, m2 ,....., mr
Решение
Группу из 25 человек на подгруппы из 5, 8, 12 человек можно разбить
P25 5,8,12 способами

13. РАЗБИЕНИЯ

Теорема
Число разбиений множества из n элементов на r попарно
непересекающихся подмножеств по m1 , m2 ,....., mr
n!
элементов равно
Pn m1 , m2 ,..., mr
m1! m2 ! .... mr !
Доказательство:
1-ое множество, состоящее из m1 элементов, можно выбрать С n 1 способами;
m
2-ое множество - С 2 способами;
n m1
…..
mr 1
(r-1)-ое множество n m m ... m
m
С
1
2
r 2
способами;
r-ое множество - 1 способом.
Общее число способов будет равно
С С
m1
n
m2
n m1
... С
mr 1
n m1 m2 ... mr 2
n!
1
m1! m2 ! ... mr !

14. ПРОСТРАНСТВО ЭЛЕМЕНТАРНЫХ СОБЫТИЙ

ОСНОВНЫЕ ПОНЯТИЯ ТЕОРИИ ВЕРОЯТНОСТЕЙ
ПРОСТРАНСТВО ЭЛЕМЕНТАРНЫХ СОБЫТИЙ
Случайным событием (просто событием, исходом) называется любой факт,
который в результате испытания может произойти или не произойти
Случайные события обозначают заглавными буквами латинского алфавита: A, B, C, …
ПРИМЕРЫ
1) A {выпало четное число очков};
2) B {выпало число очков, кратное 3};
3) С {выпало более 4 очков}
Под испытанием (опытом, экспериментом) понимается выполнение
определенного комплекса условий, в которых наблюдается то или иное
явление, фиксируется тот или иной результат
ПРИМЕРЫ
1) бросание игрального кубика;
2) cдача экзамена;
3) выстрел из винтовки;
4) химический эксперимент и др.

15. ПРОСТРАНСТВО ЭЛЕМЕНТАРНЫХ СОБЫТИЙ

Среди всех возможных событий , которые, по воле случая, в
результате опыта происходят или не происходят выделяют
элементарные исходы (элементарные события)
Элементарные исходы – это события, обладающие следующими
cвойствами;
1) они взаимно исключают друг друга и в результате опыта происходит
одно из них;
2) для любого события (возможного в результате опыта), по наступившему
элементарному событию, можно определить произошло оно или нет
Элементарные события обозначают ω или ωi
Совокупность всех элементарных событий называют пространством
элементарных событий
Пространство элементарных событий обозначают
Любое подмножество множества Ω называют событием
Событие А происходит тогда и только тогда, когда происходит одно
из элементарных событий, входящих в А

16. ТИПЫ СОБЫТИЙ

17. ПРИМЕР

Рассмотрим кубик, на гранях которого написаны цифры 1, 7, 0,
Задача: 1, 2, 4. Опыт состоит в том, что бросаем кубик и смотрим,
какая цифра появится на верхней грани.
Элементарными событиями являются:
Пространство элементарных исходов:
0 - выпадение цифры «0»;
1 - выпадение цифры «1»;
2 - выпадение цифры «2»;
4 - выпадение цифры «4»;
7 - выпадение цифры «7».
0 ; 1; 2 ; 4 ; 7
А 0 ; 2 ; 4 - событие, состоящее в том, что выпадет четная
цифра;
B 1; 7 - событие, состоящее в том, что выпадет нечетная
цифра;
C 2 ; 7 - событие, состоящее в том, что появится простое
число.

18. ПРИМЕР

Предположим, в результате опыта появилась цифра 7.
В этом случае произошли события B и C, а событие А не произошло
События называются совместными, если появление одного не исключает
появление другого. В противном случае события называются
несовместными
А и В – несовместные события; В и С – совместные события
Невозможным для данного опыта является событие, состоящее в
том, что появится цифра 5.

19. ОПЕРАЦИИ НАД СОБЫТИЯМИ

Суммой событий А и B называется событие
С : А или В
ОБОЗНАЧЕНИЕ
С=А+B или С А В
Событие А+В происходит тогда и только тогда, когда
происходит или событие А или событие В или и А и В
одновременно

20. ОПЕРАЦИИ НАД СОБЫТИЯМИ

Произведением событий А и B называется событие
С : А и В
ОБОЗНАЧЕНИЕ
С=АB или С А В
Событие АВ происходит тогда и только тогда, когда
одновременно происходят события А и В. Если события
А и В несовместны, то А В .

21. ОПЕРАЦИИ НАД СОБЫТИЯМИ

Разностью событий А и B называется событие
С : А и В
ОБОЗНАЧЕНИЕ
С=А-B или С А \ В
Событие А-В происходит тогда и только тогда, когда
событие А происходит, а В не происходит

22. ОПЕРАЦИИ НАД СОБЫТИЯМИ

Событие
\ А называется противоположным
событием к А
ОБОЗНАЧЕНИЕ
А А
А А
А

23. ОПЕРАЦИИ НАД СОБЫТИЯМИ

24. ОПЕРЕДЕЛЕНИЕ ВЕРОЯТНОСТИ

Возникновение теории вероятностей как науки относится
к середине 17 века. Первое определение вероятности
было дано Бернулли
Вероятность
– степень уверенности
в том, что
; ; ; ;
; ; ; ;
событие произойдет и отношение к достоверности как
части к целому
0
1
2
4
7
0
1
2
4
7
ОПРЕДЕЛЕНИЕ ВЕРОЯТНОСТИ
КЛАССИЧЕСКОЕ
СТАТИСТИЧЕСКОЕ
ГЕОМЕТРИЧЕСКОЕ АКСИОМАТИЧЕСКОЕ
Классическое определение вероятности сформулировано в
курсе лекций Лапласа

25. ОПЕРЕДЕЛЕНИЕ ВЕРОЯТНОСТИ

Пусть пространство элементарных событий Ω состоит из
конечного числа равновозможных элементарных
исходов 1; 2 ;...; n . Произвольное событие А
можно представить A i1; i 2 ;...; ik , 1 i1 i2 ... ik .k
Событие А соответствует k элементарным исходам.
(классическое определение вероятности)
Вероятностью события А называется число,
равное отношению числа элементарных исходов,
благоприятствующих появлению события А к
общему числу исходов
k
p ( A)
n

26. СВОЙСТВА КЛАССИЧЕСКОГО ОПРЕДЕЛЕНИЯ ВЕРОЯТНОСТИ

Каждому элементарному событию соответствует только
один элементарный исход
1
p i , i 1, n
n
Событию Ω соответствует n элементарных исходов
p 1
Невозможному событию не соответствует ни одного
исхода
p ( ) 0

27. СВОЙСТВА КЛАССИЧЕСКОГО ОПРЕДЕЛЕНИЯ ВЕРОЯТНОСТИ

0 p A 1, A
p А В p( A) p(B), A, B : A B
Если p( А) 0, то А
ЗАМЕЧАНИЕ
Классическое определение вероятности может
применяться лишь в тех случаях, когда:
1)пространство элементарных исходов состоит из
конечного числа элементарных исходов;
2) элементарные исходы равновероятны.

28. ПРИМЕР

Рассмотрим кубик, на гранях которого написаны цифры 1, 7, 0,
Задача: 1, 2, 4. Опыт состоит в том, что бросаем кубик и смотрим,
какая цифра появится на верхней грани.
Элементарными событиями являются:
Пространство элементарных исходов:
0 - выпадение цифры «0»;
1 - выпадение цифры «1»;
2 - выпадение цифры «2»;
4 - выпадение цифры «4»;
7 - выпадение цифры «7».
0 ; 1; 2 ; 4 ; 7
А 0 ; 2 ; 4 - событие, состоящее в том, что выпадет четная
цифра;
B 1; 7 - событие, состоящее в том, что выпадет нечетная
цифра;
C 2 ; 7 - событие, состоящее в том, что появится простое
число.

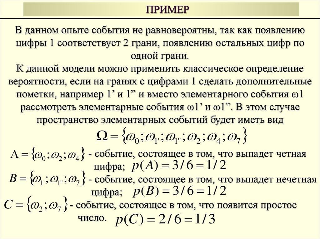
29. ПРИМЕР

В данном опыте события не равновероятны, так как появлению
цифры 1 соответствует 2 грани, появлению остальных цифр по
одной грани.
К данной модели можно применить классическое определение
вероятности, если на гранях с цифрами 1 сделать дополнительные
пометки, например 1’ и 1” и вместо элементарного события ω1
рассмотреть элементарные события ω1’ и ω1”. В этом случае
пространство элементарных событий будет иметь вид
0 ; 1' ; 1" ; 2 ; 4 ; 7
А 0 ; 2 ; 4 - событие, состоящее в том, что выпадет четная
цифра; p ( A) 3 / 6 1 / 2
B 1' ; 1" ; 7 - событие, состоящее в том, что выпадет нечетная
цифра; p ( B ) 3 / 6 1 / 2
C 2 ; 7 - событие, состоящее в том, что появится простое
число. p (C ) 2 / 6 1 / 3

30. ПРИМЕР

31. ОПЕРЕДЕЛЕНИЕ ВЕРОЯТНОСТИ

Геометрическая интерпретация вероятности была
предложена английским математиком Венном
Геометрическое определение вероятности применяется в
тех случаях, когда имеется бесконечное число
равновероятных исходов.
S ( A)
p( A)
?
S ( )

32. ОПЕРЕДЕЛЕНИЕ ВЕРОЯТНОСТИ

Наиболее распространены 3 модели
1
Имеем отрезок [А, В]. Бросаем в него точку. Теоретически точка
может попасть в любую точку X отрезка [А, В].
Пространство элементарных событий состоит из бесконечного
числа элементарных исходов, следовательно классическое
определение вероятности применить нельзя.
Вероятностью события А, состоящего в том, что при бросании
точки на отрезок [A, B] она попадет на отрезок
[С, Д] [А, В], называется число, определяемое по формуле
длина [C, Д] СД
p ( A)
длина [ААВ] АВ

33. ОПЕРЕДЕЛЕНИЕ ВЕРОЯТНОСТИ

2
Пусть на плоскости ОХУ задана замкнутая ограниченная область
G с гладкой или кусочно-гладкой границей. Каждой такой
области можно поставить в соответствие число S(G) – площадь
области. Бросаем точку в область G. Элементарное событие –
nочка попадеn в точку P области G. Пространство элементарных
исходов состоит из бесконечного числа равновероятных исходов
Вероятностью события А, состоящего в том, что при бросании
точки в область G она попадет в замкнутую ограниченную
область с гладкой или кусочно гладкой границей g G ,
называется число, определяемое по формуле
площадь g S ( g )
p( A)
площадь G S (G)

34. ОПЕРЕДЕЛЕНИЕ ВЕРОЯТНОСТИ

3
Пусть в
задано замкнутое ограниченное тело T с гладкой или
кусочно-гладкой границей. Ему можно поставить в соответствие
число V(T) - объем тела.
Вероятностью события А, состоящего в том, что при бросании
точки в область T она попадет в область
,
t T
называется число, определяемое по формуле
объем t V (t )
p( A)
объемT V (T )
Все три определения можно свести к одному, если вместо числовых
характеристик области использовать термин мера области - mes
объем t V (t )
A)
Вероятностьюp( события
А, состоящего в том, что при бросании
объемT V (T )
точки в область D она попадет в область d D
,
называется число, определяемое по формуле
mes(d)
p( A)
mes(D)

35. СВОЙСТВА ГЕОМЕТРИЧЕСКОГО ОПРЕДЕЛЕНИЯ ВЕРОЯТНОСТИ

Мера области, соответствующая элементарному
событию, равна нулю p 0
.
Благоприятной областью для события Ω является вся
область D p 1
.
Благоприятной области для невозможного события нет
p ( ) 0
0 p A 1, A
p А В p( A) p(B), A, B : A B
Если p( А) 0, то А

36. ПРИМЕР

Два друга договорились встретиться между 12 и 13 часами дня.
Задача: Пришедший первым ждет второго в течении 20 минут, после
чего уходит. Найти вероятность того, что встреча произойдет,
если каждый наудачу выбирает время своего прихода от 12 до
13 часов.
Решение
Пусть время прихода одного из них –
- 12 ч. х мин.; другого – 12 ч. y мин.
При этом 0 x 60; 0 y 60
Встреча произойдет если:
y x 20 x 20 y x 20
S (G ) 3600
1
S ( g ) 3600 2 40 40 2000
2
2000 5
p( A)
3600 9

37. ОПЕРЕДЕЛЕНИЕ ВЕРОЯТНОСТИ

Статистическое определение вероятности является следствием
обработки результатов различных наблюдений и положило
начало науке математическая статистика
Проведем серию из N опытов. Как часто появится событие A?
(Например, бросаем монету несколько раз. Сколько раз при
бросании монеты появится «герб»?)
Пусть NА – число появлений события А в серии из N опытов.
(статистическое определение вероятности)
Частотой (относительной частотой) появления события А в
серии из N опытов называется число, равное отношению числа
появлений события А в серии из N опытов к общему числу опытов
NA
А
N

38. СВОЙСТВА ЧАСТОТЫ

0 A 1 т.к. 0 N А N
1 т.к. N N
0 т.к. N 0
А B А B , A, B : A B
Если A 0, то не слетует, что А
Например, если бросили монету 3 раза и каждый раз выпало
«решка», то частота появления «герба» в данной серии опытов
равна нулю, но событие не является невозможным

39. ОПЕРЕДЕЛЕНИЕ ВЕРОЯТНОСТИ

Опыты показывают, что при больших N частота νА в различных
сериях испытаний оказывается приближенно одинаковыми, то
есть существует некоторое значение p(A), называемое
вероятностью события А, около которого группируются
указанные частоты
NA
p ( A) А
N
Так как при проведении экспериментов или сбора информации
возможны погрешности, то обычно проводят несколько серий
опытов (например k серий), в которых число испытаний равно
N1, N2,…,Nk. Опрределяют частоту появления события в каждой
серии
1А , А2 ,..., Аk и под вероятностью понимают число
p( A)
...
1
А
2
А
k
А

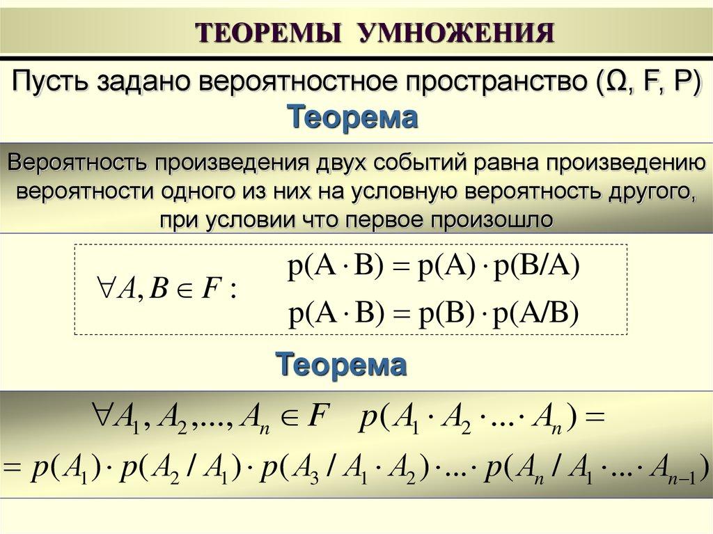
40. ТЕОРЕМЫ УМНОЖЕНИЯ

Пусть задано вероятностное пространство (Ω, F, P)
Теорема
Вероятность произведения двух событий равна произведению
вероятности одного из них на условную вероятность другого,
при условии что первое произошло
А, B F :
p(A B) p(A) p(B/A)
p(A B) p(B) p(A/B)
Теорема
А1 , А2 ,..., Аn F p( А1 А2 ... Аn )
p( А1 ) p( А2 / А1 ) p( А3 / А1 А2 ) ... p( Аn / А1 ... Аn 1 )

41. ПРИМЕР

В урне лежат 12 белых, 8 красных и 10 синих шаров. Наудачу
Задача: вынимают 2 шара. Какова вероятность, что вынутые шары
разных цветов, если известно, что среди них не оказалось
синего шара?
Решение
Так как известно, что синие шары не вынимались, то всего
существует n=20 возможных вариантов исхода опыта.
Событие Ai – i-ый вынутый шар белый;
i 1,2
Bi – i-ый вынутый шар красный.
Если 1-ым вынут белый шар, а 2-ым красный, то вероятность такого
12 8
события
p(C ) p ( A1 B2 ) p ( A1 ) p ( B2 / A1 )
20 19
Если 1-ым вынут красный шар, а 2-ым белый, то вероятность такого
события
8 12
p ( D) p ( B1 A2 ) p( B1 ) p( A2 / B1 )
20 19

42. ПРИМЕР

Так как порядок извлечения шаров не имеет значения, нас
устраивают оба события. Тогда учитывая несовместность
событий С и D, получаем
12 8
8 12 48
p p(C D) p(C ) p( D)
20 19 20 19 95
События A и B называются независимыми, если
p( A В) p( A) p( В)
События A1, А2,…,Аn называются попарно
независимыми, если
p( Ai A j ) p( Ai ) p( A j ) i . j

43. ФОРМУЛА ПОЛНОЙ ВЕРОЯТНОСТИ

Пусть задано вероятностное пространство (Ω, F, P)
Нас интересует событие А, которое может наступить при
появлении одного из несовместных событий А1, А2,…,Аn,
образующих полную группу
Совокупность событий {А1, А2,…,Аn} называется полной
группой событий, если:
1) события А1, А2,…, Аn попарно независимы, то есть
Ai A j i j
2) А1 А2 ... Аn
В результате эксперимента обязательно происходит одно
из событий Аi, i=1,2,…,n.
События А1, А2,…,Аn называются гипотезами.

44. ФОРМУЛА ПОЛНОЙ ВЕРОЯТНОСТИ

Пусть известны вероятности событий Ai , i 1, n и
условные вероятности p( А / А1 ), p( А / А2 ),..., p( А / Аn ).
Как найти вероятность события A?
Теорема
(формула полной вероятности)
Если события A1, A2,…,An образуют полную группу событий,
то для любого события А справедлива формула полной
вероятности
p( A) p( А1 ) p( А / А1 ) p( А2 ) p( А / А2 ) ...
... p( Аn ) p( А / Аn )
Вероятности p(Ak) называются априорными
вероятностями гипотез, вычисляемыми до
произведения опыта

45. ФОРМУЛА ПОЛНОЙ ВЕРОЯТНОСТИ

Формула полной вероятности применяется в случаях, когда
опыт со случайным исходом распадается на два этапа: на
первом этапе «разыгрываются» условия опыта, а на втором –
его результат.
Опыт произведен. В результате наступило
Предположим событие А. Как изменятся вероятности
ситуацию: гипотез A , i 1, n ? То есть как найти
i
апостериорные вероятности гипотез
p( А1 / А), p( А2 / А),..., p( Аn / А)
Теорема (формула Байесса)
Предположим, что в результате испытания событие А
произошло. Тогда вероятность гипотез A1, A2,…,An можно
вычислить
p( Ai / A)
p( Ai ) p( A / Ai )
n
p( A ) p( A / A )
j
j
, i 1, n

46. ПРИМЕР

По объекту производится 2 выстрела. Вероятность попадания
при первом выстреле равна 0,5; при втором – 0,7. Вероятность
Задача: разрушения объекта при одном попадании равна 0,4; при двух
попаданиях – 0,8. Найти вероятность разрушения объекта при
двух выстрелах.
Решение
Обозначим B1 и B2 попадания соответственно при 1-ом и 2-ом
выстреле. Введем гипотезы А2– два попадания при двух выстрелах,
А1 – одно попадание при двух выстрелах,
А0 – ни одного попадания при двух выстрелах.
Событие A1 произойдет, если случится одно попадание при 1-ом
или 2-ом выстреле, то есть А1 В1 В2 В1 В2
Аналогично А В В , А В В
2
1
2
0
1
2
Считая B1 и B2 независимыми, получим
p( А1 ) 0,5 p( А2 ) 0,35 p( А0 ) 0,15
p( A / A1 ) 0,4 p( A / A2 ) 0,8 p( A / A0 ) 0 p( A) 0,48

47. СХЕМА БЕРНУЛЛИ. ФОРМУЛА БЕРНУЛЛИ

Если производится несколько испытаний, причем вероятность
события А в каждом испытании не зависит от исходов других
испытаний, то такие испытания называются независимыми
относительно события А
Пусть производится n независимых испытаний, в каждом из
которых событие А может появиться или нет, причем
вероятность появления события А в каждом испытании
постоянна и равна числу p. Тогда вероятность ненаступления
события А в каждом испытании также постоянна и равна
числу q=1-p.
Такая последовательность испытаний называется серией
испытаний, удовлетворяющих схеме Бернулли.

48. СХЕМА БЕРНУЛЛИ. ФОРМУЛА БЕРНУЛЛИ

Вычислить вероятность того, что событие А при проведении n
независимых испытаний, удовлетворяющих схеме Бернулли,
появится ровно m раз
ФОРМУЛА БЕРНУЛЛИ
pn (m) Cnm p m q n m
С
m
n
- общее число сложных событий, в которых событие А
наступит m раз;
m
n m - вероятность каждого сложного события
p q
СЛЕДСТВИЕ
1. Вероятность того, что событие А наступит хотя бы один раз при
n
p
(
m
1
)
1
q
проведении испытаний по схеме Бернулли равна n
2. Вероятность того, что событие А при проведении n испытаний по
cхеме Бернулли наступит не менее m1 раз и не более m2 раз равна
pn (m1 m m2 )
m2
p (k )
k m
n

49. ПРИМЕР

Чему равна вероятность того, что при четырех подбрасываниях
Задача: игральной кости тройка выпадет 2 раза?
Решение
1
p4 (2) C
6
2
4
2
5
6
4 2
25
216
Два равносильных шахмотиста играют в шахмоты. Что
Задача: вероятнее: выиграть две партии из четырех или три партии из
шести (нечьи во внимание не принимаются)?

50. НАИВЕРОЯТНЕЙШЕЕ ЧИСЛО НАСТУПЛЕНИЯ СОБЫТИЯ ПРИ ПРОВЕДЕНИИ ИСПЫТАНИЙ ПО СХЕМЕ БЕРНУЛЛИ

Рабочий обслуживает 12 одноименных станков. Вероятность
того, что станок потребует к себе внимания в течение
Задача: промежутка времени Т, равна 1/3.
Составим закон распределения вероятностей в зависимости от
числа требований станков.
Решение
p12 (0) 0,0077
p12 (1) 0,0462
p12 (5) 0,1907
p12 (6) 0,1112
p12 (9) 0,003317
p12 (10) 0,0004967
p12 (2) 0,1271
p12 (3) 0,2119
p12 (4) 0,2384
p12 (7) 0,0476
p12 (8) 0,0121
p12 (11) 0,0000451
p12 (12) 0,0000018
Вначале с ростом числа требований станков, вероятности
возрастают, достигая пика при m=4; затем их значения начинаю
уменьшаться.

51. НАИВЕРОЯТНЕЙШЕЕ ЧИСЛО НАСТУПЛЕНИЯ СОБЫТИЯ ПРИ ПРОВЕДЕНИИ ИСПЫТАНИЙ ПО СХЕМЕ БЕРНУЛЛИ

Исследования показали, что такая ситуация наблюдается для
модели, подчиняющихся схеме Бернулли. В схеме Бернулли среди
*
возможного числа успехов можно выделить количество успехов m
которому соответствует наибольшая вероятность, то есть
наивероятнейшее число успехов.
Формула для определения наивероятнейшего числа успехов:
n p q m n p p
*
Решение ранее представленной задачи
1
2
2
1
*
n 12, p , q 4 m 4 m* 4
3
3
3
3
ЗАМЕЧАНИЕ
Если np-q – целое число, то так как np+p=np+1-q=np-q+1 – целое
число, то значений m* будет два

52. ПРИМЕР

В ВУЗе обучаются 730 студентов. Вероятность того, что день
рождение наугад взятого студента приходится на определенный
Задача: день года 1/365 (для года из 365 дней, високосные года не
учитываются). Найти наиболее вероятное число студентов,
родившихся 1 января.
Решение
1
364
n 730, p
, q
365
365
366
731
np q
, np p
365
365
366
731
*
*
m
m 2
365
365

53. ФОРМУЛА ПУАССОНА

В случае большого количества n испытаний и малой вероятности
успеха (то есть p<0,1; np<10) вместо формулы Бернулли
приемлемую точность дает приближенная формула Пуассона
e
pn (m)
, где n p
m!
m
Это связано с тем, что можно получить
lim pn (m) e , 0 m n и 0
n
m!
m
Если количество n испытаний Бернулли велико, а n p q 10 .
(то есть вероятность появления события А в каждом испытании не
слишком мала), применяют другие приближенные формулы
Бернулли.

54. ПРИМЕР

55. ЛОКАЛЬНАЯ ТЕОРЕМА МУАВРА-ЛАПЛАСА

Вероятность того, что в n (n>>1) независимых испытаниях
Бернулли событие А произойдет ровно m раз, может быть
найдена по приближенной формуле
m np
1
,
p n ( m)
npq npq
где p – вероятность появления события А в каждом испытании;
q=1-p

56.

57. ПРИМЕР

58.

59. ИНТЕГРАЛЬНАЯ ТЕОРЕМА МУАВРА-ЛАПЛАСА

Вероятность того, что в n (n>>1) независимых испытаниях событие
А произойдет от m1 до m2 раз, может быть найдена по
приближенной формуле
m 2 np
m1 np
Ф
pn (m1 m m2 ) Ф
npq
npq
p – вероятность появления события А в каждом испытании; q=1-p

60. ПРИМЕР

61.

62. ТЕОРЕМЫ МУАВРА-ЛАПЛАСА

Замечание
Локальная и интегральная теоремы Муавра-Лапласа
обеспечивают приемлемую точность, если вероятность p
каждого успеха удовлетворяет ограничениям:
1
n
p
или p
n 1
n 1
то есть p не слишком мала и не близка к единице
English     Русский Правила