Необходимые сведения из теории вероятности
Элементарные события и вероятность
События
Вероятность события
События
Классическая формула для вероятности события
Статистическая вероятность
Комбинаторика
Перестановка
Пример 1
Размещение
Пример 2
Сочетание
Пример 3
Основные правила комбинаторики
Пример 4
Теорема сложения вероятностей
Пример
Теорема произведения вероятностей
Пример 1
Формула Бернулли
Пример
Случайная величина
Дискретная случайная величина
Закон распределения
Ряд распределения ДСВ
Функция распределения СВ
Пример
Непрерывная случайная величина
Плотность распределения НСВ
Интегральный и дифференциальный законы распределения
Свойства функции распределения
Свойства плотности распределения
Числовые характеристики СВ
Мода и медиана
Начальный и центральный моменты СВ
2. Числовые характеристики случайной величины
Дисперсия
Среднее квадратическое отклонение
Пример 1
Некоторые частные законы распределения СВ
Биномиальное распределение
Геометрическое распределение
Пуассоновское распределение
Равномерное распределение
Экспоненциальное (показательное) распределение
Нормальное распределение
Распределение Стьюдента
Математическая статистика
Задачи математической статистики
Выборочная и генеральная совокупности
Повторная и бесповторная выборки
Способы отбора
Статистическое распределение выборки
Дискретный вариационный ряд
Интервальный вариационный ряд
Эмпирическая функция распределения
Свойства эмпирической функции распределения
Полигон и гистограмма
Площадь гистограммы
Площадь гистограммы относительных частот
5.98M
Категория: МатематикаМатематика

Теория вероятностей и математическая статистика

1.

Теория вероятностей и
математическая
статистика

2. Необходимые сведения из теории вероятности

Теория вероятностей – математическая наука, которая позволяет
по вероятности одних случайных событий находить вероятности
других случайных событий, связанных каким-либо образом между
собой.
2

3. Элементарные события и вероятность

Исход опыта - результат любого проводимого опыта (эксперимента).
Событие - исход или
определённым требованиям.
группа
исходов,
удовлетворяющих
3

4. События

Достоверное событие – это такое событие, которое всегда
происходит в рассматриваемом эксперименте.
Невозможное событие – это такое событие, которое никогда не
может наступить в рассматриваемом эксперименте.
Случайное событие - событие, которое при воспроизведении опыта
может наступить, а может и не наступить.
4

5. Вероятность события

Вероятность события - численная мера степени объективной
возможности этого события.
0 ≤ P(A) ≤ 1
Полная группа событий – это несколько возможных событий, одно
из которых о б я з а т е л ь н о должно произойти в результате опыта.
5

6. События

Несовместные события – это события, которые не могут
появиться вместе.
Равновероятные события – события, вероятности которых равны
между собой.
6

7. Классическая формула для вероятности события

Вероятность события А - отношение благоприятного числа
исходов опыта к общему числу всех равновозможных
несовместных элементарных исходов
P( A)
m
n
где m – благоприятное число исходов опыта, n – общее число
исходов опыта.
7

8.

Свойства вероятности
Свойство 1. Вероятность достоверного события равна единице
P( A)
m n
1
n n
Свойство 2. Вероятность невозможного события равна нулю
P( A)
m 0
0
n n
Свойство 3. Вероятность случайного события есть положительное
число, заключенное между нулем и единицей
8

9. Статистическая вероятность

Относительная частота
события А (статистическая
вероятность) серии одинаковых опытов - отношение числа
опытов, в которых появилось событие А, к общему числу
фактически произведённых опытов.
W ( A)
m
n
где m – число появлений события А, n – число опытов в серии.
9

10. Комбинаторика

Комбинаторика изучает количество комбинаций, которое можно
составить из элементов, заданного конечного множества, в
определенных условиях.
10

11. Перестановка

Перестановка - это комбинация, состоящие из одних и тех же n
различных элементов и отличающиеся только порядком их
расположения.
где n! 1 2 3 ... n .
Pn n!
11

12. Пример 1

Сколько трехзначных чисел можно составить из цифр
1, 2, 3, если каждая цифра входит в изображение
числа только один раз?
Решение. Искомое число трехзначных чисел
P3 3! 1 2 3 6
12

13. Размещение

Размещение - это комбинация, составленные из n различных
элементов по m элементов, которые отличаются либо составом,
либо их порядком.
Anm
n!
n(n 1)( n 2)...( n m 1)
(n m)!
13

14. Пример 2

Сколько можно составить сигналов из 6 флажков
различного цвета, взятых по 2?
Решение. Искомое число сигналов
A 6 5 30
2
6
14

15. Сочетание

Сочетание - это комбинации, составленные из n различных
элементов по m элементов, которые отличаются хотя бы одним
элементом.
n!
C
m!(n m)!
m
n
15

16. Пример 3

Сколькими способами можно выбрать две детали из
ящика, содержащего 10 деталей 2?
Решение. Искомое число сигналов
10!
C
45
2! 8!
2
10
16

17. Основные правила комбинаторики

Правило суммы. Если некоторый объект A может быть выбран из
совокупности объектов m способами, а другой объект В может быть
выбран п способами, то выбрать либо А, либо В можно т + п способами.
Правило произведения. Если объект А можно выбрать из совокупности
объектов m способами и после каждого такого выбора объект В можно
выбрать п способами, то пара объектов (А, В) в указанном порядке может
быть выбрана тп способами.
17

18. Пример 4

В партии из 10 деталей 7 стандартных. Найти
вероятность того, что среди шести взятых наудачу
деталей 4 стандартных.
Решение. Общее число исходов испытания равно
6
C
числу способов 10
Число благоприятствующих событию C 74 C 32
Искомая вероятность
C 74 C32 1
P( A)
6
2
C10
18

19. Теорема сложения вероятностей

Теорема. Вероятность появления одного из двух совместных
событий, безразлично какого, равна сумме вероятностей этих
событий без учета вероятности их совместного появления:
P( A B) P( A) P( B) P( AB)
19

20.

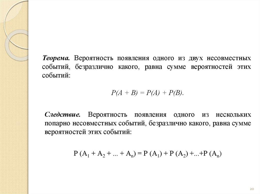
Теорема. Вероятность появления одного из двух несовместных
событий, безразлично какого, равна сумме вероятностей этих
событий:
Р(А + В) = Р(А) + Р(В).
Следствие. Вероятность появления одного из нескольких
попарно несовместных событий, безразлично какого, равна сумме
вероятностей этих событий:
Р (А1 + А2 + ... + Аn) = Р (А1) + Р (А2) +...+Р (Аn)
20

21. Пример

Найти вероятность того, что наудачу взятое двухзначное число
окажется кратным либо 2, либо 5, либо тому и другому
одновременно.
Решение. Пусть А - наудачу взятое двузначное число кратно 2, а
В - это число кратно 5. А и В - события совместные.
Двузначные числа - это 10, 11, . . . ,98, 99. (Всего их 90).
Очевидно, 45 из них кратны 2 (событие А), 18 кратны 5 (событие
В) и, наконец 9 кратны и 2, и 5 одновременно (события А и В) .
По классическому определению вероятности:
Р(А) = 45/90= 0,5; Р(В) = 18/90 = 0,2; Р(АВ) = 9/90
и следовательно:
Р(А + В) = 0,5 + 0,2 - 0,1 = 0,6.
21

22. Теорема произведения вероятностей

Теорема. Вероятность совместного появления двух событий равна
произведению вероятности одного из них на условную
вероятность другого, вычисленную в предположении, что первое
событие уже наступило:
Р(АВ) = Р(А)РA(В).
Для независимых событий теорема умножения имеет вид
Р (АВ) = Р (А) Р(В).
22

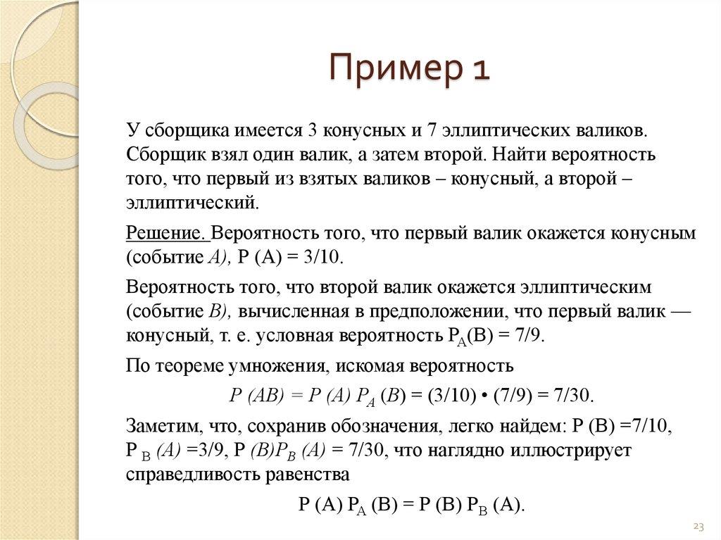
23. Пример 1

У сборщика имеется 3 конусных и 7 эллиптических валиков.
Сборщик взял один валик, а затем второй. Найти вероятность
того, что первый из взятых валиков – конусный, а второй –
эллиптический.
Решение. Вероятность того, что первый валик окажется конусным
(событие А), Р (А) = 3/10.
Вероятность того, что второй валик окажется эллиптическим
(событие В), вычисленная в предположении, что первый валик —
конусный, т. е. условная вероятность РА(В) = 7/9.
По теореме умножения, искомая вероятность
Р (АВ) = Р (А) РА (В) = (3/10) • (7/9) = 7/30.
Заметим, что, сохранив обозначения, легко найдем: Р (В) =7/10,
Р В (А) =3/9, Р (В)РВ (А) = 7/30, что наглядно иллюстрирует
справедливость равенства
Р (А) РА (В) = Р (В) РВ (А).
23

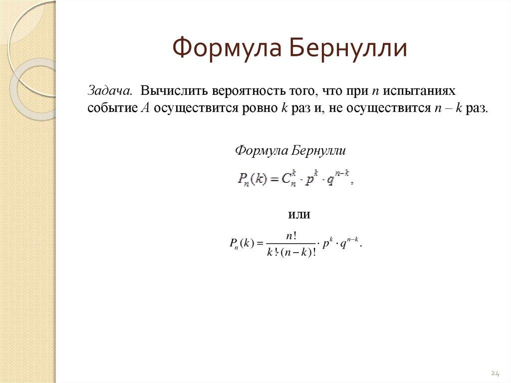
24. Формула Бернулли

Задача. Вычислить вероятность того, что при n испытаниях
событие А осуществится ровно k раз и, не осуществится n – k раз.
Формула Бернулли
или
Pn (k )
n!
p k q n k .
k ! (n k )!
24

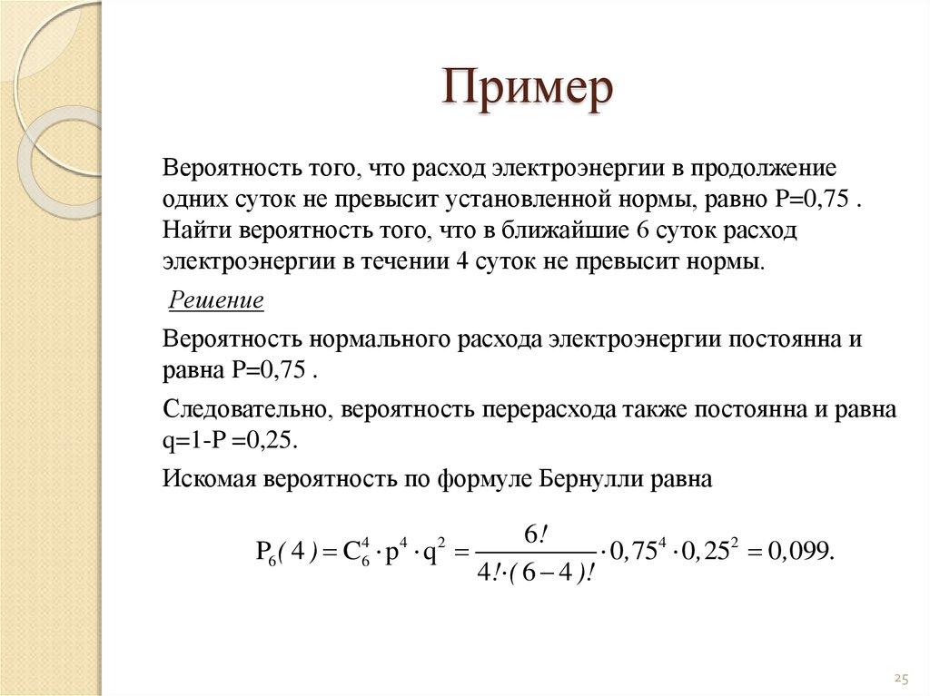
25. Пример

Вероятность того, что расход электроэнергии в продолжение
одних суток не превысит установленной нормы, равно P=0,75 .
Найти вероятность того, что в ближайшие 6 суток расход
электроэнергии в течении 4 суток не превысит нормы.
Решение
Вероятность нормального расхода электроэнергии постоянна и
равна P=0,75 .
Следовательно, вероятность перерасхода также постоянна и равна
q=1-P =0,25.
Искомая вероятность по формуле Бернулли равна
P6 ( 4 ) C64 p4 q 2
6!
0,754 0, 252 0,099.
4 ! ( 6 4 )!
25

26. Случайная величина

Случайная
величина
(СВ)
•величина, которая в результате опыта может
принимать то или иное значение, причём до
завершения опыта неизвестно какое.
26

27. Дискретная случайная величина

Дискретная
случайная
величина
(ДСВ)
•случайную величину, которая может принимать
отдельные, изолированные значения с
определенными вероятностями
27

28. Закон распределения

•любое правило, устанавливающее
соответствие между значениями случайной
Закон
величины и вероятностями ее наступления.
распределения
28

29. Ряд распределения ДСВ

•совокупность всех возможных значений xi и
соответствующих им вероятностей pi P( X xi )
Ряд
распределения
x1
x2
...
xn
p1
p2
...
pn
p1 p2 ... pn 1
• Графическое изображение ряда распределения
Многоугольник
распределения
29

30. Функция распределения СВ

Функция
распределения
• функция F(x), значение которой в точке х равно
вероятности того, что случайная величина X
будет меньше этого значения х, то есть
F(x)=P{X<x}
F ( x) pi
xi x
1.2
1
0.4
0.8
T
y
F1( x) 0.6
0.2
0.4
0.2
0
0
0
2
4
T
x
6
8
0 1.67 3.33 5 6.67 8.33 10
x
30

31. Пример

Из партии, содержащей 100 изделий, среди которых имеются 10
дефектных, выбраны случайным образом пять изделий для проверки их
качества. Построить ряд распределений случайного числа X дефектных
изделий, содержащихся в выборке .
Решение. Так как в выборке число дефектных изделий может быть любым
целым числом в пределах от 0 до 5 включительно, то возможные значения
xi случайной величины X равны:
x1 0, x2 1, x3 2, x4 3, x5 4, x6 5
.
Вероятность Р(Х = k) того, что в выборке окажется ровно k (k=0, 1, 2, 3, 4,
k
5 k
5) дефектных изделий, равна P( X k ) C10 C90
5
C100
6
Используя для проверки равенство p 1 , убеждаемся, что расчеты и
округление произведены правильно (см. таблицу).
k 1
xi
pi.
0
0,583
1
0,3401
2
0,070
k
3
0,007
4
0
5
0
31

32. Непрерывная случайная величина

• Случайная величина, возможные значения
которой непрерывно заполняют некоторые
конечные или бесконечные промежутки
Непрерывная
случайная
величина (НСВ)
X
F ( x)
f ( x)dx
32

33. Плотность распределения НСВ

Плотность
распределения
(или плотность
вероятности)
•производная функции распределения
случайной величины, обозначаемая f(x).
F(x)
• График плотности распределения
Кривая
распределения
33

34. Интегральный и дифференциальный законы распределения

X
F ( x)
f ( x)dx
Функция распределения
f ( x) lim
x 0
P( x X x x)
F ( x x) F ( x) dF ( x)
lim
x
x
dx
x 0
Плотность распределения
34

35. Свойства функции распределения

F(-∞ ) = 0
F(+∞ ) = 1
F(xmin) = 0
F(xmax ) = 1
F(x1) ≤ F(x2),
при x1 < x2
P(a ≤ X < b) =
= F(b) - F(a)
35

36. Свойства плотности распределения

Плотность
распределения
неотрицательна:
f(x) ≥ 0.
Условие
нормировки:
f ( x)dx 1
36

37.

Случайные величины
Дискретная СВ
Непрерывная СВ
ЗАКОНЫ РАСПРЕДЕЛЕНИЯ
Ряд
распределения
Функция
распределения
Плотность
распределения
37

38. Числовые характеристики СВ

• среднее значение случайной величины
Математическое
ожидание
xi P X xi для
i
mx M x
для
x f x dx
ДСВ,
НСВ.
38

39. Мода и медиана

Мода
(Mx, Mo)
Медиана
•наиболее вероятное значение СВ, т.е. то значение,
для которого вероятность pi (для дискретной СВ) или
f(x) (для непрерывных СВ) достигает максимума.
•значение СВ, для которого выполняется условие
P(X<Me) = P(X≥Me)
(Me)
39

40. Начальный и центральный моменты СВ

,
Начальный момент s-го порядка
•математическое ожидание s-й степени этой
случайной величины: αs = M[Xs].
Центрированная СВ
• отклонение СВ от математического ожидания:
0
X X mx
Центральный момент
• момент центрированной случайной величины
Центральный момент порядка s
• математическое ожидание s-й степени
центрированной случайной величины: s
0s
s
M X M X mx
40

41. 2. Числовые характеристики случайной величины

Коэффициент асимметрии (или
скошенности)
Коэффицинет эксцесса (или
островершинности)
A
E
3
3
4
3
4
41

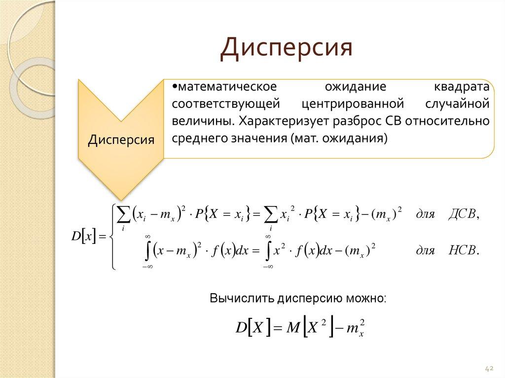
42. Дисперсия

Дисперсия
•математическое
ожидание
квадрата
соответствующей центрированной случайной
величины. Характеризует разброс СВ относительно
среднего значения (мат. ожидания)
xi m x 2 P X xi xi 2 P X xi (m x ) 2
i
i
D x
2
2
2
x
m
f
x
dx
x
f
x
dx
(
m
)
x
x
для
ДСВ,
для
НСВ.
Вычислить дисперсию можно:
D X M X 2 m x2
42

43. Среднее квадратическое отклонение

Среднее
квадратическое
отклонение
(СКО)
• Характеристика x X D X
• характеризует ширину диапазона значений
СВ.
• [ m - 3σ; m + 3σ ]
Правило 3σ
43

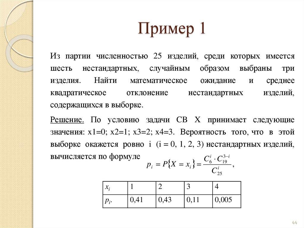
44. Пример 1

Из партии численностью 25 изделий, среди которых имеется
шесть нестандартных, случайным образом выбраны три
изделия.
Найти
математическое
ожидание
и
среднее
квадратическое
отклонение
нестандартных
изделий,
содержащихся в выборке.
Решение. По условию задачи CB X принимает следующие
значения: x1=0; x2=1; x3=2; x4=3. Вероятность того, что в этой
выборке окажется ровно i (i = 0, 1, 2, 3) нестандартных изделий,
вычисляется по формуле
C i C 3 i
pi P X xi
6
19
C
i
25
xi
1
2
3
4
pi.
0,41
0,43
0,11
0,005
,
44

45.

Математическое ожидание
M[X] = x i pi
0 0,41 + 1 0,43 + 2 0,11 + 3 0,05 = 0,8 ,
Дисперсия
D[X] = M[X 2 ] - (M[X]) 2
M[X 2 ] = x i2 pi
0 0,41 + 1 0,43 + 22 0,11 + 32 0,05 = 1,32
D[X] = 1,32 - (0,8) 2 0,68.
СКО
X D X 0,82
45

46. Некоторые частные законы распределения СВ

Законы распределения дискретных случайных величин
Законы распределения непрерывных случайных величин
46

47. Биномиальное распределение

,
,
Биномиальное распределение
,
p k P( . k ) C nk p k q n k
где 0 < p < 1,
q = 1 – p, k = 0, 1, …, n,
,
Основные
характеристики :
M ( X ) np
D( X ) npq
A
E
q p
npq
1 6 pq
npq
47

48. Геометрическое распределение

p k P( k ) p k q
где 0 < p < 1,
q = 1 – p,
Функция вероятности
k = 0, 1, …, n,
Функция распределения
Основные характеристики
1 p
M (X )
p
q
D( X ) 2
p
A
2 p
1 p
p2
E 6
1 p
.
48

49. Пуассоновское распределение

,
,
Пуассоновское распределение
,
.
p k P( k )
где k= 0, 1, 2, …,
k
k!
e ,
λ > 0 – параметр пуассоновского распределения.
Функция вероятности
Основные характеристики
M ( X ) D( X )
A
Функция распределения
1
2
E 1
49

50.

Законы распределения непрерывных
случайных величин
50

51. Равномерное распределение

,
,
,
Функция вероятности
x a, b
0,
p ( x ) 1
, x a, b
b a
.
Функция распределения
0,
x a
F ( x)
b a
1
x a
a x b
x b
Основные характеристики:
a b
M (X )
2
2
b a
D( X )
12
A 0
E
6
5
51

52. Экспоненциальное (показательное) распределение

,
,
,
Функция вероятности
x 0
0,
p ( x) x
e , x 0
Функция распределения
x 0
0,
F ( x)
x
1 e , x 0
Основные характеристики:
Основные характеристики:
M ( X ) 1 D( X ) 2 A 2
E 6
52

53. Нормальное распределение

,
,
,
.
Нормальное распределение
p ( x)
x 2
1
exp
2
2
2
Функция вероятности
Функция распределения
Основные характеристики :
M (X )
D( X ) 2
E 0
53

54. Распределение Стьюдента

,
Распределение Стьюдента
,
,
p n( x)
n 1
n 1
Г
2 2
1
x
. 2
1
,x R
n
n
n
Г
2
Функция вероятности
Функция распределения
Основные характеристики :
Основные характеристики :
M ( X ) 0, если n 1
D( X )
n
, если n 2
n 2
A 0, если n 3
E
6
, если n 4
n 4
54

55. Математическая статистика

Математическая
статистика
• раздел математики, посвященный
математическим методам сбора, систематизации,
обработки и интерпретации статистических
данных, а также использование их для научных
или практических выводов.
55

56. Задачи математической статистики

Первая задача — указать способы сбора
и группировки статистических сведений.
(описательная статистика)
Вторая задача — разработать методы
анализа статистических данных:
◦ а) оценка неизвестных параметров
распределения (теорию оценивания)
◦ б) проверка статистических гипотез о виде
неизвестного распределения или о величине
параметров распределения, вид которого
известен (теория проверки гипотез).
56

57.

Качественный
признак
• стандартность
детали
Количественный
признак
•контролируемый
размер детали
57

58. Выборочная и генеральная совокупности

Выборочная
совокупность
(выборка)
Генеральная
совокупность
Объем
совокупности
(выборочной или
генеральной)
• совокупность случайно отобранных объектов.
• совокупность объектов, из которых производится выборка.
• число объектов этой совокупности.
58

59. Повторная и бесповторная выборки

Повторная
выборка
Бесповторная
выборка
• выборка , при которой отобранный объект возвращается
в генеральную совокупность
• выборка, при которой отобранный объект в генеральную
совокупность не возвращается
59

60.

Достаточный объем выборки
Репрезентативность (представительность)
• Выборка, которая правильно представляет
Репрезентативная
выборка
(представительная)
генеральную совокупность
60

61. Способы отбора

Простой случайный отбор
• отбор, при котором объекты извлекают по одному из всей генеральной
совокупности.
Типический отбор
• отбор, при котором объекты отбираются не из всей генеральной
совокупности, а из каждой ее «типической» части.
Механический отбор
• отбор, при котором генеральную совокупность «механически» делят на
столько групп, сколько объектов должно войти в выборку, а из каждой
группы отбирают один объект.
Серийный отбор
• отбор, при котором объекты отбираются из генеральной совокупности не по
одному, а «сериями», которые подвергаются сплошному обследованию.
61

62. Статистическое распределение выборки

Варианта
• наблюдаемые значения хi
Частота, ni
• число наблюдений варианты.
Относительная частота
• отношения частоты к объему выборки Wi = ni/n
Вариационный ряд
• последовательность вариант, записанных в возрастающем порядке
Статистическое распределение выборки
• перечень вариант и соответствующих им частот или относительных
xi
x1
x2

частот
xl
ni
n1
n2

nl
Wi
W1
W2

Wl
62

63. Дискретный вариационный ряд

;
l
n
i 1
i
n
l
W 1.
i 1
i
Данные о количестве работников
определенного возраста
Возраст, 20 24 29 30 32 39 42 50 51 54 55 58 59 60
лет
Число
3 2 1 1 3 1 8 6 1 3 2 3 4 1
сотрудников
63

64. Интервальный вариационный ряд

1.
2.
3.
xmin и xmax
Формула Стэрджеса: l 1 3,322 lg n .
Интервальный вариационный ряд
№ интервала
Границы
i-го интервала
Абсолютные
частоты
Относительные
частоты
1
a1 a2
n1
W1
2

l
a2 a3
n2
W2



al al 1
nl
Wl
ai xmin (i 1) h,
h
xmax xmin
,
l
64

65. Эмпирическая функция распределения

Эмпирическая функция
распределения
(функция
распределения
выборки)
Теоретическая
функция
распределения F(x)
• функция F*(x) , определяющую для каждого значения х
относительную частоту события X < x.
nx
*
F ( x)
n
,
• функцию распределения генеральной совокупности
lim P F ( x) F * ( x) 1
n
65

66. Свойства эмпирической функции распределения

Значения эмпирической функции принадлежат отрезку [0,1]
F*(x) – неубывающая функция
Если х1 – наименьшая варианта, то F*(x) =0 при x<х1;
если xk –наибольшая варианта, то F*(x) =1 при x>xk .
66

67. Полигон и гистограмма

• ломаная, отрезки соединяют точки (х1; n1), (х2; n2), ..., (xk; nk).
Полигон частот
Полигон
относительных
частот
• ломаная, отрезки которой соединяют точки (х1;W1 ), (х2; W2), ...,
(xk;Wk).
67

68.

Гистограмма частот (относительных частот) • ступенчатая фигура, состоящую из прямоугольников,
основаниями которых служат частичные интервалы длиною h, а
высоты равны отношению ni/h (плотность частоты) или Wi/h
(плотность относительной частоты).
№ интервала
Границы
i-го интервала
Абсолютные
частоты
Относительные
частоты
1
a1 a2
n1
W1
2

l
a2 a3
n2
W2



al al 1
nl
Wl
68

69. Площадь гистограммы

Площадь i-гo частичного прямоугольника равна hni/h = ni –
сумме частот вариант i-го интервала.
площадь гистограммы частот равна сумме всех частот, т. е.
объему выборки.
69

70. Площадь гистограммы относительных частот

Площадь i-го частичного прямоугольника равна hWi/h = Wi –
относительной частоте вариант, попавших в i-й интервал.
Площадь гистограммы относительных частот равна сумме всех
относительных частот, т. е. единице.
70

71.

Когда ширина всех интервалов группировки
одинакова, вид гистограммы не изменится, если по
оси ординат откладывать не величины ni/h, а частоты
интервалов ni (относительные частоты интервалов
Wi )
71
English     Русский Правила