Теория вероятностей и математическая статистика
Тема 1. Основные понятия и определения теории вероятностей
Испытания, события и их классификация
Классификация событий
Классическое определение вероятности
Свойства вероятности, вытекающие из классического определения.
ТЕМА 2. ОСНОВНЫЕ ТЕОРЕМЫ ТЕОРИИ ВЕРОЯТНОСТЕЙ
Теорема сложения вероятностей
910.50K
Категория: МатематикаМатематика

Теория вероятностей и математическая статистика

1. Теория вероятностей и математическая статистика

2.

Лектор
Людмила Ивановна Ниворожкина
Каф. Статистики, эконометрики и
оценки рисков, ком.504

3.

• 1.Ниворожкина Л.И., Морозова З.А.. Теория
вероятностей и математическая статистика / М.:
Эксмо, 2008. – 432 с.
• 2. Ниворожкина Л.И., Морозова З.А. , Гурьянова И.Э.
Математическая статистика с элементами теории
вероятностей в задачах с решениями:Учебное пособие.
– Москва: «Дашков и К», 2017. – 476 с.
• 3.Гмурман В.Е. Теория вероятностей и
математическая статистика. – М.: Высшая школа,
1998. – 360
• 4.Гмурман В.Е. Руководство к решению задач по
теории вероятностей и математической статистике. М.: Высшая школа, 1997. – 325 с.
• 5.Ниворожкина Л.И., Морозова З.А., Герасимова И.А.,
Житников И.В., Федосова О.Н. Практикум по
математической статистике с элементами теории
вероятностей – Ростов-на-Дону: РГЭУ «РИНХ», 2007. –
108 с.

4. Тема 1. Основные понятия и определения теории вероятностей

• 1. Предмет теории вероятностей и её
значение для экономической науки.
• 2. Испытания, события и их
классификация.
• 3. Алгебра событий
• 4. Классическое и статистическое
определения вероятности, свойства
вероятности.

5.

Теория вероятностей – наука,
изучающая с количественной стороны
закономерности случайных явлений
(событий) массового характера.
• Что такое вероятность?
Вероятность - количественная мера
неопределенности, число, которое
выражает степень уверенности в
наступлении того или иного события.

6.

Случайным называется такое явление
(событие), осуществление которого
заранее гарантировать нельзя.
Случайным нам кажется все, что нарушает
обычный ход событий.

7.

Теория вероятностей – это наука, которая
применяется
к
реальным
событиям,
обладающим
двумя
свойствами:
случайностью и массовостью.
Случайность означает, что результаты
такого события могут быть разными и их
нельзя однозначно предсказать. Массовость
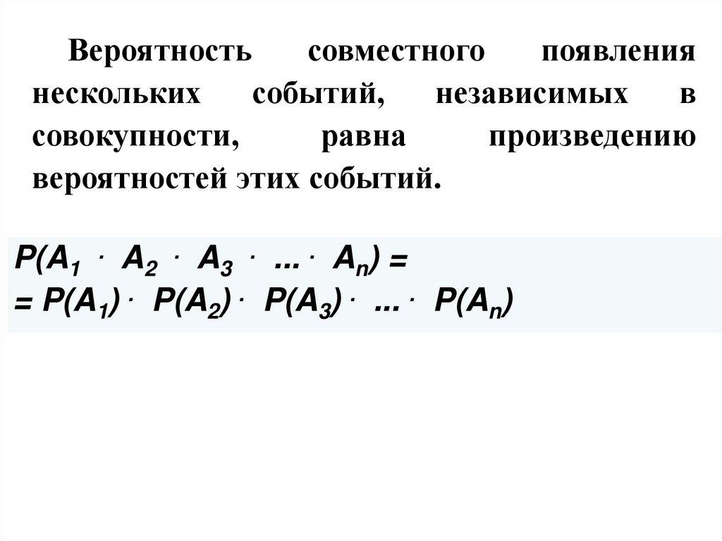
означает, что это событие не уникальное, оно
может повторяться достаточно много раз без
изменения условий.

8.

Основной задачей теории вероятностей
является установление математических
законов для исследования случайных
явлений
массового
характера
и
предвидения
их
на
основании
отдельных фактов.

9. Испытания, события и их классификация

• Основными понятиями теории
вероятностей являются понятия: событие
и испытание (опыт, эксперимент).
• Под событием в ТВ понимается всякий
факт, который может иметь (или не
иметь) место при определенных
условиях.

10.

• Проведение измерения, наблюдения или
опыта будем называть испытанием.
• Испытанием (опытом, экспериментом),
называется процедура, включающая
определенные условия и
удовлетворяющая двум требованиям:

11.

1) процедура может быть повторена
достаточно большое число раз (не
ограниченное) без изменения условий;
2) результаты этой процедуры при ее
повторении могут меняться и их
нельзя однозначно предсказать.

12.

Испытания
Исход испытания
Подбрасывание
монеты
Цифра, герб
Контроль качества
деталей
Продажа квартиры
Годная, бракованная
Результат
футбольного матча
Победа,
ничья
Продана, не продана
проигрыш,

13.

Событие – это результат испытания.
Событие, которое в результате
испытания может произойти, а может
и не произойти называется
случайным событием.
События обозначаются большими
латинскими буквами A, B, C, когда их
много, пользуются индексами: A1, A2,
A3,…

14. Классификация событий

Достоверное событие - это событие,
которое обязательно произойдет в
результате испытания.
Достоверные события обозначим
символом Ω.

15.

Невозможное событие - это событие,
которое не может произойти в
результате данного опыта (испытания).
Невозможное событие обозначим .
Совместные события. Несколько
событий называются совместными, если
в результате эксперимента наступление
одного из них не исключает появления
других.

16.

Несовместные
события.
Несколько
событий называются несовместными в
данном опыте, если появление одного из
них исключает
появления других.
Единственно
возможные
события.
События
называются
единственно
возможными, если в результате испытания
хотя бы одно из них обязательно
произойдет (или одно, или два, или ... или
все
события
из
рассматриваемой
совокупности событий произойдут; одно
точно произойдет).

17.

Равновозможные события. Несколько
событий называются равновозможными,
если в результате испытания ни одно из
них не имеет объективно большую
возможность появления, чем другие.
Противоположные события. Два события
называются противоположными, если
появление одного из них равносильно
непоявлению другого. Обозначаются такие
события: A и A .

18.

Полная группа событий. Совокупность
всех
единственно
возможных
и
несовместных
событий
называется
полной группой событий.
Появление одного и только одного из
них является достоверным событием.

19.

При покупке двух лотерейных билетов
события:
A0- ни одного выигрышного;
A1- один билет выигрышный;
A2 - два билета выигрышных
- образуют полную группу событий.
Однако события:
B1- два билета выигрышных;
B2 - два билета проигрышных
- не являются полной группой событий.
A1

20.

Условимся различать сложные (разложимые) и
элементарные (неразложимые) события.
Единичный, отдельный исход испытания
называется элементарным событием или
шансом.
Например, при подбрасывании игральной кости
выпало число очков кратное 3. Это значит, что
произошло одно из двух событий: либо выпала
3, либо 6, то есть событие – число очков кратное
3 – сложное событие, которое разлагается на два
элементарных. Извлечение любой карты из
колоды – элементарное событие.

21.

3. Алгебра событий
Множество - это совокупность, набор,
коллекция, собрание каких-либо элементов,
объединенных по определенному признаку.
Элементами могут быть люди, овцы, машины,
папки с бумагами в кабинете и даже просто
цифры. Мы можем определить наш набор как
всех людей, находящихся в комнате, всех овец на
пастбище, все машины в гараже, все папки на
полке, все числа, находящиеся между 0 и 1, или
все целые числа. Число элементов в множестве
может быть конечным и бесконечным (все
числа, лежащие между 0 и 1).

22.

23.

Диаграммы
Венна
(по
имени
английского логика Джона Венна (18341923)) схематически рисуют наборы
элементов и взаимоотношения между
ними. На диаграммах Венна множество
обозначается кругом, эллипсом или другой
геометрической
фигурой
внутри
прямоугольника, обозначающего полное
множество.

24.

25.

Рассмотрим два набора А и В внутри
полного множества Х. Мы называем А и В
подмножествами Х. Определим
пересечение А и В:
Пересечение А и В (обозначается А∩В)
есть набор, содержащий все элементы,
которые являются членами и А и В.

26.

27.

Определим событие А как множество
студентов, сдавших зимнюю сессию только на
отлично, а событие В - как множество
студентов, сдавших летнюю сессию только на
отлично. Тогда АВ произведение подмножество студентов, сдавших на отлично и
зимнюю и летнюю сессии.
Если событие А - выигрыш по билету одной
лотереи, событие В - выигрыш по билету
другой лотереи, то событие АВ означает
выигрыш по билетам обеих лотерей.

28.

29.

30.

31.

Сумма событий А+В - подмножество
студентов, сдавших на отлично или летнюю
или зимнюю или обе сессии.
Если событие А - выигрыш по билету
одной лотереи, событие В - выигрыш по
билету другой лотереи, то событие А+В
означает выигрыш хотя бы по одному
билету, т.е. по билету первой лотереи, или
второй, или первой и второй.

32.

Два
набора
могут
не
иметь
пересечения. В этом случае мы
говорим, что пересечение А и В есть
пустое множество. В примере с
успеваемостью
студентов
подмножество студентов, получивших
двойки в летнюю сессию, не
пересекается
с
подмножеством
отличников.

33.

34. Классическое определение вероятности

Под вероятностью понимают численную
меру степени объективной возможности
наступления события.
В теории вероятностей с каждым
событием A связывается определенное
число - вероятность события А, Р А
отражающая степень объективной
возможности этого события.

35.

Наиболее
просто
вероятности
определяются в классической схеме,
когда в X можно выделить полную
группу
несовместных
и
равновозможных событий
А1 , А2 ,..., Аn
(элементарных событий).

36.

Пусть событие
A происходит при
осуществлении
каких-то
M
элементарных исходов из
А1 , А2 ,..., Аn
Обозначим число благоприятствующих
событию А исходов через М, а число
всех исходов - N.

37.

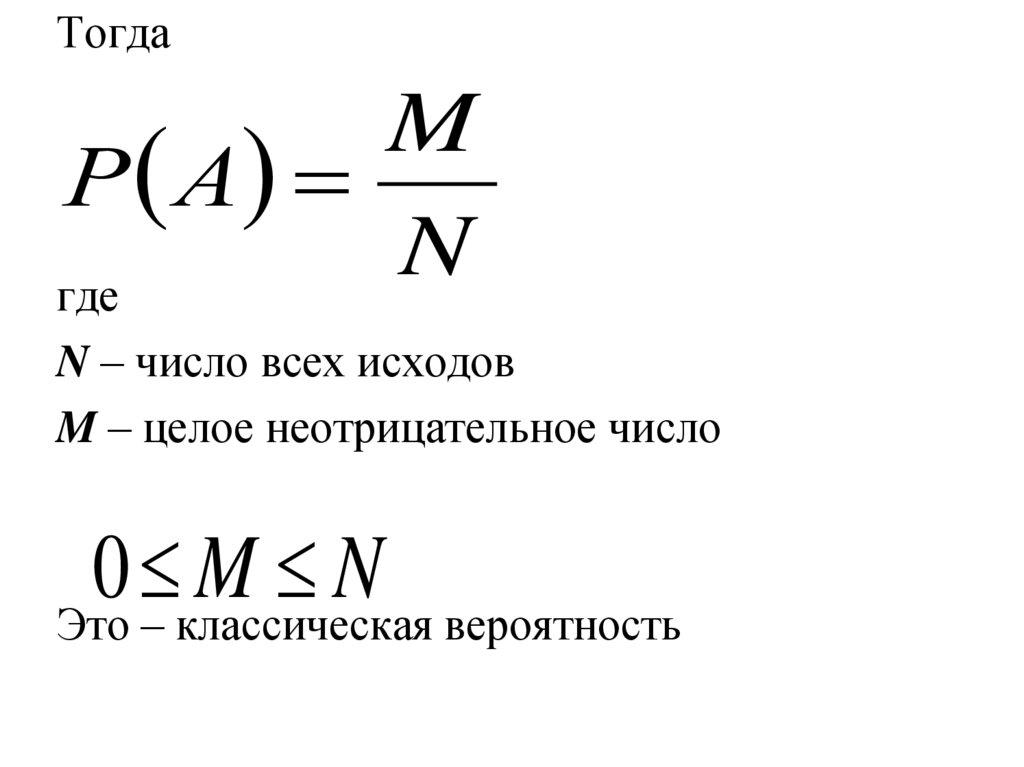
Тогда
M
Р А
N
где
N – число всех исходов
M – целое неотрицательное число
0
M
N
Это – классическая вероятность

38.

Вероятностью
появления
события называют отношение
числа
исходов
(шансов),
благоприятствующих
наступлению этого события, к
общему числу всех единственно
возможных и несовместных
элементарных исходов (шансов).

39. Свойства вероятности, вытекающие из классического определения.

1. Вероятность достоверного события
равна 1, т.е. P 1
Действительно, если событие A ,
то, M N , значит P N N 1

40.

2. Если событие невозможное , то его
вероятность равна 0, то есть P(Ø)=0
Если A= , то оно не осуществится ни при
одном испытании, то есть M=0 и
P( )=0/N=0.
3. Вероятность любого события есть
положительное число заключенное между
0 и 1.
В самом деле, так как 0 M N, то 0 M N 1
то есть 0 P A 1

41.

4. Сумма вероятностей противоположных
событий равна 1, то есть P A P A 1
В самом деле, P A N M N 1 M N 1 P A
а отсюда P A P A 1
Например, если вероятность извлечения туза
равна 4/52, то вероятность извлечения
карты, не являющейся тузом, равна
1 - 4/52 = 48/52.

42.

• Другой тип объективной вероятности
определяется исходя из относительной
частоты (частости) появления события.
Если, к примеру, некоторая фирма в
течение времени провела опрос 1000
покупателей нового сорта напитка и 20
из них оценили его как вкусный, то мы
можем оценить вероятность того, что
потребителям понравится новый
напиток как 20/1000=0,02. В этом
примере 20 - это частота наступления
события, а 20/1000=0,02 - это
относительная частота.

43.

Относительной частотой события
называется
отношение
числа
испытаний, при которых событие
появилось,
к
общему
числу
проведенных испытаний .
m
W A
n

44.

Статистической
вероятностью
события называется относительная
частота (частость) этого события,
вычисленная
по
результатам
большого числа испытаний
P A W A m n
при n
P A P A
при n

45.

Последовательность решения задач по
определению вероятности события:
1. Определить состав испытания (опыта).
2. Определить элементарное событие в данном
опыте.
3. Определить полную группу событий, найти
число элементарных событий, составляющих
полную группу событий.
4. Определить интересующее нас событие, найти
число элементарных событий, составляющих
интересующее нас событие.
5. Найти вероятность события по формуле (1).

46.

В урне содержится 6 шаров одинаковых по
размеру и весу. 3 из них – белые, 2 черных и
1 красный. Дайте количественную оценку
того, что извлеченный наудачу шар будет
черным.
Обозначим событие, состоящее в извлечении
черного шара, заглавной латинской буквой А
Имеем следующие исходы испытания:
B1, B2, B3 – появление белого шара,
B4, B5 – появление черного шара,
B6 – появление красного шара.

47.

Исходы B1, B2, B3, B4, B5, B6 – исходы элементарных событий или элементарные исходы.
Элементарные исходы, при которых наступает
интересующее нас событие – благоприятствующие исходы. Это - исходы B4, B5.
За количественную оценку наступления события А
(шар будет черным) принимается отношение числа
исходов, благоприятствующих наступлению
события А к их общему числу, то есть 2/6=1/3.
Число 1/3 – есть вероятность наступления события
А. Это записывается так:
• P(A)=2/6=1/3

48.

• Для определения вероятности выпадения 1
или 2 при подбрасывании кости нам
необходимо только знать «модель игры», в
данном случае – кость с 6 гранями. Мы
можем
определить
наши
шансы
теоретически, без подбрасывания кости, это
– априорная (до опыта) вероятность. Во
втором примере мы можем определить
вероятность только по результатам опыта,
это – апостериорная (после опыта)
вероятность. Т.е. классическая вероятность

априорная,
а
статистическая

апостериорная.

49.

Монета подбрасывается три раза.
Найдите вероятность того, что при этом
(безразлично в каком порядке) выпадет
два раза герб и один раз цифра?

50.

1. Опыт (испытание, эксперимент)
состоит в трехкратном подбрасывании
монеты (или однократном
подбрасывании трех монет).
2. Элементарным событием является
любое сочетание последовательности
выпадений сторон на трех
подбрасываемых монетах.
3. U={ггг,ццц,гцг,ццг,ггц,цгц,цгг,гцц}
4. Событие A - «выпадение двух гербов
и одной цифры», M=3.
5. P(A)=M/N=3/8=0,375

51. ТЕМА 2. ОСНОВНЫЕ ТЕОРЕМЫ ТЕОРИИ ВЕРОЯТНОСТЕЙ

План
1.Теоремы сложения вероятностей.
Вероятность суммы несовместных событий
2.Свойство вероятностей событий,
образующих полную группу
3.Зависимые и независимые события.
Условная и безусловная вероятность
4.Теорема умножения вероятностей
5.Независимость и зависимость событий в
совокупности
6. Вероятность появления хотя бы одного
события

52. Теорема сложения вероятностей

Вероятность суммы двух событий
равна сумме вероятностей этих
событий без вероятности их
совместного наступления, т.е.
P( A B) P( A) P( B) P( AB)

53.

Х
Е
A B
А
В

54.

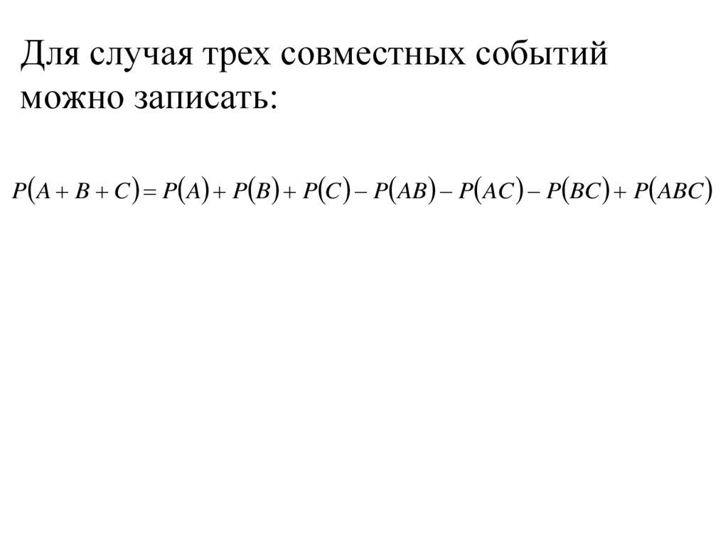
Для случая трех совместных событий
можно записать:
P A B C P A P B P C P AB P AC P BC P ABC

55.

А
АВ
В
АВС
АС
СВ

56.

Предположим, что вероятность
получить выпускнику определенную
работу, равна 0,4 - P(A) , вероятность
получить другую работу 0,5 - P(B),
вероятность получить предложения на
оба места работы P(AB) - 0,3. B результате вероятность получения для него по
крайней мере одного из мест работы
P(A+B) определяется по формуле
P(A+B) = 0,4+0,5-0,3 = 0,6

57.

Пример. Опыт состоит в случайном
извлечении карты из колоды в 52 карты.
Определим события: - «извлечение туза»,
- «извлечение карты трефовой масти».
Вероятность извлечения туза из колоды карт
- Р(А)=4/52; вероятность извлечения карты
трефовой масти – Р(В)=13/52 ; вероятность
их пересечения – извлечение трефового туза
Р(АВ)=1/52.
Согласно
правилу
вероятности суммы двух совместных
событий Р(А+В)=4/52+13/52-1/52=16/52
.

58.

Для несовместных событий их совместное
наступление есть невозможное событие, т.е.
P(AB)=( )=0.
Следовательно, вероятность суммы двух
несовместных событий равна сумме
вероятностей этих событий:
Р А В Р А Р В

59.

Правило сложения вероятностей справедливо и
для конечного числа попарно несовместных
событий, т.е.:

60.

Сумма вероятностей событий
A1, A2, A3,…, An
образующих полную группу событий,
равна 1
P A1 P A2 P A3 ... P An 1

61.

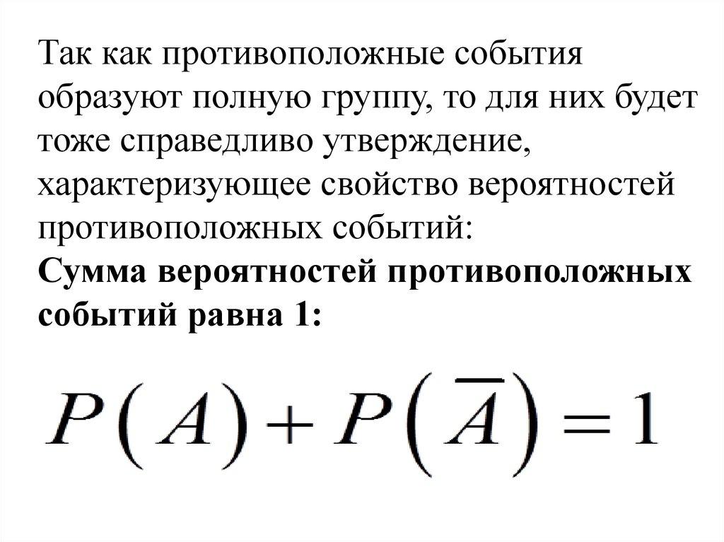
Так как противоположные события
образуют полную группу, то для них будет
тоже справедливо утверждение,
характеризующее свойство вероятностей
противоположных событий:
Сумма вероятностей противоположных
событий равна 1:

62.

В урне два белых и три черных шара.
Чему равна вероятность появления
белого шара при первом извлечении
из урны? При втором извлечении из
урны?

63.

Схема возвращенного шара, то есть шар
после первого испытания возвращается в
урну.
Пусть событие А - “появление белого
шара при первом испытании”. Так как N =
5, а М = 2, то Р(А) = 2/5.
Пусть событие В - “появление белого
шара при втором извлечении”. Так как
шар после первого испытания возвратился
в урну, то N = 5, а М = 2 и Р(В) = 2/5.

64.

Cобытия А, В называются
независимыми, если вероятность
каждого из них не зависит от того,
произошло или нет другое событие.
Вероятности независимых событий
называются безусловными.

65.

Схема невозвращенного шара, то есть
шар после первого испытания в урну не
возвращается.
Вероятность появления белого шара при
первом испытании Р(А) = 2/5. Белый шар
в урну не возвращается, следовательно, в
урне остались один белый и три черных
шара. Чему равна вероятность события В
при условии, что событие А произошло?
N = 4, M = 1.

66.

Искомую
вероятность
обозначают
Р(В/А) или Р(В)А или РА(В). Итак,
Р(В/А)=1/4
называют
условной
вероятностью, а события А, В
называются зависимыми.

67.

Cобытия А, В называются зависимыми,
если вероятность каждого из них зависит от
того произошло или нет другое событие.
Вероятность события В, вычисленная в
предположении, что другое событие А уже
осуществилось,
называется
условной
вероятностью.
Очевидно, что если два события А и В независимые, то справедливы равенства:Р(В) =
Р(В/А), Р(А) = Р(А/В), или Р(В/А) - Р(В) = 0

68.

Теорема умножения вероятностей
Вероятность произведения двух зависимых
событий А, В равна произведению
вероятности одного из них на условную
вероятность другого:
Р (АВ) = Р (А/В) . Р(В)
или Р (АВ) = Р (В/А) . Р(А)
Вероятность события В при условии
появления события А:
P(B/A) =

69.

Вероятность наступления события B,
вычисленная при условии, что событие
A уже произошло, равна вероятности
произведения событий А и В, деленной
на вероятность события A.

70.

Консультационная фирма претендует на
два заказа от двух крупных корпораций.
Эксперты фирмы считают, что вероятность
получения консультационной работы в
корпорации А (событие А) равна 0,45.
Эксперты также полагают, что если фирма
получит заказ у корпорации А, то
вероятность того, что и корпорация В
обратится к ним, равна 0,9. Какова
вероятность, что консультационная фирма
получит оба заказа?

71.

Решение. Мы имеем Р(А)=0,45, а
также знаем, что Р(В/А)=0,9.
Необходимо найти Р(АВ), которая
является вероятностью того, что оба
события (и событие А, и событие В)
произойдут. Из формулы имеем: Р(АВ) =
Р(А) . Р(В/А) = 0,45 . 0,9 = 0,405.

72.

Если события А, В - независимы, то
имеет место следующая теорема:
Вероятность произведения двух
независимых событий А, В равна
произведению их вероятностей:
P(AB) = P(A) . P(B)

73.

Независимость событий в совокупности
Если
несколько
событий
попарно
независимы, то отсюда еще не следует их
независимость в совокупности. Поэтому
введем понятие независимых событий в
совокупности.
События А1, А2, ..., An (n > 2) называются
независимыми в совокупности, если
вероятность каждого из них не зависит от
того, произошли или нет любые события из
числа остальных.

74.

Вероятность
совместного
появления
нескольких
событий,
независимых
в
совокупности,
равна
произведению
вероятностей этих событий.
P(A1 . A2 . A3 . ... . An) =
= P(A1) . P(A2) . P(A3) . ... . P(An)

75.

Вероятность совместного наступления
конечного числа зависимых событий равна
произведению вероятности одного из них на
условные вероятности всех остальных,
причем условная вероятность каждого
последующего события вычисляется в
предположении, что все предыдущие уже
наступили, т.е.
P(A1 . A2 . A3 . ... . Аn) =
P(A1) . P(A2 / A1) . P(A3 / A1 . A2) . . . . .
.P(A / A . A
. A . .... A
n
1
2
3
n - 1)

76.

Студент пришел на экзамен, изучив только
20 из 25 вопросов программы. Экзаменатор
задал студенту три вопроса. Вычислить
вероятность того, что студент ответит на все
три вопроса.
Решение. Определим следующие события:
А -“студент знает все три вопроса”. А1 “студент знает первый вопрос”. А2 - “студент
знает второй вопрос”. А3 - “студент знает
третий вопрос”. События А1, А2, А3 зависимые.
P(A) = P(A1) . P(A2 / A1) . P(A3 / A1 . A2).

77.

20 19 18 57
P(A)
0,496
25 24 23 115

78.

Вероятность того, что потребитель увидит
рекламу определенного продукта по
телевидению, равна 0,04. Вероятность того,
что потребитель увидит рекламу того же
продукта на рекламном стенде, равна 0,06.
Предполагается, что оба события независимы. Чему равна вероятность того,
что потребитель увидит обе рекламы?
Решение. Поскольку оба события
независимы, то вероятность пересечения
двух событий ( потребитель увидит рекламу и
по телевидению и на стенде) есть:
Р(АВ) = Р(А) . Р(В) = 0,04 . 0,06 = 0,0024.

79.

Вероятность появления хотя бы одного
события
Вероятность появления хотя бы одного
события из n независимых в совокупности,
равна разности между 1 и произведением
вероятностей событий, противоположных
данным, то есть

80.

Если события А1, А2, ... An - зависимые в
совокупности, то вероятность наступления
хотя бы одного из них соответственно равна:
P(A) 1 P( A1 ) P( A 2 / A1 ) ... P( A n / A1 A 2 ... A n-1 )

81.

Пусть событие С -“ потребитель увидит
хотя бы одну рекламу”. Это значит, что
потребитель увидит рекламу по телевидению,
или на стенде, или по телевидению и на
стенде. По правилу определения вероятности
объединения (суммы) двух событий находим:
Р(С)=Р(А+В) = Р(А)+Р(В)-Р(АВ) =
= 0,04+0,06-0,0024=0,0976.
А по теореме о вероятности наступления
хотя бы одного из n независимых событий
P(C) 1 P( A ) P( B) 1 0,96 0,94 0,0976.
English     Русский Правила