«Построение графиков функций и уравнений, содержащих модули.»
Литература:
АБСОЛЮТНАЯ ВЕЛИЧИНА
y = f|x|
y = 1/4x2 - |x| - 3
y = 1/2|x|+1/2
y = |f(x)|
y = |x2 – x – 6|
y = |f|x||
y = |2|x| - 3|
y = |x2 – 5|x||
|y| = f(x), где f(x) >= 0
Правило построения:
|y| = 1/2x + 1
|y| = |f(x)|
|y| = |x2 – 2x|
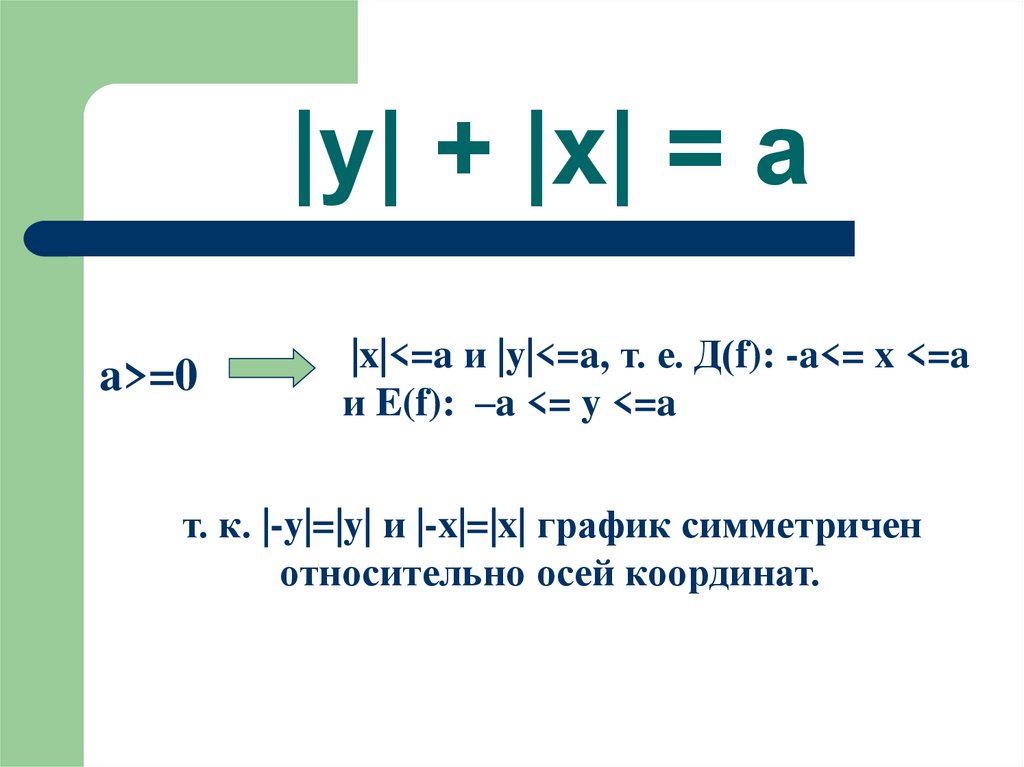
|y| + |x| = a
|y|+|x|=3
538.00K
Категория: МатематикаМатематика

Построение графиков функций и уравнений, содержащих модули

1. «Построение графиков функций и уравнений, содержащих модули.»

Г.П.Байло
2021 г.

2. Литература:

И.И. Гайдуков «Абсолютная величина»
Просвещение, 1968 г.
Ю.Н. Макарычев, Н.Г. Миндюк
«Дополнительные главы к школьному
учебнику»
Просвещение, 2019 г.

3. АБСОЛЮТНАЯ ВЕЛИЧИНА

a, если а > 0,
|a|= 0, если а = 0,
-а, если а < 0.
Примеры: 1. |8| = 8
2. |-8| = 8

4. y = f|x|

|x| = |-x|
f|-x| = f|x|
y = f|x| - чётная и
график симметричен относительно оси Oy.

5. y = 1/4x2 - |x| - 3

2
1/4x -
y=
|x| - 3
y
Y
y = 1/4x2 - |x| - 3
16
13
10
7
y = 1/4x2 - x - 3 y = 1/4x2 + x - 3
4
-11
-7
-3
O
1
1
5
9
13
17
21
25
29
33
X
o
x
-2
-5
-8

6. y = 1/2|x|+1/2

y
Y
y = 1/2|x| + 1/2
16
13
10
7
y = 1/2x + 1/2 y = -1/2x + 1/2
4
-11
-7
-3
O
1
1
5
9
13
17
21
25
29
33
X
o
x
-2
-5
-8

7. y = |f(x)|

f(x), где f(x) > = 0,
y=
-f(x),где f(x) < 0.

8. y = |x2 – x – 6|

y=
Y
2
|x
– x – 6|
Построение:
y
16
а) График y = x2 -x – 6 .
13
б) Участок графика ,
где y<0, отображаем
симметрично
относительно оси Ox.
10
7
4
-11
-7
-3
O
1
1
o
5
9
13
x
-2
-5
17
21
25
29

9. y = |f|x||

Правило построения:
а)Строим график функции y = f|x|.
б) Участки графика , где y<0,
отображаем симметрично
относительно оси Ox.

10. y = |2|x| - 3|

y
Построение:
Y
а) График y = 2x – 3 для x>0.
б) График y = -2x – 3 для x<0.
в) Кривые симметричные
относительно оси Ox для
f(x)<0.
16
13
10
7
4
-11
-7
-3
O
1
1
5
9
13
17
21
25
29
33
X
o
x
-2

11. y = |x2 – 5|x||

y=
– 5|x||
2
|x
y
Y
Построение:
y
16
а) y = x2 – 5x для x>0 .
б) y = x2 + 5x для x<0.
в) Кривые симметричные
относительно оси Ox для
f(x)<0.
13
10
7
4
-11
-7
-3
O
1
1
5
9
13
17
21
25
29
33
X
o
x
-2
-5

12. |y| = f(x), где f(x) >= 0

|y| = f(x), где f(x) >= 0
y = +-f(x), где f(x) > = 0
График симметричен относительно оси Ox

13. Правило построения:

а) Установить область определения
функции из условия: f(x)> =0.
б) Построить y = f(x).
в) Построить кривые симметричные y = f(x)
относительно оси Ox.

14. |y| = 1/2x + 1

Построение:
Y
а) Область определения
для 1/2x + 1> =0
x> = -2 .
б) График y = 1/2x +1,
для x> = -2.
y
16
13
10
7
4
-11
-7
-3
O
1
1
5
9
13
17
21
25
29
33
X
-2
o
x
-2
-5
-8
-11
в) Кривая симметричная
Ox.

15. |y| = |f(x)|

y = +-|f(x)|
график симметричен относительно
осей Ox и Oy.
Правило построения:
а) y = |f(x)| (весь в верхней полуплоскости).
б) y = -|f(x)| (кривая симметричная y = |f(x)|).

16. |y| = |x2 – 2x|

– 2x|
2
|x
|y| =
y
Y
Построение:
16
13
а) y = |x2 – 2x| для y>0
б) y = -|x2 – 2x| для y<0
10
7
4
-11
-7
-3
O
1
1
5
9
13
17
21
25
29
33
X
x
-2
-5
-8
-11
-14

17. |y| + |x| = a

a>=0
|x|<=a и |y|<=a, т. е. Д(f): -a<= x <=a
и E(f): –a <= y <=a
т. к. |-y|=|y| и |-x|=|x| график симметричен
относительно осей координат.

18. |y|+|x|=3

Построение:
y
B
3
-3
3
o
A
-3
а) Строим график
x+y=3,
где x>0 ,y>0
x
получим отрезок AB
б) Строим отрезки
симметричные AB
относительно Ox и
Oy. (|y| = |-y| ,|x| = |-x|)
English     Русский Правила