Построение графиков функций содержащих знак модуля
у = |х + 3| + |2x + 1| - x
Найти корни уравнения ||x-2|-5| = 3. 
Найти корни уравнения ||x-2|-5|=3. 
568.50K
Категория: МатематикаМатематика

Построение графиков функций содержащих знак модуля

1. Построение графиков функций содержащих знак модуля

2.

График функции у = |х|
а) Если х≥0, то |х| = х функция у = х, т.е. график
совпадает с биссектрисой первого координатного угла.
б) Если х<0, то |х| = - х и у = - х. При отрицательных
значениях аргумента х график данной функции – прямая
у = -х, т.е. биссектриса второго координатного угла.
у = |х|

3.

График функции у = - |х|
Получается симметричным отображением графика у = |х|
относительно оси х.
у = - |х|

4.

График функции у = |х| + а
График функции у=|х|+а получается параллельным
переносом графика у=|х| в положительном направлении
оси у на а единиц отрезка при а>0 и в отрицательном
направлении на а единиц при а<0.
у = |х| + а
у = |х|
у = |х| - а

5.

График функции у = а|х|
График функции у=а|х| получается
растяжением графика у=|х| вдоль оси у в а раз при а>1 и
сжатием вдоль этой оси в 1\а раз при 0<a<1.
у = а|х|
у = |х|
у = а|х|

6.

График функции у = |х+а|
График функции у = |x+a| получается параллельным
переносом графика y=|x|
в отрицательном направлении от оси х на |а| при а>0 и
в положительном направлении на |a| при a<0.
у = |х+а|
у = |х - а|
у = |х|

а

7.

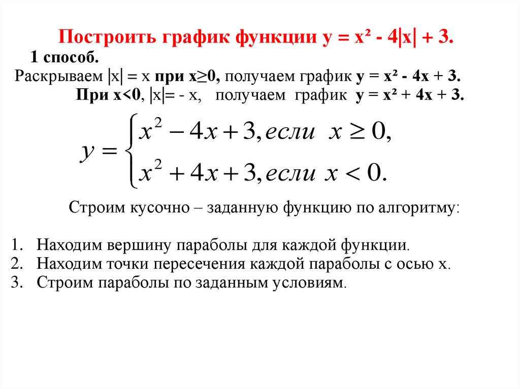
Построить график функции у = х² - 4|х| + 3.
1 способ.
Раскрываем |х| = х при х≥0, получаем график у = х² - 4х + 3.
При х<0, |х|= - х, получаем график у = х² + 4х + 3.
2
х 4 х 3, если х 0,
у 2
х 4 х 3, если х 0.
Строим кусочно – заданную функцию по алгоритму:
1. Находим вершину параболы для каждой функции.
2. Находим точки пересечения каждой параболы с осью х.
3. Строим параболы по заданным условиям.

8.

х 4 х 3, если х 0,
у 2
х 4 х 3, если х 0.
2

9.

2 способ.
Если рассмотрим график у = х² - 4х + 3 при х≥0 и
отобразить его относительно оси ОУ мы получим тот же
самый график.

10.

Для построения графика функции у = |f(х) | достаточно:
1.Построить график функции у = f(х) ;
2. На участках, где график расположен в нижней полуплоскости, т.е., где
f(х) <0, симметрично отражаем относительно оси абсцисс.

11.

Построить график функции у = |х² - х -6|
1.Построим график функции
у =х² - х -6
2. Участки графика, расположенные в нижней
полуплоскости, отображаем симметрично
относительно оси ОХ.

12.

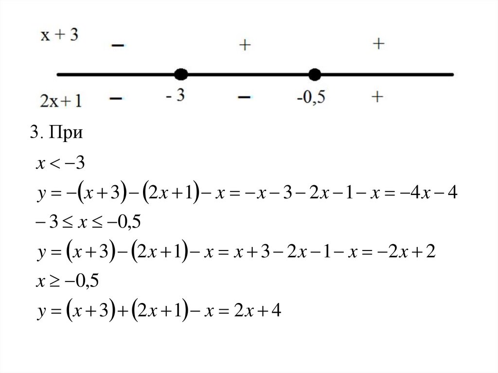
Построить график функции у = |х + 3| + |2x + 1| - x
Строить график будем с помощью раскрытия модуля.
Алгоритм построения:
1. Приравняем каждое подмодульное выражение к
нулю и находим точки, в которых подмодульные
выражения, входящие в уравнение функции
меняют знак.
2. Наносим эти точки на ось х и выделяем
промежутки, в которых подмодульные выражения
сохраняют знак.
3. Раскрываем модуль на каждом промежутке и
получаем соответствующие уравнения функции.
4. Строим график на каждом промежутке.

13.

у = |х + 3| + |2x + 1| - x
1. Приравниваем каждое подмодульное выражение к нулю и
находим точки, в которых происходит смена знака:
х 3 0; х 3
2 х 1 0; х 0,5
2. Наносим точки на ось х:

14.

3. При
x 3
y x 3 2 x 1 x x 3 2 x 1 x 4 x 4
3 x 0,5
y x 3 2 x 1 x x 3 2 x 1 x 2 x 2
x 0,5
y x 3 2 x 1 x 2 x 4

15.

4 x 4, если х 3
y 2 х 2, если 3 x 0,5
2 x 4, если x 0,5

16. у = |х + 3| + |2x + 1| - x

17.

у = | х² – 5|х| |
Построим у = х² – 5 х, для х>0. Вершина параболы в (2,5; -6,25)
Участки графика, расположенные в нижней полуплоскости, отображаем
симметрично относительно оси ОХ.
3. Для х<0, симметрично отражаем построенную часть относительно оси
ОУ.
1.
2.

18. Найти корни уравнения ||x-2|-5| = 3. 

Найти корни уравнения ||x-2|-5| = 3.
• Выполняем построение первого
(внутреннего) модуля y = |x-2|
• Параллельно переносим линии вниз на 5,
чтобы получить график функции y = |x-2|- 5
• Отражаем все что находится ниже оси
абсцисс. Это и будет искомая
функция y=||x-2|-5|. Также выполняем
построение прямой у=3

19. Найти корни уравнения ||x-2|-5|=3. 

Найти корни уравнения ||x-2|-5|=3.
Нетрудно определить по графику, что решениями уравнения с
модулями будут значения x = - 6; x = 0; x = 4; x = 10.
English     Русский Правила