Пример 2. Построить график функции y=|tg x|
Пример 3. Построить график функции y=|logax|
Пример 1. Построить график функции у = 2|x|
Пример 2. Построить график функции y=tg |x|
Пример 3. Построить график функции y=loga|x|
Пример 4. Построить график функции y=sin |x|
Построение графика функции у = |f(|x|)|
Пример 1. Построение графика функции у = |2-|x||
Пример 2. Построение графика функции у = |-|x|+2|
Пример 3. Построение графика функции у = |2 - |x||
Построение графика функции |y| = f(x) при f(x)
Пример 1. Построить график функции |y| = cos x
Пример 2. Построить график функции |y|=sin x
Пример 3. Построить график функции |y|=tg x
Пример 4. Построить график функции |y| = logax
Построение графиков функций |y| = |f(x)|
Пример. Построить график функции |y| = |x|
Построение графиков функций вида y = |x – x1| + |x – x2| + ...+ |x – xn|
Пример 1. Построить график функции y = |x-1| +|x+2|
Пример 2. Построить график функции y = |x-1| +|x-2|+|x-3|+|x-4|+|x-5|
Построение графиков функции вида y = |||x-a |-b|-c|
Пример. Построить график функции у = |||x-2|-1|-2|
Построение графиков функций, аналитические выражения которых содержат знак модуля, выраженных неявно
Пример 1. Построить график функции ||y|-|x||=2
Пример 2. Построить график функции |||x|-2|+|y|-2|=2
График функции y = x2 – 4x + 3
274.50K
Категория: МатематикаМатематика

Построение графиков функций со знаком модуля

1.

2.

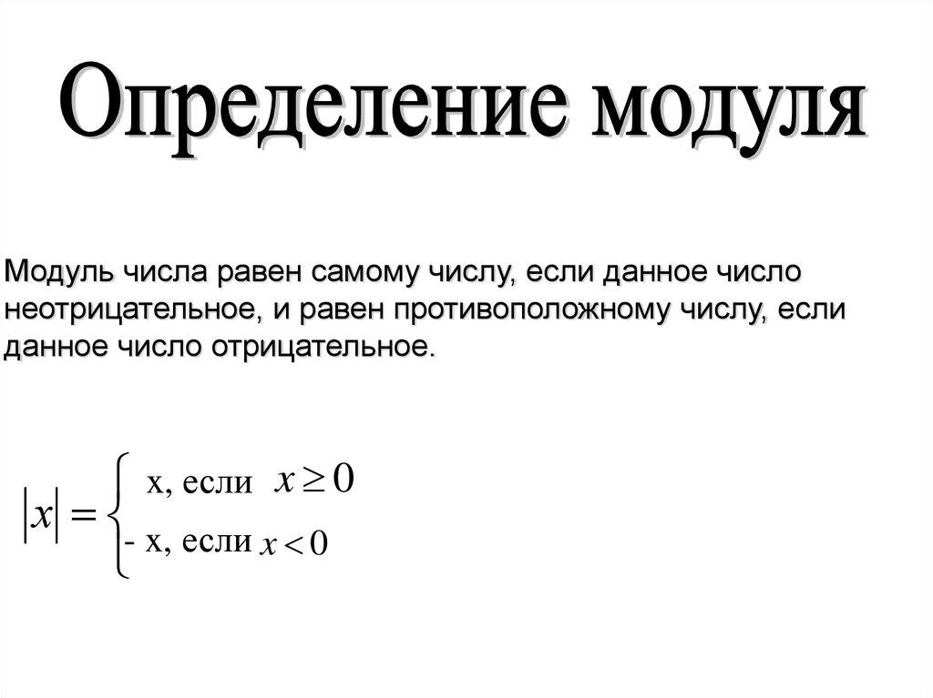
Модуль числа равен самому числу, если данное число
неотрицательное, и равен противоположному числу, если
данное число отрицательное.
x, если x 0
х
- x, если x 0

3.

Чтобы построить график функции y=|f(x)|,надо
сначала построить график функции y=f(x), а
затем участки этого графика, лежащие выше
оси абсцисс, оставить без изменения, а
участки, лежащие ниже оси абсцисс,
зеркально отразить относительно этой оси.

4.

График функции y = sin x
График функции у = |sin x|

5. Пример 2. Построить график функции y=|tg x|

y
y = tg x
0
x
y
x
y = |tg x|
0

6. Пример 3. Построить график функции y=|logax|

y
y = logax
0
x
y
0
y = |logax|
x

7.

Так как f (|-x|) = f (|x|), то функция y = f (|x|)
чётная и для построения её графика
следует удалить точки графика функции
f (x), находящиеся слева от оси Оу, а все
точки, лежащие на оси Оу и справа от
неё, отобразить симметрично относительно
оси Оу.

8. Пример 1. Построить график функции у = 2|x|

y = 2x
y = 2|x|
4
4
3,5
3
3
2,5
2
2
1,5
Y
Y
1
1
0,5
0
0
-4
-3
-2
-1
0
1
2
3
-5
-4
-3
-2
-1
-1
-1
X
-0,5
X
0
1
2
3

9. Пример 2. Построить график функции y=tg |x|

y
y = tg x
0
x
y
x
y = tg |x|
0

10. Пример 3. Построить график функции y=loga|x|

y
y = logax
0
x
y
0
y = loga|x|
x

11. Пример 4. Построить график функции y=sin |x|

y
y = sin x
x
y
x
y = sin |x|

12. Построение графика функции у = |f(|x|)|

Последовательность действий в этом случае
представим следующим образом:
1. построить график функции y = f(x) для x 0 ;
2. отобразить построенную часть графика
симметрично относительно оси ординат;
3. участки полученного графика, лежащие ниже
оси абсцисс, зеркально отразить
относительно этой оси.

13. Пример 1. Построение графика функции у = |2-|x||

y
2
0
y
y
y = |2 - |x||
2
y=2-x
2
-2
x
2
y = 2 - |x|
0
2
-2
x
0
2
x

14. Пример 2. Построение графика функции у = |-|x|+2|

Пример 2. Построение графика
y
функции у = |-|x|+2| y
y = -|x|
y = |x|
x
x
y
-2
y
-2
2
x
2
x
y = |-|x|+2|
y = -|x|+2

15. Пример 3. Построение графика функции у = |2 - |x||

Основан на свойстве чётности функции, что
позволяет построить её график при x 0, а затем
зеркально отразить его относительно оси Оу.
y = 2 - |x|
y
y = |2 - |x||
y
y
y
2
2
2
-2
x
y=2-x
2
-2
2
x
y = |2 - |x|| при x>0
x
2
x

16. Построение графика функции |y| = f(x) при f(x)

0
По определению абсолютной величины у = f (x),
где f(x) 0. Строго говоря, у нельзя назвать
Функцией х, так как каждому значению аргумента
х будут соответствовать два значения
функции: + f(x) и –f(x). Рассмотрим теперь
последовательность действий:
1. установить, для каких х выполняется условие f(x) 0
2. на найденных промежутках значений х построить график
функции у = f(x);
3. осуществить зеркальное отражение графика относительно
оси Ох

17. Пример 1. Построить график функции |y| = cos x

y
y = cos x
х
0
y = cos x (при таких х,
когда cos х больше либо
равно 0)
y
х
0
|y| = cos x
y
0
х

18. Пример 2. Построить график функции |y|=sin x

|y|=sin x
y = sin x
y
x
0
x
0

19. Пример 3. Построить график функции |y|=tg x

y
y = tg x
0
x
y
x
|y| = tg x
0

20. Пример 4. Построить график функции |y| = logax

y
y = logax
0
x
y
0
|y| = logax
x

21. Построение графиков функций |y| = |f(x)|

Очевидно, что у = f (x) , т.е. график функции будет
симметричен относительно абсцисс.
Соответствующая последовательность действий:
1. построить график функции у = |f(x)|;
2. осуществить его зеркальное отражение
относительно оси Ох.

22. Пример. Построить график функции |y| = |x|

y=x
|y| =|x|
y =|x|

23. Построение графиков функций вида y = |x – x1| + |x – x2| + ...+ |x – xn|

Укажем последовательность действий:
1. Найдём абсциссы точек перелома графика функции. В данном
случае используем для этого условия: хn – 1=0; xn=1; xn – 2=0,
xn = 2
2. Рассмотрим далее функцию на каждом из полученных
промежутков. В рассматриваемом примере
их три ( ;1 1;2 2;
а) х 2; . Так как оба слагаемых неотрицательны, то на этом
промежутке графиком функции будет прямая, выражаемая
уравнением у = 2х-3.
б) х 1;2 . Первое слагаемое на данном промежутке
неотрицательно, второе отрицательно и потому графиком будет
прямая у = 1.
в) х 2; . Оба слагаемых отрицательны и потому графиком
будет прямая у = 3-2х

24. Пример 1. Построить график функции y = |x-1| +|x+2|

y
4
3
2
1
1
2
3
4
х

25. Пример 2. Построить график функции y = |x-1| +|x-2|+|x-3|+|x-4|+|x-5|

y
х

26. Построение графиков функции вида y = |||x-a |-b|-c|

Построить график это функции можно следующим путём:
1. Найдём точки перелома функции
2. Проведём ряд тождественных преобразований на каждом из
промежутков, ограниченных точками перелома.
Однако целесообразнее в данном случае использовать способ,
связанный с геометрическим преобразованием графиков функции.

27. Пример. Построить график функции у = |||x-2|-1|-2|

y = |x-2|-1
y = |x|
y
y
y
2
2
х
0
0
2
2
0
х
х
y = |x-2|
y = ||x-2|-1|-2
y
y
2
2
0
2
y = ||x-2|-1|
х
y = |||x-2|-1|-2|
2
0
х
0
х

28. Построение графиков функций, аналитические выражения которых содержат знак модуля, выраженных неявно

29. Пример 1. Построить график функции ||y|-|x||=2

По определению абсолютной величины |y|=|x| 2.
y
y
2
2
0
-2
2
х
-2
2
х
-2
-2
y
y
2
2
-2
2
-2
х
-2
2
-2
х

30. Пример 2. Построить график функции |||x|-2|+|y|-2|=2

y
y
4
4
2
-2
2
0
2
-6
2
6
6
-2
х
-4
х

31.

32.

33.

y
y
y = 2x-3
y
y = |2x-3|
3
х
3
_
2
0
0
y
y = 2|x|-3
|y| = 2x-3
3
х
3
_
2
-3
_
3
2
0
х
_
3
2
0
х
-3
y
y
|y| = 2|x|-3
|y| = |2|x|-3|
y
y
3
3
3
0
y = |2|x|-3|
_
3
2
х
0
_
3
2
х
0
_
3
2
|y| = |2x-3|
х
0
_
3
2
х

34. График функции y = x2 – 4x + 3

35.

y = x2 – 4x + 3
y = |x2 – 4x + 3|
y
y = x2 – 4|x| + 3
y
3
y
3
1
3
х
y
3
3
-3
0
-1
y = |x2 – 4|x| + 3|
0
-1
1
-1
х
3
0
-1
1
3
х
0
-1
1
3
х
|y| = |x2 – 4x + 3|
y
y
3
y
3
y
3
3
-3
0 1
-1
3
х
-3
1
-1
х
0 1
-1
3
х
-1
0 1
-1
3
-3
-3
|y| = x2 – 4x + 3
-3
|y| = x2 – 4|x| + 3
-3
|y| = |x2 – 4|x| + 3|
х

36.

1
График функции y =
x-1

37.

y
1
x 1
y
y
1
x 1
y
y
y
х
1
x 1
1
x 1
y
х
у
1
x 1
y
y
х
у
1
x 1
х
х
у
y
y
y
х
х
y
1
x 1
1
x 1
х
English     Русский Правила