СТАТИСТИКА И ТЕОРИЯ ВЕРОЯТНОСТЕЙ 9 класс
СОБЫТИЯ
Испытание Бернулли
УСПЕХ И НЕУДАЧА
Серия или последовательность испытаний Бернулли
Число успехов
Вероятность успеха
Вероятности событий
Пример 1.
Решение.
Пример 2.
Число успехов
Пример 3.
Решение.
Вероятность событий
Домашнее задание
568.50K
Категория: МатематикаМатематика

Статистика и теория вероятностей. Испытания Бернулли. 9 класс

1. СТАТИСТИКА И ТЕОРИЯ ВЕРОЯТНОСТЕЙ 9 класс

Испытания Бернулли

2. СОБЫТИЯ

Случайное событие - событие называется случайным, если
нельзя утверждать, что это событие в данных
обстоятельствах произойдет.
Элементарное событие –
Вероятность –
Частота случайного события –
Маловероятное случайное событие –
Равновероятные события –
Достоверное событие –
Невозможное событие –
Наибольшее и наименьшее значение вероятности –
Несовместные события –
Независимые события -

3. Испытание Бернулли

Определение.
Испытанием
Бернулли называют
случайный опыт,
который может
закончиться одним
из двух
элементарных
событий.

4. УСПЕХ И НЕУДАЧА

Одно из двух
элементарных событий
в таких опытах условно
называют успехом, а
другой — неудачей.
Вероятность того, что
опыт закончится
успехом, обычно
обозначают буквой р.
Вероятность неудачи
обозначают q. Числа р
и q положительные,
при этом
p + q= 1.

5. Серия или последовательность испытаний Бернулли

Если проводится
несколько одинаковых
и независимых
испытаний Бернулли
подряд, то говорят, что
проведена серия или
последовательность
испытаний Бернулли.
Серия испытаний
Бернулли также
является случайным
экспериментом.

6. Число успехов

Подбрасывание монеты
Количество
бросков
Возможные
результаты
Испытание
Бернулли
Количество
элементарных
событий
1
О или Р
У или Н
2
21
2
ОО или РР
ОР или РО
УУ или НН
УН или НУ
4
22
3
ООО или РРР
ООР или РРО
ОРО или РОР
РОО или ОРР
УУУ или ННН
УУН или ННУ
УНУ или НУН
НУУ или УНН
8
23
Вывод: если n – количество испытаний, то 2n - количество
элементарных событий.

7. Вероятность успеха

При одном подбрасывании
монеты вероятность
выпадения орла (О или Р - У
или Н)
1
p q
2
При двух подбрасываниях
монеты вероятность
события -выпадение орла
при каждом броске (ОО, то
есть УУ)
1 1
p2
2 4
2

8. Вероятности событий

При проведении серии из n
независимых испытаний
Бернулли одно элементарное
событие с k успехами имеет
вероятность
Число таких элементарных
событий с k успехами равно
событие «наступило ровно к
успехов» имеет вероятность
k
n
k
C p q
n k
k
p q
C
n k
k
n

9. Пример 1.

При стрельбе в мишень с вероятностью
попадания 1 производится 7 выстрелов.
3
Какова вероятность попасть в мишень
ровно 3 раза?
Решение.
1
2
1
n=7, k=3, p= 3 , q=1- 3 = 3
Выполним расчеты по формуле вероятностей
k
n
k
C p q
n k
, где

10. Решение.

P ( A)
n!
p k q n k
k! n k !
3
7!
1 2
P( A)
3! 7 3 ! 3 3
4
7 6 5 1 2 4
560
P( A)
0,256
3
4
3 2 1 3 3
2187

11. Пример 2.

Иван Иванович купил билет
«Спортлото 5 из 36». Он должен
зачеркнуть ровно 5 номеров из 36.
Сколько существует способов это
сделать?
Найдите вероятность угадать 5
номеров из 36.

12. Число успехов

5
С36
36!
5! 36 5 !
5
C36
376992
376992 способа зачеркнуть ровно 5 номеров из 36
Значит, вероятность угадать ровно 5 номеров из
36 равна
P ( A)
1
C nk
P ( A)
1
0,000003
376992

13. Пример 3.

Проводится серия из 3 независимых
испытаний Бернулли с вероятностью
успеха p 1
Найдите вероятность
6
элементарного события, в котором
наступает сначала 1 успех, а затем — 2
неудачи.

14. Решение.

Проводится серия из 3 независимых испытаний Бернулли с
1
вероятностью успеха
Найдите вероятность
6
элементарного события, в котором наступает сначала 1
успех, а затем — 2 неудачи.
Решение.
n=3, k=1, p= 1 , q=1- 1 = 5
6
6
6
Выполним расчеты по формуле
вероятностей
Cnk p k q n k , где
2
3! 1 5
25
P( A)
0,347
1! 2! 6 6
72

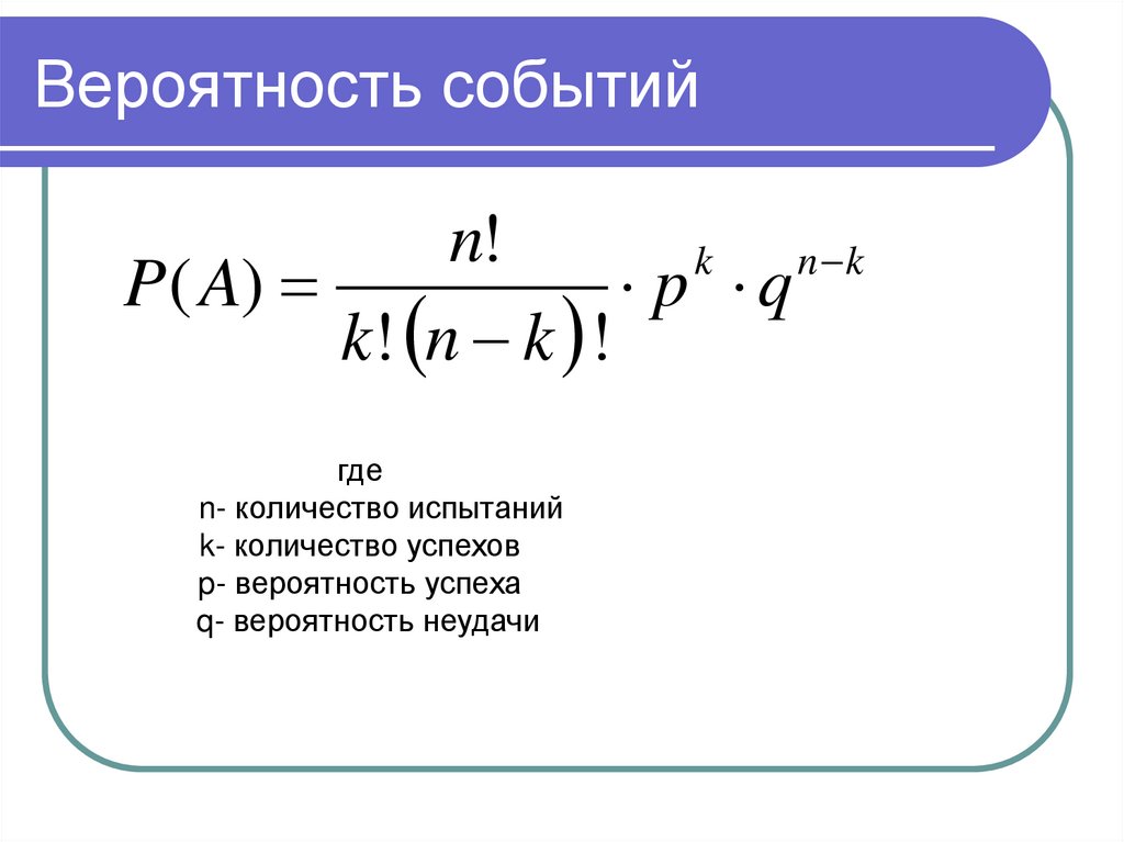
15. Вероятность событий

n!
k
n k
P ( A)
p q
k! n k !
где
n- количество испытаний
k- количество успехов
p- вероятность успеха
q- вероятность неудачи

16. Домашнее задание

Вариант 1
1. Проводится серия из 6
независимых испытаний
Бернулли с 1вероятностью
успеха р = 3 .Найдите
вероятность элементарного
события, в котором
наступает сначала 2 успеха,
а затем — 4 неудачи.
2. Сколько элементарных
событий с 4 успехами
возможно в серии из 10
испытаний Бернулли?
3. Найдите вероятность
выбросить ровно 6 орлов,
10 раз бросив монету.
Вариант 2
1. Проводится серия из 6
независимых испытаний
Бернулли с1вероятностью
успеха р = 2 . Найдите
вероятность элементарного
события, в котором
наступает сначала 4 успеха,
а затем — 2 неудачи.
2. Сколько элементарных
событий с 6 успехами
возможно в серии из 10
испытаний Бернулли?
3. Найдите вероятность
выбросить ровно 4 орла, 10
раз бросив монету.
English     Русский Правила