Испытания Бернулли. Формула Бернулли
Испытания Бернулли. Формула Бернулли
Число сочетаний
Испытания Бернулли. Формула Бернулли
Испытания Бернулли. Формула Бернулли
Испытания Бернулли. Формула Бернулли
Испытания Бернулли. Формула Бернулли
Испытания Бернулли. Формула Бернулли
Использование противоположного события
Использование противоположного события
Использование противоположного события
Использование противоположного события
Использование противоположного события
Использование противоположного события
Использование противоположного события
Распределения дискретных случайных величин
Распределение дискретной случайной величины ξ
Пример
Решение
Значения случайной величины
Функция распределения случайной величины
Свойства функции распределения
Свойства функции распределения
Ряд распределения дискретной случайной величины числа выпавших очков при бросании кости
Функция распределения вероятностей выпадения очков при бросании кости
Кумулятивная вероятность распределения числа очков при бросании кости
Пример
Решение
Закон распределения Х имеет вид
Биноминальное распределение
Схема Бернулли
Вероятность Рn(m) получить в n испытаниях ровно m успехов.
Биноминальное распределение для n=5
Пример
Пример
Пуассоновское распределение
Формула Пуассона
Пример
Пример
Геометрическое распределение
Пример
Продолжение примера
Гипергеометрическое распределение
Пример
583.50K
Категория: МатематикаМатематика

Испытания Бернулли. Формула Бернулли

1. Испытания Бернулли. Формула Бернулли

• В условиях этих испытаний
представляют интерес два вопроса:
• 1. Какова вероятность того, что
наблюдаемое событие наступит
ровно k раз в n испытаниях?
• 2. Сколько раз вероятнее всего
наступит наблюдаемое событие?

2. Испытания Бернулли. Формула Бернулли

• Ответ на 1-й вопрос дает формула
Бернулли:
Pk n C p q
k
n
k
n k
• Pk n - вероятность наступления
события k раз в n испытаниях;
• p - вероятность наступления события в
одном испытании;
• q = 1 – p - вероятность не наступления
события в одном испытании;

3. Число сочетаний

n!
k
Ñn
k !( n k )!

4. Испытания Бернулли. Формула Бернулли

• При ответе на 2-й вопрос по существу
требуется определить
наивероятнейшее число k0 появлений
события в n испытаниях, т.е. такое
число k0, которому соответствует
максимальная вероятность:
Pk0 ( n ) Pk0 1( n )
Pk0 ( n ) Pk0 1( n )

5. Испытания Бернулли. Формула Бернулли

• Можно показать, что эти условия
приводят к неравенству
np q k0 np p
• Замечания:
• 1. k0 – целое число;
• 2. Может быть несколько
наивероятнейших целых чисел, тогда –
им соответствует одинаковая в
точности максимальная вероятность.

6. Испытания Бернулли. Формула Бернулли

• Задача. Монета брошена 5 раз. Какова
вероятность того, что герб появится
ровно 3 раза? Сколько раз вероятнее
всего появится герб?
• Решение: 1. По формуле Бернулли с
учетом n = 5, k = 3, p = q = ½ :
3
3 5 3
P3( 5 ) C p q
3
5
2
5! 1 1
3! 2! 2 2
1 2 3 4 5 1
10
1
10
0.31.
1 2 3 1 2 2
32
2
5
5

7. Испытания Бернулли. Формула Бернулли

• 2. Найдем k0 из неравенства
np q k0 np p
• с учетом n = 5 и p = q = 1/2:
1 1
1 1
5 k0 5
2 2
2 2
2 k0 3

8. Испытания Бернулли. Формула Бернулли

• Т.о. имеем два наивероятнейших числа:
k0 2 è k0 3
• Поэтому должно быть
• Убедимся в этом:
2
P2( 5 ) C 52 p 2 q 5 2
5
5! 1 1
10
1
10
0.3125
2! 3! 2 2
32
2
3
P3( 5 ) C 53 p 3q 5 3
3
2
5
5! 1 1
10
1
10
0.3125
3! 2! 2 2
32
2

9. Использование противоположного события

• При независимых многократных
испытаниях для вычисления
вероятности суммы событий вместо
теоремы сложения вероятностей
удобнее использовать вероятность
противоположного события, особенно,
когда число слагаемых n > 2.

10. Использование противоположного события

• Пусть Ai i 1,2,...,n – наступление
события A в i-м испытании.
• По определению, сумма событий –
наступление события хотя бы один раз:
• Противоположное событие

11. Использование противоположного события

• Противоположные события составляют
полную группу, поэтому сумма их
вероятностей равна единице, т. е.
P( B ) P( B ) 1
• Отсюда
P( B ) 1 P( B ) 1 P A1
A2
...
An

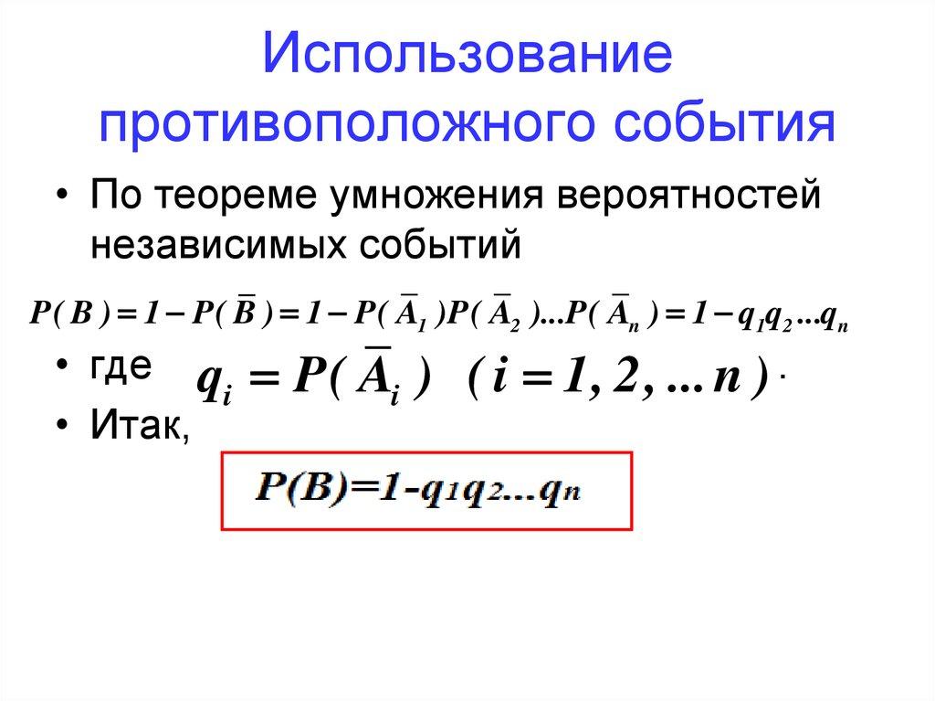
12. Использование противоположного события

• По теореме умножения вероятностей
независимых событий
P( B ) 1 P( B ) 1 P( A1 )P( A2 )...P( An ) 1 q1q2 ...qn
• где q
i
• Итак,
P( Ai ) ( i 1, 2, ... n ) .

13. Использование противоположного события

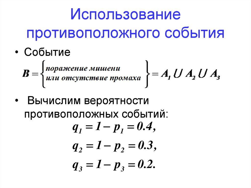
• Задача. Три стрелка стреляют в цель с
вероятностью успеха
p1 0.6 , p2 0.7 , p3 0.8.
• Найти вероятность поражения мишени.
• Решение. Введем обозначения событий:

14. Использование противоположного события

• Событие
• Вычислим вероятности
противоположных событий:
q1 1 p1 0.4 ,
q2 1 p2 0.3,
q3 1 p3 0.2.

15. Использование противоположного события

• Тогда вероятность события B:
P( B ) 1 q1q2 q3
1 0.3 0.4 0.2 0.986

16. Распределения дискретных случайных величин

• Все процессы, происходящие в природе,
делятся на непрерывные и дискретные.
• Например, такие величины, как
количество человек в студенческой
группе, число солнечных дней в году,
высота горы, уровень интеллекта
являются дискретными величинами,
потому что имеют конкретный
количественный признак, который
некоторое время не изменяется

17.

Рассмотрим вероятностное
пространство (Ω, σ, Р), то есть
• пространство элементарных
исходов Ω,
• σ -алгебру событий (определенную
нами на пространстве путем
введения замкнутых операций),
• вероятность Р (как меру нашего
множества).

18.

• Случайной величиной ξ (кси)
называется произвольная
функция,
ставящая в соответствие
каждому элементарному
исходу (событию)
ω число ξ = ξ(ω)

19. Распределение дискретной случайной величины ξ

ξ
Р
Х1
р1
Х2
р2
....
......
Хк
Рк
.....
......

20. Пример

Два игрока играют в “орлянку” на
следующих условиях: если при
подбрасывании монеты выпадает
“орел”, то первый игрок платит
второму $1, если “решка”, то второй
игрок платит первому $2. Опишем
случайную величину ξ , равную
выигрышу первого игрока в этой игре
(при одном подбрасывании монеты).

21. Решение

• Пространство элементарных исходов
(событий) Ω состоит из двух исходов:
ω1 – выпадение “орла” и ω2 – “решки”.
σ-Алгебра событий насчитывает 4
события: Ø, {ω1}, {ω2}, Ω .
Найдем вероятности всех событий из
множества алгебры событий: Р(Ø) = 0,
Р(ω1) = 1/2, Р(ω2) = 1/2, Р(Ω) = 1.
Вероятностное пространство –
определено

22. Значения случайной величины

23. Функция распределения случайной величины

• Функцией распределения
(вероятностей) случайной величины ξ
называется функция F(x), значение
которой в точке х равно вероятности
события {ξ < x }, т.е. события,
состоящего из тех и только тех
элементарных исходов ω,
для которых ξ (ω)<x:
F(x) = P{ξ < x}.

24. Свойства функции распределения

1. Функция F(x) является ограниченной,
то есть ее значения лежат в интервале
от 0 до 1.
0 ≤ F(x) ≤ 1.
2. Функция F(x) является неубывающей.
Если х2 > x1, то F(х2) ≥ F(x1), так как
вероятность любого события
неотрицательна.

25. Свойства функции распределения

3. Вероятность попадания случайной
величины ξ на отрезок (x1, x2)
определяется формулой:
P{x1 ≤ ξ ≤ х2} = F(x2) – F(x1).

26. Ряд распределения дискретной случайной величины числа выпавших очков при бросании кости

27. Функция распределения вероятностей выпадения очков при бросании кости

28. Кумулятивная вероятность распределения числа очков при бросании кости

29. Пример

В неком обществе организована лотерея.
Разыгрываются две вещи стоимостью
по $10 и одна стоимостью $30.
Составить закон распределения суммы
чистого выигрыша для субъекта,
который приобрел один билет за $1;
всего продано 50 билетов.

30. Решение

Искомая случайная величина X может
принимать три значения:
• -1, (если субъект не выиграет, а проиграет
$1, уплаченный за билет);
• $9,
• $29.
Первому результату благоприятны 47
случаев из 50, второму – 2 из 50, третьему
– 1 из 50.

31. Закон распределения Х имеет вид

32.

Виды распределений

33. Биноминальное распределение

• является распределением числа
успехов μ в n испытаниях Бернулли с
вероятностью успеха p
и неудачи q = 1 – p.

34. Схема Бернулли

Рассмотрим последовательность
независимых одинаковых
испытаний: появление или не
появление некоторого наблюдаемого
события в каждом испытании не
будет зависеть от исходов
предыдущих испытаний

35.

Результат каждого опыта можно записать
в виде последовательности УНН...У, “У”
– успех, “Н” – неудача.
Пространство элементарных исходов Ω
состоит из 2n исходов, каждый из
которых отождествляется с
определенной последовательностью
n
2
УНУ... (σ-алгебра событий включает 2
событий).

36.

В силу независимости испытаний
сопоставим каждому элементарному
исходу ω = УННУ...У
вероятность Р(ω) = Р(УННУ...У)= pqqp...p,
p – повторяется столько раз, сколько
раз произошел успех, а q – сколько раз
была неудача.

37. Вероятность Рn(m) получить в n испытаниях ровно m успехов.

Данное выражение носит также
название биноминального закона,
поскольку Pn(m) можно получить
как коэффициент при
zm бинома (pz+q)n:

38. Биноминальное распределение для n=5

39. Пример

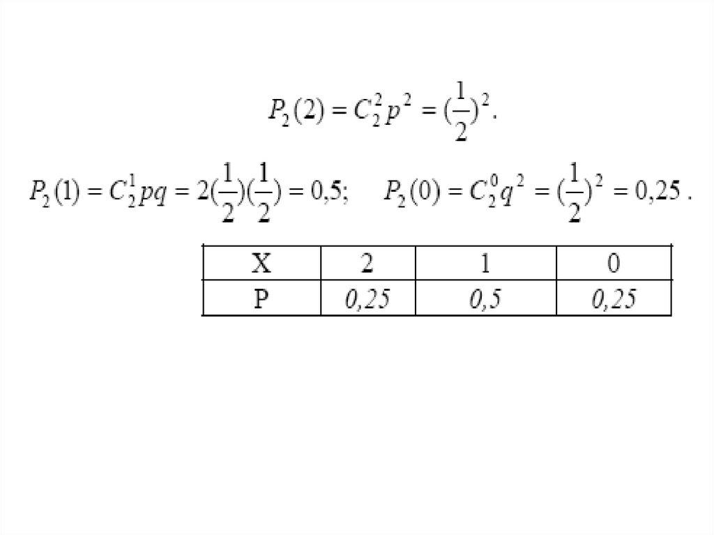
• Монета брошена 2 раза. Определить
закон распределения случайной
величины Х – числа выпадений герба.

40.

• При бросании монеты герб может
появиться или 2 раза или 1 раз или
совсем не появиться. Найдем
вероятности этих событий по формуле
Бернулли.

41.

42. Пример

• На зачете студент получил n = 4
задачи. Вероятность решить правильно
каждую задачу p = 0,8. Определим ряд
распределения и построим функцию
распределения случайной величины
μ – числа правильно решенных задач

43.

• В данном случае мы имеем дело с
биноминальным законом:

44. Пуассоновское распределение

• Распределение Пуассона моделирует
случайную величину, представляющую
собой число событий, произошедших за
фиксированное время, при условии, что
данные события происходят с
фиксированной средней
интенсивностью и независимо друг от
друга

45.

Параметр пуассоновского распределения
λ>0 определяет интенсивность
поступления событий и определяется
формулой:
λ =n*p, где n – общее число испытаний, а Р
– вероятность благоприятного исхода
испытания.

46.

• Распределение Пуассона носит также
название закона редких событий,
поскольку оно всегда появляется там, где
производится большое число испытаний,
в каждом из которых с малой
вероятностью происходит “редкое”
событие. По закону Пуассона
распределены, например, число
вызовов, поступивших на телефонную
станцию; число метеоритов, упавших в
определенном районе; число
распавшихся нестабильных частиц и т. д.

47.

48. Формула Пуассона

• Формула Пуассона применяется тогда,
когда наряду с большим значением
числа испытаний n “мала” вероятность
успеха р.
• Она относится к приближенным
формулам для вычисления Pn(m) при
больших n.

49. Пример

• Завод отправил на базу 5000
доброкачественных изделий.
Вероятность того, что в пути изделие
повредится равно 0,0002. Найти
вероятность того, что на базу прибудут
3 негодных изделия.

50.

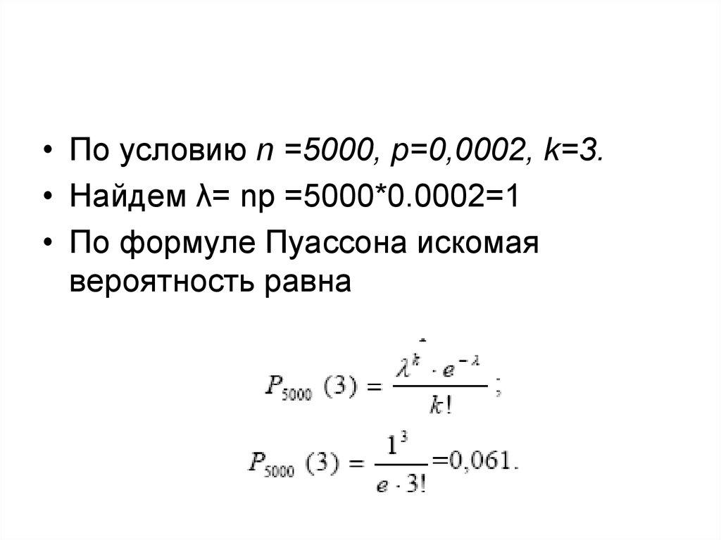
• По условию n =5000, р=0,0002, k=3.
• Найдем λ= np =5000*0.0002=1
• По формуле Пуассона искомая
вероятность равна

51. Пример

• Среднее число вызовов, поступающих
на АТС в одну минуту, равно – 2. Найти
вероятности того, что за 5 минут
поступит:
• А) 2 вызова;
• б); не менее 2 вызовов.

52.

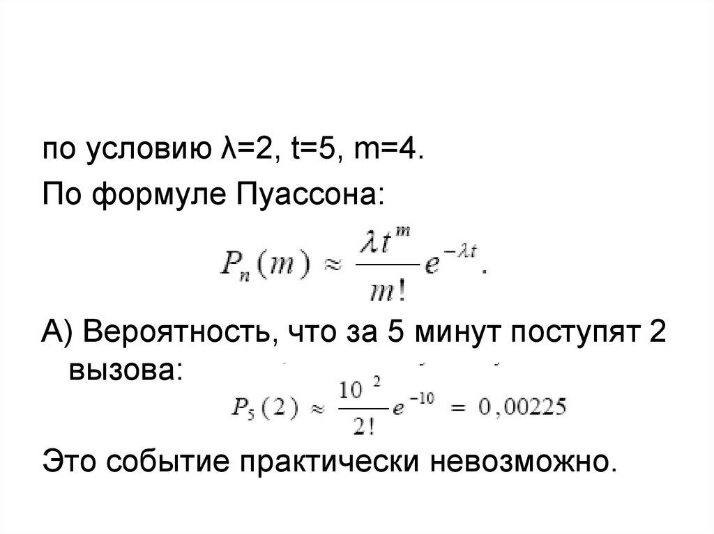
по условию λ=2, t=5, m=4.
По формуле Пуассона:
А) Вероятность, что за 5 минут поступят 2
вызова:
Это событие практически невозможно.

53.

Б) События «не поступило не одного
вызова» и «поступил 1 вызов» –
несовместны, поэтому по теореме
сложения вероятностей: вероятность
того, что за 5 минут поступят менее 2
вызовов, равна

54. Геометрическое распределение

Пусть ξ – число испытаний, которое
необходимо провести, прежде чем
появится первый успех. Тогда ξ –
дискретная случайная величина,
принимающая
значения 0, 1, 2, ..., n, ....

55.

56. Пример

• Из орудия производится стрельба по
цели до первого попадания.
Вероятность попадания в цель р=0,6.
Найти вероятность того, что попадание
произойдет при третьем выстреле.

57.

• По условию, р=0,6, q=0,4, k=3. Искомая
вероятность определяется по формуле:

58. Продолжение примера

• Производится стрельба по мишени до
первого попадания (число патронов не
ограничено). Требуется составить ряд
распределения числа сделанных
выстрелов.
• Определить вероятность того, что для
поражения цели потребуется не более
трёх патронов.

59.

• Случайная величина X – число
сделанных выстрелов – имеет
геометрическое распределение с
параметром p=0,6. Ряд распределения
X имеет вид:
-1

60. Гипергеометрическое распределение

• Дискретная случайная величина X
имеет гипергеометрическое
распределение, если она принимает
значения 0,1, 2, ..., min {n, M} с
вероятностями

61.

где m=1, 2, ..., min {n, M}, m≤N, n≤N; n, N,
M – натуральные числа.
• N – общее количество объектов в
генеральной совокупности;
• M – количество объектов с
определенным свойством в
генеральной совокупности;
• n – объем выборки;
• m – количество деталей с
определенным свойством.

62.

• Гипергеометрическое распределение
широко используется в практике
статистического приёмочного контроля
качества промышленной продукции, в
задачах, связанных с организацией
выборочных обследований, и
некоторых других областях.

63. Пример

• В национальной лотерее "6 из 45"
денежные призы получают участники,
угадавшие от трёх до шести чисел из
случайно отобранных 6 из 45 (размер
выигрыша увеличивается с
увеличением числа угаданных чисел).
Найти закон распределения.
• Какова вероятность получения
денежного приза?

64.

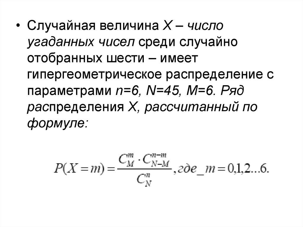
• Случайная величина X – число
угаданных чисел среди случайно
отобранных шести – имеет
гипергеометрическое распределение с
параметрами n=6, N=45, M=6. Ряд
распределения X, рассчитанный по
формуле:
English     Русский Правила