Логарифмические уравнения. Основные методы их решения.
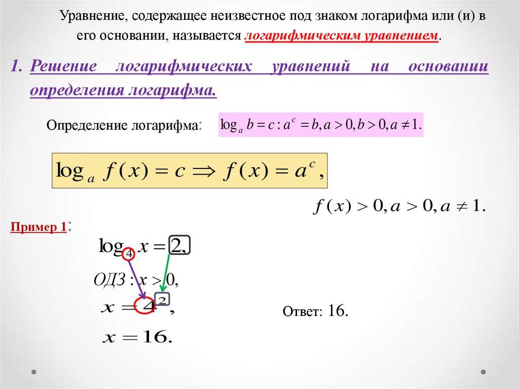
Уравнение, содержащее неизвестное под знаком логарифма или (и) в его основании, называется логарифмическим уравнением.
Спасибо за внимание!
1.29M
Категория: МатематикаМатематика

Логарифмические уравнения. Основные методы их решения

1. Логарифмические уравнения. Основные методы их решения.

2. Уравнение, содержащее неизвестное под знаком логарифма или (и) в его основании, называется логарифмическим уравнением.

Уравнение, содержащее неизвестное под знаком логарифма или (и) в
его основании, называется логарифмическим уравнением.
1. Решение логарифмических
определения логарифма.
Определение логарифма:
уравнений
на
основании
log a b c : a c b, a 0, b 0, a 1.
log a f ( x ) c f ( x ) a c ,
f ( x ) 0, a 0, a 1.
Пример 1:
log 4 x 2,
ОДЗ : х 0,
x 42 ,
x 16.
Ответ: 16.

3.

Пример 2:
Пример 3:
log 3 (2 x 1) 2,
4x 3 5,
2 x 1 32 ,
2 x 1 9,
x 4.
x 3 log 4 5,
Проверка:
log 3 (2 4 1) 2,
log 3 9 2,
2 2
Ответ: 4.
х 3 log 4 5.
Ответ:
3 log 4 5.

4.

log g ( x ) f ( x) c f ( x) g ( x) c ,
f ( x ) 0, g ( x ) 0, g ( x ) 1.
Пример 4:
ОДЗ:
log x 1 ( 2 x 2 1) 2,
2 x 2 1 0,
x 1 0,
x 1 1,
x ( 1;0) (0; )
log x 1 ( 2 x 2 1) 2,
2 x 2 1 ( x 1) 2 ,
2 x 2 1 x 2 2 x 1,
x 2 2 x 0,
x( x 2) 0,
x1 0, x2 2.
Ответ: 2.

5.

2. Метод потенцирования.
Под потенцированием понимается переход от равенства, содержащего
логарифмы, к равенству, не содержащему их.
log a f ( x ) log a g ( x )
Пример 5:
f ( x ) g ( x ), где a 0, a 1, f ( x ) 0, g ( x ) 0.
log 2 ( x 2 7 x 5) log 2 (4 x 1),
x 2 7 x 5 4 x 1,
x 2 3x 4 0,
x1 1, x2 4.
Проверка:
x 1
x 4
log 2 (12 7 1 5) log 2 (4 1 1)
log 2 3 log 2 3 - верно
log 2 (( 4) 2 7 ( 4) 5) log 2 (4 ( 4) 1)
log 2 ( 17) log 2 ( 17)
- неверно
Ответ: 1.

6.

log h ( x ) f ( x ) log h ( x ) g ( x ) f ( x ) g ( x )
f ( x ) 0, g ( x ) 0, h( x ) 0, h( x ) 1.
Пример 6:
log 2 x ( x 2 7 x 5) log 2 x (4 x 1),
x 2 7 x 5 4 x 1,
ОДЗ:
x 2 3x 4 0,
x1 1, x2 4.
x 2 7 x 5 0,
4 x 1 0,
2 x 0,
2 x 1.
Проверка:
x 1 log 2 1 (12 7 1 5) log 2 1 (4 1 1) log 3 3 log 3 3
x 4
1 1 верно.
log 2 4 (( 4) 2 7 ( 4) 5) log 2 4 (4 ( 4) 1)
log 2 ( 17) log 2 ( 17) неверно
Ответ: 1.

7.

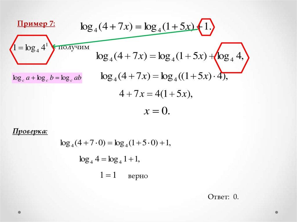
Пример 7:
1 log 4 41
log 4 (4 7 x) log 4 (1 5x) 1.
получим
log c a log c b log c ab
log 4 (4 7 x) log 4 (1 5x) log 4 4,
log 4 (4 7 x) log 4 ((1 5x) 4),
4 7 x 4(1 5 x ),
x 0.
Проверка:
log 4 (4 7 0) log 4 (1 5 0) 1,
log 4 4 log 4 1 1,
1 1
верно
Ответ: 0.

8.

3. Метод подстановки.
Пример 8:
log 32 x log 3 x 2
ОДЗ:
Пусть
log 3 x t ,
x 0.
тогда
t 2 t 2, t 2 t 2 0.
t1 1, t2 2.
Значит,
log 3 x 1
или
log 3 x 2
x 3 1
x 32
1
x .
3
x 9.
1
Ответ:
, 9.
3

9.

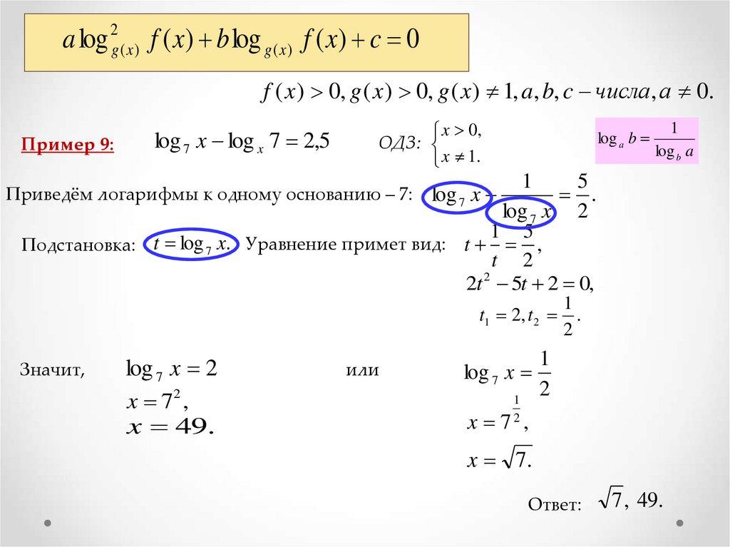
a log
2
g( x)
f ( x) b log g ( x ) f ( x) c 0
f ( x ) 0, g ( x ) 0, g ( x ) 1, a, b, c числа, а 0.
Пример 9:
log 7 x log x 7 2,5
x 0,
ОДЗ:
x 1.
log a b
1
log b a
1
5
.
log 7 x 2
1 5
Подстановка: t log 7 x. Уравнение примет вид: t ,
t 2
2t 2 5t 2 0,
Приведём логарифмы к одному основанию – 7:
log 7 x
t1 2, t 2
Значит,
log 7 x 2
x 72 ,
x 49.
или
log 7 x
1
2
1
.
2
1
2
x 7 ,
x 7.
Ответ:
7 , 49.

10.

4. Метод логарифмирования.
f ( x ) g ( x ) log h ( x ) f ( x ) log h ( x ) g ( x )
f ( x ) 0, g ( x ) 0, h( x ) 0, h( x ) 1.
Пример 10:
x
log3 x 4
log 3 ( x log3 x 4 ) log 3
Пусть
Значит,
x 0,
ОДЗ: x 1.
1
,
27
1
27,
(log 3 x 4) log 3 x 3.
log 3 x t ,
тогда
log 3 x 1
x 3,
x 3.
1
log c a p p log c a
(t 4)t 3,
t 2 4t 3 0,
t1 1, t2 3.
log 3 x 3,
или
x 33 ,
x 27.
Ответ: 3; 27.

11. Спасибо за внимание!

English     Русский Правила