Методы решений логарифмических уравнений Методические рекомендации
Свойства логарифмов
652.68K
Категория: МатематикаМатематика

Методы решения логарифмических уравнений

1. Методы решений логарифмических уравнений Методические рекомендации

Златоустовский педагогический колледж
Медведева Л.Е.

2. Свойства логарифмов

3º log a xy = log a x + log a y
x = log x - log y
2º log a a = a
4º log a
a
a
y
5º log a xp = p log a x
1º log a 1 = 0
1. Найдите корень уравнения:
Решение.
log5 5 – x 2
log5 5 – x 2.
Метод решения:
по определению логарифма
5 – x 52
5 – x 25
x – 20
Ответ : – 20.

3.

2. Найдите корень уравнения: log9 – 4 x 3.
Решение.
log9 – 4 x 3
– 4 x 93
Метод решения:
по определению логарифма
– 4 x 729
Ответ : 733.
x 733
3. Найдите корень уравнения: log6 (5 – x) log61.
Решение.
log 6 (5 – x) log 6 1
Потенцируя, получаем :
5 – x 1
x 4 ОДЗ
Метод решения:
потенцирование
ОДЗ :
13 x 0
Ответ : 4.

4.

4. Найдите корень уравнения: log5 (13 + x) = log5 8.
Решение.
log5 (13 x) log5 8
Потенцируя, получаем :
13 x 8
Метод решения:
потенцирование
ОДЗ :
13 x 0
x – 5 одз
Ответ : – 5.
5. Найдите корень уравнения:
Решение.
log7 x 9 log7 2x – 11
Потенцируя, получаем :
x 9 2 x 11
x 20 ОДЗ
Метод решения:
потенцирование
ОДЗ :
x 9 2x – 11
x 9 0
Ответ : 20.

5.

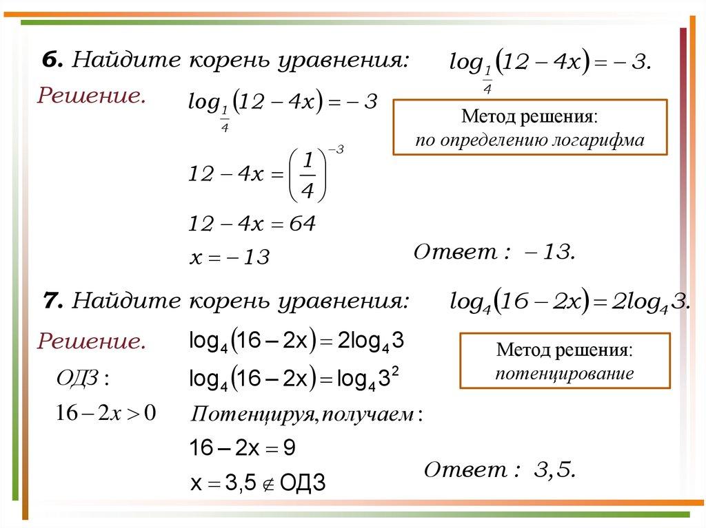
log 1 12 – 4x – 3.
6. Найдите корень уравнения:
Решение.
log 1 12 – 4x – 3
4
1
12 – 4x
4
12 – 4x 64
–3
x – 13
4
Метод решения:
по определению логарифма
Ответ : – 13.
7. Найдите корень уравнения:
Решение.
log 4 16 – 2x 2log 4 3
ОДЗ :
log 4 16 – 2x log 4 3 2
16 2 x 0
Потенцируя, получаем :
16 – 2x 9
x 3,5 ОДЗ
log4 16 – 2x 2log4 3.
Метод решения:
потенцирование
Ответ : 3,5.

6.

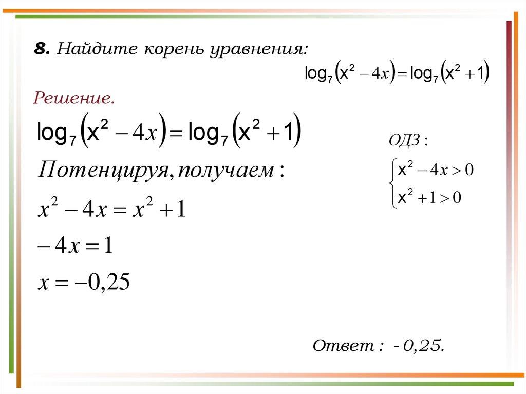
8. Найдите корень уравнения:
log7 x 2 4 х log7 x 2 1
Решение.
log 7 x 2 4 х log 7 x 2 1
Потенцируя, получаем :
x 4x x 1
2
2
ОДЗ :
x 2 4 х 0
2
x 1 0
4x 1
x 0,25
Ответ : - 0,25.

7.

9. Найдите корень уравнения:
log2 7 6 х log2 7 6 x 2.
Решение.
log 2 7 6 х log 2 7 6 x 2
log 2 7 6 х log 2 7 6 x log 2 4
log 2 7 6 х log 2 4 7 6 x
Потенцируя, получаем :
7 6 x 28 24 x
ОДЗ :
7 6 х 0,
7 6 x 0;
30 x 21
x 0,7.
Ответ : 0,7.

8.

10. Найдите корень уравнения:
Решение.
Метод решения:
по определению логарифма
1 способ :
log x -181 2
x 1
2
ОДЗ :
x 1 0,
x 1 1;
или
2 способ :
log x -181 2
log x -19 2
2
2log x -19 2
81
x 1 9
log x -181 2.
x 1 9
x 10 ОДЗ x 8 ОДЗ
log x -19 1
х 1 9
х 10.
Ответ : 10.

9.

11. Найдите корень уравнения:
log813
2x - 3
3.
Решение.
Ответ : 7,5.
log81 3 2x -3 3
log3 4 3 2x -3 3
2 x 3 log
4
2х 3
3
4
2 х 3 12
3
3 3
x 7,5
12. Найдите корень уравнения:
2 log4 2x 6 4.
Решение.
2
2
log 4 2x 6
4
log 4 2x 6
22
log 4 2x 6 2
2 x 6 42
Ответ : 5.
x 5
English     Русский Правила