Разложение вектора по двум неколлинеарным векторам
Лемма: Если векторы а и b коллинеарны и а  0, то существует такое число k, что b = ka
Координаты вектора
2.70M
Категория: МатематикаМатематика

Разложение вектора по двум неколлинеарным векторам

1. Разложение вектора по двум неколлинеарным векторам

Геометрия 9 класс

2. Лемма: Если векторы а и b коллинеарны и а  0, то существует такое число k, что b = ka

Лемма: Если векторы а и b коллинеарны и
а 0, то существует такое число k, что
b = ka
b
Доказательство:
b
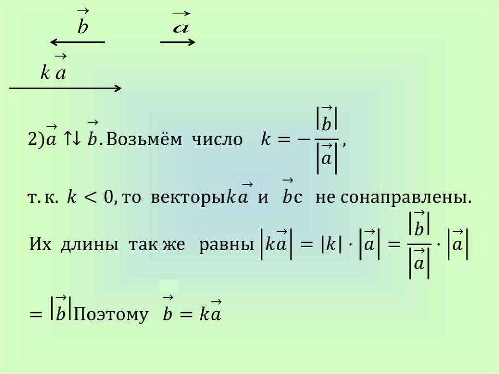
1) a b . Возьмём число k
a
; т.к. k 0,
ka
a
то векторы
k a и b сонаправлены. Кроме
того их длины равны k a k a
b
a
Поэтому
b k a
a b.

3.

ka
b
a

4.

Пусть а и b – данные вектора. Вектор p=ха + уb ,
х и у – некоторые числа ,то говорят р разложен по
векторам а и b . х и у – коэффициенты разложения.
y
b
p
a
j
0
i
x

5.

Теорема: Любой вектор
можно разложить по двум
данным неколлинеарным
векторам, причём
коэффициенты разложения
определяются единственным
образом.

6.

Доказательство: Пусть а и b - неколлинеарные
векторы. Докажем , что любой вектор р можно
разложить по векторам а и b.
1. Пусть р коллинеарен b .
Тогда р = уb , где у – некоторое число
р = 0· а + у·b ,т.е. р разложен по векторам
а иb.

7. Координаты вектора

p x; y
y
р
j
0
i
p x i y j

В
А
x

8.

y
a 7 i 3 j
a 7; 3
a
j
0
i
x

9.

y
a 4 i 2 j
a
a 4; 2
a
j
0
i
x

10.

y
a 4 i 3 j
a
j
0
i
a
x
a 4; 3

11.

10. Каждая координата суммы двух
или более векторов равна сумме
соответствующих координат этих
векторов. а+b=(х1+х2)i + (у1+у2)j
20. Каждая координата разности двух
векторов равна разности
соответствующих координат этих
векторов. а-b=(х1-х2)i + (у1-у2)j
30. Каждая координата произведения
вектора на число равна произведению
соответствующей координаты вектора
на это число. ка =кхi +куj
English     Русский Правила