Презентация на тему «Векторы»
1.1. Понятие вектора
1.2. Равенство векторов
1.3.Cвойства равных векторов
2. Сложение и вычитание векторов 2.1. Сложение векторов.
2.2. Свойства сложения векторов
2.3. Разность векторов
3.1. Умножение вектора на число и его свойства
3.2. Признак коллинеарности векторов
4.1. Понятие угла между векторами.
4.2. Скалярное произведение векторов
5. Координаты вектора 5.1.Разложение любого вектора по двум неколлинеарным векторам
5.2. Координаты вектора в прямоугольной системе координат.
5.3. Координаты вектора, заданного координатами концов. Радиус-вектор
6.Выражение скалярного произведения через координаты векторов 6.1.Координатный вид скалярного произведения
6.2. Координатный вид коллинеарности и перпенди- кулярности векторов. Определение угла между векторами
7.1. Уравнение прямой. Направляющий вектор и вектор нормали прямой
Спасибо за внимание!
230.00K
Категория: МатематикаМатематика

Векторы. Равенство векторов

1. Презентация на тему «Векторы»

Работу выполнила
ученица 9 «Г» класса
школы-гимназии №5
Мартьянова Елена

2. 1.1. Понятие вектора

Мы знаем, что есть 2 вида величин. Например, длина, площадь,
объем, масса и прочие полностью определяются заданием своих
численных величин. Такие величины называются скалярными величинами или просто скалярами.
Но многие физические величины, например, сила, давление, скорость,
перемещение и т.д. характеризуются не только своим числовым
Значением, то и направлением в пространстве. Такие физические
Величины называются векторными величинами или просто
Векторами. Например, если на какое-либо тело воздействовать
определенной силой, то эта сила изображается направленным
отрезком. Длина отрезка соответствует численной величине силы, а
стрелка указывает на направление воздействия силы.

3.

4.

Аналогично можно ввести понятие геометрического вектора. В
отличие от физических векторов, векторы в геометрии не имеют
конкретной природы (т.е. не выражают силу, скорость и т.п.). Геометрические векторы рассматриваются просто как «направленные отрезки».
Наприпер, любой отрезок имеет 2 конца. Назовем один из этих концов
начальной точкой, или началом, а другой – концом и будем считать,
что отрезок направлен от начала к концу. Конец вектора изображается
стрелкой.
Вектор АВ –
Вектор ВА –
A
B
а
b
B
A
- вектор а
- вектор b
Любой направленный отрезок называется вектором.
В геометрии также рассматривают вектор, в котором начало и конец
совпадают. Такой вектор называется нулевым вектором. Отсюда
следует,что любую точку плоскости можно рассматривать как нулевой
вектор. Нулевой вектор обозначается так: 0

5. 1.2. Равенство векторов

Длину отрезка АВ называют модулем вектора AB и обозначают
так: |AB|. Аналогично, модуль (длина) вектора a также записывают
через |a|. Например, |AB| = 4, |c| = 2.
Если отрезок АВ лежит на примой а, то говорят, что вектор АВ также
лежит на прямой а.
Если 2 вектора лежат на одной прямой или на параллельных прямых,
то такие векторы называются коллинеарными. Коллинеарность
векторов а и b запишут так a||b.
а
b

6.

Если векторы а и b лежат на перпендикулярных прямых, то их
называют перпендикулярными (ортогональными) векторами и
записывают a_|_b.
b
a
Если коллинеарные векторы имеют одинаковые направления, то их
называют сонаправленными векторами. Сонаправленность векторов
а и b записывают так: a b. Если векторы с и d коллинеарны и имеют
разные направления, то их называют противоположно
направленными и записывают так: c d.
a
c
b
d
Векторы называются равными, если они сонаправлены и их модули
равны. Иными словами, если a b и |a|=|b|, то векторы a и b называются
равными, т.е. а=b.

7. 1.3.Cвойства равных векторов

Теорема. Равные векторы можно совместить параллельным
переносом, и, обратно, если векторы совмещаются парллельным
переносом, то эти векторы равны.
Доказательство. Пусть векторы АВ и CD равны (см. след. слайд). Тогда
по определению |AB|=|CD| и AB CD, т.е. четырехугольник ABCD является
параллелограммом, т.к. противоположные стороны АВ и CD параллельны
и равны. Следовательно, АС=BD и AC||BD, т.е. АС=BD. Это значит, что
векторы AB и CD можно совместить параллельным переносом. При этом
точка А точка С, а точка В точка D.
Обратно, пусть векторы АВ и СD совмещаются некоторым параллельным
переносом и при этом точка А переходит в точку С, а точка В – в D. Тогда
по определению параллельного переноса АС=BD и AC||BD, т.е. ABCD –
параллелограмм. Следовательно, AB||CD |AB|=|CD|. Так как при параллельном переносе начало вектора АВ переходит в начало CD, а конец ABв конец CD, то AB CD, т.е. AB=CD.
Теорема доказана.

8.

9.

Следствие 1. Если АВ=СD, то АС=ВD.
Если точка А является началом вектора а, то говорят, что вектор а
отложен от точки А.
Следствие 2. От любой точки А можно отложить единственный
вектор, равный данному вектору а.
В
а
а
А

10. 2. Сложение и вычитание векторов 2.1. Сложение векторов.

Пусть даны векторы а и b. Отметим на плоскости точку А и отложим от
этой точки вектор АВ, равный вектору а, а от точки В отложим вектор ВС,
равный вектору b. Полученный вектор АС называют суммой векторов
а и b и пишут: АС= а + b
b
a
B
a
b
A
C
a+b
Такой способ получения суммы двух векторов назывется правилом
треугольника сложения векторов.

11. 2.2. Свойства сложения векторов

Теорема 1. Для любых векторов a, b и c верно:
1. а+b=b+a (переместительный закон);
2. (a+b)+c=a+(b+c) (сочетательный закон).
Доказательство. 1) Пусть векторы а и b не коллинеарны. От
некоторой точки А плоскости отложим векторы АВ=а и AD=b. Тогда
получим параллелограмм АВСD. По правилу треугольника АС=АВ+ВС=
=а+b. Аналогично, АС=AD+DC=b+a. Следовательно, а+b=b+а.
D
C
b
A
a
Рис. 1
B

12.

Векторы можно складывать и по правилу параллелограмма.
Пусть даны векторы а и b. Отметим на плоскости точку А и отложим от
этой точки вектор АВ, равный вектору а, и вектор АD, равный вектору b.
Из этого достроим параллелограмм АВСD так, что АВ=DС, а АD=ВС.
Построим вектор АС, который будет также являться диагональю АВСD, и
будет суммой векторов а и b.
a
b
B
C
a
b
A
D

13.

Для нахождения суммы нескольких векторов есть правило
многоугольника или правилом последовательного складывания
векторов. Его суть заключается в том, что мы нужное количество
векторов в заданной последовательности соединяем конец одного
вектора с началом следующего. Когда все векторы будут соединены, то
мы строем вектор, соединяющий начало первого вектора с концом
последнего. Этот вектор и будет суммой.
Например: а+b+c+d - ?
b
a
c
d

14. 2.3. Разность векторов

Разностью векторов а и b называется вектор, который в сумме с вектором
b равен вектору а. Разность векторов а и b обозначается так: а – b.
От некоторой точки О откладываем векторы ОА=а, ОВ=b. Тогда вектор
ВА равен разности a – b. Так как ОА=ОВ+ВА, то ВА=ОА-ОВ= а – b.
a
A
a
O
b
b
B

15. 3.1. Умножение вектора на число и его свойства

Произведением вектора а≠0 на число К называется вектор, модуль
которого равен числу |K| • |a| и сонаправлен с вектором а при К >0,
противоположно направлен с вектором а при К < 0. Произведение числа
К на вектор а записывают так: К • а.
Если К=0, то 0 • а = 0.
Теорема. Для любых чисел α, β и любых векторов а, b верно равенство:
1. (α • β)а = а(βα )
(сочетательный закон);
2. (α+β)а = αа + βа
( I распределительный закон);
3. α(а+b) = αa + αb
( II распределительный закон).
Доказательство 1. Если αβ >0, т.е. числа α и β имеют одинаковые знаки,
то вектор (α • β)а и а; α(βа) и а сонаправлены, а если числа α и β имеют
разные знаки, то векторы (α • β)а и а; α(βа) и а противоположно
направлены. Поэтому при любых α, β векторы (α • β)а и α(βа)
сонаправлены. Теперь осталось показатать равенство их модулей:
l(α•β)аl=lαβl•lаl=lαl•lβl•lаl и lα(βа)l=lαllβаl=lαl•lβl•lаl.
Следовательно, (α • β)а = α(βа).

16. 3.2. Признак коллинеарности векторов

Теорема. Чтобы вектор b был коллинеарен ненулевому вектору а,
необходимо и достаточно существование числа α такого, что b= αa.
Следствие. Для того, чтобы точка С лежала на прямой АВ, необходимо
и достаточно, чтобы существовало число α такое, что АС= α АВ.

17. 4.1. Понятие угла между векторами.

Углом между векторами АВ и АС называется угол ВАС. Углом между
ненулевыми векторами а и b называется угол, образованный при
откладывании этих векторов от одной точки.
Угол между векторами а и b обозначают через (а , b).
Если векторы сонаправлены, то угол между ними равен 0°, а если
векторы противоположно направлены, то угол между ними равен 180 °
a
a
(a , b)
O
b
b

18. 4.2. Скалярное произведение векторов

Скалярным произведением двух векторов называется число, равное
произведению модулей этих векторов на косинус угла угла между ними,
т.е. скалярное произведение векторов равно числу |a| •|b| • cos(a , b).
φ= ( a , b).
a • b=|a| • |b| • cos φ.
Скалярное произведение равных векторов называется скалярным
квадратов этого вектора и обозначается через а².
а² = а • а = |a| • |a| • cos0° = | а²|.
Скалярное произведение векторов обладает следующими свойствами:
1. Для любых векторов а и b верно равенство
a•b=b•a
2. Для любых векторов а, b и c любого действительного числа α верно
равенство
(αa) • b = α( a • b)
3. Для любых векторов а, b и с верно равенcтво
( а + b) • c = a • c + b • c

19. 5. Координаты вектора 5.1.Разложение любого вектора по двум неколлинеарным векторам

Теорема. Если ненулевые векторы а и b не коллинеарны, то для любого
вектора с найдутся числа х и у такие, что выполняется равенство
с = ха + уb,
причем коэффициенты разложения х и у определяются единственным
образом.
с
А1
С
А
а
с
а
О
b
B1
b
B

20.

Из этой теоремы вытекает, что любой вектор можно разложить по двум
произвольным неколлинеарным векторам. Если на плоскости выбраны
такие 2 неколлинеарных вектора, то они называются базисными
векторами плоскости. Итак, любые 2 неколлинеарных вектора можно
принять в качестве базисных векторов и любой вектор этой плоскости
однозначно разлагается по этим базисным векторам. А действительные
числа х и у называются координатами вектора с в базисе а , b.

21. 5.2. Координаты вектора в прямоугольной системе координат.

Рассмотрим прямоугольную систему координат Оху. Пусть i- единичный
вектор, сонаправленнный с осью Ох, а j – единичный вектор,
сонаправленный с осью Оу. Эти векторы называют координатными
векторами. Так как векторы i и j не коллинеарны, то их можно рассматривать в качестве базисных векторов. Тогда для любого вектора а плоскости
Оху найдутся единственные действительные числа х и у такие, что
а = хi+ yj.
Здесь числа х и у называются координатами вектора а в прямоугольгой
системе координат Оху, и это записывается так: а= (х; у).

22.

Некоторые свойства координат вектора:
1. У равных векторов соответствующие координаты равны: если
а= (х; у), b= (u; v) и а = b, то х=u и y=v.
Обратно, векторы, у которых соответствующие коорднаты равны
между собой: если а= ( х; у), b= (u; v) и x= u, y= v, то а=b.
2. При сложении векторов складываются их соответствующие
координаты: если а=(х;у), b=(u;v), то а+b=(x+u; y+v).
a+b=(xi+yj)+(ui+vj)=(x+u)i + (y + v)j.
3. При умножении вектора на число его координаты умножаются на
это же число, если а=(х; у) и λ- число, то λ • а =(λ • х; λ • у).
Следствие. Координаты разности векторов равны разности
соответствующих координат этих векторов : если а= (х; у), b= (u; v), то
a – b = (x-u; y-v).

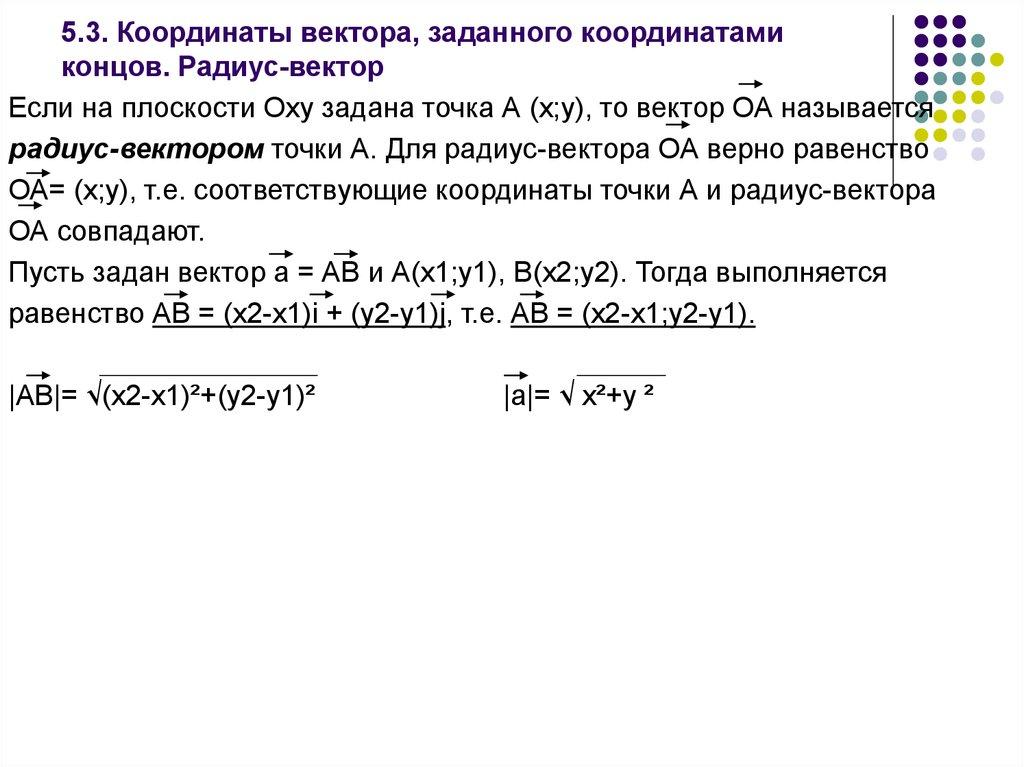
23. 5.3. Координаты вектора, заданного координатами концов. Радиус-вектор

Если на плоскости Оху задана точка А (х;у), то вектор ОА называется
радиус-вектором точки А. Для радиус-вектора ОА верно равенство
ОА= (х;у), т.е. соответствующие координаты точки А и радиус-вектора
ОА совпадают.
Пусть задан вектор а = АВ и А(х1;у1), В(х2;у2). Тогда выполняется
равенство АВ = (х2-х1)i + (y2-y1)j, т.е. АВ = (х2-х1;у2-у1).
|AB|= √(x2-х1)²+(у2-у1)²
|a|= √ х²+у ²

24. 6.Выражение скалярного произведения через координаты векторов 6.1.Координатный вид скалярного произведения

Скалярное произведение векторов а = (х1;у1) и b = (х2;у2 определяется
по формуле: а • b = x1 • y2 + x2 • y2 .

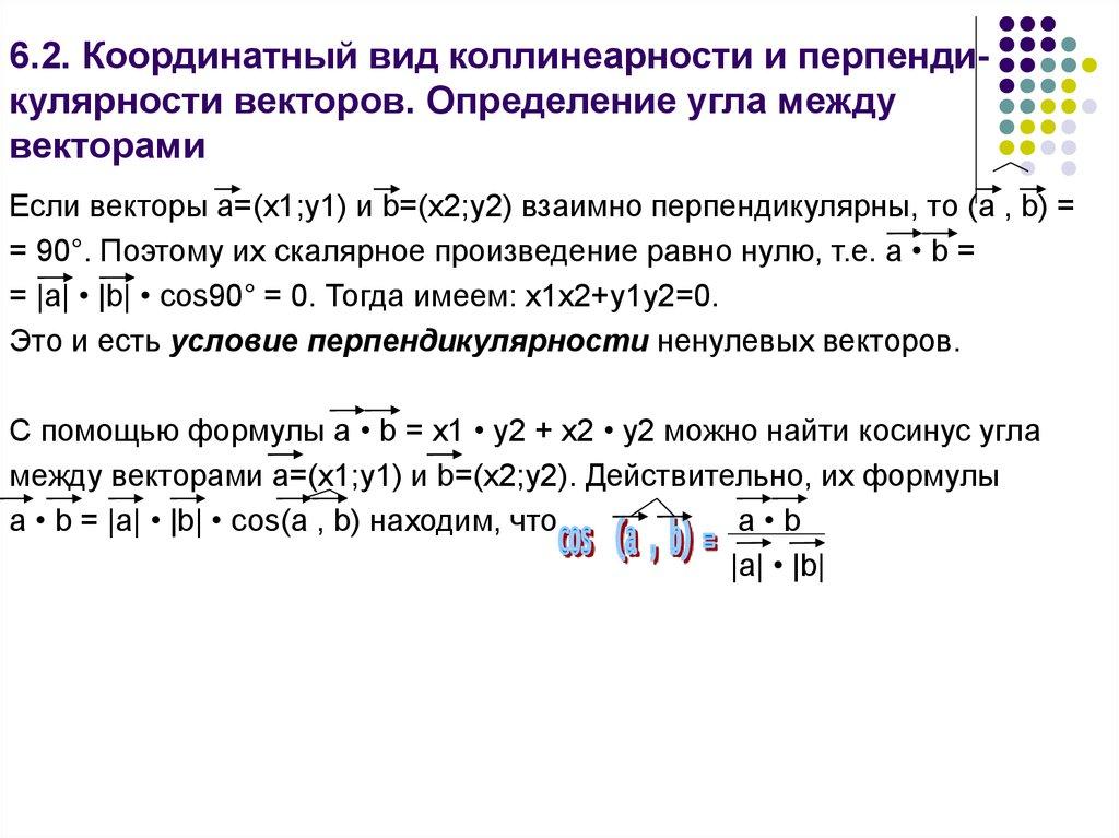
25. 6.2. Координатный вид коллинеарности и перпенди- кулярности векторов. Определение угла между векторами

6.2. Координатный вид коллинеарности и перпендикулярности векторов. Определение угла между
векторами
Если векторы а=(х1;у1) и b=(х2;у2) взаимно перпендикулярны, то (a , b) =
= 90°. Поэтому их скалярное произведение равно нулю, т.е. a • b =
= |a| • |b| • cos90° = 0. Тогда имеем: х1х2+у1у2=0.
Это и есть условие перпендикулярности ненулевых векторов.
С помощью формулы а • b = x1 • y2 + x2 • y2 можно найти косинус угла
между векторами а=(х1;у1) и b=(х2;у2). Действительно, их формулы
a • b = |a| • |b| • соs(a , b) находим, что
a•b
|a| • |b|

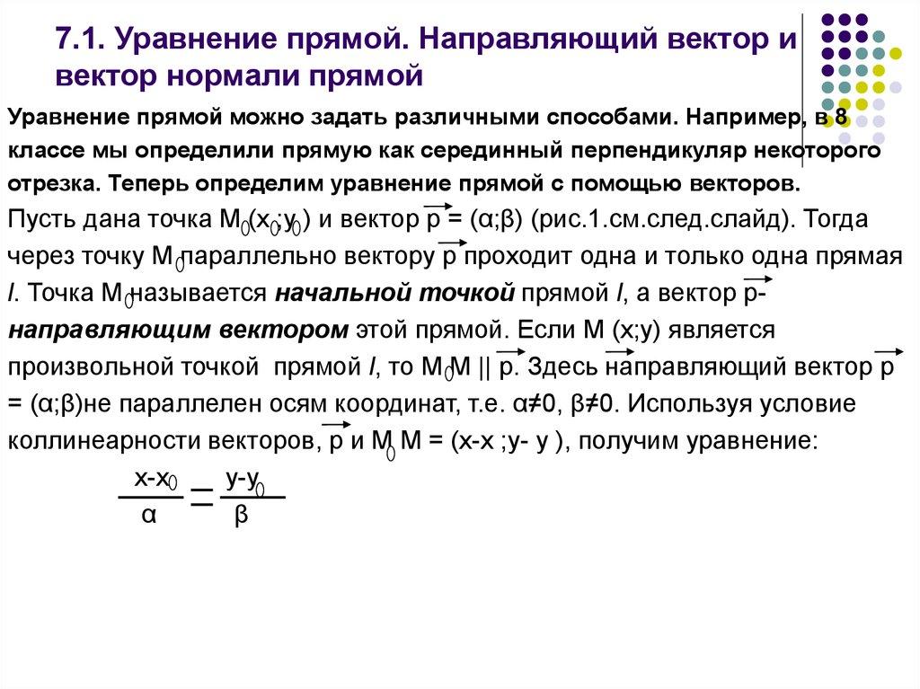
26. 7.1. Уравнение прямой. Направляющий вектор и вектор нормали прямой

Уравнение прямой можно задать различными способами. Например, в 8
классе мы определили прямую как серединный перпендикуляр некоторого
отрезка. Теперь определим уравнение прямой с помощью векторов.
Пусть дана точка М (х ;у ) и вектор р = (α;β) (рис.1.см.след.слайд). Тогда
через точку М параллельно вектору р проходит одна и только одна прямая
l. Точка М называется начальной точкой прямой l, а вектор рнаправляющим вектором этой прямой. Если М (х;у) является
произвольной точкой прямой l, то М М || р. Здесь направляющий вектор р
= (α;β)не параллелен осям координат, т.е. α≠0, β≠0. Используя условие
коллинеарности векторов, р и М М = (х-х ;у- у ), получим уравнение:
х-х
у-у
α
β

27.

Пусть дана прямая l и вектор n=(a;b). Если l _|_ n, то n называется
вектором нормали прямой l. Если прямая l проходит через точку
М (х ; у )и точка М(х;у) – произвольная точка прямой l, то М М _|_ n, т.е.
n • М М= 0. Тогда уравнение а(х-х )+b(y-y )=0 является уравнением прямой
l, заданной точкой М (х ;у )и вектором n=(a;b) (рис.2)
у
у
l
n=(a;b)
p=(α;β)
l
M(х;у)
M (х ;у )
О
М (х : у )
х
О
х
М(х;у)
Рис. 1
Рис. 2

28. Спасибо за внимание!

English     Русский Правила