Тема 12. Уравнения и неравенства
0.96M
Категория: МатематикаМатематика

Решение уравнений. Тема 12

1. Тема 12. Уравнения и неравенства

12.4. Общие методы решения уравнений
https://youtu.be/V9UOk7LWXAM

2.

«Метод решения хорош, если с самого
начала мы можем предвидеть – и
впоследствии подтвердить это, что, следуя
нашему методу, мы достигли цели».
Готфрид Лейбниц
01.07.1646 – 14.11.1716 гг.

3.

Методы решения уравнений – это способы,
приёмы, с помощью которых можно решить то
или иное уравнение.

4.

Общие методы решения уравнений – это такие
способы, приёмы, с помощью которых можно
решить уравнения разного типа.

5.

общие методы решения уравнений любых видов
Метод разложения на
множители
Функциональнографический метод
Общие методы решения
уравнений
Метод введения новой
переменной

6.

Метод замены уравнения h(f(х)) = h(g(х)) уравнением f(х) = g(х)
Если функция h(х) монотонная, то она принимает каждое своё
значение только один раз.

7.

Пример 1. Решить уравнение (3х – 7)5 = (2х + 3)5.
Решение.
3х – 7 = 2х + 3;
3х – 2х = 3 + 7;
х = 10;
Ответ: 10.
Решение
Т.к. показатель степени одинаков, основание
однородны - функцияh(х) = х2 монотонная
и возрастающая, то в решении участвуют только
основания степени.
Переносим слагаемые, приводим подобные слагаемые,
получим икс равен десяти.
Выполнили равносильные преобразования, проверку
делать не нужно.

8.

Пример 2. Решить уравнение (8 – 2х)2 = (х2 + 5)2.
Решение.
Так как функция h(х) = х2 немонотонная, то применять этот метод нельзя.

9.

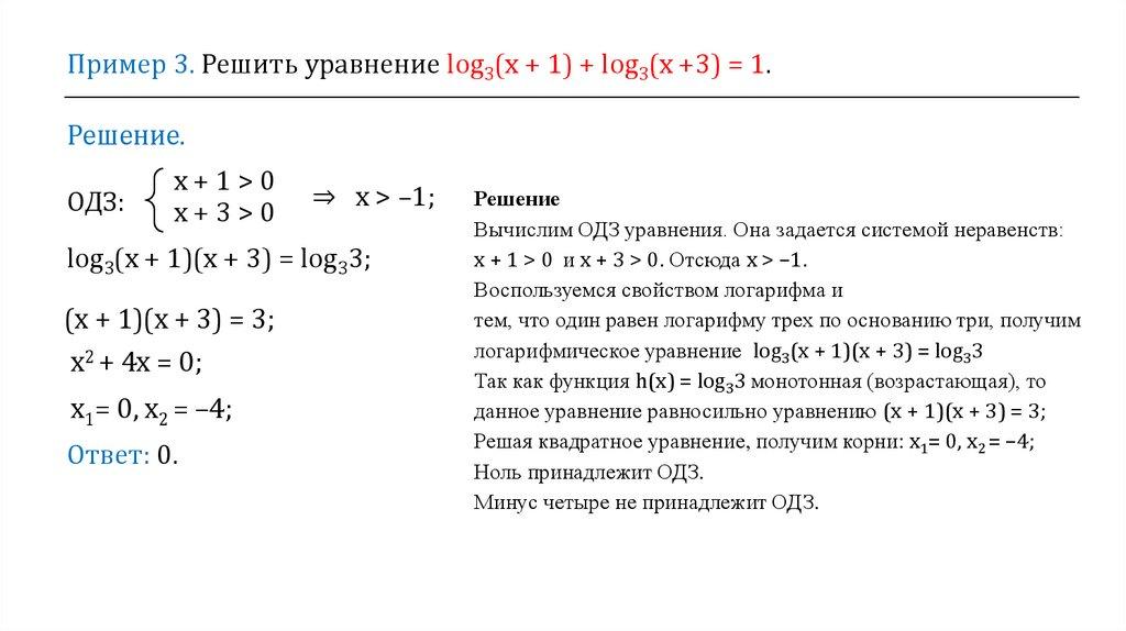
Пример 3. Решить уравнение log3(х + 1) + log3(х +3) = 1.
Решение.
ОДЗ:
х+1>0
х+3>0
⇒ х > –1;
log3(х + 1)(х + 3) = log33;
(х + 1)(х + 3) = 3;
х2 + 4х = 0;
х1= 0, х2 = –4;
Ответ: 0.
Решение
Вычислим ОДЗ уравнения. Она задается системой неравенств:
х + 1 > 0 и х + 3 > 0. Отсюда х > –1.
Воспользуемся свойством логарифма и
тем, что один равен логарифму трех по основанию три, получим
логарифмическое уравнение log3(х + 1)(х + 3) = log33
Так как функция h(х) = log33 монотонная (возрастающая), то
данное уравнение равносильно уравнению (х + 1)(х + 3) = 3;
Решая квадратное уравнение, получим корни: х1= 0, х2 = –4;
Ноль принадлежит ОДЗ.
Минус четыре не принадлежит ОДЗ.

10.

вывод: рассмотренный метод применяется в случае монотонных
функций h(х) например, при решении:
— показательного уравнения;
— логарифмического уравнения;
— иррационального уравнения;

11.

Метод разложения на множители
f(x) g(x) h(x) = 0 заменяют совокупностью уравнений
f(x) = 0, g(x) = 0, h(x) = 0.
Он заключается в том, что уравнение f(x)g(x)h(x)=0
заменяют совокупностью уравнений f(x)=0, g(x)=0, h(x)=0.
Решив эти уравнения, вычислив корни, обязательно их нужно проверить.

12.

Пример 4. Решить уравнение sin х + sin 2х+ sin 3х = 0.
Решение.
(sin х + sin 3х) + sin 2х = 0;
2 sin 2х cos х + sin 2х = 0;
sin 2х (2 cos х + 1) = 0;

13.

Пример 4. Решить уравнение sin х + sin 2х+ sin 3х = 0.
Решение.
(sin х + sin 3х) + sin 2х = 0;
2 sin 2х cos х + sin 2х = 0;
sin 2х (2 cos х + 1) = 0;
ОДЗ уравнения множество всех действительных чисел.

14.

Метод введения новой переменной
Суть его заключается в следующем:
если уравнение f(x)=0 имеет вид ( или может быть приведено к виду)p(g(х)), то вводят новую переменную
u= g(х), получают уравнение p(u)=0, решают его и находят корни (u1, u2,… n).
Возвращаются к старой переменной и получают совокупность уравнений
Решая эту совокупность, находят корни данного уравнения.

15.

Пример 5. Решить уравнение 4х – 10 · 2х-1 = 24.
Решение.
22х – 5 · 2х – 24 = 0;
2х = t, t > 0;
t2 – 5t – 24 = 0;
Заменим 4х=22х, 10·2-1= 5, получим: 22х-5·2х-24=0
Заменим 2х=t, t >0 ,
получим t2- 5t- 24=0.
t1=-3, t2=8.
Корень t1=-3 является посторонним, т.к. не
удовлетворяет условию, t >0
Возвращаемся к замене 2х=t, получим 2х=8, х=3.
Ответ:3

16.

Решение.
t = log5 х;
t2 – 2t – 3 = 0;
Ответ: 125; 0,2.
Перейдем во втором слагаемом к основанию 5 и
сделаем замену переменной t= log5 х, тогда
Теперь данное уравнение перепишется в
виде t2- 2t- 3=0. t1=3, t2=-1.
Решая уравнения замены log5 х=3 и log5 х= -1,
Находим х=53=125 и х=5-1=0,2

17.

Функционально-графический метод решения уравнения f(х) = g(х)
Cтроят графики функций у = f(х) и у = g(х).
Затем находят точки пересечения этих графиков, определяют их
абсциссы.
Они и являются корнями данного уравнения.
Этот метод позволяет определить число корней, их приближенные,
а иногда и точные значения.

18.

Пример 7. Решить уравнение 2 cos πх = 2х – 1.
Решение.
Построим в одной системе координат графики функций
у=2cosπх и у=2х-1.
Точка пересечения графиков (0,5;0)
Значит, уравнение имеет один корень
х=0,5.
4
у = 2х – 1
у = 2 cos πх
2
–3
–2
–1
1
–2
Ответ: х = 0,5.
–4
2
3
4

19.

Не всякое уравнение вида f(x)=g(x) в результате преобразований может быть
приведено к уравнению того или иного стандартного вида, для которого подходят
обычные методы решения. В таких случаях имеет смысл использовать такие
свойства функций f(x) и g(x) ,как





Монотонность;
ограниченность;
чётность;
периодичность;
если одна из функций возрастает, а другая убывает на определённом
промежутке, то уравнение f(x) = g(x) не может иметь более одного корня
который, в принципе, можно найти подбором;
― если функция f(x) ограничена сверху, а функция g(x) – снизу так, что
f(x)мах= А g(x)мin= A, то уравнение f(x) = g(x) равносильно системе
уравнений:
f(x) = A
g(x) = A.

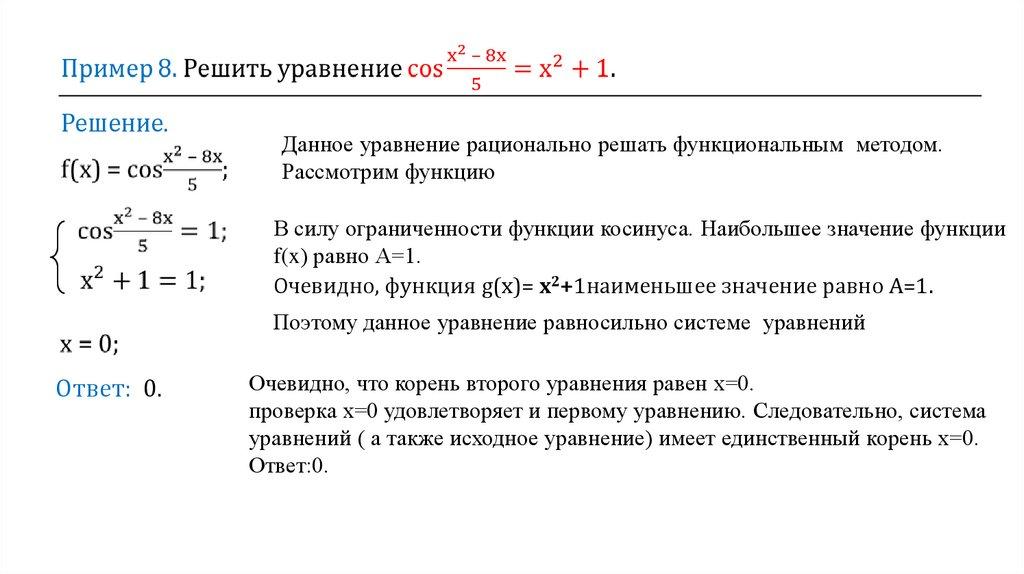
20.

Решение.
Данное уравнение рационально решать функциональным методом.
Рассмотрим функцию
В силу ограниченности функции косинуса. Наибольшее значение функции
f(x) равно А=1.
Очевидно, функция g(x)= x2+1наименьшее значение равно А=1.
Поэтому данное уравнение равносильно системе уравнений
Ответ: 0.
Очевидно, что корень второго уравнения равен х=0.
проверка х=0 удовлетворяет и первому уравнению. Следовательно, система
уравнений ( а также исходное уравнение) имеет единственный корень х=0.
Ответ:0.
English     Русский Правила