Алгоритм решения системы уравнений графическим способом
2.84M
Категория: МатематикаМатематика

Системы двух линейных уравнений с двумя переменными

1.

1

2.

Вспомним!
Решением уравнения с двумя
неизвестными называется пара
переменных, при подстановке
которых уравнение становится
верным числовым равенством.
27.04.2020
2

3.

Решить линейное уравнение –
это значит найти те значения
переменной, при каждом из которых
уравнение обращается в верное
числовое равенство.
Таких решений бесконечно много.
27.04.2020
3

4.

27.04.2020
4

5.

входит в уравнение
обязательно в
5x-8=0
2х² + 3х + 7 = 0
27.04.2020
5

6.

Вспомним!
х +у–8=0
Реальная ситуация
(словесная модель)
Сумма двух чисел
равна 8.
Алгебраическая
модель
х+у=8
(линейное
уравнение с двумя
переменными)
Геометрическая
модель
прямая
(график линейного
уравнения с двумя
переменными)
Для построения графика достаточно найти
координаты двух точек.
27.04.2020
6

7.

Вспомним!
1. Придать переменной х конкретное значение х₁; найти
из уравнения ах + bу + c = 0 соответствующее значение у₁.
Получим (х₁;у₁).
2. Придать переменной х конкретное значение х₂; найти
из уравнения ах + bу + c = 0 соответствующее значение у₂.
Получим (х₂;у₂).
3. Построим на координатной плоскости точки (х₁; у₁),
(х₂; у₂) и соединим прямой.
4. Прямая – есть график уравнения.
27.04.2020
7

8.

Часто приходится рассматривать математическую модель
состоящую из двух линейных уравнений с двумя переменными.
a1 x b1 y c1 0
a 2 х b 2 y c 2 0
Решение системы уравнений с двумя неизвестными
называется пара переменных, при подстановке
которых уравнения становятся верными числовыми
равенствами.
Решить систему - это значит найти все ее решения
или доказать, что их нет.
27.04.2020
8

9.

Как определить сколько решений имеет система уравнений
без построения графиков?
у х -2
у 2 х 3
K1 ≠ K2, значит прямые
пересекаются.
Система имеет одно
решение!
y
у 3х 1
3х у 1
у 5х - 2
у 5х 3
K1 = K2, значит прямые
параллельны.
Система не имеет
решения(она
несовместимая)!
y
x
27.04.2020
у = 3х +1
у = 3х + 1
прямые совпадают.
Система имеет бесконечно
много решений (она
неопределённая)!
y
x
x
9

10.

Решить систему уравнений:
2 x - y - 3 0,
х 2y - 4 0.
y
Пример 1
Графический способ
решения систем
1. Построим график уравнения
2х – у – 3 = 0 ,
у = 2х – 3.
х
1
2
у
-1
1
Получим точки:
(1; -1), (2; 1)
2. Построим график уравнения
х + 2у – 4 = 0 , 2у = -х + 4,
у = (-х + 4) : 2.
х
0
2
у
2
1
Получим точки:
(0; 2), (2; 1)
3. Прямые пересекаются в
единственной точке А(2;1)
27.04.2020
2 А
(0; 2) 1
(2; 1)
O
1 2
-1 (1; -1)
x
-3
Ответ: (2; 1)
10

11. Алгоритм решения системы уравнений графическим способом

1. Приводим оба уравнения к виду линейной функции
y = k x + m.
2. Составляем расчётные таблицы для каждой
функции.
3. Строим графики функций в одной координатной
плоскости.
4. Определяем число решений:
• Если прямые пересекаются, то одно решение пара
чисел (х ; у) – координаты точки пересечения;
• Если прямые параллельны, то нет решений;
• Если прямые совпадают, то бесконечно много
решений.
5. Записываем ответ.

12.

Количество решений двух линейных уравнений с
двумя переменными.
a1 x b1 y c1 0
a 2 х b 2 y c 2 0
а1 b1
1 )Если
≠ , то прямые пересекаются и система
а 2 b2 имеет единственное решение.
а1 b1 c1
2 )Если
=
≠ , то прямые параллельны и система не
а 2 b2 c 2 имеет решений. Система называется
несовместной.
а1 b1 c1
3 )Если
=
= , то прямые совпадают и система
а 2 b2 c 2 имеет бесконечно много решений.
Система называется
неопределенной.
27.04.2020
12

13.

Решить систему уравнений:
x 2 y - 5 0,
2х 4y 3 0.
y
Пример 2
1
Графический способ
решения систем
1. Построим график уравнения
х + 2у – 5 = 0 ,
у = (5 - х):2.
х
1
3
у
2
1
Получим точки:
(1; 2), (3; 1)
2. Построим график уравнения
2 х + 4у + 3 = 0 , 4у = -2х - 3,
у = -(2х + 3) : 4.
х
у
-1,5
0
2,5
-2
2
(-1,5; 0) -1,5
O
(3; 1)
1
1
-2
3
x
(2,5; -2)
Получим точки:
(-1,5; 0), (2,5; -2)
3. Прямые параллельны.
27.04.2020
(1; 2)
Ответ:
система не имеет решений
13

14.

Пример 3
При каких значениях а система уравнений имеет единственное решение:
(2a - 1) x 3 y 7a 1,
(a 2)х 2y 5a - 3.
Условие при которых система уравнений имеет единственное решение:
2а - 1 3
≠ ,
а+2 2
Используем свойство пропорции:
2(2a - 1) ≠ 3(a + 2),
4a - 2 ≠ 3a + 6
4a - 3a ≠ 2 + 6
a≠8
27.04.2020
14

15.

Пример 4
При каких значениях а система уравнений несовместна
(т.е. не имеет решений):
(2a - 1) x 3 y 7a 1,
(2a 1)х 5y 5a - 3.
Условие при которых система уравнений несовместна (не имеет решений):
2а - 1 3 7 a + 1
= ≠
2а + 1 5 5 a - 3
1) Сначала рассмотрим равенство
2а - 1 3
=
2а + 1 5
Используем свойство пропорции:
5(2a - 1) = 3(2a + 1),
10a - 5 = 6a + 3
27.04.2020
10a - 6a = 3 + 5
4a = 8
a=2
15

16.

2) Теперь проверим неравенство:
При подстановке значения а = 2 имеем:
3 15

5 7
27.04.2020
3 7a + 1

5 5a - 3
3 7 •2+1

5 5•2-3
- верное неравенство
16

17.

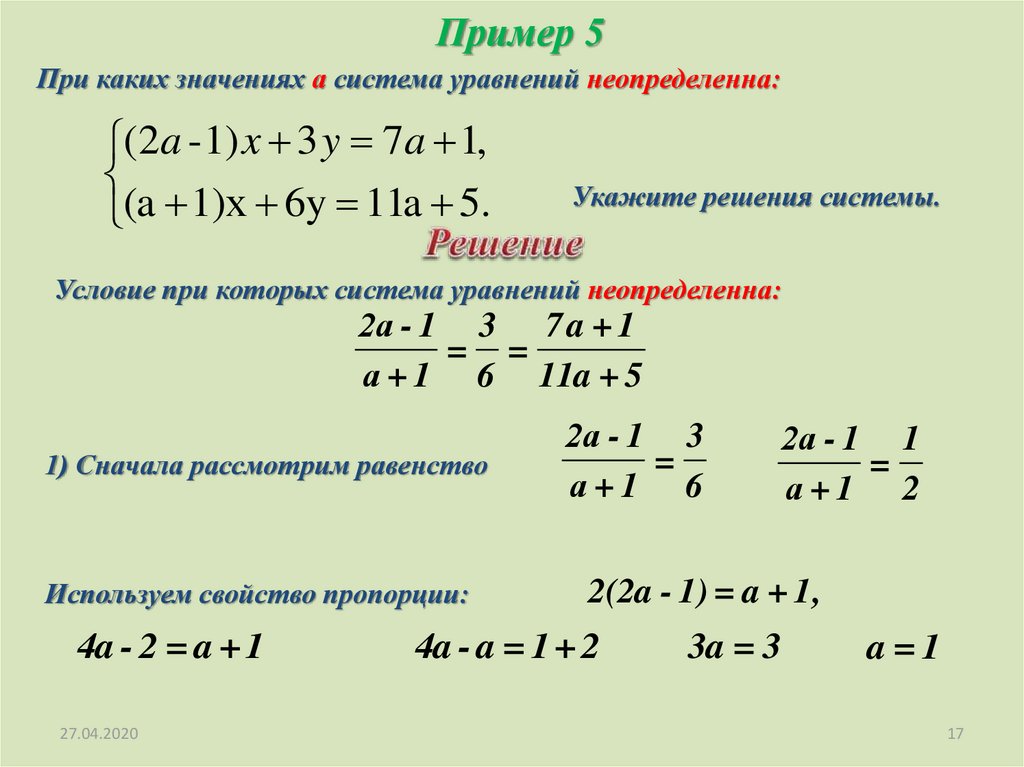
Пример 5
При каких значениях а система уравнений неопределенна:
(2a - 1) x 3 y 7a 1,
(a 1)х 6y 11a 5.
Укажите решения системы.
Условие при которых система уравнений неопределенна:
2а - 1 3 7 a + 1
= =
а + 1 6 11a + 5
1) Сначала рассмотрим равенство
Используем свойство пропорции:
4a - 2 = a + 1
27.04.2020
2а - 1 3
=
а+1 6
2а - 1 1
=
а+1 2
2(2a - 1) = a + 1 ,
4a - a = 1 + 2
3a = 3
a=1
17

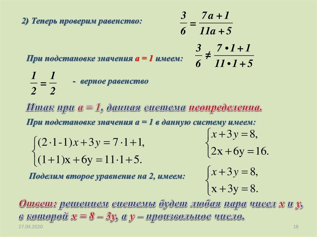
18.

2) Теперь проверим равенство:
3 7a + 1
=
6 11a + 5
При подстановке значения а = 1 имеем:
1 1
=
2 2
3 7 •1+1

6 11 • 1 + 5
- верное равенство
При подстановке значения а = 1 в данную систему имеем:
(2 1 - 1) x 3 y 7 1 1,
(1 1)х 6y 11 1 5.
Поделим второе уравнение на 2, имеем:
27.04.2020
x 3y 8,
2х 6y 16.
x 3y 8,
х 3y 8.
18

19.

27.04.2020
19
English     Русский Правила