1.33M
Категория: МатематикаМатематика

Системы двух линейных уравнений с двумя переменными

1.

07.11.2019
К л а с с н а я р а б о т а.
Системы двух линейных
уравнений с двумя переменными.

2.

РТ № 13.1
ах + by + c = 0
пара чисел (х; у), которая обращает равенство
ах + bу + с = 0 в верное числовое равенство
бесконечно много

3.

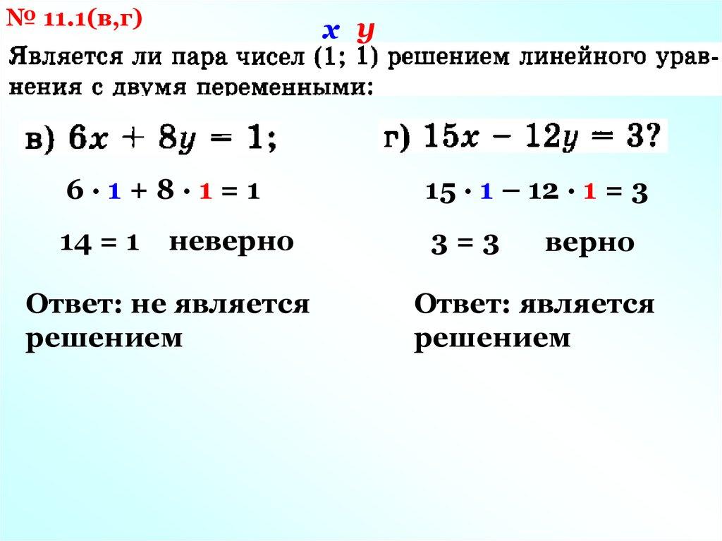
№ 11.1(в,г)
х у
6·1+8·1=1
15 · 1 – 12 · 1 = 3
14 = 1
3=3
неверно
Ответ: не является
решением
верно
Ответ: является
решением

4.

№ 11.4
(1; 14), (14; 1), (2; 13), (13; 2),
(3; 12), (12; 3), (4; 11), (11; 4),
(5; 10), (10; 5), (6; 9), (9; 6),
(7; 8), (8; 7)

5.

РТ № 13.2
Даны два числа: х и у. Их сумма равна 3, а
разность второго числа и удвоенного первого равна – 3.
х+у=3
у – 2х = – 3
система уравнений
х+у=3
у – 2х = – 3

6.

РТ № 13.2
Даны два числа: х и у. Их сумма равна 3, а
разность второго числа и удвоенного первого равна – 3.
х+у=3
у – 2х = – 3
пару чисел (х; у), которая одновременно является решением и первого, и второго уравнений
системы, называют решением системы.

7.

№ 11.7
х у
4·1–3·2=7
4–6=7
неверно
Ответ: не является решением системы

8.

№ 11.7
х
у
4 · (– 2) – 3 · (– 5) = 7
– 8 + 15 = 7
верно
5 · (– 2) + 2 · (– 5) = 26
– 10 – 10 = 26
неверно
Ответ: не является решением системы

9.

№ 11.7
х у
4·4–3·3=7
16 – 9 = 7
5 · 4 + 2 · 3 = 26
20 + 6 = 26
верно
верно
Ответ: является решением системы

10.

№ 11.7
х у
4·0–3·1=7
0–3=7
неверно
Ответ: не является решением системы

11.

РТ № 13.2
х+у=3
у – 2х = – 3
у=3–х
у = 2х – 3
у=3–х
0
3
2
1
у = 2х – 3
0
–3
2
1
Ответ: (2; 1)

12.

Алгоритм решения системы линейных уравне –
ний с двумя переменными графическим способом.
1. Выразить у через х в каждом уравнении.
2. Построить в одной системе координат
график каждого уравнения системы.
3. Найти координаты точки пересечения
двух прямых.
4. Записать ответ.

13.

У: стр. 65 § 11
З: § 11 № 1(а,б); 3(а);
6; 10(а,б).
English     Русский Правила