Простейшие тригонометри ческие уравнения
арксинус и решение уравнений sin x=a .
sin x = -а , I а I<1
арккосинус и решение уравнений соs x=a
соs x = -а , |a|< 1
арктангенс и решение уравнений tg x=a
tg x = -а
арккотангенс и решение уравнений ctg x=a
сtg t = -а,
Наша задача: свести любое тригонометрическое уравнение к простейшему виду.
Примеры уравнений
Примеры уравнений
Примеры уравнений
Самостоятельная работа №1
2.03M
Категория: МатематикаМатематика

Простейшие тригонометрические уравнения

1. Простейшие тригонометри ческие уравнения

Учитель 1 квалификационной категории
Алейникова Л.В.
МБОУ «Гатчинская средняя
общеобразовательная школа №1»

2. арксинус и решение уравнений sin x=a .

Решим при помощи
числовой окружности
уравнение sin x=a, IаI<1.
Корни, симметричные
относительно оси ОУ
можно записать как
x=
В общем виде
x=(-1)narcsin a+Пn, nєZ

3. sin x = -а , I а I<1

x=(-1)n+1arcsin a+Пn, nєZ
а=0
x = π n,
nєZ
Частные случаи:
а = -1
x = π/2+ 2 π n,
nє Z
а=1
x = π/2 + 2πn, nєZ

4. арккосинус и решение уравнений соs x=a

Решим при помощи
числовой окружности
уравнение cos x=a, IаI<1.
Корни, симметричные
относительно оси ОX
можно записать как
x=
В общем виде
x=±arccos a+2Пn, nєZ

5. соs x = -а , |a|< 1

x=±( π - arccos a)+2Пn, nєZ
Частные случаи:
а=0
а = -1
x= π/2 + π n,
t= π + 2 π n,
nєZ
nєZ
а=1
t= 2 π n,
nєZ

6. арктангенс и решение уравнений tg x=a

Решим при помощи
числовой окружности
уравнение tg x=a.

7. tg x = -а

x = -аrctg a+ π n, n є Z

8. арккотангенс и решение уравнений ctg x=a

Решим при помощи
числовой окружности
уравнение ctg x=a.

9. сtg t = -а,

x = π-аrcctg a+ π n, n є Z

10. Наша задача: свести любое тригонометрическое уравнение к простейшему виду.

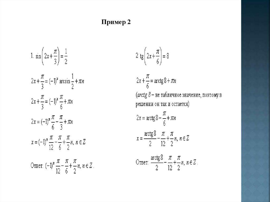
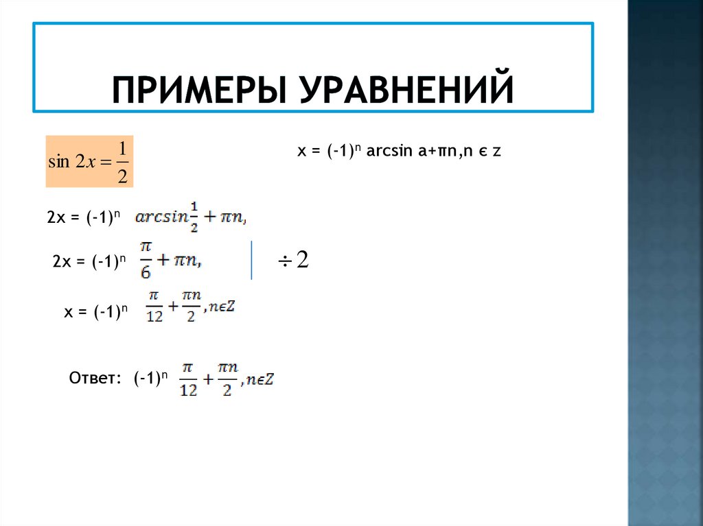
11. Примеры уравнений

1
sin 2 x
2
х = (-1)n arcsin a+πn,n є z
2х = (-1)n
2х = (-1)n
х = (-1)n
Ответ: (-1)n
2

12. Примеры уравнений

cos 3x 0
3
3
3x
3x
2
3x
x
2
6
Это частный вид уравнения cos t=0,
t=
k ,
3
k ,
( 3)
k ,
18
k
3
Ответ : x
,k Z
18
k
3
,k Z

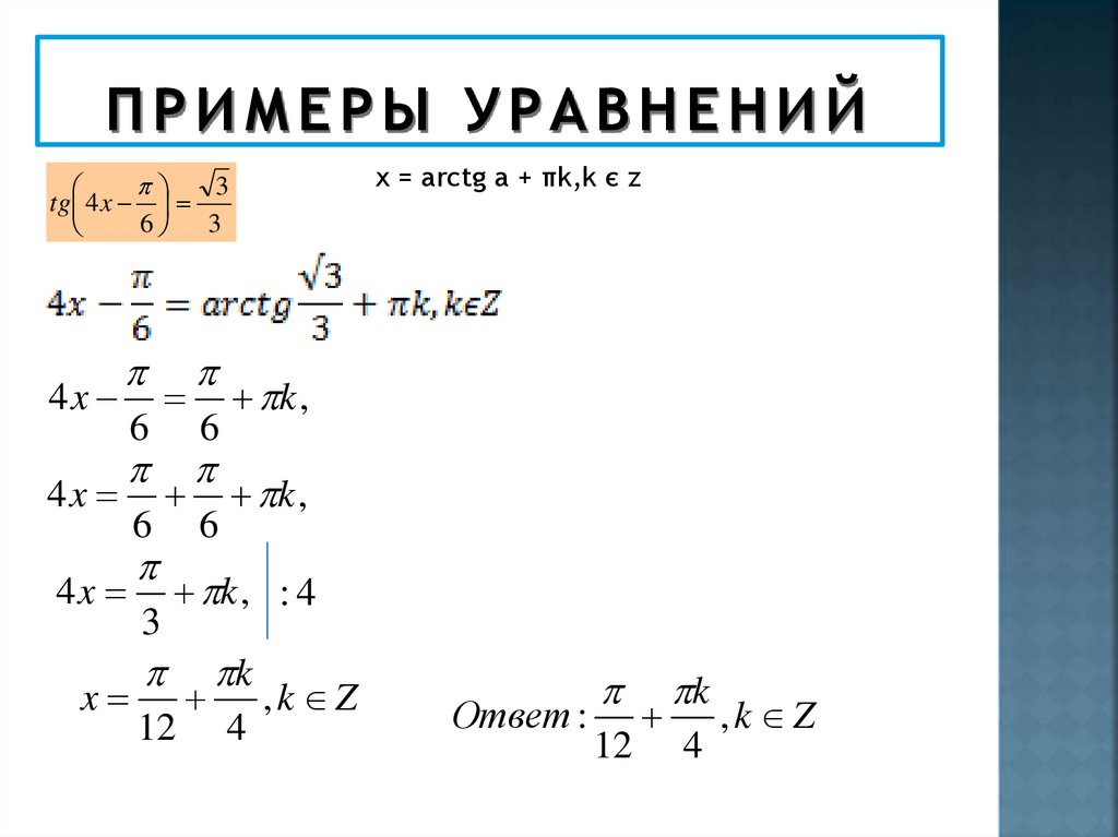
13. Примеры уравнений

ПРИМЕРЫ УРАВНЕНИЙ
x = arctg a + πk,k є z
3
tg 4 x
6 3
4x
4x
6
4x
x
6
3
6
6
k ,
k ,
k , : 4
12
k
4
,k Z
Ответ :
12
k
4
,k Z

14.

Пример 1: 1 и 2 примеры являются частными случаями, а значит есть готовое значение для решения.

15.

16.

Пример 2

17. Самостоятельная работа №1

Вариант I
Вариант II
2
1) cos x
2
1
1) sin x
2
2)2 cos x 3 0
2) 2 cos x 1 0
3) 2 sin x 1 0
3)2 sin x 3 0
4)tgx 3 0
1
4)tgx
0
3

18.

Самостоятельная работа №2 ( каждый решает только
свое уравнение в соответствии с номером в списке
English     Русский Правила