Тригонометрические уравнения
Девиз : « Не делай никогда того, чего не знаешь , но научись всему, что следует знать» Пифагор
С помощью тригонометрической окружности найти все значения из промежутка [-2π; 2π] для следующих выражений
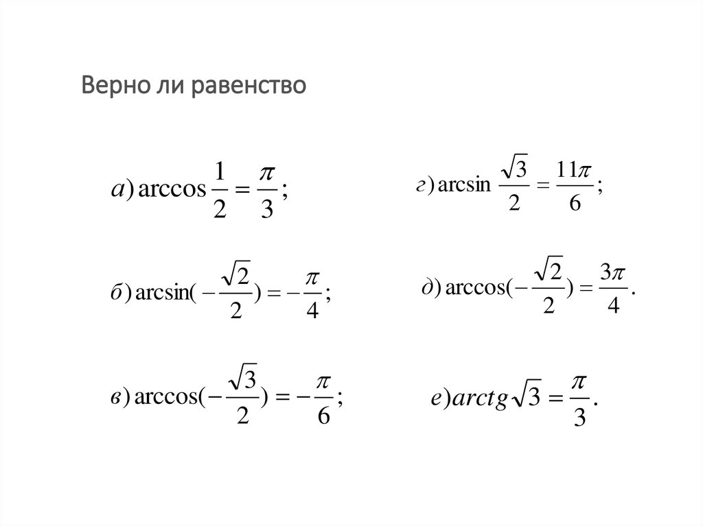
Верно ли равенство
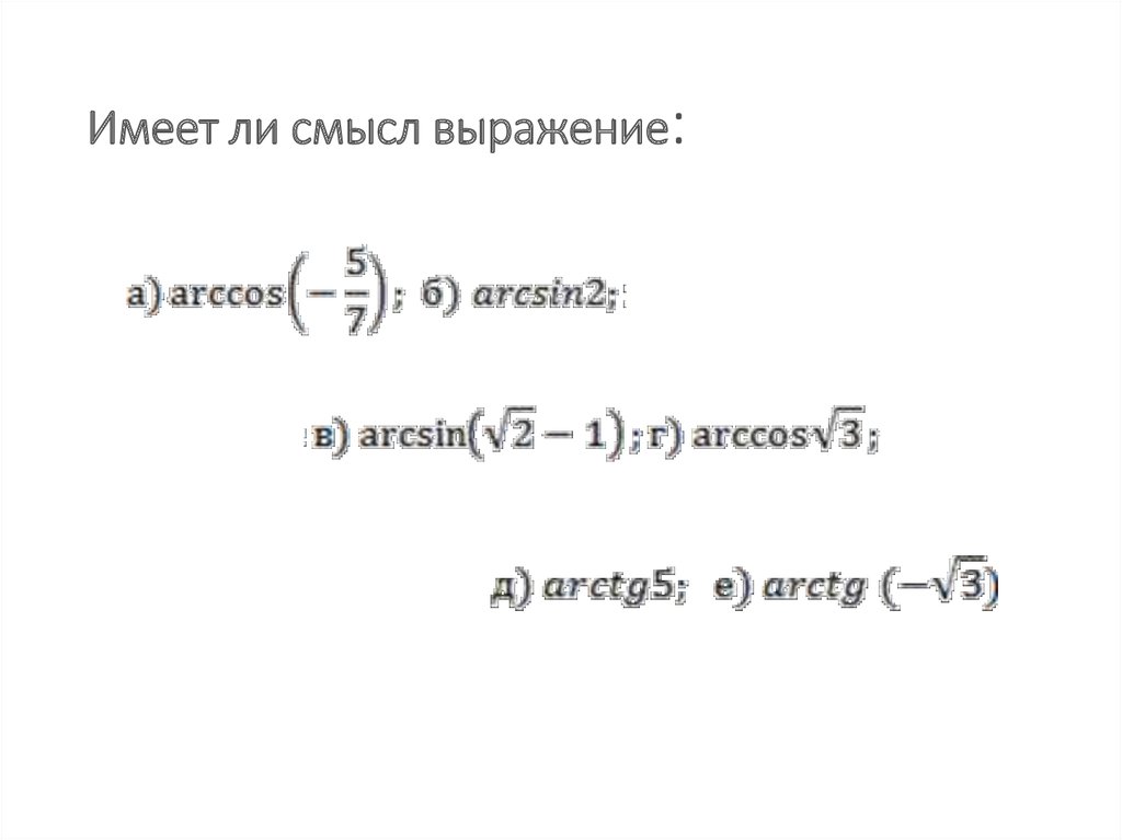
Имеет ли смысл выражение:
Определение.
Решение уравнения cos x = a
Арккосинус числа
Решение уравнения
Уравнение cos t = a
Уравнение cos x = a
Уравнение cos x = a
Уравнение cos x = a
Уравнение cos x = a
Уравнение cos x = a
Решите уравнение
Решите уравнение
Решите уравнение
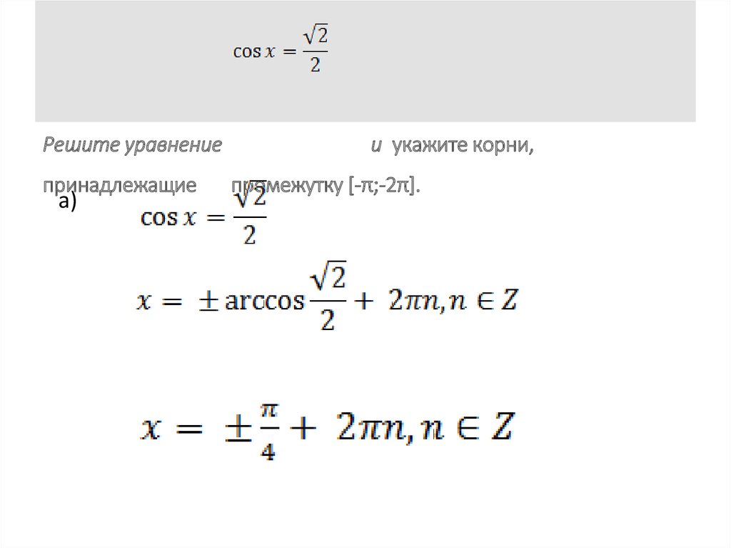
Решите уравнение и укажите корни, принадлежащие промежутку [-π;-2π].
б) сделаем выборку корней, принадлежащих промежутку [-2π; -π].
Задание 1. Найти корни уравнения:
Арксинус числа
Решение уравнения
Уравнение sin x = a
Уравнение sin x = a
Уравнение sin x = a
Уравнение sin x = a
Решите уравнение
Решите уравнение
Задание 2. Найти корни уравнения: 
Уравнение tg t = a
Решите уравнение
Уравнение ctg t = a
Решите уравнение
568.76K
Категория: МатематикаМатематика

Тригонометрические уравнения

1.

2. Тригонометрические уравнения

http://aida.ucoz.ru

3. Девиз : « Не делай никогда того, чего не знаешь , но научись всему, что следует знать» Пифагор

4. С помощью тригонометрической окружности найти все значения из промежутка [-2π; 2π] для следующих выражений

arcsin 0,
arcsin

5. Верно ли равенство

1
а ) arccos ;
2 3
3 11
г ) arcsin
;
2
6
2
б ) arcsin(
) ;
2
4
2
3
д) arccos(
)
.
2
4
3
в ) arccos(
) ;
2
6
е)arctg 3
3
.

6. Имеет ли смысл выражение:

7. Определение.

•Уравнения вида f(x) = а, где а – данное
число, а f(x) – одна из тригонометрических
функций,
называются
простейшими
тригонометрическими уравнениями.

8. Решение уравнения cos x = a

9.

cos x a
a 1
Нет точек
пересечения
прямой
и окружности
a 1
y
a 1 a 0 0 a 1 a 1
1
a 1
O
Одна точка
пересечения
прямой и окружности
1
a 1
Две точки
пересечения
прямой и
окружности
a 1
a 1
x

10. Арккосинус числа

cos x a
1 a 1
y
arccosa
1
O
a
1
x
1) 0;
2) cos a

11. Решение уравнения

cos x a
y
1
arccosa
a 1
x
O
arccosa
x arccos a 2 n, n
x arccos a 2 n, n
x arccos a 2 n, n

12. Уравнение cos t = a

•в) при x = -1 имеет одну сериюy
решений
1
x = π + 2πn, n ϵ Z ;
-1
a 1
O
x

13. Уравнение cos x = a

• a)
при -1< a < 1 имеет
две серии корней
x1 = arсcos a + 2πk, k ϵ Z
x 2 = - arсcos a + 2πm, m ϵ Z.
Эти серии можно записать
так
x = ± arсcos a + 2πn, n ϵ Z ;

14. Уравнение cos x = a

•б) при а = 1 имеет одну сериюy
решений
1
x = 2πn, n ϵ Z ;
O
1
a 1
x

15. Уравнение cos x = a

•в) при а = -1 имеет одну сериюy
решений
1
x = π + 2πn, n ϵ Z ;
-1
a 1
O
x

16. Уравнение cos x = a

y
1
-1
O
x

17. Уравнение cos x = a

д) при а > 1 и a < -1
уравнение не имеет
корней.
y
1
-1
O
1
x

18. Решите уравнение

1)
1
cos х =2
2) cos х =
1
-2

19. Решите уравнение

3) cos 4x = 1
4x = 2πn, n ϵ
Z
4)

20. Решите уравнение

.
Решите уравнение
5)

21. Решите уравнение и укажите корни, принадлежащие промежутку [-π;-2π].

Решите уравнение
принадлежащие
а)
и укажите корни,
промежутку [-π;-2π].

22. б) сделаем выборку корней, принадлежащих промежутку [-2π; -π].

1) с помощью окружности
4
2) с помощью графика
2
A
-10
-5
5
-2
Ответ : а)
б)
-4
1

23. Задание 1. Найти корни уравнения:

1) a) cos x =1 б) cos x = - 1 в) cos x = 0
г) cos x =1,2
д) cos x = 0,2
2) а)
б)
в)
г)

24.

y a
sin x a
a 1
Нет точек
пересечения
прямой
и окружности
a 1
Одна точка
пересечения
прямой и окружности
a 1
Две точки
пересечения прямой
и окружности
a 1
y
1
O
1
y a
y a
y a
a 1
a 1
0 a 1
y a
1 a 0
a 1
a 1
x
y a
y a

25. Арксинус числа

sin x a
y
1
1 a 1
2
arcsin a
a
O
2
1
x
1) ;
2 2
2) sin a

26. Решение уравнения

sin x a
y
arcsin a
1
a
arcsin a
1
x
O
x arcsin a 2 k , k
x arcsin a 2 k , k
x arcsin a 2k 1 , k
x arcsin a 2k , k
x 1 arcsin a n, n
n

27. Уравнение sin x = a

sin x = a
• a)
при -1< t < 1 имеет
две серии корней
x1 = arсsin a + 2πn, n ϵ Z
arcsin a
x2 = π - arсsin a + 2πn, n ϵ
Z.
-1
Уравнение
Эти серии можно записать
так:
X = ( -1)k arсsin a + πk, k ϵ
Z
y
1
arcsin a
O
x

28. Уравнение sin x = a

sin x = a
• б)
при а = 1 имеет одну
серию решений
Уравнение
y
1
X=
+ 2πn, n ϵ Z
-1
O
x

29. Уравнение sin x = a

sin x = a
•в) при а = -1 имеет одну
серию решений
Уравнение
X= -
y
+ 2πn, n ϵ Z
-1
O
-1
x

30. Уравнение sin x = a

sin x = a
•г) при а = 0 имеет две
серии решений
Уравнение
x1 = 0 + 2πn, n ϵ Z
x2 = π + 2πn, n ϵ Z.
y
O
Эти серии можно записать так:
x = πk, k ϵ Z
-1
x

31. Решите уравнение

,,
Решите уравнение
1) sin х =
x = ( -1)k
+ πk,
kϵ Z.

32. Решите уравнение

(;
,,;
Решите
уравнение
2) sin х = - 2
2
x = ( -1)k ( -
+ πk, k ϵ Z

33. Задание 2. Найти корни уравнения: 

Задание 2. Найти корни уравнения:
1) a) sin x =1 б) sin x = - 1 в) sin x = 0
г) sin x =1,2
2) а)
в)
д) sin x = 0,7
б)
г)

34. Уравнение tg t = a

при любом а ϵ R имеет одну серию решений
х = аrctg a + πn, nϵ Z.

35. Решите уравнение

2) x= tg (-
1) x= tg
х = аrctg
+ πn, nϵ
x=
х = аrctg(x=-
Z.
+ πn, nϵ Z.
)
) + πn, nϵ Z,
+ πn, nϵ Z.

36. Уравнение ctg t = a

при любом а ϵ R имеет одну серию решений
х = аrcctg a + πn, nϵ Z.

37. Решите уравнение

1) ctg x = 1
2)
ctg x = - 1
х = аrcctg 1 + πn, nϵ Z,
х = аrcctg ( -1) + πn, nϵ Z
х=
х = π - аrcctg 1 + πn, nϵ Z
+ πn, nϵ Z.
х=
+ πn, nϵ Z.
English     Русский Правила