494.70K
Категория: МатематикаМатематика

Логарифмическая функция, её свойства и график

1.

Функция y = log x,
её свойства и график.
a
1

2.

Джон Непер
John Napier
Дата рождения:
1550 год
Место рождения:
замок Мерчистон, в те годы
предместье Эдинбурга
Дата смерти:
4 апреля 1617
Место смерти:
Эдинбург
Научная сфера:
математика
Альма-матер:
Сент-Эндрюсский
университет
Известен как:
изобретатель логарифмов
2

3.

Прочитайте и назовите график функции,
изображённый на рисунке.
y
y a ,a 1
x
План
Какими свойствами
обладает эта
функция
при 0 < a < 1?
1
0
y1 a ,0 xa 1
x
3

4.

План прочтения графика:
1) D(f) – область определения функции.
2) Чётность или нечётность функции.
3) Промежутки возрастания, убывания функции.
4) Ограниченность функции.
5) Наибольшие, наименьшие значения функции.
6) Непрерывность функции.
7) E(f) – область значений функции.
8) Выпуклость функции.
4

5.

Леонард Эйлер
нем. Leonhard Euler
Дата рождения:
4 (15) апреля 1707
Место рождения:
Базель, Швейцария
Дата смерти:
7 (18) сентября 1783 (76 лет)
Место смерти:
Санкт-Петербург, Российская
империя
Научная сфера:
Математика, механика, физика,
астрономия
Современное определение показательной, логарифмической
и тригонометрических функций — заслуга Леонарда Эйлера,
5
так же как и их символика.

6.

Показательная функция y
Логарифмическая функция
a
x
Если точка (с;b)
принадлежит
показательной
функции, то
y
(c ; b)
b
y log a x
b a
c
Или, на «языке
логарифмов»
c log a b
(b ; c)
c
Что можно сказать
о точке (b;c)?
0
c
b
x
Вывод:
6

7.

График функции y log a x симметричен графику
x
функции y a относительно прямой y = x.
y
y a ,a 1
x
a
y log a x, a 1
1
01
a
x
7

8.

График функции y log a x симметричен графику
x
функции y a относительно прямой y = x.
y
y a ,0 a 1
x
1
0
y log a x,
1
0 a 1
x
8

9.

Постройте графики функций:
1 вариант
2 вариант
y log 2 x
y log 1 x
2
x
¼
½
1
2
4
8
y=
log2x
-2
-1
0
1
2
3
x
¼
½
1
2
4
8
y=
log1/2x
2
1
0
-1
-2
-3
9

10.

y
График
логарифмической
функции
называют
логарифмической
кривой.
y log 2 x
3
2
1
-1
-2
-3
0
1 2
4
y log 1 x
28
x
10

11.

График функции y = loga x.
y
y log a x
3
2
1
-1
-2
a 1
0
1 2
4
0 a 1
x
8
11

12.

Свойства функции у = loga x, a > 1.
у
y log a x
1) D(f) = (0, + ∞);
2) не является ни чётной,
ни нечётной;
0
х
3) возрастает на (0, + ∞);
4)не ограничена сверху, не ограничена снизу;
5)не имеет ни наибольшего, ни наименьшего
значений;
6) непрерывна;
7) E(f) = (- ∞, + ∞);
8) выпукла вверх.
12

13.

Свойства функции у = loga x, 0 < a < 1.
у
1) D(f) = (0, + ∞);
y log a x
2) не является ни чётной,
ни нечётной;
х
0
3) убывает на (0, + ∞);
4)не ограничена сверху, не ограничена снизу;
5)не имеет ни наибольшего, ни наименьшего
значений;
6) непрерывна;
7) E(f) = (- ∞, + ∞);
8) выпукла вниз.
13

14.

Основные свойства логарифмической
функции

a>1
0<a<1
1
D(f) = (0, + ∞)
2
не является ни чётной, ни нечётной;
3
возрастает на (0, + ∞)
убывает на (0, + ∞)
4
не ограничена сверху, не ограничена снизу
5
не имеет ни наибольшего, ни наименьшего
значений
6
непрерывна
7
E(f) = (- ∞, + ∞)
8
выпукла вверх
выпукла вниз
14

15.

Задание №1
Найдите наибольшее и наименьшее значения
функции на промежутке:
1
y log x, x ,27
9
у
1
3
y lg x, x 1,1000
у
х
х
Функция возрастает,
значит: y = lg1 = 0
Функция убывает,
значит: y = -3
y = lg1000 = lg10³ = 3
y =2
наим.
наиб.
наим.
наиб.
15

16.

Задание №2
Постройте графики функций: y log 2 ( x 2) 3
y
Самостоятельно.
y log 2 ( x)
x=-2
1
Проверить!
x
01
y=-3
x
y 3 log 2
2
Проверить!
16

17.

Проверка:
y log 2 ( x)
y
y log 2 ( x)
y log 2 x
1
0 1
x
17

18.

Проверка:
x
y 3 log 2
2
y
y log 2 x
3
1
0
1 2
4
x
y 3 log
2
x
2
-3
y 3 log 2 x
18

19.

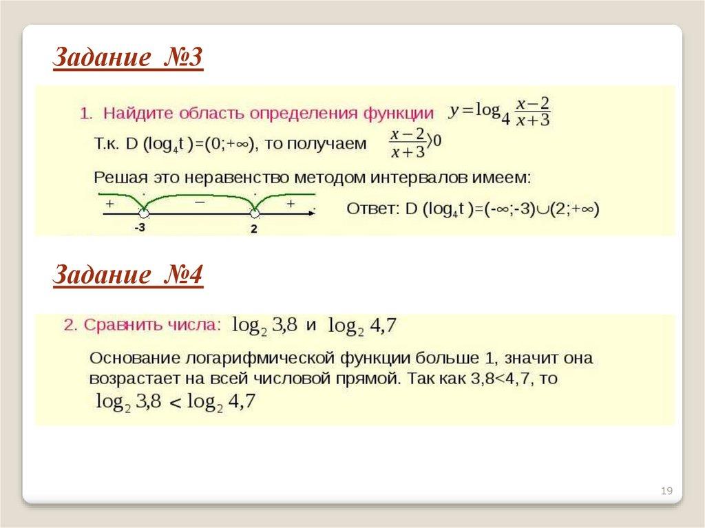
Задание №3
Задание №4
19

20.

Установите для предложенных
графиков значение параметра a (a >1, 0 < a < 1)
у
у
у
a 1
х
0 a 1
у
a 1 х
х
х
Не является
графиком
логарифмической
функции
20

21.

Блиц - опрос.
Отвечать только «да» или «нет»
Ось у является вертикальной асимптотой графика
логарифмической функции.
Графики показательной и логарифмической функций
симметричны относительно прямой у = х.
Область определения логарифмической функции – вся
числовая прямая, а область значений этой функции –
промежуток (0, + ∞).
Монотонность логарифмической функции зависит от
основания логарифма.
Не каждый график логарифмической функции проходит
через точку с координатами (1;0).
21

22.

Блиц - опрос.
Отвечать только «да» или «нет»
Логарифмическая кривая это та же экспонента, только
по - другому расположенная в координатной плоскости.
Выпуклость логарифмической функции не зависит от
основания логарифма.
Логарифмическая функция не является ни чётной, ни
нечётной.
Логарифмическая функция имеет наибольшее значение
и не имеет наименьшего значения при a >1 и наоборот
при 0 < a < 1.
Проверка: Да, да, нет, да, нет, да, нет, да, нет
22

23.

Удачи!!!!!
23

24.

Используемые ресурсы
и литература
Мордкович А.Г. Алгебра и начала анализа. 10 – 11 кл.:
Учебн. для общеобразоват. учреждений. – 3-е изд. –
М.:Мнемозина, 2007.
Алгебра и начала анализа. 10 – 11 кл.: Задачник для
общеобразоват.
учреждений/А.Г.Мордкович,
Л.О.
Денищева, Т.А. Корешкова, Т.Н. Мишустина, Е.Е.
Тульчинская. – 3-е изд., испр. – М.:Мнемозина, 2007.
Л.А. Александрова Алгебра и начала анализа. 11 класс.
Самостоятельные
работы:Учеб.
пособие
для
общеобразоват. учреждений/ Под ред. А.Г. Мордковича. –
2-е изд. – М.: Мнемозина, 2006. – 96 с.
http://ru.wikipedia.org
http://nayrok.ru
24
English     Русский Правила