Логарифмическая функция, её свойства и график
Устная работа
Теорема об обратных функциях
Построим график функции y=log2x y=log0.5x
Свойства функции
Найти наименьшее и набольшее значении функции на заданном промежутке
Решить уравнения и неравенства а) lоg4x=0; б) lоg4x>0 в) lоg4x<0
Построить графики функции функции
Построить графики функции функции
Построить графики функции функции
Преобразование графиков функции
Преобразование графиков функции
Преобразование графиков функции
210.57K
Категория: МатематикаМатематика

Логарифмическая функция, её свойства и график

1. Логарифмическая функция, её свойства и график

2.

остроумная алгебраическая головоломка,
которой развлекались участники
одного съезда физиков в Одессе.
Некоторым
учащимся на дом предлагалось
творческое
задание: число 3, целое и положительное,
изобразить с помощью трех двоек и
математических символов.
3 log 2 log 2
2
То есть любое целое положительное число
можно изобразить с помощью трех двоек и
2
2
математических символов.
5 log log
2

3. Устная работа

Вычисли
log981=
log416=
log0.25=
log91=
log99=
log 0.30.0081=
log981=
2
log 25
3
log2 18
9
8 log
16
0.5
log2 5
1
4

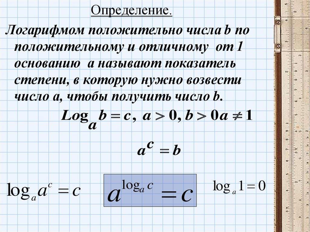
4.

Определение.
Логарифмом положительно числа b по
положительному и отличному от 1
основанию а называют показатель
степени, в которую нужно возвести
число а, чтобы получить число b.
Log b c , a 0, b 0 a 1
a
ac b
log a a c
c
a
loga c
c
log a 1 0

5. Теорема об обратных функциях

Если функция f(x) определена и
монотонна на некотором промежутке X,
причем D(f)=X,
E(f)=Y, то
существует обратная ей функция g(x),
определенная на Y, т.е. D(g)=Y
E(g)=X,
причем, монотонность сохраняется.
Графики взаимнообратных функций
симметричны относительно прямой y=x

6.

Построим график функции y=2x
Опр1.
Логарифмическая
функция - функция,
обратная показательной
функции.
y
y x
y log x
2
y 2x
1
x
D(y) ( ; )
D(y) (0 ; )
E(y) (0 ; )
E(y) (- ; )

7.

Построим график функции y=(0.5)x
y
y x
1 x
y ( )
2
1
x
y log0.5 x
D(y) ( ; )
D(y) (0 ; )
E(y) (0 ; )
E(y) (- ; )

8.

Опр.2
Функция вида y = loga х
(где а > 0, а ≠ 1) называется логарифмической.
1) D(y):(0;+∞)
Это следует из определения логарифма, так как
выражение logax имеет смысл только при x > 0.
Устная работа
Найти D(y), если известно, что
а > 0, а ≠ 1
а) y = loga х +1
б) y = loga (х+1)
в) y = loga (1-x)

9. Построим график функции y=log2x y=log0.5x

x
1/4 1/2
1 2
4
8
y
-2
y
0 1
2
3
-1
x
1/4 1/2 1
2
4
8
y
2
-1
-2
-3
1
0
y=log2x
3
2
1
4
8
1
x
-2
-3
4
8
x
y=log0.5x

10. Свойства функции

y
y
x
x
y=logax
a>1
Свойства функции y=loga x, при a>1
1) D(F):(0;+∞)
2) не является ни четной, ни нечетной
3) возрастает на своей области
определения
4) не ограничена ни сверху, ни снизу
5) не имеет ни наибольшего, ни
наименьшего значений
6) непрерывна
7) E(F):(- ∞;+ ∞)
8) выпукла вверх
y=logax 0<a<1
Свойства функции y=loga x, при 0<a<1
1) D(F):(0;+∞)
2) не является ни четной, ни нечетной
3) убывает на своей области определения
4) не ограничена ни сверху, ни снизу
5) не имеет ни наибольшего, ни
наименьшего значений
6) непрерывна
7) E(F):(- ∞;+ ∞)
8) выпукла вниз

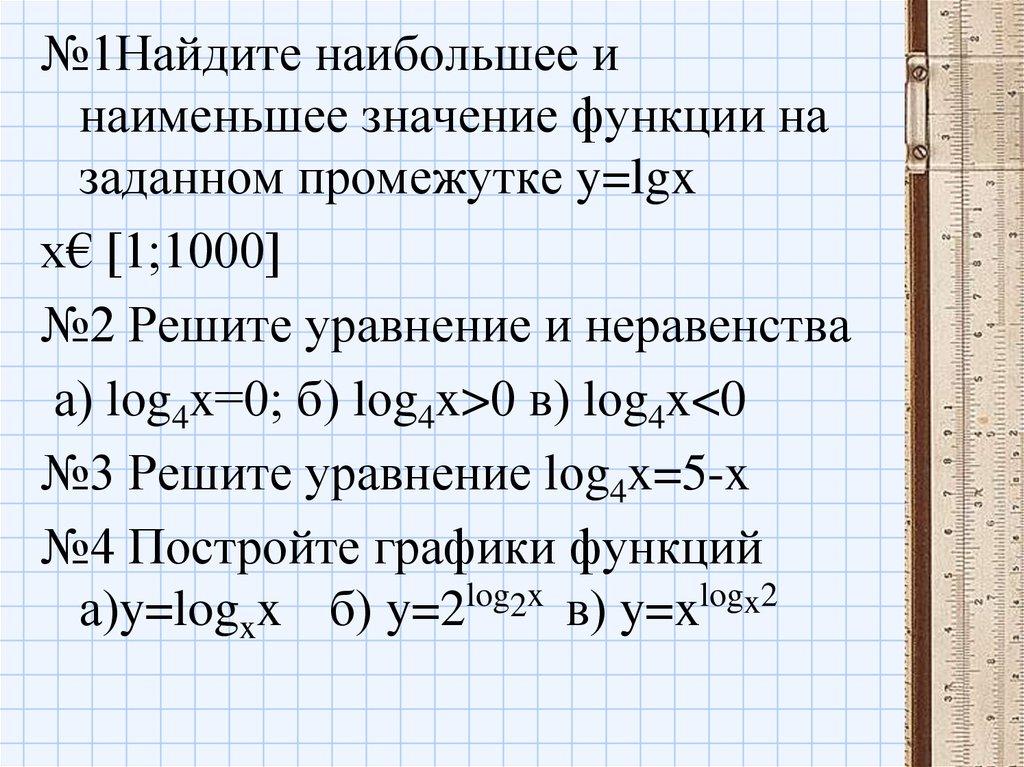
11.

№1Найдите наибольшее и
наименьшее значение функции на
заданном промежутке y=lgx
x€ [1;1000]
№2 Решите уравнение и неравенства
а) lоg4x=0; б) lоg4x>0 в) lоg4x<0
№3 Решите уравнение lоg4x=5-x
№4 Постройте графики функций
а)y=logxx б) y=2log2x в) y=xlogx2

12. Найти наименьшее и набольшее значении функции на заданном промежутке

y=lgx x€ [1;1000]
• Решение: функция y=lgx непрерывная и
возрастающая.
• Следовательно своего наименьшего и
наибольшего значения достигает на
y
концах отрезка
yнаим=lg1=0
yнаиб=lg1000=3
x

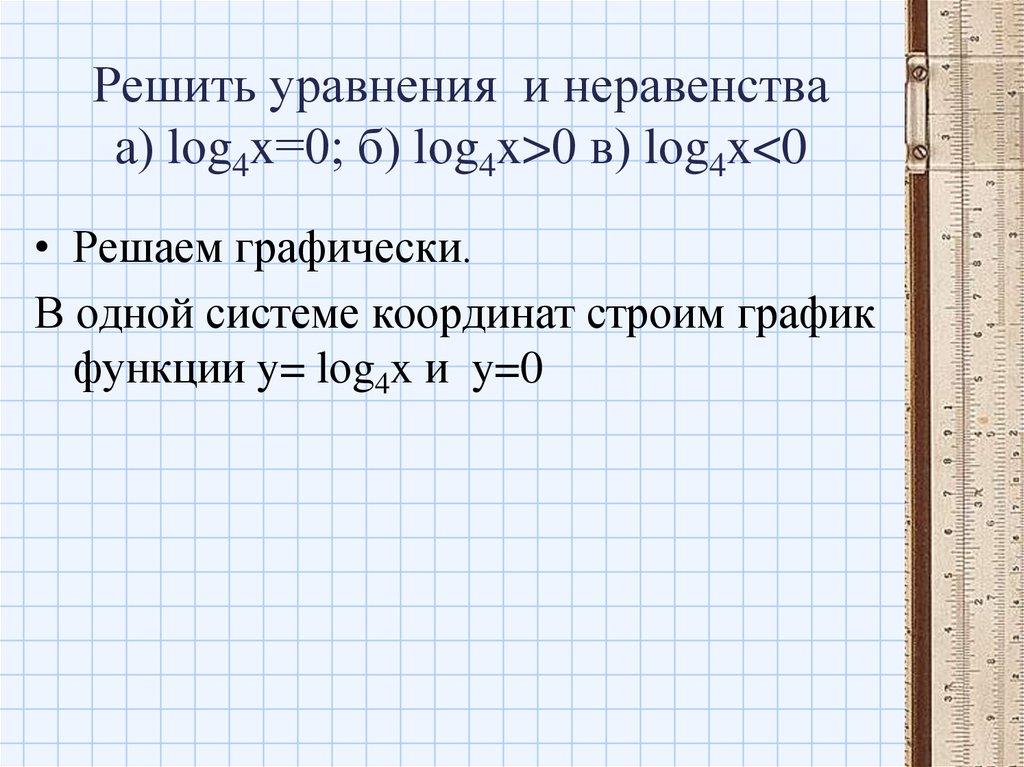
13. Решить уравнения и неравенства а) lоg4x=0; б) lоg4x>0 в) lоg4x<0

Решить уравнения и неравенства
а) lоg4x=0; б) lоg4x>0 в) lоg4x<0
• Решаем графически.
В одной системе координат строим график
функции y= lоg4x и y=0

14.

y
у = log4x
1
y=0
0 1 2 3 4 5 6 7 8 9
lоg4x=0
Ответ:1
lоg4x>0
lоg4x<0
Ответ : x>1 Ответ : 0<x<1
x

15.

Решить уравнение
lоg4x=5-x
Построим график функции
y= lоg4x
и график y =5-x
y
Функция y= lоg4x возрастает,
а y= 5-x убывает. То есть
точка единственная.
Проверка lоg44= 5-4
1
4
x
Ответ: x=4

16. Построить графики функции функции

y=logxx
D(y)=(0;1) (1;+∞)
учитывая, что logaa=1, строим график y=1
y
1
x

17. Построить графики функции функции

y=2log2x
D(y)= (0;+∞)
logac
учитывая, что a =c, строим график y=x
y
1
x

18. Построить графики функции функции

y=xlogx2
D(y)=(0;1) (1;+∞)
logac
учитывая, что a =c , строим график y=2
y
y=2
2
1
x

19. Преобразование графиков функции

y
y=log2x+2
D(y):(0;+∞)
E(y):(- ∞;+ ∞)
1
1 2 3 4 5 6 7 8 9 10
x

20. Преобразование графиков функции

y
y=log2(x+2)
D(y):(-2;+∞)
E(y):(- ∞;+ ∞)
1
1 2 3 4 5 6 7 8 9 10
x

21. Преобразование графиков функции

y
y=log0.5(x+3)
D(y):(-3;+∞)
E(y):(- ∞;+ ∞)
y=-log0.5(x+3)
1
1 2 3 4 5 6 7 8 9 10
x
D(y):(-3;+∞)
E(y):(- ∞;+ ∞)
English     Русский Правила