Творческая работа по теме: «Преобразования графиков функции»
Цели:
Рассмотрим основные правила преобразования графиков на примерах элементарных функций
1) Преобразование симметрии относительно оси x f(x)-f(x)
2) Преобразование симметрии относительно оси y f(x)f(-x)
3) Параллельный перенос вдоль оси x f(x)f(x-a)
4) Параллельный перенос вдоль оси y f(x)f(x)+b
5) Сжатие и растяжение вдоль оси x f(x)f(x), где >0
6) Сжатие и растяжение вдоль оси y f(x)kf(x), где k>0
7) Построение графика функции y=|f(x)|
8) Построение графика функции y=f(|x|)
9) Построение графика обратной функции
Построим график функции y = x2 + 1/х .
График функции y=x2+4x+5 можно построить различными способами:
Построение графиков сложных функций с помощью последовательных преобразований графиков элементарных функций (на примерах)
Построение графиков сложных функций с помощью последовательных преобразований графиков элементарных функций (на примерах)
Построение графиков сложных функций с помощью последовательных преобразований графиков элементарных функций (на примерах)
Применение правил преобразования графиков
Решить систему уравнений:
Решить уравнение: f(g(x))+g(f(x))=32, если известно, что и
Вывод:
2.63M
Категория: МатематикаМатематика

Творческая работа: «Преобразования графиков функции»

1. Творческая работа по теме: «Преобразования графиков функции»

Работу выполнила:
учитель математики моу сош № 5 г. Лысково
Горохова Алевтина Васильевна
г. Лысково
2012г

2. Цели:

Познавательная: Систематизировать
приемы построения графиков.
Развивающая: Ознакомление учащихся с
различными способами преобразований
для построения графиков функции.
Воспитательная: Формирование умения
применять геометрические
преобразования при построении:
а) графиков сложных функций;
б) при решении заданий ЕГЭ из части C.

3. Рассмотрим основные правила преобразования графиков на примерах элементарных функций

4. 1) Преобразование симметрии относительно оси x f(x)-f(x)

1) Преобразование симметрии относительно оси x
f(x) -f(x)
График функции y=-f(x)
получается
преобразованием
симметрии графика
функции y=f(x)
относительно оси x.
Замечание. Точки
пересечения графика с
осью x остаются
неизменными.
0
0
0
0

5. 2) Преобразование симметрии относительно оси y f(x)f(-x)

2) Преобразование симметрии относительно оси y
f(x) f(-x)
График функции y=f(-x) получается
преобразованием симметрии графика функции
y=f(x) относительно оси y.
0
Замечание. Точка пересечения графика с осью y
остается неизменной.
Замечание 1. График четной функции не изменяется при
отражении относительно оси y, поскольку для четной функции
f(-x)=f(x). Пример: (-x)²=x²
Замечание 2. График нечетной функции изменяется
одинаково как при отражении относительно оси x, так и при
отражении относительно оси y, посольку для нечетной
функции f(-x)=-f(x). Пример: sin(-x)=-sinx.
00
0
0
0

6. 3) Параллельный перенос вдоль оси x f(x)f(x-a)

3) Параллельный перенос вдоль оси x
f(x) f(x-a)
График функции y=f(x-a)
получается параллельным
переносом графика функции
y=f(x) вдоль оси x на |a|
вправо при a>0 и влево при
a<0.
0
Замечание.График периодической функции с периодом T не изменяется
при параллельных переносах вдоль оси x на nT, n Z.

7. 4) Параллельный перенос вдоль оси y f(x)f(x)+b

4) Параллельный перенос вдоль оси y
f(x) f(x)+b
График функции
y=f(x)+b получается
параллельным
переносом графика
функции y=f(x)
вдоль оси y на |b|
вверх при b>0 и
вниз при b<0.
0

8. 5) Сжатие и растяжение вдоль оси x f(x)f(x), где >0

5) Сжатие и растяжение вдоль оси x
f(x) f( x), где >0
0
0
0< <1 График
функции y=f( x)
получается
растяжением
графика функции
y=f(x) вдоль оси x в
1/ раз.
>1 График
функции y=f( x)
получается сжатием
графика функции
y=f(x) вдоль оси x в
раз.
Замечание. Точки пересечения графика с осью y остаются неизменными.

9. 6) Сжатие и растяжение вдоль оси y f(x)kf(x), где k>0

6) Сжатие и растяжение вдоль оси y
f(x) kf(x), где k>0
k>1 График функции y=kf(x)
получается растяжением графика
функции y=f(x) вдоль оси y в k раз.
0
0<k<1 График функции y=kf(x)
получается сжатием графика
функции y=f(x) вдоль оси y в
1/k раз.
0
0
Замечание. Точки пересечения графика с осью x остаются неизменными.

10. 7) Построение графика функции y=|f(x)|

Части графика функции y=f(x), лежащие выше оси x и на оси x,
остаются без изменения, а лежащие ниже оси x – симметрично
отображаются относительно этой оси (вверх).
Замечание. Функция y=|f(x)| неотрицательна (ее график расположен
в верхней полуплоскости).
Примеры:
0
0
0

11. 8) Построение графика функции y=f(|x|)

Часть графика функции y=f(x), лежащая левее оси y, удаляется, а
часть, лежащая правее оси y, остается без изменения и, кроме того,
симметрично отражается относительно оси y (влево). Точка графика,
лежащая на оси y, остается неизменной.
Замечание. Функция y=f(|x|) четная (ее график симметричен
относительно оси y).
Примеры:
0
0
0

12. 9) Построение графика обратной функции

График функции y=g(x), обратной функции y=f(x),
можно получить преобразованием симметрии
графика функции y=f(x) относительно прямой y=x.
Замечание. Описанное построение производить
только для функции, имеющей обратную.
0
0

13.

10). Сложение графиков функций
Общий метод построения графиков суммы
двух функций заключается в том, что
предварительно строят два графика для обеих
функций, а затем складывают ординаты этих
кривых при одних и тех же значениях х (удобно
- в характерных точках). По полученным
точкам строят искомый график и выполняют
проверку в нескольких контрольных точках.

14.

График функции у = sin x + cos x
представлен на рисунке
у = sin x + cos x (1);
y=sin x (2);
y=cos x (3).

15. Построим график функции y = x2 + 1/х .

Графики функций у = х2 и у = 1/х
известны. Из рассмотрения
графиков этих функций ясно,
что график функции y = x2 + 1/х
около точки х = 0 почти
сливается с графиком функции
у = 1/х, располагаясь несколько
выше этого графика, а при
больших значениях |x| почти
сливается с графиком функции
у = х2, располагаясь выше него
при х > 0 и ниже него при х < 0.
Вычисляя значения функции в
нескольких промежуточных
точках, видим, что искомый
график имеет вид, показанный
на рисунке.

16. График функции y=x2+4x+5 можно построить различными способами:

Построение по
точкам:
1) y=x2+4x-5
8
у
6
4
2
х
х
у
-5 -4 -3 -2 -1
0
-5 -8 -9 -8
0
-5
1
0
0
-8
-6
-4
-2
-2
-4
-6
-8
-10
0
2
4

17.

2) Построение с помощью шаблона:
b

2a
6
4
x В 2
2
4
yВ 9
0
Координаты вершины
параболы: (-2; -9)
у
8
2
х
-8
-6
-4
-2
-2
-4
-6
-8
-10
0
2
4

18.

3) Способ параллельного
переноса вдоль оси х и
оси у:
y=
выделив
полный квадрат,
получим функцию
у = (x+2)2 - 9. График
построим путем
сдвига графика
функции y=x2 вдоль
оси ОХ влево на 2
единицы и вниз на 9
единиц.
у
8
6
x2+4x-5,
4
2
х
0
-8
-6
-4
-2
-2
-4
-6
-8
-10
0
2
4

19.

4) Так же эту
функцию можно
представить в
виде суммы двух
функций у=х2 и
у=4х-5. Составим
таблицу и сложим
соответственные
ординаты.
х
-4
-3
-2
-1
0
-1
у1
16
9
4
1
0
1
у2
-21
-17
-13
-9
-5
-1
у
-5
-8
-9
-8
-5
0
20
у
15
10
5
х
0
-8
y x2
y 4x 5
y x
2
4x 5
-6
-4
-2
-5
-10
-15
-20
-25
0
2
4
6

20.

Построение графиков сложных
функций с помощью
последовательных
преобразований графиков
элементарных функций
(на примерах)

21. Построение графиков сложных функций с помощью последовательных преобразований графиков элементарных функций (на примерах)

y=|x²-6|x|+8|=||x|²-6|x|+8|=|(|x|-3) ²-1|
0
0
0

22. Построение графиков сложных функций с помощью последовательных преобразований графиков элементарных функций (на примерах)

0
0
0
0

23. Построение графиков сложных функций с помощью последовательных преобразований графиков элементарных функций (на примерах)

24. Применение правил преобразования графиков

25. Решить систему уравнений:

5 x 1 y 0
y 5 x 1
| x 4| 3 y
y | x 4| 3
В одной системе координат, построим графики функций: а)
y 5x 1
График этой функции получается в результате построения
графика y 5 x
y 5x
в новой системе координат x’o’y’, где O’(1;0)
б) y | x 4 | 3
В системе x”o”y”, где o”(4;3) построим график y=|x|.
Решением системы являются
координаты точки
пересечения графиков
и
y | x 4 | 3,
y 5x 1
Пара чисел:
x y
Проверка:
5 2 1 5 0
|2 4| 3 5
Ответ: (2;5).
(2; 5) .
(верно)
(верно)

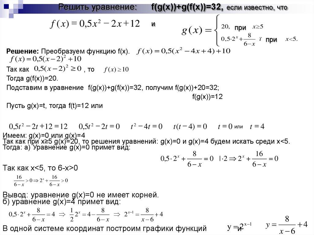
26. Решить уравнение: f(g(x))+g(f(x))=32, если известно, что и

Решить уравнение:
f(g(x))+g(f(x))=32,
f ( x ) 0,5 x 2 2 x 12
Решение: Преобразуем функцию f(x).
f ( x) 0,5( x 2) 10
2
Так как 0,5( x 2) 0 , то
если известно, что
20, при x 5
g ( x)
8
0 , 5 2 x
ï при
6 x
2
и
x 5.
f ( x) 0,5( x 4 x 4) 10
2
f ( x) 10
Тогда g(f(x))=20.
Подставим в уравнение f(g(x))+g(f(x))=32, получим f(g(x))+20=32;
f(g(x))=12
Пусть g(x)=t, тогда f(t)=12 или
0,5t 2 2t 12 12
0,5t 2 2t 0
t 2 4t 0
t (t 4) 0
t 0 или t 4
Имеем: g(x)=0 или g(x)=4
Так как при x≥5 g(x)=20, то решения уравнений: g(x)=0 и g(x)=4 будем искать среди x<5.
Тогда: а) Уравнение g(x)=0 примет вид:
0,5 2 x
Так как x<5, то 6-x>0
8
16
0 | 2 2 x
0
6 x
6 x
16
16
0 2x
0
6 x
6 x
Вывод: уравнение g(x)=0 не имеет корней.
б) уравнение g(x)=4 примет вид:
0,5 2 x
8
1
8
8
4 2x 4
2 x 1
4
6 x
2
6 x
x 6
В одной системе координат построим графики функций
y и2
x 1
8
y
4
x 6

27.

а)y 2 x 1
График данной функции получается построением графика y
В системе x’o’y’, где o’(1;0).
8
4
б)y
x 6
8
y
В системе x”o”y”, где o”(6;4), построим график функции
x
( x 0)
2
x
Условию x<5 удовлетворяет
абсцисса общей точки
графиков x=2.
Ответ: 2.

28. Вывод:

Мы видим, что правила
преобразования графиков
существенно упрощают построение
графиков сложных функций.
Помогают найти нетрадиционное
решение сложных задач.
English     Русский Правила