Преобразование графиков функции
Рассмотрим основные правила преобразования графиков на примерах элементарных функций
1) Преобразование симметрии относительно оси x f(x)-f(x)
2) Преобразование симметрии относительно оси y f(x)f(-x)
3) Параллельный перенос вдоль оси x f(x)f(x-a)
4) Параллельный перенос вдоль оси y f(x)f(x)+b
5) Сжатие и растяжение вдоль оси x f(x)f(x), где >0
6) Сжатие и растяжение вдоль оси y f(x)kf(x), где k>0
7) Построение графика функции y=|f(x)|
8) Построение графика функции y=f(|x|)
9) Построение графика обратной функции
Построение графиков сложных функций с помощью последовательных преобразований графиков элементарных функций (на примерах)
Построение графиков сложных функций с помощью последовательных преобразований графиков элементарных функций (на примерах)
Построение графиков сложных функций с помощью последовательных преобразований графиков элементарных функций (на примерах)
Применение правил преобразования графиков при решении заданий ЕГЭ (части C).
Решить систему уравнений:
Решить уравнение: f(g(x))+g(f(x))=32, если известно, что и
Список используемых источников
1.62M
Категория: МатематикаМатематика

Преобразование графиков функции

1. Преобразование графиков функции

2. Рассмотрим основные правила преобразования графиков на примерах элементарных функций

3. 1) Преобразование симметрии относительно оси x f(x)-f(x)

1) Преобразование симметрии относительно оси x
f(x) -f(x)
График функции y=-f(x)
получается
преобразованием
симметрии графика
функции y=f(x)
относительно оси x.
Замечание. Точки
пересечения графика с
осью x остаются
неизменными.

4. 2) Преобразование симметрии относительно оси y f(x)f(-x)

2) Преобразование симметрии относительно оси y
f(x) f(-x)
График функции y=f(-x) получается
преобразованием симметрии графика функции
y=f(x) относительно оси y.
Замечание. Точка пересечения графика с осью y
остается неизменной.
Замечание 1. График четной функции не изменяется при
отражении относительно оси y, поскольку для четной функции
f(-x)=f(x). Пример: (-x)²=x²
Замечание 2. График нечетной функции изменяется
одинаково как при отражении относительно оси x, так и при
отражении относительно оси y, посольку для нечетной
функции f(-x)=-f(x). Пример: sin(-x)=-sinx.

5. 3) Параллельный перенос вдоль оси x f(x)f(x-a)

3) Параллельный перенос вдоль оси x
f(x) f(x-a)
График функции y=f(x-a)
получается параллельным
переносом графика функции
y=f(x) вдоль оси x на |a|
вправо при a>0 и влево при
a<0.
Замечание.График периодической функции с периодом T не изменяется
при параллельных переносах вдоль оси x на nT, n Z.

6. 4) Параллельный перенос вдоль оси y f(x)f(x)+b

4) Параллельный перенос вдоль оси y
f(x) f(x)+b
График функции
y=f(x)+b получается
параллельным
переносом графика
функции y=f(x)
вдоль оси y на |b|
вверх при b>0 и
вниз при b<0.

7. 5) Сжатие и растяжение вдоль оси x f(x)f(x), где >0

5) Сжатие и растяжение вдоль оси x
f(x) f( x), где >0
0< <1 График
функции y=f( x)
получается
растяжением
графика функции
y=f(x) вдоль оси x в
1/ раз.
>1 График
функции y=а( x)
получается сжатием
графика функции
y=f(x) вдоль оси x в
раз.
Замечание. Точки с пересечения графика с осью y остаются неизменными.

8. 6) Сжатие и растяжение вдоль оси y f(x)kf(x), где k>0

6) Сжатие и растяжение вдоль оси y
f(x) kf(x), где k>0
k>1 График функции y=kf(x)
получается растяжением графика
функции y=f(x) вдоль оси y в k
раз.
0<k<1 График функции y=kf(x)
получается сжатием графика
функции y=f(x) вдоль оси y в
1/k раз.
Замечание. Точки пересечения графика с осью x остаются неизменными.

9. 7) Построение графика функции y=|f(x)|

Части графика функции y=f(x), лежащие выше оси x и на оси x,
остаются без изменения, а лежащие ниже оси x – симметрично
отображаются относительно этой оси (вверх).
Замечание. Функция y=|f(x)| неотрицательна (ее график расположен
в верхней полуплоскости).
Примеры:

10. 8) Построение графика функции y=f(|x|)

Часть графика функции y=f(x), лежащая левее оси y, удаляется, а
часть, лежащая правее оси y – остается без изменения и, кроме
того, симметрично отражается относительно оси y (влево). Точка
графика лежащая на оси y, остается неизменной.
Замечание. Функция y=f(|x|) четная (ее график симметричен
относительно оси y).
Примеры:

11. 9) Построение графика обратной функции

График функции y=g(x), обратной функции y=f(x),
можно получить преобразованием симметрии
графика функции y=f(x) относительно прямой y=x.
Замечание. Описанное построение производить
только для функции, имеющей обратную.

12.

Построение графиков сложных
функций с помощью
последовательных
преобразований графиков
элементарных функций (на
примерах)

13. Построение графиков сложных функций с помощью последовательных преобразований графиков элементарных функций (на примерах)

y=|x²-6|x|+8|=||x|²-6|x|+8|=|(|x|-3) ²-1|

14. Построение графиков сложных функций с помощью последовательных преобразований графиков элементарных функций (на примерах)

15. Построение графиков сложных функций с помощью последовательных преобразований графиков элементарных функций (на примерах)

16. Применение правил преобразования графиков при решении заданий ЕГЭ (части C).

17. Решить систему уравнений:

5 x 1 y 0
y 5 x 1
| x 4| 3 y
y | x 4| 3
В одной системе координат, построим графики функций: а)
y 5x 1
График этой функции получается в результате построения
графика y 5 x
y 5x
в новой системе координат x’o’y’, где O’(1;0)
б) y | x 4 | 3
В системе x”o”y”, где o”(4;3) построим график y=|x|.
Решением системы являются
координаты точки
пересечения графиков
и
y | x 4 | 3,
y 5x 1
Пара чисел:
x y
Проверка:
5 2 1 5 0
|2 4| 3 5
Ответ: (2;5).
(2; 5) .
(верно)
(верно)

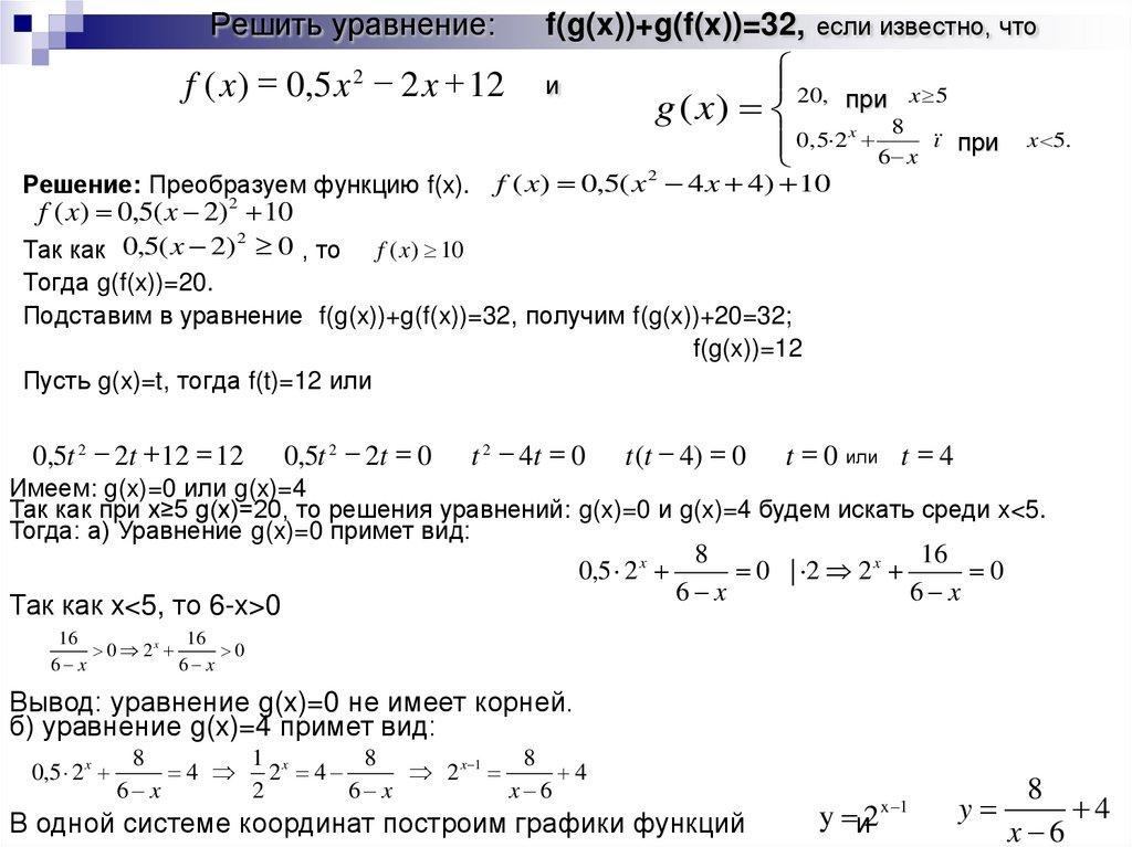
18. Решить уравнение: f(g(x))+g(f(x))=32, если известно, что и

Решить уравнение:
f(g(x))+g(f(x))=32, если известно, что
f ( x ) 0,5 x 2 2 x 12
Решение: Преобразуем функцию f(x).
f ( x) 0,5( x 2) 10
2
Так как 0,5( x 2) 0 , то
20, при x 5
g ( x)
8
0 , 5 2 x
ï при
6 x
2
и
x 5.
f ( x) 0,5( x 4 x 4) 10
2
f ( x) 10
Тогда g(f(x))=20.
Подставим в уравнение f(g(x))+g(f(x))=32, получим f(g(x))+20=32;
f(g(x))=12
Пусть g(x)=t, тогда f(t)=12 или
0,5t 2 2t 12 12
0,5t 2 2t 0
t 2 4t 0
t (t 4) 0
t 0 или t 4
Имеем: g(x)=0 или g(x)=4
Так как при x≥5 g(x)=20, то решения уравнений: g(x)=0 и g(x)=4 будем искать среди x<5.
Тогда: а) Уравнение g(x)=0 примет вид:
0,5 2 x
Так как x<5, то 6-x>0
8
16
0 | 2 2 x
0
6 x
6 x
16
16
0 2x
0
6 x
6 x
Вывод: уравнение g(x)=0 не имеет корней.
б) уравнение g(x)=4 примет вид:
0,5 2 x
8
1
8
8
4 2x 4
2 x 1
4
6 x
2
6 x
x 6
В одной системе координат построим графики функций
y и2
x 1
8
y
4
x 6

19.

а)y 2 x 1
x
График данной функции получается построением графика y 2
В системе x’o’y’, где o’(1;0).
8
4
б)y
x 6
8
y
В системе x”o”y”, где o”(6;4), построим график функции
x
( x 0)
Условию x<5 удовлетворяет
абсцисса общей точки
графиков x=2.
Ответ: 2.

20. Список используемых источников

Алгебра и начала анализа: Учебник для 10 – 11 классов
общеобразовательных учреждений / Ш.А.Алимов,
Ю.М.Колягин, Ю.В.Сидоров и др. – М.: Просвещение,
2012
Алгебра 9класс для общеобразовательных учреждений /
Ш.А. Алимов, Ю.М. Колягин, Ю.В.Сидоров и др. – М.:
Просвещение, 2011
www.yandex.ru
www.google.ru
www.allday.ru
English     Русский Правила