Дробные рациональные уравнения
Условие равенства дроби нулю
Решим уравнение
Определение
Алгоритм решения дробных рациональных уравнений
Решим уравнение:
Решим уравнение:
Решим уравнение
Решим уравнение
Решим уравнение
749.00K
Категория: МатематикаМатематика

Дробные рациональные уравнения. 9 класс

1. Дробные рациональные уравнения

Подготовила:
учитель математики
МОУ сош №30 имени А.И.Колдунова
Кутоманова Е.М.
2010-2011 учебный год

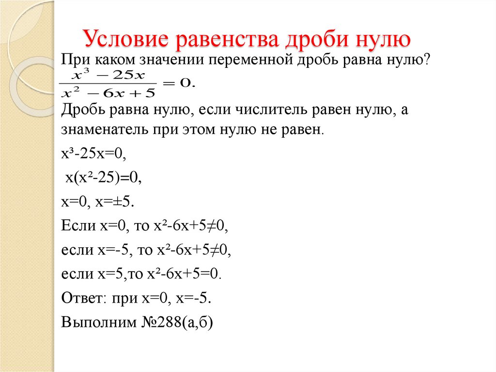
2. Условие равенства дроби нулю

При каком значении переменной дробь равна нулю?
x 3 25 х
0.
2
x 6х 5
Дробь равна нулю, если числитель равен нулю, а
знаменатель при этом нулю не равен.
х³-25х=0,
х(х²-25)=0,
х=0, х=±5.
Если х=0, то х²-6х+5≠0,
если х=-5, то х²-6х+5≠0,
если х=5,то х²-6х+5=0.
Ответ: при х=0, х=-5.
Выполним №288(а,б)

3. Решим уравнение

x 3 25 х
0.
2
x 6х 5
x 3 25 х
0.
2
x 6х 5
х³-25х=0,
х(х²-25)=0,
х=0, х=±5.
Если х=0, то х²+6х+5≠0,
если х=-5, то х²+6х+5=0,
если х=5,то х²+6х+5≠0.
Ответ: 0;5.
Выполним №289(а)

4. Определение

Дробным рациональным уравнением
называют уравнение, обе части
которого являются рациональными
выражениями, причём хотя бы одно из
них – дробным выражением.
Например:
x 1
2
0.
x 1
x 1 x 4
1.
x 2 x 3
x 2 x 3 1,
x 3

5. Алгоритм решения дробных рациональных уравнений

1.Находим общий знаменатель дробей,
входящих в уравнение.
2.Умножаем обе части уравнения на этот
знаменатель.
3.Решаем получившееся целое уравнение.
4.Исключаем из его корней те, которые
обращают в нуль общий знаменатель
дробей.
5.Записываем ответ.

6. Решим уравнение:

x 1
2
0.
x 1
x 1
2
0.
x 1
х-1 – общий знаменатель.
Умножим обе части уравнения на х-1,
получим 2(х-1)-(х+1)=0;
2х-2-х-1=0,
х-3=0,
х=3.
Если х=3, то х-1=3-1=2≠0.
Ответ:3

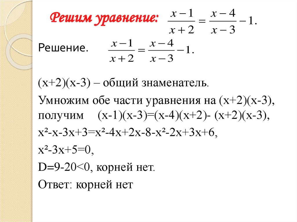
7. Решим уравнение:

Решение.
x 1 x 4
1.
x 2 x 3
x 1 x 4
1.
x 2
x 3
(х+2)(х-3) – общий знаменатель.
Умножим обе части уравнения на (х+2)(х-3),
получим (х-1)(х-3)=(х-4)(х+2)- (х+2)(х-3),
х²-х-3х+3=х²-4х+2х-8-х²-2х+3х+6,
х²-3х+5=0,
D=9-20<0, корней нет.
Ответ: корней нет

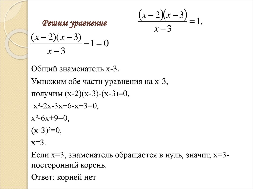
8. Решим уравнение

( x 2)( x 3)
1 0
x 3
x 2 x 3 1,
x 3
Общий знаменатель х-3.
Умножим обе части уравнения на х-3,
получим (х-2)(х-3)-(х-3)=0,
х²-2х-3х+6-х+3=0,
х²-6х+9=0,
(х-3)²=0,
х=3.
Если х=3, знаменатель обращается в нуль, значит, х=3посторонний корень.
Ответ: корней нет

9. Решим уравнение


3x 2
х.
x 2 2 х
2
Решим уравнение
Решение.
Умножим обе части уравнения на х-2, получим
2х²-(3х+2)=х(х-2),
2х²-3х-2=х²-2х,
2х²-3х-2-х²+2х=0,
х²-х-2=0,
D=1+8=9,
х=(1±3):2,
х₁=-1, х₂=2.
Если х=-1, х-2=-1-2=-3≠0;
если х=2, то х-2=2-2=0.
Ответ: -1.

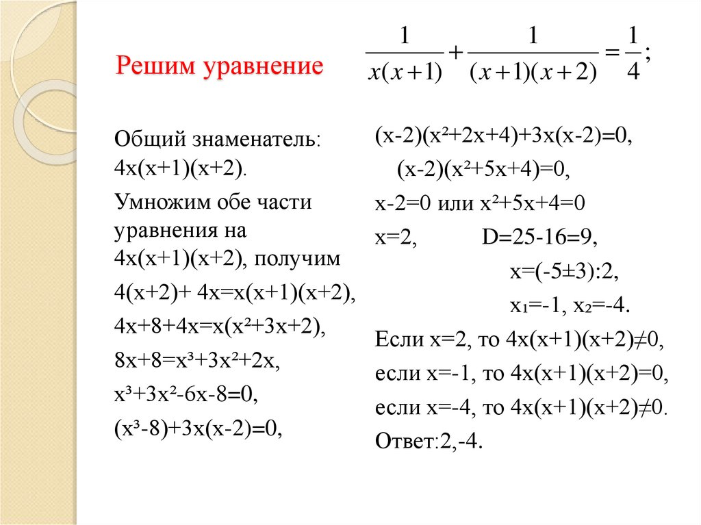
10. Решим уравнение

1
1
1
;
x( x 1) ( x 1)( x 2) 4
Общий знаменатель:
4х(х+1)(х+2).
Умножим обе части
уравнения на
4х(х+1)(х+2), получим
4(х+2)+ 4х=х(х+1)(х+2),
4х+8+4х=х(х²+3х+2),
8х+8=х³+3х²+2х,
х³+3х²-6х-8=0,
(х³-8)+3х(х-2)=0,
(х-2)(х²+2х+4)+3х(х-2)=0,
(х-2)(х²+5х+4)=0,
х-2=0 или х²+5х+4=0
х=2,
D=25-16=9,
х=(-5±3):2,
х₁=-1, х₂=-4.
Если х=2, то 4х(х+1)(х+2)≠0,
если х=-1, то 4х(х+1)(х+2)=0,
если х=-4, то 4х(х+1)(х+2)≠0.
Ответ:2,-4.
English     Русский Правила