Пожары и причины их возникновения
виды пожаров
Виды пожаров по месту возникновения
Газовый обмен на пожаре
Пожары классифицируются по виду горючего материала и подразделяются на следующие классы:
К опасным факторам пожара, воздействующим на людей и имущество, относятся:
К сопутствующим проявлениям опасных факторов пожара относятся:
Основные причины возникновения пожаров на производственных объектах
Основные причины возникновения пожаров в жилых и общественных зданиях:
Степени огнестойкости зданий и сооружений
Конструктивные, объемно-планировочные и инженерно-технические решения зданий и сооружений должны обеспечивать в случае пожара:
Здания (сооружения по классу функциональной пожарной опасности подразделяются на:
ФЕДЕРАЛЬНЫЙ ЗАКОН ТЕХНИЧЕСКИЙ РЕГЛАМЕНТ О ТРЕБОВАНИЯХ ПОЖАРНОЙ БЕЗОПАСНОСТИ № 123-ФЗ
ФЕДЕРАЛЬНЫЙ ЗАКОН ТЕХНИЧЕСКИЙ РЕГЛАМЕНТ О ТРЕБОВАНИЯХ ПОЖАРНОЙ БЕЗОПАСНОСТИ № 123-ФЗ
ФЕДЕРАЛЬНЫЙ ЗАКОН ТЕХНИЧЕСКИЙ РЕГЛАМЕНТ О ТРЕБОВАНИЯХ ПОЖАРНОЙ БЕЗОПАСНОСТИ № 123-ФЗ
ФЕДЕРАЛЬНЫЙ ЗАКОН ТЕХНИЧЕСКИЙ РЕГЛАМЕНТ О ТРЕБОВАНИЯХ ПОЖАРНОЙ БЕЗОПАСНОСТИ № 123-ФЗ
КАТЕГОРИИ ПОЖАРО-ВЗРЫВООПАСНЫХ ОБЪЕКТОВ И ХАРАКТЕР ВОЗМОЖНЫХ ПОЖАРОВ
2.69M
Категория: БЖДБЖД

Пожарная безопасность. Оценка пожарной безопасности

1.

Тема занятия:
“Пожарная безопасность. Оценка
пожарной безопасности .”
1

2.

№ п/п
Учебные вопросы
1
2
Пожары и причины их возникновения
3
Меры пожарной безопасности при
строительстве зданий и застройке городов
Пожарная безопасность в строительстве,
степени огнестойкости зданий
2

3.

Рекомендуемая литература:
1. С.В. Ефремов, В.В.Цаплин Безопасность жизнедеятельности. Учебное пособие.
СПГАСУ. 2011. – 295 с.
2. Безопасность жизнедеятельности [Электронный ресурс]: учебник для
бакалавров/ В.О. Евсеев [и др.].— Электрон. текстовые данные.— М.: Дашков и
К, 2014.— 453 c.
3. Архитектурно-строительное проектирование. Обеспечение доступной среды
жизнедеятельности для инвалидов и других маломобильных групп населения
[Электронный ресурс]: сборник нормативных актов и документов/ — Электрон.
текстовые данные.— Саратов: Ай Пи Эр Медиа, 2015.— 487 cМельников А.А.
4. Безопасность жизнедеятельности. Топографо-геодезические и
землеустроительные работы [Электронный ресурс]: учебное пособие для вузов/
Мельников А.А.— Электрон. текстовые данные.— М.: Академический Проект,
Трикста, 2015.— 336 c.—
Нормативный правовые акты
1. Федеральный закон от 30 декабря 2009 г. №384-ФЗ «Технический
регламент о безопасности зданий и сооружений»
2. Федеральный закон от 22 июля 2008 г. №123-ФЗ «Технический
регламент о требованиях пожарной безопасности»
3. Постановление Правительства РФ от 16 февраля 2008 г. №87 «О
составе разделов проектной документации и требованиях к их
содержанию»
3

4. Пожары и причины их возникновения

Пожары – это
неконтролируемый процесс
горения, сопровождающийся
уничтожением материальных
ценностей, наносящий
материальный ущерб и
создающий опасность для
жизни и здоровья людей.
Горение на пожаре отличается
от других видов горения
склонностью к
самопроизвольному
распространению огня,
сравнительно невысокой
степенью полноты сгорания,
интенсивным выделением
дыма, содержащего продукты
полного и неполного
окисления в атмосфере
кислорода воздуха.

5. виды пожаров

Отдельные пожары. (Городские
пожары) — горение в отдельно
взятом здании при невысокой
плотности застройки. (Плотность
застройки — процентное
соотношение застроенных
площадей к общей площади
населённого пункта. Безопасной
считает плотность застройки до
20 %.)
Сплошные пожары — вид
городского пожара,
охватывающий значительную
территорию при плотности
застройки более 20-30 %.
Огненный шторм — редкое, но
грозное последствие пожара при
плотности застройки более 30 %.
Тление в завалах.

6. Виды пожаров по месту возникновения

• пожары на транспортных
средствах;
• степные и полевые пожары;
• подземные пожары
в шахтах и рудниках;
• торфяные и лесные пожары;
• техногенные пожары (в
резервуарах и резервуарных
парках, АЭС, электростанциях
и т. п.)
• пожары в зданиях и
сооружениях:
– наружные (открытые), в них хорошо
просматриваются пламя и дым;
– внутренние (закрытые),
характеризующиеся скрытыми
путями распространения пламени.
– домашние пожары
6

7.

К основным факторам, характеризующим возможное
развитие процесса горения на пожаре, относятся:
пожарная нагрузка,
массовая скорость выгорания,
линейная скорость распространения пламени по
поверхности материалов, площадь пожара,
площадь поверхности горящих материалов,
интенсивность выделения тепла,
температура пламени и др.
Под пожарной нагрузкой понимают массу всех горючих
и трудногорючих материалов, находящихся в помещении
или на открытом пространстве, отнесенное к площади
пола помещения или площади, занимаемой этими
материалами на открытом пространстве.
7

8.

Пожарную нагрузку Р, кг/м2, определяют как сумму
постоянной и временной пожарных нагрузок. В
постоянную пожарную нагрузку включаются находящиеся
в строительных конструкциях вещества и материалы,
способные гореть. Во временную пожарную нагрузку
включаются вещества и материалы, обращающиеся в
производстве, в том числе технологическое и техническое
оборудование, изоляция, мебель и другие материалы,
способные гореть.
Массовая скорость выгорания - потеря массы
материала (вещества) в единицу времени при горении.
Процесс термического разложения сопровождается
уменьшением массы вещества и материалов, которая в
расчете на единицу времени и единицу площади горения
квалифицируется как массовая скорость выгорания,
кг/(кв.м x с).
8

9.

Линейная скорость распространения горения (пожара) - величина
скорости поступательного движения фронта пламени в данном направлении.
Она зависит от вида и природы горючих веществ и материалов, от
начальной температуры, способности горючего к воспламенению,
интенсивности газообмена на пожаре, плотности теплового потока на
поверхности веществ и материалов и других факторов.
Отношение площади поверхности горения к площади горения
характеризуется коэффициентом поверхности (КП) горючей загрузки.
Интенсивность выделения тепла при пожаре - Это величина, равная по
значению теплу, выделяющемуся при пожаре за единицу времени.
Она определяется массовой скоростью выгорания веществ и
материалов и их теплового содержания. На интенсивность тепловыделения
влияют содержание кислорода и температура среды, а содержание кислорода
зависит от интенсивности поступления воздуха в помещение при пожарах в
ограждениях и в зону пламенного горения при пожарах на открытых
пространствах. При пожарах, регулируемых притоком воздуха,
интенсивность выделения тепла пропорциональна расходу поступающего
воздуха.
9

10.

Дым – это дисперсная система из продуктов горения и воздуха,
состоящая из газов, паров и раскаленных твердых частиц.
Объем выделившегося дыма, его плотность и токсичность
зависят от свойств горящего материала и от условий протекания
процесса горения.
Концентрация дыма – это количество продуктов горения,
содержащихся в единице объема помещения. Ее можно
выразить количеством вещества, г/м3, г/л, или в объемных
долях.
Экспериментальным путем установлена зависимость
видимости от плотности дыма, например, если предметы при
освещении их групповым фонарем с лампочкой в 21 Вт видны
на расстоянии до 3 м (содержание твердых частичек углерода
1,5 г/м3)–дым оптически плотный; до 6 м (0,6–1,5 г/м3 твердых
частичек углерода) – дым средней оптической плотности; до 12
м (0,1–0,6 г/м3 твердых частичек углерода) – дым оптически
10
слабый.

11. Газовый обмен на пожаре

это движение газообразных
масс, вызванное
выделением тепла при
горении. При нагревании
газов их плотность
уменьшается, и они
вытесняются более
плотными слоями холодного
атмосферного воздуха и
поднимаются вверх. У
основания факела пламени
создается разрежение,
которое способствует
притоку воздуха в зону
горения, а над факелом
пламени (за счет нагретых
продуктов горения) –
избыточное давление.

12.

Одним из главных процессов, происходящих на пожаре, являются процессы
теплообмена. Выделяющееся тепло при горении, во-первых, усложняет
обстановку на пожаре, во-вторых, является одной из причин развития пожара.
Кроме того, нагрев продуктов горения вызывает движение газовых потоков и
все вытекающие из этого последствия (задымление помещений и территории,
расположенных около зоны горения и др.).
Сколько тепла выделяется в зоне химической реакции горения, столько его и
отводится от нее.
Qоб = Qг + Qср ,
где Qг – расход тепла на подготовку горючих веществ к горению;
Qср – отвод тепла от зоны горения в окружающее пространство.
Для поддержания и продолжения горения требуется незначительная часть
тепла. Всего до 3 % выделяющегося тепла путем излучения передается
горящим веществам и затрачивается на их разложение и испарение. Именно это
количество тепла берут за основу при определении способов и приемов
прекращения горения на пожарах и установлении нормативных параметров
тушения.
12

13. Пожары классифицируются по виду горючего материала и подразделяются на следующие классы:

1) пожары твердых горючих веществ и материалов
(A);
2) пожары горючих жидкостей или плавящихся
твердых веществ и материалов (B);
3) пожары газов (C);
4) пожары металлов (D);
5) пожары горючих веществ и материалов
электроустановок, находящихся под напряжением
(E);
6) пожары ядерных материалов, радиоактивных
отходов и радиоактивных веществ (F).

14. К опасным факторам пожара, воздействующим на людей и имущество, относятся:

1) пламя и искры;
2) тепловой поток;
3) повышенная температура
окружающей среды;
4) повышенная концентрация токсичных
продуктов горения и термического
разложения;
5) пониженная концентрация кислорода;
6) снижение видимости в дыму.

15. К сопутствующим проявлениям опасных факторов пожара относятся:

1) осколки, части разрушившихся зданий, сооружений,
транспортных средств, технологических установок,
оборудования, агрегатов, изделий и иного
имущества;
2) радиоактивные и токсичные вещества и материалы,
попавшие в окружающую среду из разрушенных
технологических установок, оборудования, агрегатов,
изделий и иного имущества;
3) вынос высокого напряжения на токопроводящие
части технологических установок, оборудования,
агрегатов, изделий и иного имущества;
4) опасные факторы взрыва, происшедшего
вследствие пожара;
5) воздействие огнетушащих веществ.

16. Основные причины возникновения пожаров на производственных объектах

нарушения, допущенные при
проектировании и
строительстве зданий и
сооружений;
несоблюдение элементарных мер
пожарной безопасности
производственным персоналом
и неосторожное обращение с
огнем;
нарушение правил пожарной
безопасности технологического
характера в процессе работы
промышленного предприятия
(например, при проведении
сварочных работ), а также при
эксплуатации
электрооборудования и
электроустановок;
задействование в
производственном процессе
неисправного оборудования.
16

17. Основные причины возникновения пожаров в жилых и общественных зданиях:


из-за неисправности
электросети и электроприборов,
утечки газа,
возгорания электроприборов,
оставленных под напряжением
без присмотра,
неосторожное обращение и ша
лости детей с огнем,
использование неисправных
или самодельных отопительных
приборов,
оставленние открытыми дверей
топок (печей, каминов),
выброс горящей золы вблизи
строений,
беспечность и не брежность в
обращении с огнем.

18. Степени огнестойкости зданий и сооружений


1 степень огнестойкости - все
конструктивные элементы
здания несгораемые с
пределом огнестойкости 0,5 2,5 ч.
2 степень огнестойкости все конструктивные элементы
здания также несгораемые, но с
меньшим пределом
огнестойкости (0,25 -2,0 ч).
3 степень огнестокости сооружения из несгораемых и
трудносгораемых материалов.
4 степень огнестокости сооружения из трудносгораемых
материалов.
5 степень огнестокости постройки из сгораемых
материалов.
18

19.

Меры пожарной безопасности при строительстве зданий
и застройке городов
Противопожарная безопасность обеспечивается соответствующими
конструктивно - планировочными решениями производственных помещений.
Противопожарная планировка предусматривает наличие противопожарных
разрывов между зданиями и сооружениями, которые в случае пожара
предотвращают распространение огня от одного здания к другому, а также дают
возможность беспрепятственно работать пожарной технике, эвакуировать
людей, животных и материальные ценности.
Противопожарные разрывы между производственными зданиями
принимаются:
Между зданиями 3 степени огнестойкости -12 м,
Между зданиями 3 и 4 степени огнестойкости - 15 м,
Между зданиями 4 и 5 степени огнестойкости - 18 м.
На противопожарных разрывах не допускается строительство вспомогательных
сооружений или временного складирования материалов.
Для предупреждения распространения пожара применяется устройство
противопожарной несгораемой стены - брандмауэра. Она опирается непосредственно на фундамент и должна возвышаться над сгораемой кровлей не менее
чем на 0,6 м, а над несгораемой кровлей - на 0,3 м.
19

20. Конструктивные, объемно-планировочные и инженерно-технические решения зданий и сооружений должны обеспечивать в случае пожара:

1) эвакуацию людей в безопасную зону до нанесения
вреда их жизни и здоровью вследствие воздействия
опасных факторов пожара;
2) возможность проведения мероприятий по
спасению людей;
3) возможность доступа личного состава
подразделений пожарной охраны и доставки средств
пожаротушения в любое помещение зданий и
сооружений;
4) возможность подачи огнетушащих веществ в очаг
пожара;
5) нераспространение пожара на соседние здания и
сооружения.

21. Здания (сооружения по классу функциональной пожарной опасности подразделяются на:

1) Ф1 - здания, предназначенные для постоянного
проживания и временного пребывания людей, в том
числе:
2) Ф2 - здания зрелищных и культурнопросветительных учреждений, в том числе:
3) Ф3 - здания организаций по обслуживанию
населения,
4) Ф4 - здания научных и образовательных учреждений,
научных и проектных организаций, органов
управления учреждений, в том числе:
5) Ф5 - здания производственного или складского
назначения
21

22. ФЕДЕРАЛЬНЫЙ ЗАКОН ТЕХНИЧЕСКИЙ РЕГЛАМЕНТ О ТРЕБОВАНИЯХ ПОЖАРНОЙ БЕЗОПАСНОСТИ № 123-ФЗ


Раздел I. Общие принципы обеспечения пожарной безопасности
Глава 1. Общие положения
Глава 2. Классификация пожаров и опасных факторов пожара
Глава 3. Показатели и классификация пожаро-взрывоопасности и пожарной опасности
веществ и материалов
Глава 4. Показатели пожаро-взрывоопасности и пожарной опасности и классификация
технологических сред по пожаро-взрывоопасности и пожарной опасности
Глава 5. Классификация пожароопасных и взрывоопасных зон
Глава 6. Классификация электрооборудования по пожаро-взрывоопасности и пожарной
опасности
Глава 7. Классификация наружных установок по пожарной опасности
Глава 8. Классификация зданий, сооружений и помещений по пожарной и взрывопожарной
опасности
Глава 9. Пожарно-техническая классификация зданий, сооружений и пожарных отсеков
Глава 10. Пожарно-техническая классификация строительных конструкций и
противопожарных преград
Глава 11. Пожарно-техническая классификация лестниц и лестничных клеток

23. ФЕДЕРАЛЬНЫЙ ЗАКОН ТЕХНИЧЕСКИЙ РЕГЛАМЕНТ О ТРЕБОВАНИЯХ ПОЖАРНОЙ БЕЗОПАСНОСТИ № 123-ФЗ


Глава 12. Классификация пожарной техники
Глава 13. Система предотвращения пожаров
Глава 14. Системы противопожарной защиты
Раздел II. Требования пожарной безопасности при проектировании,
строительстве и эксплуатации поселений и городских округов
Глава 15. Требования пожарной безопасности при градостроительной
деятельности
Глава 16. Требования к противопожарным расстояниям между зданиями и
сооружениями
Глава 17. Общие требования пожарной безопасности к поселениям и городским
округам по размещению подразделений пожарной охраны
Раздел III. Требования пожарной безопасности при проектировании,
строительстве и эксплуатации зданий и сооружений
Глава 18. Общие требования пожарной безопасности при проектировании,
строительстве и эксплуатации зданий и сооружений
Глава 19. Требования к составу и функциональным характеристикам систем
обеспечения пожарной безопасности зданий и сооружений

24. ФЕДЕРАЛЬНЫЙ ЗАКОН ТЕХНИЧЕСКИЙ РЕГЛАМЕНТ О ТРЕБОВАНИЯХ ПОЖАРНОЙ БЕЗОПАСНОСТИ № 123-ФЗ


Раздел IV. Требования пожарной безопасности к производственным
объектам
Глава 20. Общие требования пожарной безопасности к производственным
объектам
Глава 21. Порядок проведения анализа пожарной опасности
производственного объекта и расчета пожарного риска
Глава 22. Требования к размещению пожарных депо, дорогам, въездам
(выездам) и проездам, источникам водоснабжения на территории
производственного объекта
Раздел V. Требования пожарной безопасности к пожарной технике
Глава 23. Общие требования
Глава 24. Требования к первичным средствам пожаротушения
Глава 25. Требования к мобильным средствам пожаротушения
Глава 26. Требования к автоматическим установкам пожаротушения
Глава 27. Требования к средствам индивидуальной защиты пожарных и
граждан при пожаре
Глава 28. Требования к пожарному инструменту и дополнительному
снаряжению пожарных

25. ФЕДЕРАЛЬНЫЙ ЗАКОН ТЕХНИЧЕСКИЙ РЕГЛАМЕНТ О ТРЕБОВАНИЯХ ПОЖАРНОЙ БЕЗОПАСНОСТИ № 123-ФЗ


Глава 29. Требования к пожарному оборудованию
Раздел VI. Требования пожарной безопасности к продукции
общего назначения
Глава 30. Требования пожарной безопасности к веществам и
материалам
Глава 31. Требования пожарной безопасности к строительным
конструкциям и инженерному оборудованию зданий и сооружений
Глава 32. Требования пожарной безопасности к электротехнической
продукции
Раздел VII. Оценка соответствия объектов защиты (продукции)
требованиям пожарной безопасности
Глава 33. Оценка соответствия объектов защиты (продукции)
требованиям пожарной безопасности
Раздел VIII. Заключительные положения
Глава 34. Заключительные положения
Приложение. Таблицы показателей пожарной безопасности

26.

1.
2.
3.
Перечень отрабатываемых учебных вопросов (действий):
Уяснение задания, целей и методики оценки пожарной обстановки.
Нанесение исходной обстановки на карту (схему) подготовка материалов к
расчётам (таблиц, схем, графиков, номограмм)
Выполнение расчётов по оценке возможных последствий пожаров и
выработка рекомендаций по их предотвращению.
Перечень руководств и пособий, подлежащих изучению перед
занятием:
1. С.В. Ефремов, В.В.Цаплин Безопасность жизнедеятельности. Учебное
пособие. СПГАСУ. 2011. – 295 с.
2. Безопасность жизнедеятельности [Электронный ресурс]: учебник для
бакалавров/ В.О. Евсеев [и др.].— Электрон. текстовые данные.— М.:
Дашков и К, 2014.— 453 c.
Вспомогательные учебно-методические материалы:
1. Перечень вариантов задач для расчётов
2. Графики и номограммы для решения задач по оценке пожарной
обстановки
26

27.

Содержание задания:
Дано: Объект экономики расположен на территории населённого пункта в
районе плотной застройки общей площадью S Т = ….м2 Расстояние между
зданиями составляет R =… м. Площадь занимаемая зданиями в районе общей
застройки составляет:
2
жилых S
- Зданий объекта экономики: ...м2
ЗД ЖИЛЫХ
SЗДОЭ ...м
Основным производственным процессом объекта экономики является
производство с воспламеняющимися жидкостями, которое в соответствии с
технологией имеет температуру вспышки …0С. Предел огнестойкости здания
составляет…ч.
Погодные условия: Скорость ветра V….м/с, влажность: =… %
длина фронта пожара LФ=…м
- норматив тушения пожара на одно противопожарное отделение
отделение составляет (за 10 ч) - h = …м
Определить: Дать оценку пожарной обстановки, как на ОЭ, так и возможных
последствий пожаров для района нахождения ОЭ, а так же рекомендации по их
предотвращению.
27

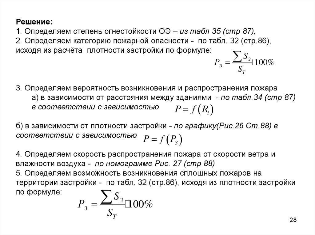
28.

Решение:
1. Определяем степень огнестойкости ОЭ – из табл 35 (стр 87),
2. Определяем категорию пожарной опасности - по табл. 32 (стр.86),
исходя из расчёта плотности застройки по формуле:
РЗ
S
ST
З
100%
3. Определяем вероятность возникновения и распространения пожара
а) в зависимости от расстояния между зданиями - по табл.34 (стр 87)
в соответствии с зависимостью
Р f R
i
б) в зависимости от плотности застройки - по графику(Рис.26 Ст.88) в
соответствии с зависимостью
Р f PЗ
4. Определяем скорость распространения пожара от скорости ветра и
влажности воздуха - по номограмме Рис. 27 (стр 88)
5. Определяем возможность возникновения сплошных пожаров на
территории застройки - по табл. 32 (стр.86), исходя из плотности застройки
по формуле:
РЗ
S
ST
З
100%
28

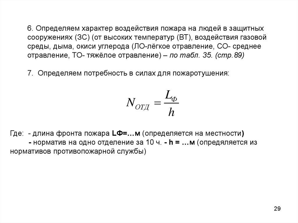
29.

6. Определяем характер воздействия пожара на людей в защитных
сооружениях (ЗС) (от высоких температур (ВТ), воздействия газовой
среды, дыма, окиси углерода (ЛО-лёгкое отравление, СО- среднее
отравление, ТО- тяжёлое отравление) – по табл. 35. (стр.89)
7. Определяем потребность в силах для пожаротушения:
NОТД

h
Где: - длина фронта пожара LФ=…м (определяется на местности)
- норматив на одно отделение за 10 ч. - h = …м (опредяляется из
нормативов противопожарной службы)
29

30.

Выводы: Оформляются в виде
Оценка пожарной обстановки в населённом пункте,
исходя из:
Характера и плотности застройки
Огнестойкости зданий, сооружений
Категории пожароопасности объектов и производств
Расстояния между зданиями R(м)
Длины фронта пожара L(м)
Влажности воздуха (%)
Типа ЗС (встроенное, отдельно стоящее, негерметичное)
30

31.

Методические рекомендации обучаемым по подготовке к
практическому занятию:
При подготовке к занятию изучить рекомендуемую литературу и
подготовиться в соответствии с перечнем вопросов предложенных к
рассмотрению в ходе теоретических занятий. На занятии иметь
набор принадлежностей: листы бумаги формата А-4 (до 10л), ручки,
линейки, цв.карадаши (фломастеры и пр.), калькуляторы и др.
принадлежности необходимые для расчётов и оформления
выполненной работы..
Выполнение Задания осуществляется в соответствии, с
материалом лекции и алгоритмом расчётов изложенном в Учебном
пособии «Гражданская защита в чрезвычайных ситуациях», часть I,
В.К.Смоленский, И.А. Куприянов, СПб ГАСУ,2007г. стр.85-89
Результаты работы выполненные в отпечатанном виде сдаются
преподавателю по завершении занятия для проверки и оценки.
Оформление Работы осуществляется в соответствии с правилами
оформления курсовых и расчётно-графических работ.
31

32.

.
32

33.

34.

35.

35

36.

37.

38. КАТЕГОРИИ ПОЖАРО-ВЗРЫВООПАСНЫХ ОБЪЕКТОВ И ХАРАКТЕР ВОЗМОЖНЫХ ПОЖАРОВ

КАТЕГОРИИ ПОЖАРОВЗРЫВООПАСНЫХ ОБЪЕКТОВ И
ХАРАКТЕР ВОЗМОЖНЫХ ПОЖАРОВ
English     Русский Правила