Лекция ПОЖАРНАЯ БЕЗОПАСНОСТЬ
Административная ответственность
Законодательство в области пожарной безопасности:
Федеральный закон от 21.12.1994 N 69-ФЗ "О пожарной безопасности»
Федеральный закон от 22.07.2008 N 123-ФЗ "Технический регламент о требованиях пожарной безопасности»
Федеральный закон от 06.05.2011 N 100-ФЗ "О добровольной пожарной охране»
Правила противопожарного режима в РФ(постановление Правительства №390 от 25.04.2012) устанавливают:
Своды правил МЧС
Своды правил МЧС
Своды правил МЧС
Термины
Термины
пожарная охрана виды задачи
Классификация пожаров
Категории помещений по взрыво- и пожарной опасности (ЧТО МОЖЕТ Взрываться Гореть)
Причины возникновения пожаров
Действия в случае пожара
Зависимость скоростиv и интенсивности q от плотности δ людского потока
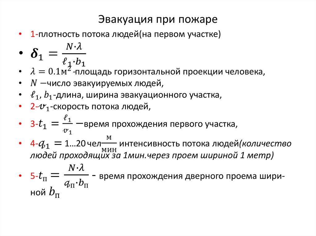
Эвакуация при пожаре
Эвакуация при пожаре
способы тушения огня
Расчет пожарного запаса воды (V_(н,) V_в)
Классификация пожарной техники
Пожарные щиты первичных средств
Нормы оснащения зданий и территорий пожарными щитами
Нормы комплектации пожарных щитов
Огнетушители порошковые
Огнетушители углекислотные
Огнетушители порошковые
Закачной порошковый огнетушитель
Хладоновые огнетушители
Нормы оснащения помещений огнетушителями
Правила применения огнетушителей
Классификация мобильных средств пожаротушения
Устройство молниеотвода
Зона защиты одиночного стержневого молниеотвода
Итоговый документ-декларация
3.76M
Категория: БЖДБЖД

Пожарная безопасность

1. Лекция ПОЖАРНАЯ БЕЗОПАСНОСТЬ

1.Нормативно- правовая база
2.Классификации в пожарной безопасности
3. Действия при пожаре
4.Средства тушения пожара
5.Безопасность при грозовых разрядах
На территории Российской Федерации каждый
год:
-происходит в среднем около 300 тысяч пожаров,
-гибнут на пожарах около 16 тысяч человек,
-материальный ущерб
более 100 миллиардов
рублей.
-ежегодно в России «сгорает» город для 130 тыс.
чел.

2.

Горение - физико-химический
процесс с выделением тепла,
света, дыма.
С + О2 = СО2 + тепло
(Кислород-окислитель
принимает электроны
углерода)
Для возникновения горения
необходимо наличие трех
факторов:
1)горючего материала,
2) окислителя,
3)источника зажигания.

3.

• Пожар - неконтролируемое горение,
причиняющее
• 1)материальный ущерб,
• 2)вред жизни и здоровью граждан,
• 3)вред интересам общества и государства;
• Пожарная безопасность - состояние защищенности
от пожаров
• 1)личности,
• 2)имущества,
• 3)общества и государства

4.

Законодательство
о пожарной безопасности

5. Административная ответственность

ст20.4 КоАП РФ
«Нарушение требований пожарной
безопасности: к водоснабжению,
эвакуационным выходам, повлекшее
пожар…»
влечет
Виды административных
наказаний:
1. Предупреждение;
2. Административный штраф (лицо
юридическое 150-400 тыс. руб.,
физическое 1-5 тыс. руб.);
3. Административное
приостановление деятельности
до 90 суток.

6. Законодательство в области пожарной безопасности:

• ГОСТ 12.1.033-81 «СИСТЕМА СТАНДАРТОВ
БЕЗОПАСНОСТИ ТРУДА. ПОЖАРНАЯ БЕЗОПАСНОСТЬ.
ТЕРМИНЫ И ОПРЕДЕЛЕНИЯ» (утв. постановлением
Госстандарта СССР от 27 августа 1981 г. N 4084)
• Федеральный закон от 21.12.1994 N 69-ФЗ «О
пожарной безопасности»
• Федеральный закон от 06.05.2011 N 100-ФЗ
«О добровольной пожарной охране»
• Федеральный закон от 22.07.2008 N 123-ФЗ(ред. от
10.07.2012)"Технический регламент о требованиях
пожарной безопасности"

7. Федеральный закон от 21.12.1994 N 69-ФЗ "О пожарной безопасности»

Федеральный закон от 21.12.1994 N 69-ФЗ
"О пожарной безопасности»
• определяет общие правовые, экономические и
социальные основы обеспечения пожарной
безопасности в Российской Федерации, регулирует
в этой области отношения между органами
государственной власти, органами местного
самоуправления, учреждениями, организациями,
независимо от их организационно-правовых форм
и форм собственности, а также между
общественными
объединениями,
индивидуальными
предпринимателями,
должностными лицами, гражданами Российской
Федерации.

8. Федеральный закон от 22.07.2008 N 123-ФЗ "Технический регламент о требованиях пожарной безопасности»

Федеральный закон от 22.07.2008 N 123-ФЗ
"Технический регламент о требованиях
пожарной безопасности»
устанавливает общие требования
пожарной безопасности к объектам
защиты (продукции), в том числе к
зданиям и сооружениям, промышленным
объектам, пожарно-технической продукции
и продукции общего назначения.

9. Федеральный закон от 06.05.2011 N 100-ФЗ "О добровольной пожарной охране»

Федеральный закон от 06.05.2011 N 100-ФЗ
"О добровольной пожарной охране»
• устанавливает правовые основы
создания и деятельности добровольной
пожарной охраны, права и гарантии
деятельности общественных объединений
пожарной охраны и добровольных
пожарных, регулирует отношения
добровольной пожарной охраны с
органами государственной власти,
органами местного самоуправления,
организациями и гражданами РФ

10. Правила противопожарного режима в РФ(постановление Правительства №390 от 25.04.2012) устанавливают:

-правила поведения людей;
-порядок организации производства и (или)
содержания территорий, зданий,
сооружений, помещений организаций и
других объектов.

11. Своды правил МЧС

• СВОД ПРАВИЛ 1.13130.2009Системы противопожарной
защиты ЭВАКУАЦИОННЫЕ ПУТИ И ВЫХОДЫ
• СВОД ПРАВИЛ 2.13130.2009 Системы противопожарной
защиты ОБЕСПЕЧЕНИЕ ОГНЕСТОЙКОСТИ ОБЪЕКТОВ ЗАЩИТЫ
• СВОД ПРАВИЛ 3.13130.2009 Системы противопожарной
защиты СИСТЕМА ОПОВЕЩЕНИЯ И УПРАВЛЕНИЯ ЭВАКУАЦИЕЙ
ЛЮДЕЙ ПРИ ПОЖАРЕ Требования пожарной безопасности
• СВОД ПРАВИЛ 4.13130.2009
• Системы противопожарной защиты ОГРАНИЧЕНИЕ
РАСПРОСТРАНЕНИЯ ПОЖАРА НА ОБЪЕКТАХ ЗАЩИТЫ
Требования к объемно-планировочным и конструктивным
решениям

12. Своды правил МЧС

• СВОД ПРАВИЛ 5.13130.2009 Системы противопожарной
защиты УСТАНОВКИ ПОЖАРНОЙ СИГНАЛИЗАЦИИ И
ПОЖАРОТУШЕНИЯ АВТОМАТИЧЕСКИЕ Нормы и правила
проектирования
• СВОД ПРАВИЛ 6.13130.2009 Системы противопожарной
защиты ЭЛЕКТРООБОРУДОВАНИЕ Требования пожарной
безопасности
• СВОД ПРАВИЛ 7.13130.2009 ОТОПЛЕНИЕ, ВЕНТИЛЯЦИЯ И
КОНДИЦИОНИРОВАНИЕ Противопожарные требования
• СВОД ПРАВИЛ 8.13130.2009 Системы противопожарной
защиты ИСТОЧНИКИ НАРУЖНОГО ПРОТИВОПОЖАРНОГО
ВОДОСНАБЖЕНИЯ Требования пожарной безопасности

13. Своды правил МЧС

• СВОД ПРАВИЛ 9.13130.2009 Техника пожарная
ОГНЕТУШИТЕЛИ Требования к эксплуатации
• СВОД ПРАВИЛ 10.13130.2009 Системы противопожарной
защиты ВНУТРЕННИЙ ПРОТИВОПОЖАРНЫЙ
ВОДОПРОВОД Требования пожарной безопасности
• СВОД ПРАВИЛ 11.13130.2009 МЕСТА ДИСЛОКАЦИИ
ПОДРАЗДЕЛЕНИЙ ПОЖАРНОЙ ОХРАНЫ Порядок и
методика определения
• СВОД ПРАВИЛ 12.13130.2009 ОПРЕДЕЛЕНИЕ КАТЕГОРИЙ
ПОМЕЩЕНИЙ, ЗДАНИЙ И НАРУЖНЫХ УСТАНОВОК ПО
ВЗРЫВОПОЖАРНОЙ И ПОЖАРНОЙ ОПАСНОСТИ

14.

• пожарная охрана - совокупность созданных в
установленном порядке органов управления,
подразделений и организаций, предназначенных
для организации профилактики пожаров, их
тушения и проведения возложенных на них
аварийно-спасательных работ;
• организация тушения пожаров - совокупность
оперативно-тактических и инженернотехнических мероприятий (за исключением
мероприятий по обеспечению первичных мер
пожарной безопасности), направленных на
спасение людей и имущества от опасных
факторов пожара, ликвидацию пожаров и
проведение аварийно-спасательных работ;

15. Термины

• РТП-руководитель тушения пожара-главное
лицо –первый оперативный дежурный из
пожарной охраны прибывший на пожар.
• Время прибытия первого подразделения к
месту вызова:
• В городе -10 минут
• В селе – 20 минут

16. Термины

• Предельно допустимая температура
нагрева(любого горючего) вещества не более 80%
температуры самовоспламения.
• Легко Воспламеняющаяся Жидкость(ЛВЖ) у которой
температура вспышки менее 61 градуса
• Горючая жидкость – температура вспышки более 61
гр. Бензин минус 30 град.
• Огнестойкость-способность не возгораться,
сохраняя прочность, не разрушатся, не
деформироваться при пожаре. Минимальный
предел огнестойкости 15 минут(0,25часа)

17. пожарная охрана виды задачи

• государственная
противопожарная
служба;
• муниципальная
пожарная охрана;
• ведомственная
пожарная охрана;
• частная пожарная
охрана;
• добровольная пожарная
охрана.
• организация и
осуществление
профилактики пожаров;
• спасение людей и
имущества при пожарах,
оказание первой
помощи;
• организация и
осуществление тушения
пожаров и проведения
аварийно-спасательных
работ.

18. Классификация пожаров

Класс А
пожары твердых веществ, в основном
органического происхождения
Класс B
пожары горючих жидкостей или плавящихся
твердых веществ
Класс C
пожары горючих газов
Класс D
пожары металлов и их сплавов
Класс E
пожары, связанные с горением
электроустановок (под напряжением)
Класс F
пожары радиоактивных материалов

19. Категории помещений по взрыво- и пожарной опасности (ЧТО МОЖЕТ Взрываться Гореть)


1)А повышенная взрывопожароопасность
- помещения, в которых находятся горючие
газы,
легковоспламеняющиеся жидкости с температурой вспышки не более 28оС в таком количестве, что могут образовывать
взрывоопасные парогазовоздушные смеси, при воспламенении которых развивается расчетное избыточное давление взрыва в
помещении, превышающее 5 кПа, и (или) вещества и материалы, способные взрываться и гореть при взаимодействии с водой,
кислородом воздуха или друг с другом, в таком количестве, что расчетное избыточное давление взрыва в помещении превышает
5 кПа.
взрывопожароопасность
2)Б
-
помещения, в которых находятся
горючие
пыли
или волокна,
легковоспламеняющиеся жидкости с температурой вспышки более 28оС, горючие жидкости в таком количестве, что могут
образовывать взрывоопасные пылевоздушные или паровоздушные смеси, при воспламенении которых развивается расчетное
избыточное давление взрыва в помещении, превышающее 5 кПа.
3)В1-В4
пожароопасность - помещения, в которых находятся
горючие
и трудно горючие жидкости,
твердые горючие и трудно горючие вещества и материалы (в том числе пыли и волокна), вещества и материалы, способные при
взаимодействии с водой, кислородом воздуха или друг с другом только гореть.
4)Г умеренная пожароопасность
материалы в
горячем,
- помещения, в которых находятся
раскаленном или расплавленном
состоянии,
негорючие
вещества и
процесс обработки которых сопровождается
выделением лучистого тепла, искр и пламени, и (или) горючие газы, жидкости и твердые вещества, которые сжигаются или
утилизируются в качестве топлива.
5)Д
пониженная пожароопасность- помещения, в которых находятся
материалы в холодном
состоянии.
негорючие вещества и

20. Причины возникновения пожаров

Нарушение правил эксплуатации электрических приборов
и сетей.
Неисправность систем отопления, нарушение правил
эксплуатации (перегрев оборудования)
Статическое электричество, возникающее в результате
трения частей механизмов и при наличии пылевых частиц
сгораемых материалов.
Использование открытого огня: сварочные работы,
курение, использование факелов, паяльных ламп и т.д.
Самовозгорание и самовоспламенение веществ с низкими
температурами возгорания и воспламенения.
Природные электрические разряды – молнии.
Отсутствие у ДВС искрогасителя
Неправильная планировка, размещение зданий

21.

Опасные факторы пожара
основные
1) повышенная температура окружающей среды(критическая более 60град);
2) повышенная концентрация токсичных продуктов горения и термического
разложения;
3) пониженная концентрация кислорода;
4) снижение видимости в дыму.
сопутствующие
1) осколки, части разрушившихся зданий, сооружений, строений, транспортных
средств, технологических установок, оборудования, агрегатов, изделий и иного
имущества;
2) радиоактивные и токсичные вещества и материалы, попавшие в окружающую
среду из разрушенных технологических установок, оборудования, агрегатов,
изделий и иного имущества;
3) вынос высокого напряжения на токопроводящие части технологических
установок, оборудования, агрегатов, изделий и иного имущества;

22. Действия в случае пожара

* 1. Сообщить в пожарную * 3.Начать тушение
охрану(что горит,
адрес, должность,
фамилию, телефон) Не
паниковать!
* 2.Эвакуировать
людей(оповестить,
управлять, обеспечить
отсутствие препятствий
движению) Защитить
органы дыхания мокрой
тряпкой
*
пожара(найти
огнетушители,
пожарные краны и
другие средства) Не
тушить электроприборы водой!
* 4.Встретить пожарный
расчёт(где что горит,
как пройти, кого надо
спасти, где)

23. Зависимость скоростиv и интенсивности q от плотности δ людского потока

Зависимость скорости
English     Русский Правила