Повторение. «Функции и графики».
Повторение.
№ 2. Повторение.
№ 2. Повторение.
№ 2. Повторение.
№ 2. Повторение.
Повторение.
Построение графика линейной функции.
Построение графика функции обратной пропорциональности.
Построение графика функции у = ах2 + bх +с.
Построение графика функции у = ах2 + bх +с.
Построение графика функции у = ах2 + bх +с.
Построение графика функции у = ах2 + bх +с.
Алгоритм построения графика функции у = ах2 + bх +с.
Домашнее задание:
910.00K
Категория: МатематикаМатематика

Функции и графики

1. Повторение. «Функции и графики».

Учитель Каратанова М.Н.
Повторение.
«Функции и графики».
МОУ СОШ №256 г.Фокино.

2. Повторение.

№1.Какие из данных графиков являются
Повторение.
графиками каких-либо функций?

3. № 2. Повторение.

9
у
х
у
х
у 9,5 х
у 4 х 8
х
у
х
4
х
2
у
у х
10
у
0
,
2
х
3
у 0,6 х 2
у 3х 5
Линейные функции.
y = ах + b
Верно!

4. № 2. Повторение.

9
у
х
у
х
у 9,5 х
х
у
х
4
х
2
у
у х
10
у
0
,
2
х
3
у 0,6 х 2
Функции прямой пропорциональности.
у = kx
Правильно!

5. № 2. Повторение.

9
у
х
у
х
у х
2
у х 4 х
у 0,6 х 2
3
Функции обратной пропорциональности.
у = k/x
И все!

6. № 2. Повторение.

у
у х
х
2
у х 4 х
у 0,6 х 2
3
Квадратичные функции.
у = ах2 + bx +c
Молодцы!

7.

№3. Выберите описание каждой
математической модели.
у=а
Гипербола
y = kx
Прямая, параллельная оси Ох
y = kx + m
y = x2
y = 1/x
Парабола
Прямая, проходящая через
начало координат
Прямая

8. Повторение.

№4. Найдите
соответствия:
Повторение.
у 0,5 х
у х 2
у 3х 1
у 3
Какой график
является графиком
функции прямой
пропорциональности?

9. Построение графика линейной функции.

y = ах + b
х
у
х1
у1
х2
у2
Экзаменационный
сборник: № 174 (2)

10.

№5. Найдите соответствия:
1
1
1
1
у 2
у 2
у
у
х
х
х
х
1.
3.
2.
4.

11. Построение графика функции обратной пропорциональности.

у = k/x
Построение графика
функции обратной
пропорциональности.
1. Определить, в каких
четвертях находится
график функции.
k > 0 – I u III ч.
k < 0 – II u IV ч.
2. Составить таблицу
значений функции.
Экзаменационный
сборник: №175(2)

12.

№6. Найдите соответствия:
у х2 5
у 0,3х
2
у ( х 3)
2
у х 2 5
2

13. Построение графика функции у = ах2 + bх +с.

1. Определить направление ветвей параболы.

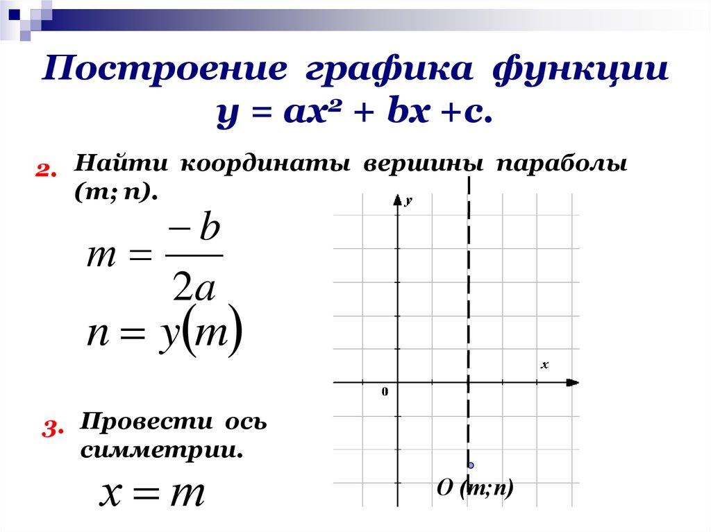
14. Построение графика функции у = ах2 + bх +с.

2. Найти координаты вершины параболы
(т; п).
b
т
2a
n y m
3. Провести ось
симметрии.
х т
О (т;п)

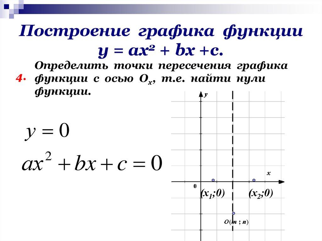
15. Построение графика функции у = ах2 + bх +с.

Определить точки пересечения графика
4. функции с осью Ох, т.е. найти нули
функции.
у 0
ах bx c 0
2
(х1;0)
(х2;0)

16. Построение графика функции у = ах2 + bх +с.

5.
Составить таблицу значений функции
с учетом оси симметрии параболы.
х
х1
х2
х3
х4
у
у1
у2
у3
у4

17. Алгоритм построения графика функции у = ах2 + bх +с.

1. Определить направление ветвей параболы.
2. Найти координаты вершины параболы
(т; п).
3. Провести ось симметрии.
4. Определить точки пересечения графика
функции с осью Ох, т.е. найти нули
функции.
5. Составить таблицу значений функции
с учетом оси симметрии параболы.
Экзаменационный сборник: № 177 (1).

18. Домашнее задание:

Экзаменационный сборник:
№ 178
№ 179
№ 183

19.

1. Каков вид графика функции
обратной пропорциональности?
1.
г
и
п
е
р
б
о
л
а

20.

2. Каков вид графика
квадратичной функции?
1.
г
и
п
е
р
б
о
л
а
2.
п
а
р
а
б
о
л
а

21.

3.
3. Как называется
координата
точки по оси Ох?
2.
1.
г
и
п
е
р
б
о
л
а
п
а
р
а
б
о
л
а
а
б
с
ц
и
с
с
а

22.

4.
4. Как называется
координата
точки по оси Оу?
2.
1.
г
и
п
е
р
б
о
л
а
п
а
р
а
б
о
л
а
о
р
д
и
н
а
т
а
3.
а
б
с
ц
и
с
с
а

23.

4.
5. Один из способов задания
функции.
1.
г
и
п
е
р
б
о
л
а
2.
п
а
р
а
б
о
л
а
о
3.
р
а
д
б
и
с
н 5. ц
а ф и
т о с
а р с
м а
у
л
а

24.

4.
6. Переменная величина,
значение которой зависит
2.
от изменения другой
величины.
п
1.
а
г
и
п
е
р
б
о
л
а
р
а
б
о
л
а
о
3.
р
а 6.
д
б ф
и
с у
н 5. ц
н
а ф и к
т о с ц
а р с и
м а я
у
л
а
English     Русский Правила