Построение графика квадратичной функции
y=a(x-m)2
y=a(x-m)2 + n
Построение графика функции у = ах2 + bх +с.
Построение графика функции у = ах2 + bх +с.
Построение графика функции у = ах2 + bх +с.
Построение графика функции у = ах2 + bх +с.
Алгоритм построения графика функции у = ах2 + bх +с.
591.50K
Категория: МатематикаМатематика

Построение графика квадратичной функции

1. Построение графика квадратичной функции

2.

Y = x2
Y = x2
Y = 3x2
Y = 0,3x2
Y = -0,5x2
2
y=ax

3.

y=ax2+n
Y = x2
Y = x2 – 4
Y = x2 + 3
Как получить графики
функций Y = x2 – 4 и Y = x2 + 3
из графика функции Y = x2

4. y=a(x-m)2

2
y=a(x-m)
Y = x2
Y = ( x – 6 )2
Y = (x + 3)2

5. y=a(x-m)2 + n

Как получить график функции y=a(x-m)2 + n из графика функции y=ax2
Y = (x - 6)2 + 4

6.

Найдите соответствия:
у х2 5
у 0,3х
2
у ( х 3) 2
у х 2 5
2

7.

Параболу y = 5x2 cдвинули на 3
единицы вниз и на 6 единиц
вправо. Графиком какой функции
является полученная парабола?
Составьте уравнение параболы
Параболу y = -2x2 cдвинули на 7
единицы вверх и на 4 единицы
влево. Графиком какой функции
является полученная парабола?
Y = -2(x + 4)2 + 7
Y =5(x - 6)2 - 3

8. Построение графика функции у = ах2 + bх +с.

1. Определить направление ветвей параболы.

9. Построение графика функции у = ах2 + bх +с.

х т
Построение графика функции
у = ах2 + bх +с.
2. Найти координаты вершины параболы
(т; п).
b
т
2a
n y m
3. Провести ось
симметрии.
х т
О (т;п)

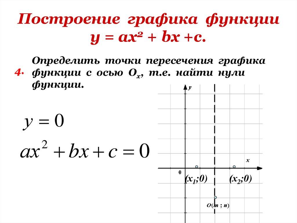
10. Построение графика функции у = ах2 + bх +с.

Определить точки пересечения графика
4. функции с осью Ох, т.е. найти нули
функции.
у 0
ах bx c 0
2
(х1;0)
(х2;0)

11. Построение графика функции у = ах2 + bх +с.

5.
Составить таблицу значений функции
с учетом оси симметрии параболы.
х
х1
х2
х3
х4
у
у1
у2
у3
у4

12. Алгоритм построения графика функции у = ах2 + bх +с.

1. Определить направление ветвей параболы.
2. Найти координаты вершины параболы
(xв; yв).
3. Провести ось симметрии.
4. Определить точки пересечения графика
функции с осью Ох, т.е. найти нули
функции.
5. Составить таблицу значений функции
с учетом оси симметрии параболы.

13.

Постройте график функции
y = x2 – 2x - 3.
С помощью графика
найдите:
1. Область определения
функции;
2. Область значений
функции;
3. Нули функции;
4. Промежутки, в которых
у>0, y<0;
5. Промежутки возрастания
и убывания функции;
6. Наибольшее
(наименьшее) значение
функции
Тест

14.

y = -x2 - 4x - 5

15.

ДОМАШНЕЕ ЗАДАНИЕ:
Записать и выучить алгоритм, решить № 122, 123
English     Русский Правила