1.49M
Категория: МатематикаМатематика

Формулы Бернулли для повторения испытаний

1.

Формула Бернулли для
повторения испытаний

2.

Основные понятия
Испытания
называются
независимыми
относительно события А, если при нескольких
испытаниях вероятность события А не зависит от
исходов других испытаний.

3.

Испытания проводятся по схеме Бернулли, если:
1. Испытания независимы.
2. Количество испытаний известно заранее.
3. В результате испытания может произойти только два
исхода: «успех» или «неуспех».
4. Вероятность «успеха» в каждом испытании одна и та
же.

4.

Вероятность того, что при n испытаниях «успех»
осуществится ровно
m
раз
и,
следовательно,
«неуспех» (n – m) раз, вычисляется по формуле
Бернулли:
где
– число сочетаний из n элементов по m;
n – всего испытаний,
m – количество испытаний, в которых произойдет
событие А,
р – вероятность появления события в каждом
испытании;
q – вероятность не появления события в каждом
испытании (q = 1– p).

5.

Пример
Найти вероятность того, что при 10 бросках монеты
орёл выпадет 3 раза.
n=10 – всего испытаний;
– количество испытаний, в которых должен
появиться орёл;
– вероятность появления орла в каждом испытании;
– вероятность появления решки в каждом
испытании.

6.

НАИВЕРОЯТНЕЙШЕЕ число
появлений
события А в n независимых
испытаниях

7.

Для поиска наивероятнейшего числа
появлений случайного
события A в n независимых испытаниях (с вероятностью p в
каждом испытании)
руководствуются следующим двойным
неравенством:
причём:
1. если значение
– дробное, то существует
единственное наивероятнейшее число ;
в частности, если
– целое, то оно и есть
наивероятнейшее число:
;
2. если же
– целое, то
существуют два наивероятнейших числа: и
.

8.

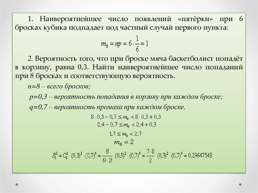
1. Наивероятнейшее число появлений «пятёрки» при 6
бросках кубика подпадает под частный случай первого пункта:
2. Вероятность того, что при броске мяча баскетболист попадёт
в корзину, равна 0,3. Найти наивероятнейшее число попаданий
при 8 бросках и соответствующую вероятность.
n=8 – всего бросков;
p=0,3 – вероятность попадания в корзину при каждом броске;
q=0,7 – вероятность промаха при каждом броске.

9.

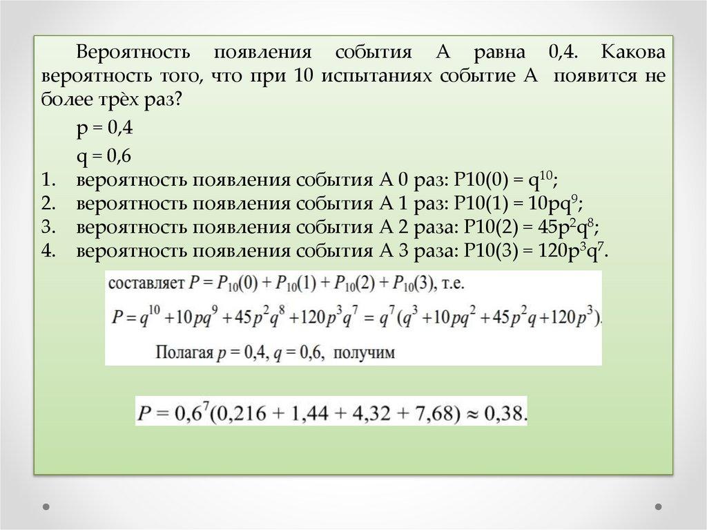
Вероятность появления события А равна 0,4. Какова
вероятность того, что при 10 испытаниях событие А появится не
более трѐх раз?
р = 0,4
q = 0,6
1. вероятность появления события А 0 раз: Р10(0) = q10;
2. вероятность появления события А 1 раз: Р10(1) = 10рq9;
3. вероятность появления события А 2 раза: Р10(2) = 45р2q8;
4. вероятность появления события А 3 раза: Р10(3) = 120р3q7.

10.

Задачи

11.

12.

5. В урне 20 белых и 10 чѐрных шаров. Вынули подряд 4 шара,
причѐм каждый вынутый шар возвращают в урну перед
извлечением следующего, и шары в урне перемешивают.
Какова вероятность того, что из четырѐх вынутых шаров окажется
два белых?
6. Среди изделий, произведенных на станке-автомате, в среднем
бывает 60% изделий первого сорта. Какова вероятность того, что
среди 6 наудачу отобранных изделий будет:
а) от 2 до 4 изделий первого сорта;
б) не менее 5 изделий первого сорта;
в) хотя бы одно изделие более низкого сорта.
English     Русский Правила