2.67M
Категория: МатематикаМатематика

Теория вероятностей. Успех и неудача. Число успехов в испытаниях Бернулли

1.

Теория вероятностей

2.

Повторение
Теория вероятностей

3.

Теория вероятностей
Случайные
события
Формулы
1. Основные формулы
комбинаторики
а) перестановки
б) размещения
в) сочетания
Pn =n!=1·2·3…(n – 1) ·n

4.

Теория вероятностей
Случайные
события
Формулы
2. Классическое
определение вероятности
, где m – число благоприятствующих
событию A исходов, n – число всех
элементарных равновозможных
исходов

5.

Независимые испытания. Формула Бернулли
При решении вероятностных задач часто приходится
сталкиваться с ситуациями, в которых одно и тоже
испытание повторяется многократно и исход каждого
испытания независим от исходов других. Такой
эксперимент еще называется схемой повторных
независимых испытаний или схемой Бернулли.

6.

Независимые испытания. Формула Бернулли
1) многократное извлечение из урны
одного шара при условии, что вынутый
шар после регистрации его цвета
кладется обратно в урну;
2) повторение одним стрелком
выстрелов по одной и той же
мишени при условии, что
вероятность удачного
попадания при каждом
выстреле принимается
одинаковой

7.

Независимые испытания. Формула Бернулли
Проведем n испытаний Бернулли. Это означает, что
все n испытаний независимы; вероятность появления
события А в каждом отдельно взятом или единичном
испытании постоянна и от испытания к испытанию
не изменяется (т.е. испытания проводятся в
одинаковых условиях).
А

8.

Независимые испытания. Формула Бернулли
Сумма вероятностей всегда равна 1.
Тогда вероятность того, что событие А появится в
этих n испытаниях ровно k раз, выражается формулой
Бернулли
Распределение числа успехов (появлений события) носит
название биномиального распределения.

9.

Формула Бернулли
вероятность появления события ровно k раз
при n независимых испытаниях, p вероятность появления события при одном
испытании.

10.

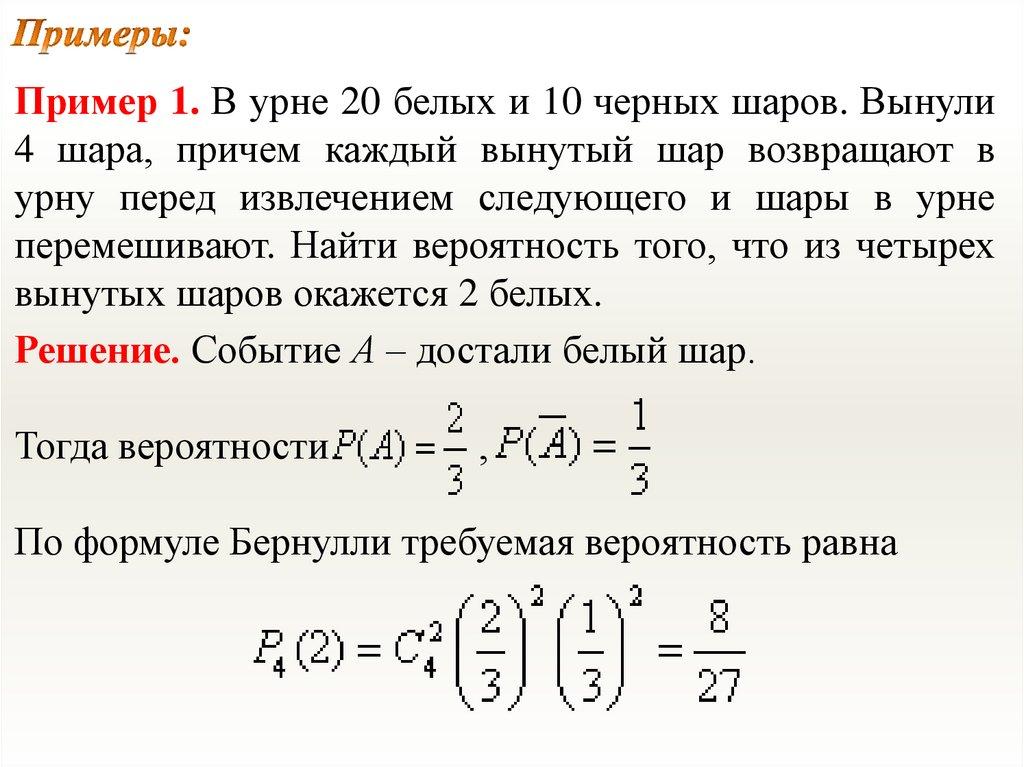
Пример 1. В урне 20 белых и 10 черных шаров. Вынули
4 шара, причем каждый вынутый шар возвращают в
урну перед извлечением следующего и шары в урне
перемешивают. Найти вероятность того, что из четырех
вынутых шаров окажется 2 белых.
Решение. Событие А – достали белый шар.
Тогда вероятности
,
По формуле Бернулли требуемая вероятность равна

11.

Пример 2. Определить вероятность того, что в семье,
имеющей 5 детей, будет не больше трех девочек.
Вероятности
рождения
мальчика
и
девочки
предполагаются одинаковыми.
Решение.
Вероятность рождения девочки
, тогда
Найдем вероятности того, что в семье нет девочек,
родилась одна, две или три девочки:
Следовательно, искомая вероятность

12.

Пример 3. Среди деталей, обрабатываемых рабочим,
бывает в среднем 4% нестандартных. Найти вероятность
того, что среди взятых на испытание 30 деталей две
будут нестандартными.
Решение. Здесь опыт заключается в проверке каждой из
30 деталей на качество. Событие А - «появление
нестандартной детали», его вероятность p = 0,004 ,тогда
q = 0,96. Отсюда по формуле Бернулли находим

13.

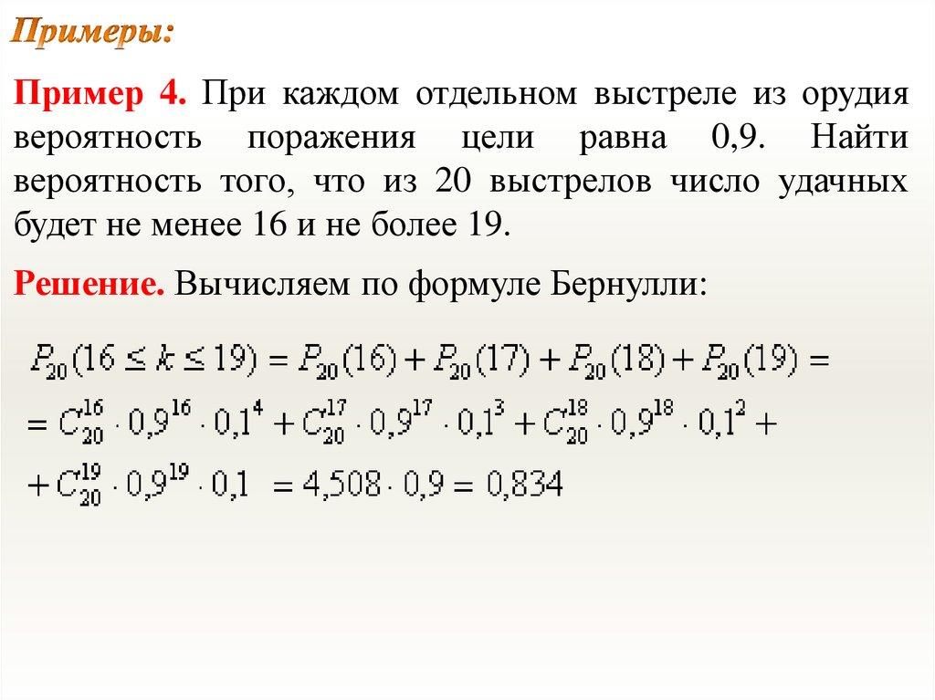
Пример 4. При каждом отдельном выстреле из орудия
вероятность поражения цели равна 0,9. Найти
вероятность того, что из 20 выстрелов число удачных
будет не менее 16 и не более 19.
Решение. Вычисляем по формуле Бернулли:
English     Русский Правила