Метод координат и метод векторов при решении задач
Цель:
История
Некоторые определения и вычислительные формулы
Задачи на прямой в координатах
Задачи на прямой в координатах
Координаты точки на плоскости
Координаты точки на плоскости
Деление отрезка пополам.
Расстояние между точками
Некоторые свойства векторов
Некоторые свойства векторов
Некоторые свойства векторов
Некоторые свойства векторов
Некоторые свойства векторов
Некоторые свойства векторов
Некоторые свойства векторов
Уравнения прямой и отрезка
Уравнения прямой и отрезка
Уравнения прямой и отрезка
Уравнения прямой и отрезка
Уравнение окружности
Примеры решения задач
Примеры решения задач
Примеры решения задач
Метод координат в пространстве
Основные формулы
Основные формулы
Основные формулы
Основные формулы
Основные формулы
Основные формулы
Основные формулы
Основные формулы
Основные формулы
Примеры решения задач
Примеры решения задач
Алгоритм применения метода координат к решению геометрических задач сводится к следующему:
Примеры решения задач
Примеры решения задач
Примеры решения задач
Примеры решения задач
Примеры решения задач
1.34M
Категория: МатематикаМатематика

Метод координат и метод векторов при решении задач

1. Метод координат и метод векторов при решении задач

2. Цель:

Рассмотрение эффективных приемов
использования популярных методов
решения задач (векторного и
координатного)
Рассмотрение примеров решения
задач.

3. История

Пьер Ферма
Рено Декарт

4. Некоторые определения и вычислительные формулы

Координаты точки на прямой.
0 1 а
А
А(а)

5. Задачи на прямой в координатах

1. Вычисление длины отрезка АВ.
Дано: А(х1), В(х2).
Найти АВ.
Решение:

6. Задачи на прямой в координатах

2. Вычисление координаты середины отрезка.
Дано: А(х1), В(х2), С – середина отрезка АВ.
Найти координату С.
Решение:

7. Координаты точки на плоскости

Определение координат
точки методом проекций на оси.

8. Координаты точки на плоскости

Определение координат
точки через координаты
ее радиус-вектора.

9. Деление отрезка пополам.

Дано: А(х1, у1), В(х2, у2),С(х,
у) – середина отрезка АВ.
Найти координаты С.
Решение:

10. Расстояние между точками

Дано: А(х1, у1), В(х2, у2)
Найти АВ.
Решение:

11. Некоторые свойства векторов

Коллинеарность векторов
Первый признак:
Второй признак:

12. Некоторые свойства векторов

Вычисление координат вектора по
координатам его начала и конца.

13. Некоторые свойства векторов

Вычисление длины вектора и длины
отрезка

14. Некоторые свойства векторов

Скалярное произведение векторов в
прямоугольной системе координат

15. Некоторые свойства векторов

Признак перпендикулярности
векторов:
два ненулевых вектора
перпендикулярны тогда и только
тогда, когда их скалярное
произведение равно нулю.

16. Некоторые свойства векторов

Вычисление угла между векторами.

17. Некоторые свойства векторов

Вычисление площади
параллелограмма, построенного на
двух векторах.

18. Уравнения прямой и отрезка

Параметрические уравнения прямой.

19. Уравнения прямой и отрезка

Канонические уравнения прямой.

20. Уравнения прямой и отрезка

Общее уравнение прямой.

21. Уравнения прямой и отрезка

Условие перпендикулярности двух
прямых, заданных как графики
линейных функций.

22. Уравнение окружности

23. Примеры решения задач

Задача 1. Дана прямоугольная
трапеция с основаниями a и b.
Найдите расстояние между
серединами ее диагоналей.
Решение. 1. Введем систему координат как указано на рисунке 3. Тогда
вершины трапеции будут иметь координаты: A(0,0), B(0,y), C(b,y) и D(a,0).
(y – высота трапеции, АВ).
0 b b
0 y y
x
;
y
2. Найдем координаты середин
O
O
2
2
2
2
диагоналей. Для точки О,
0 a a
0 y y
x
;
y
O1
O1
для точки О1:
2
2
2
2
.По
формуле найдем расстояние между
точками О и О1:

24. Примеры решения задач

.
.
Примеры решения задач
Задача 2. Медиана, проведенная к основанию
равнобедренного
треугольника, равна 160 см, а основание
треугольника равно 80 см.
Найдите
две
другие
медианы
этого
треугольника.
Решение. 1. Введем прямоугольную систему
координат так, как показано на рисунке 4. В этой
системе вершины треугольника будут иметь
координаты:
А(-40,0), В(0, 160), С(40,0), а точка М2(0,0).
0 ( 40)
160 0
xM 3
20; yM 3
80
2
2
0 40
160 0
xM1
20; yM1
80
2
2
Вычислим длины отрезков АМ1 и СМ3, используя формулу (6). Для АМ1 получим:
AM1 (20 ( 40))2 (80 0)2 100 (см)
AM1 CM 3 100 (см)

25. Примеры решения задач

Задача 3. В прямоугольном
равнобедренном треугольнике
проведены медианы острых углов.
Вычислите косинус угла между ними.
Решение. 1. Введем систему координат так, как
показано на рисунке 5. В этом случае Вершины
треугольника будут иметь координаты: С(0,0), А(а,0),
В(0,а), а середины катетов (Здесь а – длина катета.):
a a
B1 , 0 ; A1 0,
2 2
2. По формуле (4) вычислим координаты векторов
a
a
AA1 0 a; 0 a;
2
2
cos AA1 , BB1
a
a
BB1 0;0 a ; a
2
2
a a
( a) ( a)
2 2
2
2
a
a
( a) ( a) 2
2
2
2
4
5

26. Метод координат в пространстве

МЕТОД КООРДИНАТ В
ПРОСТРАНСТВЕ

27. Основные формулы

Координаты вектора по координатам его начала и
конца определяются так: если М1(x1,y1,z1),
M2 (x2, y2, z2), то
= (x2 – x1, y2 – y1, z2 – z1)

28. Основные формулы

Скалярное произведение векторов = (а1, а2, а3) и =
(b1, b2, b3) в координатах равно:
a b = a1 b1 + a2 b2 + a3 b3

29. Основные формулы

Длина вектора = (а1, а2, а3)
вычисляется по формуле

30. Основные формулы

Угол между векторами = (а1, а2, а3) и =
(b1, b2, b3) из определения скалярного
произведения
a b = a b cos( a , b )

31. Основные формулы

Угол между векторами = (а1, а2, а3) и =
(b1, b2, b3) из определения скалярного
произведения
=
=

32. Основные формулы

Расстояние между двумя различными
точками М1(x1,y1,z1) и M2 (x2, y2, z2)
равно
=
=

33. Основные формулы

Уравнение сферы с центром в точке
С(x0,y0,z0) и радиусом r имеет вид:
(x – x0)2 + (y – y0)2 + (z – z0)2 = r2

34. Основные формулы

Координаты точки М(x,y,z) – середины отрезка
М1М2, где М1(x1,y1,z1) и
M2 (x2, y2, z2), М1 ≠ М2 находятся по формулам:

35. Основные формулы

Условие коллинеарности векторов =
(а1, а2, а3) и = (b1, b2, b3) имеет вид

36. Примеры решения задач

Задача
1.
R 0, i , j , k
В системе координат
написать уравнения прямой d,
заданной
1) точкой М0 = (x0, y0, z0) d и
направляющим вектором a (a1 , a2 , a3 )
;
2) двумя
различными
точками
М1(x1,y1,z1) d и M2 (x2, y2, z2) d.
Рисунок 1
M 0 M =(x–x0,y – y0, z – z0), то
y y0
x x0
z z0
=
=
a2
a1
a3
……………………

37. Примеры решения задач

Задача 4. Найти угол между прямой d и плоскостью π в системе координат
R 0, i , j , k , если известны уравнения этой прямой и плоскости:
d:
x x1
z z1
y y1
=
=
;
a1
a3
a2
π: Ax+ By+Cz+D = 0 , где А2+В2+С2 ≠ 0.

38. Алгоритм применения метода координат к решению геометрических задач сводится к следующему:

Выбираем в пространстве систему координат из
соображений удобства выражения координат и
наглядности изображения.
Находим координаты необходимых для нас точек.
Решаем задачу, используя основные задачи
метода координат.
Переходим от аналитических соотношений к
геометрическим

39. Примеры решения задач

Задача 5. В прямоугольном
параллелепипеде ABCDA1B1C1D1 ребра имеют
следующую длину: AB=8, AD=6, AA1=12.
Пусть М – середина отрезка DA1, а F –
центр стороны BC.
1.Введите систему координат, с началом в
точке А и координатными осями,
направленными по лучам AB, AD, и AA1соответственно, и определите
координаты всех вершин параллелепипеда
и точек M и F.
2.Составьте уравнения прямых FD1 и BM.
3.Определите угол между этими прямыми.
4.Найдите координаты вектора,
перпендикулярного плоскости AD1F.
5.Определите угол между этой
плоскостью и прямой BM.
Рисунок

40. Примеры решения задач

Решение.
1).
Определить
координаты
вершин
параллелепипеда в предложенной
системе координат несложно: у
нижних вершин: A(0,0,0), B(8,0,0),
C(8,6,0), D(0,6,0). Для верхних
вершин две первых координаты
совпадают с координатами нижних,
а третья равна 12: A1(0,0,12),
B1(8,0,12), C1(8,6,12), D1(0,6,12).
Найдем теперь координаты точек M
и F. Используем известную из 9
класса формулу для вычисления
координат середины отрезка. Для
этого нужно взять полусуммы
соответствующих координат концов
отрезка. Получим:
0 0 0 6 12 0
M :
,
,
(0,3,6) ,
2
2
2
8 8 0 6 0 0
F :
,
,
(8,3,0) .
2
2
2
Рисунок 1

41. Примеры решения задач

2)
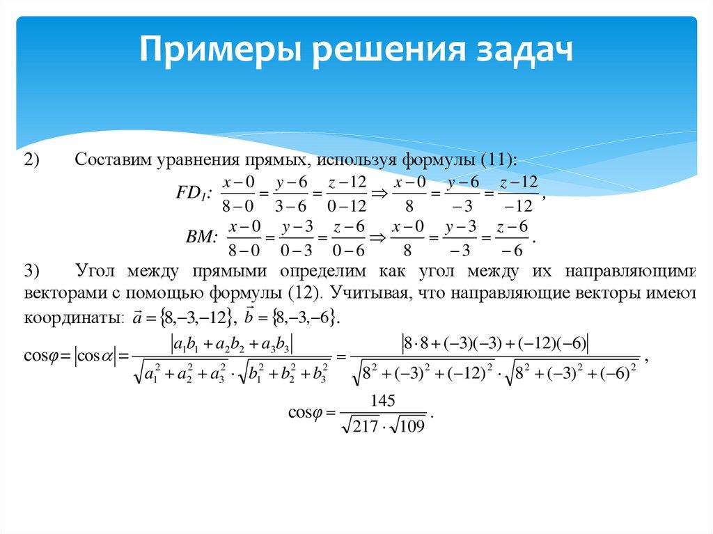
Составим уравнения прямых, используя формулы (11):
x 0 y 6 z 12
x 0 y 6 z 12
,
8 0 3 6 0 12
8
3
12
x 0 y 3 z 6
x 0 y 3 z 6
BM:
.
8 0 0 3 0 6
8
3
6
FD1:
3)
Угол между прямыми определим как угол между их направляющими
векторами с помощью формулы
(12). Учитывая, что направляющие векторы имеют
координаты: a 8, 3, 12 , b 8, 3, 6 .
cosφ= cos =
a1b1 a2b2 a3b3
a a a b b b
2
1
2
2
2
3
2
1
2
2
2
3
cosφ
8 8 ( 3)( 3) ( 12)( 6)
8 ( 3) ( 12) 8 ( 3) ( 6)
2
2
145
.
217 109
2
2
2
2
,

42. Примеры решения задач

4) Найдем координаты вектора, перпендикулярного плоскости AD1F. Для этого
используем признак перпендикулярности векторов: два вектора перпендикулярны,
если их скалярное произведение равно нулю. Пусть интересующий нас вектор n
имеет координаты {x,y,z}. Векторы AD1 и AF лежат в интересующей нас
плоскости, и имеют координаты {0,6,12} и {8,3,0} соответственно. Используем
формулу (3) для вычисления скалярных произведений в координатах, приравняем
эти произведения к нулю и получим систему уравнений:
0 x 6 y 12 z 0
3
, выразим в этой системе x и z через y: x y,
8
8x 3 y 0 z 0
1
z y . Как мы
2
видим, получилось множество векторов, перпендикулярных данной плоскости,
координаты которых зависят от параметра y. Выберем один из них, положив, для
удобства, что y=-8. Итак n ={3,-8,4}.
5) Нам осталось определить угол между прямой BM и плоскостью AD1F. Для этого
мы используем формулу (16): sin
Aa1 Ba 2 Ca3
. Здесь A,B и С – по
A B C a a a
сути, координаты вектора
n ={3,-8,4}, а {a1,a2,a3} – координаты направляющего
вектора прямой BM: b 8, 3, 6 . Подставив все эти значения в формулу, получим:
Aa1 Ba 2 Ca3
3 8 ( 8)( 3) 4( 6)
sin
A2 B 2 C 2 a12 a22 a32
32 ( 8) 2 4 2 82 ( 3) 2 ( 6) 2
sin
12
.
89 109
2
2
2
2
1
2
2
2
3

43. Примеры решения задач

44.

Многие задачи в математике решаются методом
координат, суть которого состоит в следующем:
Задавая фигуры уравнениями (неравенствами) и
выражая в координатах различные
геометрические соотношения, мы применяем
алгебру к решению геометрических задач;
Пользуясь координатами, можно истолковывать
алгебраические соотношения геометрически,
применяя геометрию к решению алгебраических
задач.

45.

СПАСИБО
ЗА
ВНИМАНИЕ!
English     Русский Правила