Определение
Факториал
Факториал
Главное свойство факториала
477.00K
Категория: МатематикаМатематика

Перестановки. Размещения. Сочетания. комбинаторика

1.

Перестановки.
Размещения.
Сочетания.
комбинаторика

2. Определение

Область математики,
в которой изучают
комбинаторные задачи,
называется
комбинаторикой

3.

Слово "комбинаторика" происходит от латинского
"combinare", которое означает "соединять, сочетать".
Комбинаторика - раздел математики, в котором
изучаются вопросы о том, сколько различных
комбинаций, подчиненных тем или иным условиям,
можно составить из заданных объектов.
Комбинаторными задачами интересовались и
математики, занимавшиеся составлением и
разгадыванием шифров, изучением древних
рукописей.
Сейчас комбинаторика находит приложения во многих
областях науки: в биологии, в химии, механике и т.д.

4. Факториал

Факториа́л числа n (обозначается n!,
произносится эн факториа́л) — это
произведение всех натуральных чисел
до n включительно:
1 • 2 • 3 • … • n = n!

5. Факториал

4! = 1•2•3•4 = 24
3! = 1•2•3 = 6
6! = 1•2•3•4•5•6 = 720

6. Главное свойство факториала

(n+1)! = (n+1) • n!
Следствие
1! = 1
0! = 1

7.

Пусть имеются три кубика с буквами А, В и С.
Составьте всевозможные комбинации из этих
букв.
В
А
ABC
ВСА
CAB
С
АСВ
ВАС
CBA
Эти комбинации отличаются друг от друга только
расположением букв (перестановка букв).

8.

Перестановки

9.

Перестановки — это комбинации, составленные из одних и тех же
элементов и отличающиеся порядком их следования.
Число всех возможных перестановок элементов обозначается Pn, и
может быть вычислено по формуле:
Формула перестановки:
Рn=n!
При перестановке число объектов остается неизменными,
меняется только их порядок
С ростом числа объектов количество перестановок очень
быстро растет и изображать их наглядно становится
затруднительно.

10.

3 объекта
Рn=n!
Р3=3!=1∙2∙3=6
количество перестановок 6

11.

Задача 1. В турнире участвуют семь команд. Сколько
вариантов распределения мест между ними возможно?
Р7=7!=1*2*3*4*5*6*7=5040
Ответ: 5040
Задача 2. Сколькими способами могут разместиться за круглым
столом 10 человек?
Р10 =10! = = 1*2*3*4*5*6*7*8*9*10 = 3628800
Ответ: 3628800

12.

1. Вычислить:
а) 5!
7!
б)
3!
11!
в)
8!
2. В среду в 9 классе 6 уроков: алгебра, русский язык, черчение, биология,
химия, обществознание. Сколько вариантов расписания можно составить на
среду?

13.

Размещения

14.

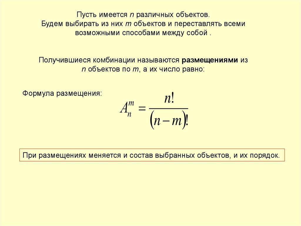
Пусть имеется n различных объектов.
Будем выбирать из них m объектов и переставлять всеми
возможными способами между собой .
Получившиеся комбинации называются размещениями из
n объектов по m, а их число равно:
Формула размещения:
n!
А
n m !
m
n
При размещениях меняется и состав выбранных объектов, и их порядок.

15.

n!
А
n m !
m
n
3 объекта
n=3 - всего объектов (различных фигур)
m= 2 – выбор и перестановка объектов
Размещение по 2 фигуры
А
2
3
3!
6
6
3 2 ! 1

16.

Сколькими способами можно расставить 5 томов на книжной полке, если
выбирать их из имеющихся в наличии семи книг?
n!
А
n m !
m
n
А
5
7
7!
7! 2! 3 4 5 6 7
2520
7 5 ! 2!
2!
Ответ: 2520 способов

17.

1. Вычислить:
а) А
2
6
А А
б)
3
А10
4
12
4
11
2. Найти количество трехзначных чисел с неповторяющимися
цифрами, которые можно составить из цифр: 1, 2, 3, 4, 5.
Ответ: 60 чисел

18.

Сочетания

19.

3 объекта
Пусть имеется n различных объектов.
Будем выбирать из них m объектов все возможными способами
Получившиеся комбинации называются сочетаниями из n объектов по m,
n!
С
(n m)! m!
m
n
В сочетаниях меняется состав выбранных объектов, но порядок не важен

20.

Задача: Сколькими способами можно распределить три путевки в
один санаторий между пятью желающими?
Так как путевки предоставлены в один санаторий, то
варианты распределения отличаются друг от друга хотя бы
одним желающим. Поэтому число способов распределения
n!
С
(n m)! m!
m
n
Ответ: 10 способов.

21.

Задача: В цехе работают 12 человек: 5 женщин и 7 мужчин. Сколькими
способами можно сформировать бригаду из 7 человек, чтобы в ней было
3 женщины?
Из пяти женщин необходимо выбирать по три, поэтому число способов отбора
Так как требуется отобрать четырех мужчин из семи,
то число способов отбора мужчин
Ответ: 350
.

22.

Задача:
Группу из 20 студентов следует рассадить в аудитории по 2 человека за каждой
партой. Порядок их размещения не имеет значения. Определить количество
возможных вариантов сочетаний.
Ответ: 190
English     Русский Правила