876.60K
Категория: МатематикаМатематика

Основное свойство дроби

1.

2.

•Повторить основное свойство дроби и
рассмотреть это свойство для алгебраических
дробей;
•Научиться сокращать и приводить дроби к
наименьшему общему знаменателю.

3.

из 6-го класса
Значение обыкновенной дроби не
изменится, если ее числитель и
знаменатель одновременно умножить или
разделить на одно и то же отличное от
нуля число.
Пример 1:
3 12
4 16
(числитель и знаменатель
мы одновременно
умножили на одно и то же
число 4, значение
дроби не изменилось);

4.

Пример 2:
22 2
33 3
(числитель и знаменатель мы
одновременно разделили на
одно и то же число 11, значение
дроби не изменилось).

5.

Над алгебраическими дробями можно
осуществлять преобразования аналогичные
тем, которые указали для обыкновенной
дроби.
Основное свойство алгебраической дроби:
1. И числитель и знаменатель алгебраической дроби
можно умножить на один и тот же многочлен, на
одно и тоже, отличное от нуля число
(тождественное преобразование алгебраической
дроби).
2. И числитель и знаменатель алгебраической дроби
можно разделить на один и тот же многочлен, на
одно и тоже, отличное от нуля число ( тождественное
преобразование алгебраической дроби – сокращение
алгебраической дроби).

6.

a a
;
b b
a
a
;
b
b
a
a
;
b a
a b
a
a
;
a b
a b
a b (b a )
b a
;
c d
c d
c d
a b
(a b)
a b
.
c d (d c )
d c
(a b) (b a ) ;
2
2

7.

УСТНО:
1) Сократить дроби:
2)Перевести дроби из обыкновенных в десятичные:
3) Перевести дроби из десятичных в обыкновенные:
0,2; 0,25; 0,6; 1,25; 0,75; 2,5; 3; 4,2.

8.

Математика всегда
была неотъемлемой и
существенной частью
человеческой
культуры, она
является ключом к
познанию
окружающего мира,
базой научнотехнического
прогресса и развития
личности.
Сегодня можно с
уверенностью сказать,
что дроби –
неотъемлемая часть
нашей жизни.

9.

«Человек подобен дроби, числитель есть то, что он
есть, а знаменатель – то, что он о себе думает. Чем
больше знаменатель, тем меньше дробь.»
Лев Николаевич Толстой.
«Без знаний дробей никто не может
признаваться знающим арифметику».
Марк Тулий Цицерон

10.

Как используют основное свойство алгебраической дроби?
Пример 1:
Преобразовать данные дроби так, чтобы получились дроби
с одинаковыми знаменателями.
2a 3b Решение:
и
3 5
Для этого найдем дополнительные множители для
каждой дроби. Это числа 5 и 3.
2a 2a 5 10 a
;
3
3 5
15
3b 3b 3 9b
;
5
5 3 15
5 – дополнительный множитель
3 – дополнительный множитель

11.

Пример 2:
Преобразовать данные дроби так, чтобы получились дроби
с одинаковыми знаменателями.
2
a
a
и 3
2
4b 6 b
Решение:
Для этого найдем дополнительные множители для
каждой дроби. Это числа 3b и 2.
a
a 3b
3ab
2
;
2
3
4b
4b 3b 12b
a
a 2
2a
3
;
3
3
6b
6 b 2 12b
3b – дополнительный
множитель
2 – дополнительный
множитель

12.

Пример3:
Преобразовать данные дроби так, чтобы получились дроби
с одинаковыми знаменателями.
x
x
и
x y x y
Решение:
Для этого найдем дополнительные множители для
каждой дроби. Это многочлены - (x - y) и (x + y).
x
x ( x y )
x 2 xy
2 2 ;
x y ( x y )( x y ) x y
(x - y) – дополнительный
множитель
x
x ( x y )
x 2 xy
2 2 ;
x y ( x y )( x y ) x y
(x + y) – дополнительный
множитель

13.

Пример 4:
Преобразуйте заданные тройки алгебраических выражений
так, чтобы получились дроби с одинаковыми знаменателями:
x 1
( x 1 )( x 1 )
х 1
;
2 х 2 2( x 1 ) 2( x 1 )( x 1 )
2
2
2
х
х
х
;
2
2
2 х 2 2( х 1 ) 2( x 1 )( x 1 )
2х 3
2( 2 x 3 )( x 1 )
;
2( x 1 )( x 1 )
х 1

14.

Пример 5:
Преобразуйте заданные тройки алгебраических выражений
так, чтобы получились дроби с одинаковыми
знаменателями:
1
1
2 y( y 2 )
;
y 2
2 y
( y 2 )( y 2 ) 2 y
2 y( y 2 )
1
;
2 y( y 2 )( y 2 )
2 y
y 4
y 4
y 4
.
2
3
2 y 8 y 2 y( y 4 ) 2 y( y 2 )( y 2 )
2
2
2

15.

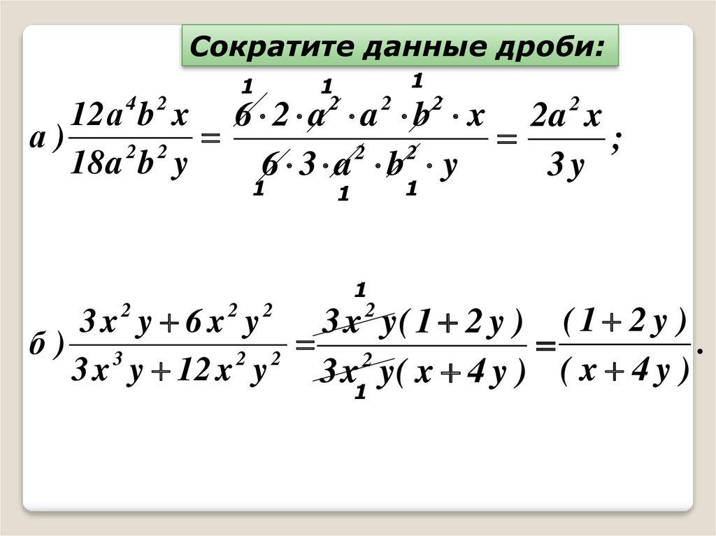
Сократите данные дроби:
1
1
1
2
12 а b x 6 2 a a b x 2a x
а)
;
2 2
2
2
18 a b y
6 3 a b y
3y
4
2
1
2
2
2
1
1
1
2
3x y 6 x y
3 x y( 1 2 y ) ( 1 2 y )
.
б) 3
2
2 2
3 x y 12 x y
3 x1 y( x 4 y ) ( x 4 y )
2
2
2

16.

Сократите дробь:
4 а х 4 ах
в) 3
2 2
3
6 а х 12а х 6 ах
3
3
4 ах( a х )
2
2
6 ах( a 2ах х )
2
2
4 ах ( a х )( a x )
2
6 ах ( a х )
1
1
1
2 2 ах( a х )( a x ) 2( a x )
.
2 3 ах( a 1 х )( a x ) 3( a x )
1
1

17.

•Назовите основное свойство алгебраической дроби;
•Как изменяются знаки у числителя и
знаменателя алгебраической дроби (следствие из
основного свойства дроби)?

18.

Самостоятельная работа
1 вариант
2 вариант

19.

Домашнее задание:
Работа с задачником: с.
19, 24.
Решить в тетради: № 2.3, 2.36
English     Русский Правила