Найдите корни квадратного трехчлена:
Разложение квадратного трехчлена на множители
Алгоритм разложение квадратного трёхчлена на множители
Пример 1
Пример 2
2х2 + 7х – 4
Пример 3
Пример 4
1.46M
Категория: МатематикаМатематика

Урок 6 Разложение на множители квадратного трехчлена

1.

2.

Каждый человек, особенно если он
ученик 8 класса, может решить
квадратное уравнение, если знает
ответы на вопросы…
Что называется квадратным
уравнением
Виды квадратных уравнений
Как решить квадратное
уравнение

3.

Напоминание:
КВАДРАТНЫМ ТРЕХЧЛЕНОМ
НАЗЫВАЕТСЯ МНОГОЧЛЕН ВИДА
ax2+bx+c,
ГДЕ x – ПЕРЕМЕННАЯ,
a, b И с – ЧИСЛА,
ПРИЧЕМ a≠0.

4.

КВАДРАТНЫЕ ТРЕХЧЛЕНЫ:
5x2 - 3x + 7
-2x2 + 6x - 1
4x2 - 3

5.

Корнем многочлена называется
значение переменной, при котором
многочлен обращается в нуль.
Для того, чтобы найти корни
квадратного трёхчлена ах2 +вх + с,
надо решить квадратное уравнение
ах2 +вх + с = 0.

6. Найдите корни квадратного трехчлена:

1. Применение формул корней квадратного
уравнения;
2. Применение теоремы Виета;
Корень Х1 = 3

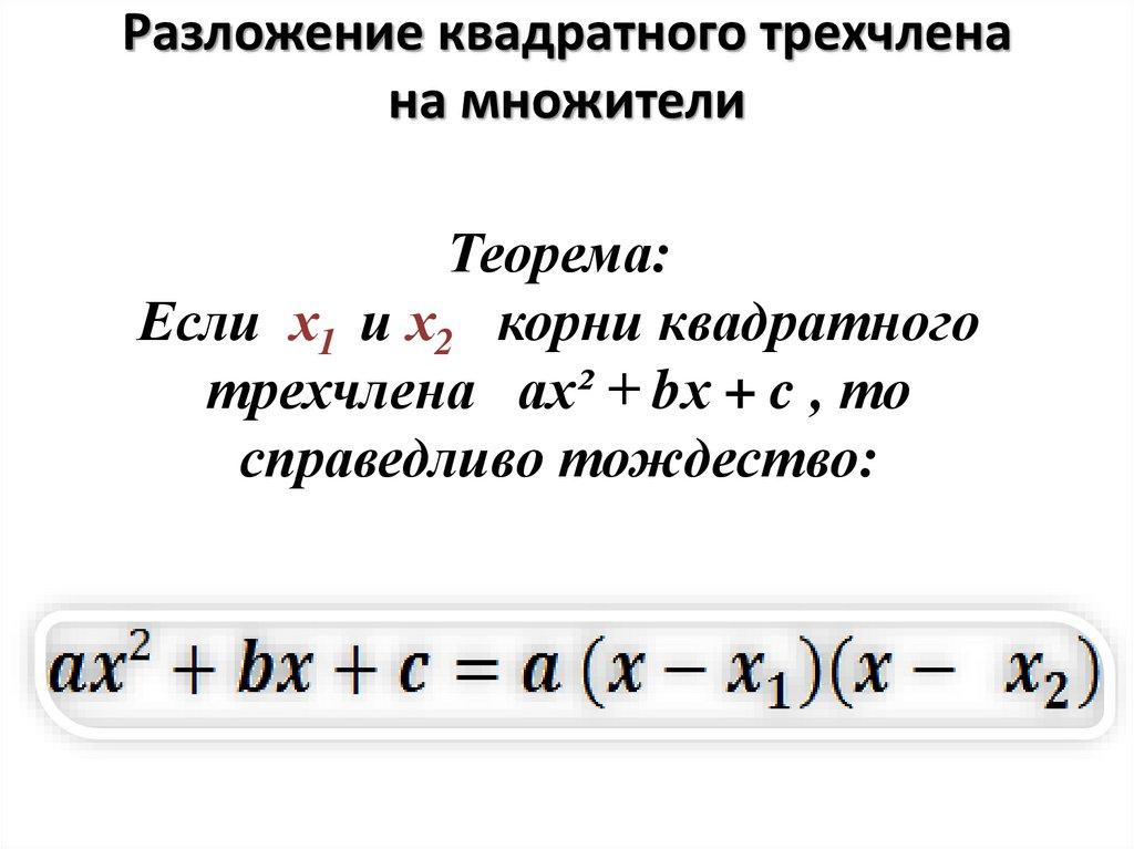
7. Разложение квадратного трехчлена на множители

Теорема:
Если х1 и х2 корни квадратного
трехчлена ах² + bх + c , то
справедливо тождество:

8. Алгоритм разложение квадратного трёхчлена на множители

9. Пример 1

10.

11. Пример 2

12. 2х2 + 7х – 4

13. Пример 3

Ответ:
2
х
– 4х + 4 = (х –
2
2)

14.

Если квадратный трёхчлен имеет один
корень x1 = x2, то формула имеет вид:

15. Пример 4

Разложите на множители трехчлен:
2х2 – 5х + 8
1) Найдем корни. 2х2 – 5х + 8=0
Дискриминант = -39 меньше нуля,
значит корней в уравнении нет
Если квадратный трёхчлен не имеет корней, то
его нельзя разложить на множители.
English     Русский Правила