Решение простейших тригонометрических уравнений.
Цели урока:
Проверка домашнего задания.
№2
№3
Это мы знаем…
Вычислите:
Найди ошибку.
Установите соответствие:
Решение какого уравнения показано на тригонометрической окружности?
Решение какого уравнения показано на тригонометрической окружности?
Решение какого уравнения показано на тригонометрической окружности?
Решение какого уравнения показано на тригонометрической окружности?
Проверочная работа.
Проверочная работа.
Проверочная работа.
Как вы думаете, когда люди впервые столкнулись с тригонометрическими уравнениями?
«Исправьте ошибки на доске и подумайте об их причинах».  
Страничка ЕГЭ.
2) Решить уравнение
3.Решить уравнение:
Домашнее задание:
2.05M
Категория: МатематикаМатематика

Решение простейших тригонометрических уравнений

1.

«Сегодня мы учимся вместе –
Я, ваш учитель, и вы, мои ученики.
Но в будущем ученик должен
превзойти учителя, иначе в науке
не будет прогресса».
В.А.Сухомлинский

2.

3. Решение простейших тригонометрических уравнений.

Удачи!
sin
tgx=
cos–xx1==1ctgx=0
0
Решение простейших
тригонометрических
уравнений.

4. Цели урока:

обобщить знания по теме «Решение
простейших тригонометрических
уравнений»,
проверить практические навыки и
умения учащихся при решении
уравнений,
научить применять знания, умения и
навыки в новой ситуации

5. Проверка домашнего задания.

• №1 Решить уравнение
2
sin x
2
х ( 1)
к 1
4
к , к

6. №2

Найти корни
уравнения
3
cos x
2
принадлежащие
промежутку [0;π]
5
х
2 к , к
6
к 0
5
х
6
к 1
17
х
6
7
х
6
5
Ответ :
6

7. №3

Найдите сумму корней уравнения
ctg x=-√3, принадлежащих промежутку
[-π;π]
5
х ( ) к
к, к
6
6

8.

5
к
6
5
1 к 1
6
11
1
к
6
6
к 0; 1
5
х
6
х
6
Ответ :
5
2
6 6
3

9.

«Результат учения
равен
произведению
способности на
старательность.
Если старательность
равна нулю, то и
все произведение
равно нулю.
А способности есть у
каждого»

10. Это мы знаем…

• 1). Какое уравнение называется
тригонометрическим?
• 2).Уравнения какого вида
называются простейшими
тригонометрическими уравнениям?
• 3).Дайте определение арксинуса,
арккосинуса, арктангенса и
арккотангенса.

11. Вычислите:

1) sin 30 ; cos 90 ; tg 60 ; ctg 45
1
2) arcsin ; arccos 0; arctg1
2
2
1
1
arcsin
; arccos( ); arctg (
)
2
2
3

12. Найди ошибку.

1
2
arcsin 45
2
2
1 2
arccos
33
2
0
?
3
3
arcsin 3 arcsin 1 3 3
4
4
4
arctg 1 arctg
4 4
5
3
arcctg 3
46

13. Установите соответствие:

1
sin x = 0
2
cos x = -1
3
sin x = 1
4
5
6
7
cos x = 1
tg x = 1
sin x = - 1
cos x = 0
2
2 k , k Z
k , k Z
2 k , k Z
2
2
k , k Z
2 k , k Z
2 k , k Z
4
k , k Z

14. Решение какого уравнения показано на тригонометрической окружности?

1. Решение какого уравнения показано
на тригонометрической окружности?
5
6
1
2
6
sin x = 1/2
х
6
2 п, п Z
5
х
2 п, п Z
6

15. Решение какого уравнения показано на тригонометрической окружности?

2. Решение какого уравнения показано
на тригонометрической окружности?
4
cos x = √2/2
х
2
2
4
х
4
4
2 п, п Z
2 п, п Z

16. Решение какого уравнения показано на тригонометрической окружности?

3. Решение какого уравнения показано
на тригонометрической окружности?
6
3
ctg x = √3
х
6
п, п Z

17. Решение какого уравнения показано на тригонометрической окружности?

4. Решение какого уравнения показано
на тригонометрической окружности?
tg x = -√3/3
х
6
3
3
6
п, п Z

18. Проверочная работа.

Вариант 1.
Вариант 2.
1. Каково будет решение
1. Каково будет решение
уравнения cos x = a при а > 1 уравнения sin x = a при а > 1
2. При каком значении а 2. При каком значении а
уравнение cos x = a имеет уравнение sin x = a имеет
решение?
решение?
3. Какой формулой
выражается это решение?
3. Какой формулой
выражается это решение?
4.
На какой оси откладывается
значение а при решении
уравнения cos x = a ?
4.
На какой оси откладывается
значение а при решении
уравнения sin x = a ?

19. Проверочная работа.

Вариант 1.
Вариант 2.
5. В каком промежутке
находится arccos a ?
5. В каком промежутке
находится arcsin a ?
6. В каком промежутке
находится значение а?
6. В каком промежутке
находится значение а?
7. Каким будет решение
уравнения cos x = 1?
7. Каким будет решение
уравнения sin x = 1?
8. Каким будет решение
уравнения cos x = -1?
8. Каким будет решение
уравнения sin x = -1?

20. Проверочная работа.

Вариант 1.
Вариант 2.
9. Каким будет решение
уравнения cos x = 0?
9. Каким будет решение
уравнения sin x = 0?
10. Чему равняется
arccos ( - a)?
10. Чему равняется
arcsin ( - a)?
11. В каком промежутке
находится arctg a?
11. В каком промежутке
находится arcctg a?
12. Какой формулой
выражается решение
уравнения tg x = а?
12. Какой формулой
выражается решение
уравнения сtg x = а?

21.


1.
2.
3.
4.
5.
6.
7.
8.
9.
10.
11.
12.
Вариант 1.
Нет решения
а 1
х arccos a 2 n, n Z
Вариант 2.
Нет решения
а 1
x 1 arcsin a k , k Z
n
На оси Ох
На оси Оу
1; 1
1; 1
0;
/ 2; /2
х 2 п, n Z
х / 2 2 k , k Z
х / 2 2 k , k Z
x 2 n, n Z
х k , k Z
x / 2 n, n Z
n arccos a
arcsin a
/ 2; / 2
0;
x arctg a n, n Z x arcctg a k , k Z

22.

А. Эйнштейн говорил так:
“Мне приходится делить время между
политикой и уравнениями. Однако
уравнения, по-моему, гораздо важнее.
Политика существует только для
данного момента, а уравнения будут
существовать вечно”.

23. Как вы думаете, когда люди впервые столкнулись с тригонометрическими уравнениями?

24. «Исправьте ошибки на доске и подумайте об их причинах».  

«Исправьте ошибки на доске и
подумайте об их причинах».
Уравнение
Ответ с ошибкой Правильный ответ
1
cos x
2
x
3
sin x
2
x
1
sin 2 x
2
cos x
tgx
4
2 k , k z
3
3
2 k , k z
1
1
x ( ) k arcsin k , k z
2
2
10
3
10
x arccos
2 n, n z
3
x arctg
4
k , k z
x
3
x ( 1) k
x ( 1) k
2 k , k z
3
k , k z
12
k
2
,k z
нет
корней
x 1 k , k z

25. Страничка ЕГЭ.

• 1. Найти все корни уравнения
7
10 cos ( x) sin(
2 x) 3,
2
2
2
которые удовлетворяют условию
2 19
x [ ;
].
3 12

26.

10 cos 2 (
Пример . Найти все корни уравнения
2
которые удовлетворяют условию x [
Решение.
10sin2 x = – cos 2x + 3;
10sin2 x = 2sin2 x – 1 + 3,
8sin2 x = 2;
x) sin(
2 19
;
].
3 12
y
2
5
6
1
;
4
1
sin x ;
2
6
sin 2 x
0
7
6
k
x
(
1
)
k , k Z ,
6
x ( 1) m ( ) m, m Z ;
6
x
3
2
6
n, n Z ;
x
С помощью числовой окружности получим:
Ответ:
7
2 x) 3,
2
6

27.

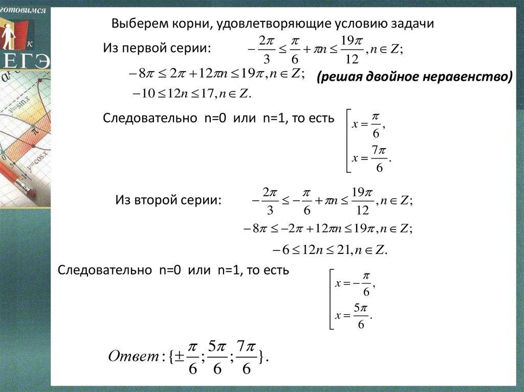
Выберем корни, удовлетворяющие условию задачи
2
19
Из первой серии:
n
,n Z;
3
6
12
8 2 12 n 19 , n Z ; (решая двойное неравенство)
10 12n 17, n Z .
Следовательно n=0 или n=1, то есть x ,
6
x 7 .
6
2
19
n
,n Z;
3
6
12
8 2 12 n 19 , n Z ;
Из второй серии:
6 12n 21, n Z .
Следовательно n=0 или n=1, то есть
Ответ : {
5 7
;
6 6
;
6
}.
x
,
6
x 5 .
6

28. 2) Решить уравнение

(3 cos x 4)( 2 sin x 1) 0
б) Найдите все корни этого уравнения,
принадлежащие отрезку
5
;
2

29.

а). Решите уравнение
(3 cos x 4)( 2 sin x 1) 0
б). Найдите все корни этого уравнения,
принадлежащие отрезку
3 cos x 4 0
cos x
4
3
5
+2 k 1
6
2
6
4
1;1
3
корней
нет
6 5
6 6 6 6
илиОтвет :
k , k
6
к
Ответ : х ( 1)
к , к Z .
6
x ( 1)
k
+2 k
6
2 sin x 1 0
1
sin x
2
5
;
2
x
2 k ;
6
5
x
2 k , k Z .
6

30.

5
б). Найдите все корни этого уравнения, принадлежащие отрезку ;
2
1
sin x
2
1. Найдем этот
промежуток на
единичной окружности
5
2
2. Изобразим корни
1
2
3
2
13
6
+ 3. Выберем числа,
6 входящие в
промежуток
2
6
2
6
12 13
6
6
6
13
б ). Ответ :
6

31. 3.Решить уравнение:

cos 3 x
0.
sin 2 x

32.

2
y
Решить уравнение . cos 3 x 0.
sin 2 x
5
6
Решение.
cos 3x 0,
sin 2 x 0;
6
k
x
,k Z,
6 3
x n , n Z ;
2
0
x
0
7
6
11
6
3
2
Иногда случается, что часть серии входит в ответ,
а часть нет. Нанесем на числовую окружность
все числа серии x k , k Z и исключим корни, удовлетворяющие
условию x
n
2
6
3
, n Z.
Оставшиеся решения из серии корней можно объединить в формулу
x n, n Z .
6
Ответ : {
6
n / n Z }.

33. Домашнее задание:

№ 897,898,899
(2,4)
стр. 293

34.

з
у
х

35.

« СЧИТАЙ НЕСЧАСТНЫМ ТОТ ДЕНЬ ИЛИ
ЧАС, В КОТОРЫЙ ТЫ НЕ УСВОИЛ НИЧЕГО
НОВОГО И НИЧЕГО НЕ ПРИБАВИЛ К
СВОЕМУ ОБРАЗОВАНИЮ»
Я. А. КАМЕНСКИЙ.
English     Русский Правила