2. Проектирование строительного генерального плана
Общий вид строительной площадки
Контуры здания в осях
Контуры наружных стен
Контуры внутренних стен
Расположение постоянных дорог и соседних зданий
Ось подкранового пути
Подкрановые пути
Крайняя стоянка крана
Тупиковые упоры
Вторая крайняя стоянка крана
Леерное ограждение и заземление подкранового пути
Расстояние до наиболее удаленного монтируемого элемента
Радиусы рабочей зоны крана
Определение границы рабочей зоны крана
Граница рабочей зоны крана
Мероприятия по ограничению рабочей зоны крана
Ограничение поворота стрелы крана
Ограничение зоны обслуживания краном
Знаки безопасности на стройплощадке (ГОСТ Р 12.4.026-2001)
Условные обозначения
Опасная зона от возможного падения груза при перемещении его краном
Определение радиуса опасной зоны
Ограждение стройплощадки
Временная дорога и ограждение стройплощадки
Временные сооружения
Въезд на стройплощадку
Временная автодорога
Закругление временной автодороги
Разгрузочная площадка
Этапы проектирования строительного генерального плана
21.49M
Категория: СтроительствоСтроительство

Проектирование строительного генерального плана

1. 2. Проектирование строительного генерального плана

2.

1. Назначение и виды строительных генеральных планов;
2. Общие положения проектирования строительного генерального
плана в ПОС;
3. Общие положения проектирования строительного генерального
плана в ППР;
4. Общие правила проектирования строительного генерального плана.
5. Построение СГП на примере возведения кирпичного здания
2

3. Общий вид строительной площадки

4.

5.

6.

7.

8.

9.

10.

11.

12.

13.

1. Назначение и виды строительных генеральных планов
Строительным генеральным планом (Стройгенпланом – СГП) –
называют генеральный план площадки, на котором показана расстановка
основных монтажных и грузоподъемных механизмов, временных зданий,
сооружений и установок, возводимых и используемых в период строительства.
СГП – предназначен для определения состава и размещения объектов
строительного хозяйства в целях максимальной эффективности их использования и с
учетом соблюдения требований охраны труда.
СГП – важнейшая составная часть технической документации и основной документ,
регламентирующий организацию площадки и объемы временного строительства.
13

14.

Различают стройгенплан
Общеплощадочный – дает
Объектный - детально решает
принципиальные решения по
организацию той части
организации строительного
строительного хозяйства, которая
хозяйства всей площадки в
непосредственно связана с
целом и выполняется проектной
сооружением данного объекта и
организацией на стадии проекта
охватывает территорию,
или РП в составе ПОС.
примыкающую к нему. Составляется
подрядной организацией на одно
Различия в методах проектирования между
или несколько зданий и сооружений
СГП в составе ПОС и ППР сводятся, к степени
на стадии РД в составе ППР.
детализации разработки плана и точности
расчетов
14

15.

2. Общие положения проектирования строительного
генерального плана в ПОС
Строительный генеральный план разрабатывается на застройку
микрорайона, строительство градостроительного комплекса или на группу
жилых и общественных зданий, объединенных общей системой инженерных
сетей, а также на отдельное здание (сооружение);
Графическая часть строительного генерального плана в составе проекта
организации строительства выполняется в масштабе 1 : 500 и 1 : 1000
15

16.

• Исходными материалами для разработки строительного генерального плана
служат:
генеральный план;
данные геологических, гидрогеологических и инженерно-экономических
изысканий;
проектно-сметная документация;
календарный план строительства;
расчеты объемов временного строительства;
организационно-технологические схемы застройки;
графики потребности в основных видах ресурсов;
расчеты потребности в основных видах ресурсов;
расчеты потребности в подсобных зданиях, сооружениях и установках;
данные о фактическом наличии машин и механизмов по типам в подрядной
строительной организации.
16

17.

• Строительный генеральный план разрабатывается для подготовительного и основного
периодов строительства жилых образований с указанием:
постоянных зданий и сооружений;
мест размещения временных, в том числе мобильных (инвентарных) зданий и
сооружений;
постоянных и временных дорог и других путей для транспортирования конструкций,
материалов и изделий, путей для перемещения кранов большой грузоподъемности; инженерных
сетей, мест подключения временных инженерных коммуникаций (сетей) к действующим сетям с
указанием источников обеспечения стройплощадки электроэнергией, водой, теплом, паром,
складских площадок;
основных монтажных кранов и других строительных машин;
механизированных установок;
существующих и подлежащих сносу строений;
мест расположения знаков закрепления разбивочных осей зданий и сооружений.
17

18.


При разработке строительных генеральных планов необходимо руководствоваться
следующими основными принципами:
решения строительного генерального плана должны быть увязаны с решениями
проекта (рабочего проекта), в том числе с принятой организацией и технологией
производства работ;
отвечать требованиям строительных нормативов, охраны труда и безопасной
эксплуатации строительных машин и приспособлений, обеспечивать наиболее полное
удовлетворение бытовых нужд работающих на строительстве;
обеспечивать рациональное прохождение грузопотоков по строительной площадке
путем сокращения числа перегрузок и уменьшения расстояний перевозок.
18

19.

• К строительному генеральному плану составляется пояснительная записка, содержащая:
обоснование потребности в электроэнергии, воде, паре, кислороде и сжатом воздухе;
расчет потребности в инвентарных зданиях, временных сооружениях, складах и
складских площадках для производства строительно-монтажных работ и санитарно-бытового
обслуживания работников;
рекомендации по набору инвентарных зданий и сооружений с
их сметной стоимостью и указанием принятых типовых проектов.
19

20.

3. Общие положения проектирования
строительного генерального плана в ППР
В составе проекта производства работ разрабатывается строительный генеральный план на
строительство отдельного здания (сооружения) или на выполнение отдельных видов
строительных, монтажных или специальных строительных работ, в зависимости от того, на что
разрабатывается проект.
На строительном генеральном плане даются детальные решения по организации той части
строительного хозяйства площадки, которая непосредственно связана с возведением данного
здания или сооружения и охватывает территорию, непосредственно примыкающую к нему.
Графическая часть строительного генерального плана в составе проекта производства
работ выполняется в масштабе 1 : 200 и 1 : 500
20

21.

• Строительный генеральный план разрабатывается
с указанием границ строительной площадки и видов ее ограждений,
действующих и временных подземных, наземных и воздушных сетей и коммуникаций,
постоянных и временных дорог,
схем движения средств транспорта и механизмов,
мест установки строительных и грузоподъемных машин с указанием путей их
перемещения и зон действия,
размещения постоянных, строящихся и временных зданий и сооружений, опасных зон,
путей и средств подъема работающих на рабочие ярусы (этажи), а также проходов в
здания и сооружения,
размещения источников и средств энергоснабжения и освоения строительной площадки с
указанием расположения заземляющих контуров,
мест расположения устройств для удаления строительного мусора,
21

22.

площадок и помещений складирования материалов и конструкций,
площадок
укрупнительной сборки конструкций,
расположения помещений для санитарно-бытового обслуживания строителей,
питьевых установок и мест отдыха,
зон повышенной опасности.
• Для сложных зданий и сооружений строительный генеральный план может составляться на
различные стадии и этапы их возведения (подготовительный период, возведение подземной,
надземной частей здания) и отдельные виды работ (земляные, монтаж конструкций, кровельные
и др.).
• Исходными данными для разработки строительного генерального плана служат:
решения строительного генерального плана в составе проекта организации
строительства;
комплексный сетевой график или календарный план производства работ;
технологические карты.
22

23.

• Графическая часть строительного генерального плана в составе проекта производства работ
выполняется, в масштабе 1 : 200 и 1 : 500 и содержит в основном те же элементы, что и
строительный генеральный план в проекте организации строительства;
• Расчетно-пояснительная записка должна содержать уточненные расчеты и обоснования
потребности строительства во временном строительном хозяйстве на основе натуральных
(физических) объемов работ, определенных по данным рабочей документации (рабочего
проекта), а также конкретные технические решения по выбору строительных машин
механизированных установок, временных зданий, сооружений и др. При выборе тех или иных
устройств должны учитываться конкретные возможности строительной организации.
23

24.

• При разработке строительного генерального плана в проекте производства работ на основе
принципиальных решений, принятых на строительном генеральном плане в составе проекта
организации строительства, осуществляется проектирование временных зданий и
сооружений, складов, подъездных путей, энергетических, водопроводных, газовых и других
временных сетей от источников питания в соответствии с действующими техническими
условиями и нормами, а также размещение строительных машин и механизированных
установок. На этой стадии производится окончательное размещение всех объектов
строительного хозяйства, необходимых для нужд строительства.
24

25.

25

26.

4. Общие правила проектирования
строительного генерального плана
Строительный генеральный план составляется поэтапно
1. На схеме генерального плана строительства (как правило, при сохранении
принятого масштаба изображения) выделяются существующие и планируемые к
строительству постоянные здания и сооружения с проведением геодезического
обеспечения строительства (включая транспортные коммуникации и инженерные
сети);
26

27.

Для перенесения проектных параметров здания (сооружения) в
натуру, производства детальных разбивочных работ и исполнительных
съемок на строительной площадке создается внешняя разбивочная сеть
здания (сооружения), пункты которой закрепляют на местности основные,
главные и промежуточные разбивочные оси.
На СГП следует показывать места расположения знаков,
закрепляющих следующие оси:
основные, определяющие габариты здания, сооружения (крайние
координационные оси) рис.1-8;
главные оси симметрии здания, сооружения, рис.2, 9;
промежуточные в местах температурных (деформационных) швов,
расположенные через 50 – 60 м, рис. 1, 2, 6;
в исключительных случаях, когда нет возможности показать закрепление
всех разбивочных осей, для небольших зданий, сооружений допускается
показывать закрепление не менее двух разбивочных осей (одной продольной,
другой поперечной), рис. 10.
27

28.

Рис. 1. Схема размещения знаков закрепления основных, промежуточных осей
при строительстве зданий удлиненной конфигурации
Геодезический репер
Рис. 2. Схема размещения знаков закрепления главных и основных осей
при строительстве зданий круглой конфигурации
28

29.

Рис. 3. Схема размещения знаков закрепления основных, промежуточных
осей при строительстве зданий г-образной формы
Рис.
4.
Схема
размещения
знаков
закрепления основных
осей при строительстве
зданий крестообразной
конфигурации
29

30.

Рис. 5. Схема размещения
знаков
закрепления
основных
осей
при
строительстве
зданий
точечной конфигурации
Рис. 6. Схема размещения
знаков
закрепления
основных
осей
при
строительстве
зданий
«башенной» конфигурации
30

31.

Рис. 7. Схема размещения
знаков закрепления основных
осей при строительстве
зданий, примыкающих друг к
другу под углом 45 .
Рис.
8.
Схема
размещения
знаков
закрепления
основных
осей
зданий,
примыкающих друг к
другу
31

32.

Рис. 9. Схема размещения
главных
разбивочных
осей
поворота линейных сооружений
знаков
углов
Рис.
10.
Схема
закрепления
основных разбивочных осей здания
размером 30 30 м
32

33.

Основные требования к местоположению знаков закрепления
разбивочных осей (осевых знаков):
1. Каждая основная и промежуточная разбивочные оси должны закрепляться
двумя осевыми знаками – по одному знаку с каждой стороны здания,
сооружения (рис. 1-8).
2. Главные разбивочные оси следует закреплять четырьмя знаками – по два
знака с каждой стороны здания, сооружения (рис. 2, 9).
3. Расстояние между парными осевыми знаками принимается в пределах от 15
до 50 м, для линейных сооружений – до 100 м.
4. В зависимости от условий строительной площадки при невозможности
закрепить главные разбивочные оси четырьмя знаками допускается показывать
два знака – по одному с каждой стороны здания, сооружения.
5. должна быть видимость от знака до здания, для чего необходимо
предусматривать свободные полосы шириной 1 м;
6. неизменность положения знака на весь период строительства, особенно на
период строительства, особенно на период строительства подземной части
здания, сооружения;
7. возможность выполнения геодезических измерений с учетом требований
техники безопасности при производстве строительно-монтажных работ.
8. Осевые знаки следует размещать за пределами котлована в местах,
свободных от постоянных и временных зданий, сооружений, в том числе
подземных и наземных коммуникаций, дорог, строительных конструкций,
материалов, изделий и оборудования, складских площадок, механизмов.
33

34.

9. Осевые знаки не должны попадать в зону, где нарушается грунт при
выполнении строительно-монтажных работ.
10. Размещение осевых знаков увязывают с проектными решениями по
организации земляных и строительно-монтажных работ. В целях лучшей
сохранности осевых знаков их следует размещать на газонах, обочинах дорог,
вдоль заборов и др.
11. В зоне местоположения знака складирование строительных конструкций,
материалов должно быть не ближе 2 м от центра знака.
12. При невозможности определить местоположение знака, обеспечивающее
неизменность его на период строительства подземной части здания, следует
предусмотреть перенос знака на устойчивое место, о чем указывается в ПОС.
13. Осевые знаки, как правило, следует показывать на расстоянии 15 – 30 м
от контура здания.
14. Наименьшее расстояние допускается 3 м от бровки котлована, границы
призмы обрушения грунта; наибольшее – полуторная высота здания,
сооружения, но не более 50 м.
15. Расстояние между осевыми знаками, закрепляющими промежуточные
поперечные оси, может достигать 50 – 100 м.
16. При закреплении разбивочных осей тоннелей, эстакад, подпорных стен,
имеющих значительную длину, на продольных осях следует показывать
промежуточные знаки также через 50 – 100 м.
34

35.

2. Привязка основного монтажного механизма
Основные правила расположения монтажных механизмов
на строительной площадке
• Пути передвижения монтажных кранов необходимо располагать вдоль
зданий, что исключает образование «мертвых зон».
• Места установки грузопассажирских лифтов определяются с учетом мест
расстановки кранов.
• Машины и механизмы, применяемые при разборке зданий, следует
размещать вне зоны обрушения конструкций. При применении способа
«валки» конструкций необходимо предусмотреть рабочие канаты, длина
которых должна быть в три раза больше высоты строения.
• Установка и перемещение машин вблизи выемок (котлованов, траншей,
канав и т. п.) с неукрепленными откосами разрешается только за пределами
призмы обрушения грунта.
35

36.

Установку башенных и рельсовых кранов у зданий и сооружений
производят исходя из необходимости соблюдения безопасного расстояния
между зданием и краном.
Ось подкранового пути, а следовательно, и ось передвижения
кранов относительно строящегося здания определяется по формуле
B Rпов. lбез.
В – минимальное расстояние от оси подкранового пути до наружной грани
сооружения, м;
Rпов.
lбез.
- радиус поворотной платформы (или другой выступающей части
крана), м;
- безопасное расстояние – минимально допустимое от выступающей
части крана до габарита строения, штабеля и т.п. принимают не менее
0,7 м на высоте до 2 м и 0,4 м на высоте более 2 м.
36

37.

Нормы установка и перемещение машин вблизи
выемок (котлованов, траншей, канав и т. п.)
Глубина выемки,
м
Грунт
песчаный
супесчаный
суглинистый
глинистый
Расстояние до опоры машины, м
1
1,5
1,25
1
1
2
3
2,4
2
1,5
3
4
3,6
3,25
1,75
4
5
4,4
4
3
5
6
5,3
4,75
3,5
Порядок привязки монтажного механизма
1. Определяет расчетные параметры и подбирают кран;
2. Производят поперечную и продольную привязку крана и подкрановых
путей;
3. Рассчитывают зоны действия кранов;
4. Выявляют условия работы и при необходимости вводят ограничения в
зону работы крана.
37

38.

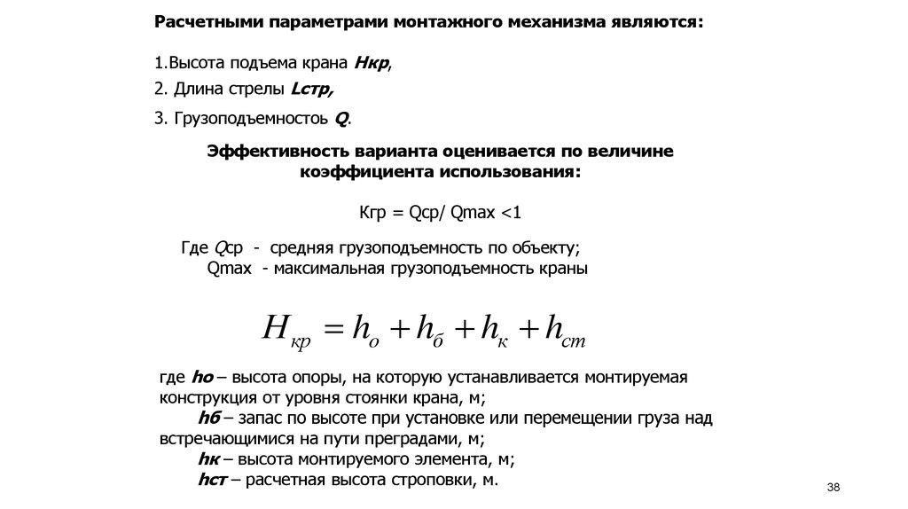
Расчетными параметрами монтажного механизма являются:
1.Высота подъема крана Нкр,
2. Длина стрелы Lстр,
3. Грузоподъемностоь Q.
Эффективность варианта оценивается по величине
коэффициента использования:
Кгр = Qср/ Qmax <1
Где Qср - средняя грузоподъемность по объекту;
Qmax - максимальная грузоподъемность краны
Н кр ho hб hк hст
где hо – высота опоры, на которую устанавливается монтируемая
конструкция от уровня стоянки крана, м;
hб – запас по высоте при установке или перемещении груза над
встречающимися на пути преградами, м;
hк – высота монтируемого элемента, м;
hст – расчетная высота строповки, м.
38

39.

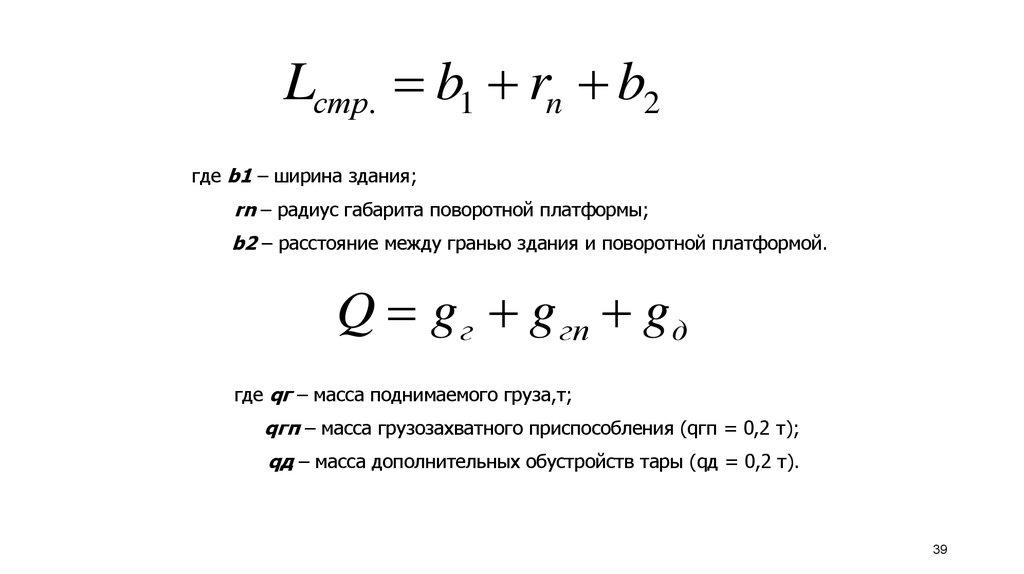
Lстр. b1 rn b2
где b1 – ширина здания;
rn – радиус габарита поворотной платформы;
b2 – расстояние между гранью здания и поворотной платформой.
Q g г g гп g д
где qг – масса поднимаемого груза,т;
qгп – масса грузозахватного приспособления (qгп = 0,2 т);
qд – масса дополнительных обустройств тары (qд = 0,2 т).
39

40.

Поперечная и продольная привязка крана и подкрановых путей
Поперечная привязка
40

41.

Продольная привязка
41

42.

Поперечная привязка при производстве работ
на линейно протяженных объектах
42

43.

2700
2500
Продольная привязка при производстве работ
на линейно протяженных объектах
43

44.

Опасные зоны действия крана
L1 - зона падения стрелы
L1 = Lстр.
L2 - зона падения груза
L2 = Lстр.+0,5d
d- длина максимально длинного
груза монтируемого в
горизонтальном положении
L3 – зона рассевания груза
при падении
L3 = Lстр. + b
b – величина монтажной зоны
L1
L2
L3
7м при высоте здания до 20м
10м при высоте здания до 100м
44

45.

Обозначения зон на СГП
L2
L3
L1
45

46.

Определение общей опасной зоны строительства
2Lстр
Линия движения
крана
Lстр
Стоянка крана
46

47.

3. Устройство временных дорог
Основные требования к проектированию временных дорог
Для нужд строительства максимально в первую очередь используются
постоянные автодороги, а также, в зависимости от конкретных условий
строительства, прокладываются при необходимости временные дороги.
Последовательность устройства дорог включает следующие этапы –
составление схемы движения автотранспорта, выбор вида дорог, определение
характеристик и конструкций дорог.
По существующему порядку генподрядчик принимает от заказчика
участки под застройку только при наличии подъездов.
Если городские подъезды отсутствуют, то необходимо предварительно до
начала строительства проложить временные дороги силами генподрядчика
(по отдельным сметам) или дорожно-строительных организаций.
Использование для нужд строительства постоянных дорог снижает
стоимость строительства и повышает культуру производства.
Внутрипостроечные дороги на строительной площадке должны
обеспечивать бесперебойную работу складов и механизированных установок.
При проектировании временных внутрипостроечных дорог ширина
проезжей части и количество полос движения определяются в зависимости от
типа автомобилей и категории дорог и принимаются при движении
транспорта в одном направлении 3,5 и в двух – 6 м.
Ширина проходов принимается для людей без груза 1 м и с грузом – 2 м
47

48.

• Ширина полосы движения и проезжей части дорог составляет до 2,7 м.
• При применении автомашин шириной до 3,4 м (МАЗ-525, МАЗ-530) ширина
проезжей части увеличивается соответственно до 4 и 8 м.
• В зонах разгрузки материалов и конструкций на дорогах с односторонним
движением устраиваются через каждые 100 м площадки шириной 3 – 6 м и
длиной 8 – 18 м.
• В местах пересечения с железной дорогой ширина проезжей части
автодороги должна быть не менее 4,5 м и иметь в обе стороны на
расстоянии 25 м твердое покрытие.
Основные характеристики дорог
Параметр
Показатели для числа полос движения,
м
1
2
Ширина полосы движения
3,5
3
Ширина проезжей части
3,5
6
6
8,5
12 – 18
12 – 18
Ширина земляного полотна
Наименьший радиус кривых в
плане
48

49.


Строительная площадка в условиях города во избежание доступа
посторонних лиц должна быть ограждена.
Ограждения, примыкающие к местам массового прохода людей,
необходимо оборудовать сплошным защитным козырьком.
У въезда на строительную площадку устанавливается схема движения
средств транспорта. Скорость движения автотранспорта вблизи мест
производства работ не должна превышать 10 км/ч на прямых участках и 5
км/ч на поворотах.
При размещении дорог и проездов необходимо, чтобы расстояние до
любого здания или сооружения от дорог и проездов не превышало 25 м.
Организация въезда/выезда
на строительную площадку
49

50.

Условные обозначения временных дорог
Щ – щебень
А - асфальт
Ж/б –ж/б плиты
Маркировка дороги
Размерная линия на дороге до ограждения
8-18м
Площадка
для
разгрузки
материала
Направление
движения
автотранспорта
3-6м
Уклон дороги
ограждение
50

51.

Радиус закругления
R 6 при однополосном движении
R 12 при двухполосном движении
Двухполосная дорога
5
100
51

52.

Схемы движения автотранспорта
Сквозная
Круговая
Выезд
объект
Въезд

объект
объект

Тупиковая
Въезд/Выезд

Въезд/Выезд
При тупиковой схеме устраивается поворотная площадка
3
6
6
6
52

53.

4. Организация складского хозяйства на СГП
Основные требования к проектированию складского хозяйства
Размещение приобъектных складов должно производиться с учетом
расположения подъездных дорог и подъездов от основных транспортных
магистралей к местам приемки и выгрузки материалов.
Приобъектные склады сборных элементов, укрупненных конструкцией,
материалов, полуфабрикатов и др. должны находиться в зоне действия
крана.
Ширина механизированного приобъектного склада устанавливается в
зависимости от параметров погрузо-разгрузочных машин и обычно не
превышает 10 м.
Ширина склада укрупнительной сборки конструкций, обслуживаемого
башенным краном, не должна превышать полезного вылета стрелы крана по
одну и другую сторону (при размещении склада с двух сторон относительно
башенного крана).
53

54.

• В открытых складах при складировании изделий, конструкций и
полуфабрикатов необходимо предусматривать продольные и поперечные
проходы шириной не менее 0,7 м, при этом поперечные проходы устраивать
через каждые 25 – 30 м.
• Открытые склады с огнеопасными и сильно пылящими материалами
надлежит размещать с подветренной стороны по отношению к другим
зданиям и сооружениям (в зависимости от направления господствующих
ветров) и не ближе чем в 20 м от них.
• Все склады должны отстоять от края дороги не менее чем на 0,5 м.
• Расположение изделий и конструкций (в случае невозможности ведения
монтажа с транспортных средств) должно соответствовать технологической
последовательности монтажа.
54

55.

55

56.

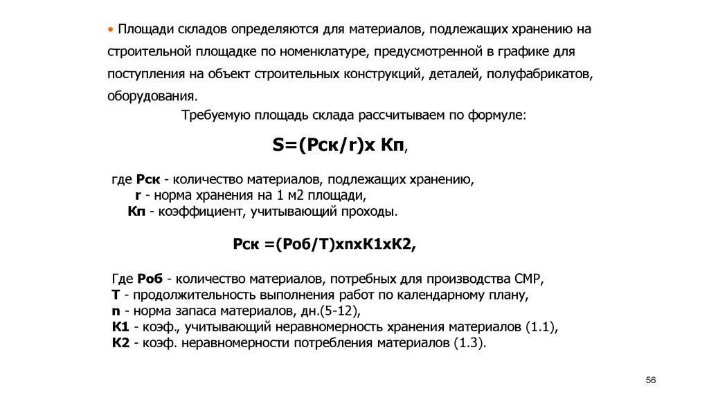
• Площади складов определяются для материалов, подлежащих хранению на
строительной площадке по номенклатуре, предусмотренной в графике для
поступления на объект строительных конструкций, деталей, полуфабрикатов,
оборудования.
Требуемую площадь склада рассчитываем по формуле:
S=(Pcк/r)х Кп,
где Рск - количество материалов, подлежащих хранению,
r - норма хранения на 1 м2 площади,
Кп - коэффициент, учитывающий проходы.
Рск =(Роб/Т)хnхК1хК2,
Где Роб - количество материалов, потребных для производства СМР,
Т - продолжительность выполнения работ по календарному плану,
n - норма запаса материалов, дн.(5-12),
К1 - коэф., учитывающий неравномерность хранения материалов (1.1),
К2 - коэф. неравномерности потребления материалов (1.3).
56

57.

Склады временного хранения материала расположенные
за опасной зоной строительства
57

58.

Расположение приобъектных площадок складирования
58

59.

5. Устройство временных зданий и сооружений
Применяемые при организации строительных площадок здания
представляют собой здания комплексной заводской поставки, конструкции
которых обеспечивают возможность их передислокации.
Мобильные здания имеют различные объемно-планировочные,
конструктивные и функционально-технологические решения и в зависимости от
их особенностей классифицируются по типу и назначению
Классификация мобильных зданий
1. По типу мобильные (инвентарные) здания подразделяются на контейнерные
и сборно-разборные;
2. По исполнению мобильные здания подразделены на три группы:
северные (с), обычные (о) и южные (ю);
3. По функциональному назначению мобильные здания подразделяются на
производственные, складские, вспомогательные, жилые и общественные.
В городском строительстве применяются производственные, складские и
вспомогательные здания
59

60.

Состав и площади временных мобильных зданий и сооружений определяют на
момент максимального разворота работ на строительной площадке по
расчётной численности работников, занятых в одну смену по общему
количеству работающих (N общ).
Основой для определения расчётной численности работников на строительной
площадке
является
максимальное
количество
рабочих
основного
производства, занятых в одну смену (Nmax).
N общ ( N max N неосн. N служ. )
N неосн.
- численность рабочих не основного производства принимается в
размере 20% от количества рабочих, принятого по графику;
N сл уж.
- количество служащих, включая специалистов, в одну смену
принимается в размере 11 - 14% от суммарной численности основного
и не основного производства;
- Коэффициентом учета работников = 1.06 (из которых 4% работники, находящиеся в отпуске, 2% - невыходы по болезни).
Численность женщин принимается равной 20% от общего числа
60

61.

Основные правила проектирования временных зданий и сооружений
Временные здания должны размещаться таким образом, чтобы
обеспечивались безопасные и удобные подходы к ним для рабочих и
максимальная блокировка зданий между собой;
Временные здания необходимо приближать к действующим
коммуникациям в следующем порядке: к канализационным, водоснабжению,
электроснабжению; телефонизации и радиофикации.
Санитарно-бытовые и административные здания, а также подходы к
ним следует располагать вне опасных зон действия строительных
машин, механизмов и транспорта.
Бытовые помещения следует располагать на расстоянии не менее 50 м
и с наветренной стороны господствующих ветров по отношению к объектам,
выделяющим пыль, вредные газы и пары (бункеры, растворобетонные
установки и др.).
61

62.

• Санитарно-бытовые помещения в виде «городков» следует размещать
вблизи входов на строительную площадку с тем, чтобы рабочие могли
пользоваться ими до и после работы, минуя рабочую зону.
• Вблизи бытовых помещений следует предусматривать устройство
озелененных площадок для отдыха.
• Гардеробные, умывальные, душевые, помещения для сушки одежды и
обеспыливания, столовые можно размещать в одном здании (блоке),
обеспечив сообщение между ними. При размещении этих помещений в
вагончиках или контейнерах их располагают рядом и по возможности
блокируют.
• Гардеробные предназначаются для хранения уличной, домашней и
рабочей одежды. Предпочтительнее закрытое раздельное хранение чистой
и рабочей одежды в двойных шкафчиках. Блоки шкафов следует
устраивать с проходами между рядами шириной не менее 1 м, а при
устройстве сидений в проходах – не менее 1,5 – 1,7 м.
62

63.

• Помещения для обеспыливания спецодежды выполняются из расчета на
наиболее многочисленную смену только для работающих в условиях
выделения большого количества пыли (при работе в растворобетонных
узлах, размоле строительных материалов и т. п.).
• Помещения для личной гигиены женщин устраиваются при общем
количестве работающих женщин более 15 человек;
• В соответствии с нормами медицинского обслуживания при количестве
работающих 300 – 800 человек должен быть предусмотрен фельдшерский
пункт, а при количестве работающих 800 – 2000 человек – врачебный пункт.
• Медицинские пункты следует располагать в одном блоке с бытовыми
помещениями, соблюдая при этом предельное расстояние от них до наиболее
удаленных рабочих мест 600 – 800 м.
• Медпункт должен быть обеспечен подъездом для автомобильного
транспорта.
63

64.

• Уборные со смывом следует располагать около канализационных колодцев.
При отсутствии смывной канализации используются передвижные уборные с
герметическими емкостями. Уборные с выгребными ямами можно устраивать
только с разрешения органов санитарного надзора.
• Противопожарные разрывы между постоянными и временными зданиями и
сооружениями, а также между складами и зданиями (сооружениями) должны
приниматься согласно требований правил пожарной безопасности.
• На строительном генеральном плане должны быть показаны габариты
временных зданий; их привязка в плане; места подключения коммуникаций к
зданиям или сооружениям.
• В экспликации временных зданий и сооружений необходимо указать: номер
временного здания; размер в плане, объем в натуральных измерителях, м2,
м3; марку и конструктивную характеристику.
64

65.

Размещение временных зданий на СГП
Опасная зона строительства
Временная дорога
Пешеходные
дорожки
Временные бытовые здания
65

66.

Бытовое здание
Информационный стенд
№ здания в экспликации
Бочка с водой
Площадка для отдыха
рабочих
Пожарный щит
Ящик с песком
Знак «место для курения»
66

67.

6. Проектирование инженерных сетей на СГП
6.1 Водоснабжение и канализация
Временное водоснабжение на строительной площадке
предназначено для обеспечения производственных, хозяйственнобытовых нужд и пожаротушения.
Потребный расход воды (л/с) определяется по формуле:
Q=Рб+Рпр+Рпож,
где Рб, Рпр, Рпож - расход воды соответственно на хозяйственнобытовые нужды, производственные нужды и пожаротушение, л/с.
Расход воды на бытовые нужды:
Рб=Рб1+Рб2,
где Рб1 - расход воды на умывание, приём пищи и.т.д.
Рб2 - расход воды на принятие душа.
67

68.

Рб1=(N b K1)/(8 3600)
Рб2=(N a K2)/(t 3600)
N - расчётное число работников,
b - норма водопотребления на 1 человека в смену (при отсутствии
канализации принимается 10-15 л, при наличии канализации - 20-25 л),
a - норма потребления на 1 человека, пользующегося душем (при
отсутствии канализации - 30-40 л, при наличии канализации - 80 л),
К1 - коэф. неравномерности потребления воды(1.2-1.3),
К2 - коэф., учитывающий число моющихся от наибольшего числа
работающих в смену (0.3-0.4),
8 - число часов работы в смену,
t - время работы душевой установки (0.75 ч).
68

69.

Расход воды на производственные нужды
Рпр =(1.2 К3 Q)/(n 3600),
где 1.2 - коэф на неучтённые расходы воды,
К3 - коэф. неравномерности водопотребления(1.3-1.5),
n - число часов работы в смену,
Q - суммарный расход воды в смену в литрах на все производственные
нужды на совпадающие во времени работы (согласно календарному
плану производства работ).
Потребность в воде на пожаротушение
Рпож
до 30 га - 10 л/с,
до 50 га - 20 л/с.
На основании приведённых расчётов определяется диаметр разводящего
по СГП трубопровода
69

70.

Основные правила проектирования водоснабжения
и канализации на СГП
Проектирование сети временного водоснабжения после определения
потребности в воде начинается с выбора источника.
Источниками временного водоснабжения могут быть:
- существующие водопроводы с устройством в необходимых
случаях дополнительных временных сооружений;
- проектируемые водопроводы при условии ввода их в
эксплуатацию по постоянной или временной схеме в необходимые
сроки;
- самостоятельные временные источники водоснабжения – водоемы
и артезианские скважины.
Пожарные резервуары следует устраивать на площадках в тех случаях,
когда водопровод не обеспечивает расчетное количество воды на
пожаротушение.
70

71.

• Водоводы от насосных станций и разводящая сеть выполняются из
асбестоцементных или стальных труб, уложенных в грунте или по
поверхности грунта. Разводящая сеть может быть выполнена также из
резиновых шлангов и тканевых рукавов.
• При проектировании временной сети необходимо учитывать возможность
последовательного наращивания и перекладки трубопроводов по мере
развития строительства.
• Сети временного водопровода устраиваются по кольцевой, тупиковой
или смешанной схемам.
Кольцевая система с замкнутым контуром обеспечивает бесперебойную
подачу воды при возможных повреждениях на одном из участков и является
более надежной.
71

72.

Тупиковая система состоит из основной магистрали, от которой идут
ответвления к точкам водопотребления.
Смешанная система имеет внутренний замкнутый контур, от которого
прокладываются ответвления к потребителям.
• Увязка сети временного водоснабжения состоит в обозначении на
строительном генеральном плане мест подключения трассы временного
водопровода к источнику, сооружений на трассе (насосных станций,
колодцев, гидрантов) и раздаточных устройств в рабочей зоне или вводов к
потребителям.
• Колодцы с пожарными гидрантами размещаются с учетом возможности
прокладки рукавов от них до места тушения пожара на расстояние не более
150 м при водопроводе высокого давления и 100 м – низкого давления.
• Расстояние между гидрантами должно быть не более 150 м.
• Гидранты должны располагаться на расстоянии: до зданий – не ближе 5 м
и не далее 50 м; от края дороги – не более 2,5 м.
72

73.

•Работы по устройству временной канализационной сети устраивается в
случаях строительства особо крупных и сложных объектов.
•Для отвода ливневых и условно чистых производственных вод в грунте
устраиваются открытые водостоки.
•На строительной площадке, имеющей фекальную канализационную сеть,
следует применять канализованные инвентарные санузлы передвижного или
контейнерного типов, располагая их вблизи канализационных колодцев. К
такому санузлу следует подводить временный водопровод и устраивать
электрическое освещение.
•Если
на
строительной
площадке
фекальная
канализационная
сеть
отсутствует, то санузлы следует устраивать с выгребом. при значительном
количестве сточных вод, требующих очистки, необходимо устраивать септики.
•Временные
канализационные
сети
выполняются
из
асбестоцементных,
железобетонных и керамических труб.
73

74.

На СГП инженерные сети маркируются
В – существующий городской водопровод
ВВ1 – временный хозяйственно-бытовой водопровод
ВВ2 – временный производственный водопровод
ПВ
- пожарный водопровод
К - существующая городская канализация
КК1 – временная канализация
Временные сети
Пожарные гидранты нумеруются
Пожарный гидрант
74

75.

Питьевой фонтанчик
Располагается в близости от
Бытовых помещений
Водопроводный кран
располагается в производственной
зоне
75

76.

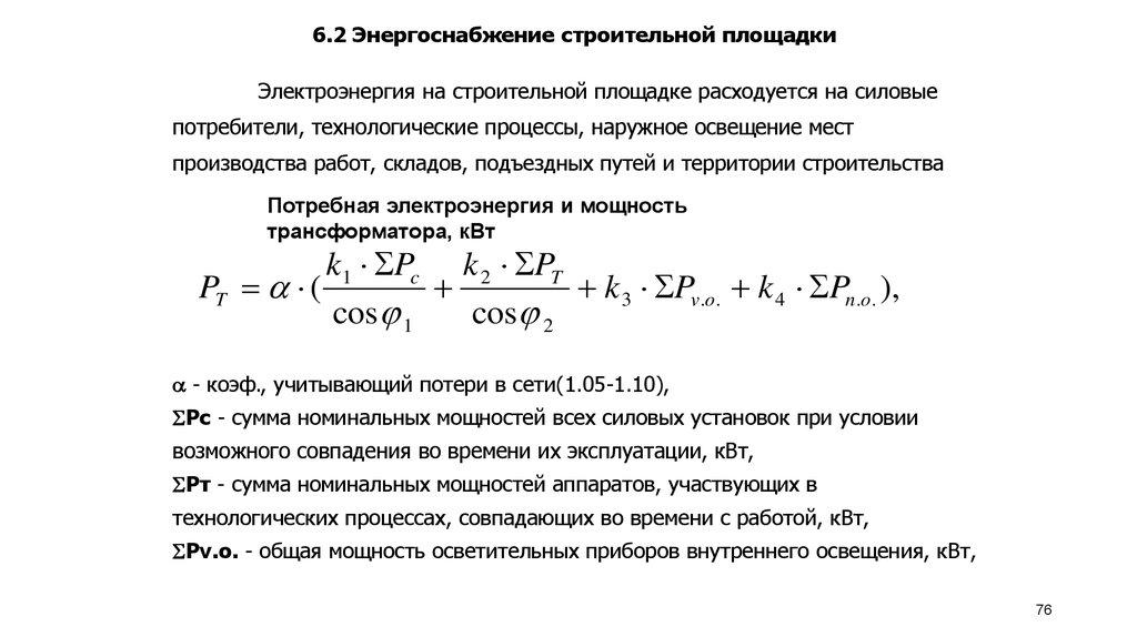
6.2 Энергоснабжение строительной площадки
Электроэнергия на строительной площадке расходуется на силовые
потребители, технологические процессы, наружное освещение мест
производства работ, складов, подъездных путей и территории строительства
Потребная электроэнергия и мощность
трансформатора, кВт
k1 Pc k 2 PT
PT (
k 3 Pv .o. k 4 Pn.o. ),
cos 1
cos 2
- коэф., учитывающий потери в сети(1.05-1.10),
Pc - сумма номинальных мощностей всех силовых установок при условии
возможного совпадения во времени их эксплуатации, кВт,
Pт - сумма номинальных мощностей аппаратов, участвующих в
технологических процессах, совпадающих во времени с работой, кВт,
Рv.о. - общая мощность осветительных приборов внутреннего освещения, кВт,
76

77.

Рn.о. - общая мощность осветительных приборов
наружного освещения, кВт,
сos 1 , cos
- коэф. мощности, зависящие соответственно от
2
загрузки силовых и технологических потребителей (соответственно 0.6 и
0.5),
К1,К2,К3,К4
- соответстственно коэффициенты спросов,
учитывающие
несовпадение
нагрузок
и
принимаемые:
К1=0.5,К2=0.4,К3=0.8,К4=1.0.
По заданной мощности подбирается трансформатор.
Основные правила проектирования энергоснабжения на СГП
Проектирование сети временного электроснабжения выполняется в два
этапа.
Прежде всего находится оптимальная точка размещения источника,
совпадающая с центром электрических нагрузок, а затем производится
трассировка сети электроснабжения.
Питание осветительных и силовых токоприемников осуществляется от
общих магистральных сетей.
77

78.

• Воздушные магистральные линии устраиваются преимущественно вдоль
проездов, что дает возможность использовать для их прокладки столбы
светильников наружного освещения строительной площадки и облегчает
условия эксплуатации.
• Воздушные линии электропередачи должны быть удалены от
строительных машин и других механизмов по горизонтали на следующие
расстояния, м:
при напряжении до 1 кВ
– 1,5;
при напряжении 1 – 20 кВ
– 2;
при напряжении 35 – 100 кВ
– 4;
при напряжении до 154 кВ
– 6;
при напряжении 330 – 500 кВ
– 9.
На СГП электросети маркируются
W 1– существующая городская ЛП
W 2 – охранное освещение (220 Вт)
W4 – бытовое освещение (220 Вт)
W3 – силовая линия (360 Вт)
78

79.

Охранное освещение располагается во периметру строительной площадки.
Осветительные приборы
Сеть освещения
ограждение
Узел ТП
W2
W3
W4
Силовая ЛЭП в зоне СМР
79

80.

Условные обозначения узла ТП
Временная ТП
Электрораспределительный шкаф
Рубильник
80

81.

7. Ограждение строительной площадки
Ограждения по функциональному назначению подразделяются на:
защитно-охранные предназначенные для предотвращения
доступа посторонних лиц на территории и участки с опасными и вредными
производственными факторами и обеспечения охраны материальных
ценностей строительства (устраиваются у складов длительного хранения ГСМ
и т.д.);
защитные предназначенные для предотвращения доступа
посторонних лиц на территории и участки с опасными и вредными
производственными факторами (общее ограждение строительной площадки);
сигнальные предназначенные для предупреждения о границах
территорий и участков с опасными и вредными производственными факторами
(опасная зона строительства, подкрановые пути).
81

82.

Сигнальное ограждение
Защитно-охранные
ограждение
Защитное ограждение
82

83.

Основные требования предъявляемые к ограждениям
• В ограждениях должны предусматриваться выполняемые по типовым
проектам ворота для проезда строительных и других машин и калитки для
прохода людей.
• Ограждения должны быть сборно-разборными с унифицированными
элементами, соединениями и деталями крепления.
• Высота панелей должна быть:
- защитно-охранных (с козырьком и без козырька) ограждений
территорий строительных площадок - 2,0 м;
- защитных (без козырька) ограждений территорий строительных
площадок - 1,6 м;
- то же, с козырьком - 2,0 м;
- защитных ограждений участков производства работ - 1,2 м.
. должна быть 0,8 м;
• Высота стоек сигнальных ограждений
• Панели ограждений должны быть прямоугольными. Длина панелей должна
быть 1,2; 1,6; 2,0 м. Расстояние между стойками сигнальных ограждений не
должно быть более 6,0 м.
83

84.

• Ограждения должны быть окрашены;
• На элементах и деталях ограждений не допускается наличие острых кромок,
заусенцев и неровностей, которые могут стать причиной травматизма;
• Срок службы элементов ограждений (кроме панелей тротуаров) - не менее
10 лет;
• Сплошные панели ограждений, панели козырьков и тротуаров, стойки,
перила, подкосы следует изготавливать из лесоматериалов лиственных пород
и хвойных не выше 3-го сорта. Металл допускается применять только для
изготовления деталей соединений и креплений.
84

85.

Основные ТЭП строительного генерального плана
Разработка строительных генеральных планов выполняется на основе
сопоставления различных их вариантов в целях достижения наиболее
рационального состава и расположения всех элементов строительного
хозяйства, при которых обеспечиваются минимальные транспортные расходы
и затраты на временные здания, инженерное оборудование строительной
площадки, устройство инженерных сетей, постоянных и временных дорог при
2
соблюдении действующих технических условий и норм проектирования.
ТЭП
1. Площадь участка, м2;
2. Площадь
временных
дорог(включая
площадки
складирования) м2;
3. Протяжённость временных электросетей, м;
4. Протяжённость временных сетей водоснабжения, м;
5. Протяжённость временных сетей канализации, м;
6. Протяжённость временного ограждения, м;
7. Площадь временных зданий, м.
для
85

86.

СГП в составе проектной документации выполняется на отдельном
чертежном листе, на который также выносятся экспликация, условные
обозначения и ТЭП
86

87.

Чертежный лис СГП
87

88. Контуры здания в осях

5. Построение СГП на примере возведения кирпичного здания
Контуры здания в осях
• Масштаб стройгенплана 1:200

89. Контуры наружных стен

90. Контуры внутренних стен

91. Расположение постоянных дорог и соседних зданий

92. Ось подкранового пути

93. Подкрановые пути

94.

95.

96. Крайняя стоянка крана

97. Тупиковые упоры

98. Вторая крайняя стоянка крана

99. Леерное ограждение и заземление подкранового пути

• Заземление подкранового
пути должно располагаться за
тупиковыми упорами и не
ближе 2,5 м от ограждения
подкранового пути.

100. Расстояние до наиболее удаленного монтируемого элемента

101. Радиусы рабочей зоны крана

102. Определение границы рабочей зоны крана

103. Граница рабочей зоны крана

104. Мероприятия по ограничению рабочей зоны крана

1. Принудительное ограничение на башенных кранах
• поворота стрелы крана;
• вылета крюка крана;
• перемещения крана по рельсовому пути;
• высоты подъема груза;
2. Выставление линии и знаков ограничения рабочей зоны крана;

105. Ограничение поворота стрелы крана

106. Ограничение зоны обслуживания краном


Знак, запрещающий
пронос груза.
Устанавливается по
линиям ограничения
зоны обслуживания
крана. Используется с
поясняющей надписью.

107. Знаки безопасности на стройплощадке (ГОСТ Р 12.4.026-2001)

• Знак, предупреждающий об ограничении
зоны обслуживания краном.
Устанавливается перед знаком,
запрещающим пронос груза.
• Знак, предупреждающий о работе крана.
Устанавливается на границе опасной зоны, в
местах возможного прохода людей.

108. Условные обозначения

Линия ограничения зоны действия крана
Линия предупреждения об ограничении зоны
действия крана

109. Опасная зона от возможного падения груза при перемещении его краном

b
a lэл эл x
2
Rоз Lкр a
0
1
2
3
4
5
6
x - минимальное
расстояние отлета груза,
м (линия 1)
7
8
9
10
7
8
9
10
24
23
22
21
20
19
18
17
16
Высота возможного падения грузов (предметов), м
15
14
13
1
2
12
11
10
9
8
7
6
5
4
3
2
1
0
1
2
3
4
5
6
Минимальное расстояние отлета груза, м

110. Определение радиуса опасной зоны

0
Радиус опасной зоны в случае падения
груза при перемещении его краном;
1
2
3
4
5
6
7
8
9
10
7
8
9
10
24
23
22
Rоз Lкр a
b
a lэл эл x
2
21
20
19
18
x - минимальное расстояние
отлета груза, м (линия 1)
17
16
Радиус опасной зоны в случае падения
предметов со здания
Rоз a
a lэл x
x' - минимальное расстояние
отлета груза, м (линия 2)
СНиП 12- 03- 2001 Безопасность труда в
строительстве. Часть 1. Общие
требования. Приложение Г.
Высота возможного падения грузов (предметов), м
15
14
13
1
2
12
11
10
9
8
7
6
5
4
3
2
1
0
1
2
3
4
5
6
Минимальное расстояние отлета груза, м

111. Ограждение стройплощадки

• Забор выставляется на
расстоянии 2 м от
опасной зоны и
временных
сооружений.
• Высота ограждения не
менее 2 м.

112. Временная дорога и ограждение стройплощадки

113. Временные сооружения

114. Въезд на стройплощадку

115. Временная автодорога


Ширина временной
автодороги:
– при одностороннем
движении – 3,5 м;
– при двухстороннем
движении – 6 м.
Ширина ворот не менее 4
м.
Въезд и выезд на
стройплощадку
показываются стрелками
и подписываются.

116. Закругление временной автодороги


Радиус закругления
временной автодороги:
не менее 12 м

117. Разгрузочная площадка

118. Этапы проектирования строительного генерального плана

English     Русский Правила