Техническая эксплуатация зданий
1.55M
Категория: СтроительствоСтроительство

Техническая эксплуатация зданий

1. Техническая эксплуатация зданий

2.

ТЕХНИЧЕСКАЯ ЭКСПЛУАТАЦИЯ ЗДАНИЙ, СОДЕРЖАНИЕ И ЗАДАЧИ
Техническая эксплуатация здания — это использование здания по
функциональному назначению с проведением комплекса необходимых мероприятий по
сохранению состояния конструкций здания и его оборудования, при котором они
способны выполнять заданные функции с параметрами, установленными требованиями
технической документации.
Эксплуатация зданий должна осуществляться в соответствии с их
разрешенным использованием (назначением). Использование здания не по
назначению, непродуманное его приспособление под другие цели снижают
эффективность эксплуатации здания. Эксплуатация здания допускается после
завершения строительства или реконструкции и получения застройщиком разрешения на
ввод в эксплуатацию. В случае капитального ремонта зданий их эксплуатация
допускается после его окончания. Эксплуатация зданий прекращается после их вывода
из эксплуатации, а также в случае случайной гибели или сноса.
Задачи эксплуатации зданий состоят в обеспечении:
-нормального функционирования здания в соответствии с его разрешенным
использованием (назначением);
-установленного уровня безопасности; запланированных эксплуатационных
характеристик в течение всего срока службы;
-безаварийной работы инженерно-технических систем здания;
-в поддержании установленного температурно-влажностного режима помещений;
-нормального санитарно-гигиенического состояния здания и придомовой территории.

3.

Техническая эксплуатация зданий включает в себя :
-управление;
-техническое обслуживание;
-ремонт строительных конструкций и инженерных систем зданий;
-санитарное содержание.
Управление зданием — комплекс услуг по организации эксплуатации здания,
взаимоотношению с обслуживающими организациями и исполнителями, по работе с
собственниками и нанимателями помещений.
В состав мероприятий по техническому обслуживанию и ремонту входят собственно
техническое обслуживание, включая диспетчерское и аварийное; осмотры, подготовка к
сезонной эксплуатации, текущий и капитальный ремонт.
В технической литературе встречаются выражения «содержание зданий», «содержание
частей зданий» вместо термина «техническое обслуживание и ремонт», который более
полно и правильно определяет смысл эксплуатации объектов. Под термином
«содержание» понимают только те работы, которые воздействуют на элементы здания, но
не относятся к приемам использования этих элементов для определенных целей. При
технически грамотном содержании, например, инженерных систем, но при неправильных
приемах их использования могут создаться условия для преждевременного выхода из
строя элементов, приборов или полностью всей системы.
Техническое обслуживание здания — работы и услуги по поддержанию в исправном
состоянии элементов, внутридомовых систем, заданных параметров и режимов работы его
конструкций, оборудования и технических устройств. Техническое обслуживание
предусматривает проведение необходимых мер по созданию проектных условий
эксплуатации элементов здания в течение его срока службы.

4.

Эксплуатационный контроль технического состояния зданий проводится путем
осуществления периодических осмотров, контрольных проверок и мониторинга
состояния оснований, строительных конструкций, систем и сетей инженернотехнического обеспечения.
Ремонт здания — комплекс строительных работ и организационнотехнических
мероприятий по устранению физического и морального износа, не связанных с
изменением основных технико-экономических показателей здания. Система ремонта
состоит из текущего и капитального ремонтов.
Техническое обслуживание и текущий ремонт проводятся в целях обеспечения
надлежащего технического состояния зданий. Под надлежащим техническим
состоянием зданий понимаются поддержание параметров устойчивости, надежности
зданий, а также исправность строительных конструкций, систем и сетей инженернотехнического обеспечения, их элементов в соответствии с требованиями технических
регламентов, проектной документации.
Санитарное содержание — работы по уборке помещений, мест общего пользования,
придомовой территории, обслуживанию и промывке мусоропроводов, водостоков,
дренажной канализации, сбору и вывозу твердых отходов, уходу за элементами
озеленения, обрезке деревьев.

5.

ПАРАМЕТРЫ, ХАРАКТЕРИЗУЮЩИЕ ТЕХНИЧЕСКОЕ СОСТОЯНИЕ
ЗДАНИЯ
Техническое состояние здания в целом является функцией работоспособности отдельных
конструктивных элементов и связей между ними. Математическое описание процесса
изменения технического состояния зданий, состоящих из большого количества
конструктивных элементов, представляет значительные трудности. Это обусловлено тем,
что процесс изменения работоспособности технических устройств характеризуется
неопределенностью и случайностью.
Факторы, вызывающие изменения работоспособности здания в целом и отдельных его
элементов, подразделяются на две группы: внутренние и внешние.
К внутренним факторам относятся:
- физико-химические процессы, протекающие в материалах конструкций;
- нагрузки и процессы, возникающие при эксплуатации;
- конструктивные;
- качество изготовления.
К внешним факторам относятся:
- климатические (температура наружного воздуха, атмосферная влажность, осадки,
воздушный поток, грунтовая влага, солнечная радиация);
- характер окружающей среды (пыль, биологические вредители, химическая агрессия
водорастворимых примесей в воздушной среде);
- качество эксплуатации.
В процессе эксплуатации зданий их техническое состояние изменяется. Это выражается
в ухудшении количественных характеристик работоспособности, в частности надежности,
которое происходит в результате изменения физических свойств материалов, характера
сопряжений между ними, а также размеров и форм. Причинами изменения технического
состояния зданий являются также разрушение и другие аналогичные виды потери
работоспособности конструктивных материалов.

6.

Общий период времени существования здания или сооружения, начиная от начала
строительства и до его сноса и утилизации, называется их жизненным циклом. Время
эксплуатации здания можно разделить на три периода: приработки, нормальной
эксплуатации, интенсивного износа. На рис. 1 показана кривая интенсивности отказов
элемента как функции времени эксплуатации, где выделены эти три периода.
Рис. 1. Интенсивность отказов элементов как функция времени эксплуатации:
1 — период приработки; 2 — период нормальной эксплуатации; 3 — период
интенсивного износа

7.

Со временем несущие и ограждающие конструкции, а также оборудование зданий и
сооружений изнашиваются, стареют. В начальный период эксплуатации зданий
происходит взаимная приработка элементов. Происходит снижение механических,
прочностных и ухудшение эксплуатационных характеристик конструкций зданий. Все эти
изменения могут быть как общими, так и локальными, они происходят самостоятельно и
в совокупности.
Наибольшее количество дефектов, отказов и аварий приходится на процесс
строительства и в первый период эксплуатации зданий и сооружений. Главные причины:
недостаточное качество изделий, монтажа; осадка оснований; температурновлажностные изменения и т.д.
Построечный и первый послепостроечный периоды характеризуются приработкой всех
элементов в сложной единой системе здания. В этот период происходит сдвиг и отрыв
внутренних стен от наружных, усадка, температурные деформации конструкции,
ползучесть материалов и т.д.
По окончании периода приработки конструкций и элементов зданий и сооружений
(после заделки дефектных участков) в период нормальной эксплуатации количество
отказов снижается и стабилизируется. Основными деформациями этого периода
являются внезапные деформации, связанные с условиями работы и эксплуатации
элементов. Причиной внезапных деформаций могут быть неожиданные концентрации
нагрузок, ползучесть материалов, неудовлетворительная эксплуатация, температурновлажностные воздействия, неправильное выполнение ремонтных работ.
Третий период — период интенсивного износа, который связан с явлениями
старения материала конструкций, снижением упругих свойств.
Конструкции и оборудование даже при нормальных условиях эксплуатации имеют
разные сроки службы и изнашиваются неравномерно. Продолжительность службы
отдельных конструкций зависит от материалов, условий эксплуатации. На долговечность
конструктивных элементов влияет конструктивное решение и капитальность здания в
целом; в зданиях, выполненных из прочных материалов и надежных конструкций, любой
элемент служит дольше, чем в зданиях из недолговечных материалов

8.

ФИЗИЧЕСКИЙ И МОРАЛЬНЫЙ ИЗНОС ЗДАНИЙ И СООРУЖЕНИЙ
Во время эксплуатации конструкции, элементы, системы инженерного оборудования и
здания в целом под воздействием природно-климатических факторов и
жизнедеятельности человека постепенно теряют свои первоначальные техникоэксплуатационные качества (прочность, устойчивость, надежность и др.). С течением
времени происходит снижение прочности, устойчивости, надежности, ухудшаются теплои звукоизоляционные, водо- и воздухопроницаемые свойства, в результате чего
снижается стоимость здания и его элементов.
Старение здания сопровождается физическим и моральным износом. Под физическим
износом конструкции, элемента, системы инженерного оборудования и здания в целом
следует понимать ухудшение технических и связанных с ними эксплуатационных
показателей здания, вызванное объективными причинами.
Физический износ на момент его оценки выражается соотношением стоимости
объективно необходимых ремонтных мероприятий, устраняющих повреждения
конструкции, элемента, системы или здания в целом, и их восстановительной стоимости.
Физический износ определяется в относительных величинах (%) и в стоимостном
выражении.
Физический износ отдельных конструкций, элементов, систем или их участков
оценивается путем сравнения признаков физического износа, выявленных в результате
визуального и инструментального обследования, с их значениями, приведенными в
таблицах ВСН 53-86(р). В табл. 1 в качестве примера приведена таблица 10 из ВСН 5386(р).

9.

Таблица 1.
Стены кирпичные

10.

Окончание табл. 1.

11.

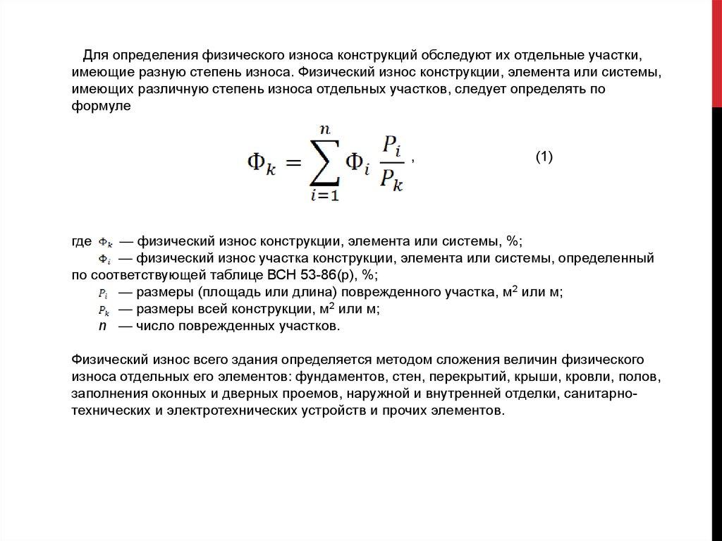
Для определения физического износа конструкций обследуют их отдельные участки,
имеющие разную степень износа. Физический износ конструкции, элемента или системы,
имеющих различную степень износа отдельных участков, следует определять по
формуле
,
(1)
где
— физический износ конструкции, элемента или системы, %;
— физический износ участка конструкции, элемента или системы, определенный
по соответствующей таблице ВСН 53-86(р), %;
— размеры (площадь или длина) поврежденного участка, м2 или м;
— размеры всей конструкции, м2 или м;
n — число поврежденных участков.
Физический износ всего здания определяется методом сложения величин физического
износа отдельных его элементов: фундаментов, стен, перекрытий, крыши, кровли, полов,
заполнения оконных и дверных проемов, наружной и внутренней отделки, санитарнотехнических и электротехнических устройств и прочих элементов.

12.

Физический износ здания в целом следует определять по формуле
,
(2)
где
- физический износ здания, %;
- физический износ отдельной конструкции, элемента или системы, %;
- коэффициент, соответствующий доле восстановительной стоимости отдельной
конструкции, элемента или системы в общей восстановительной стоимости здания;
n - число отдельных конструкций, элементов или систем в здании.
Доли восстановительной стоимости отдельных конструкций, элементов и систем в общей
восстановительной стоимости здания (в %) следует принимать по укрупненным
показателям восстановительной стоимости зданий (УПВС), а для конструкций, элементов
и систем, не имеющих утвержденных показателей, — по их сметной стоимости.
Усредненные доли восстановительной стоимости укрупненных конструктивных элементов
здания приведены в рекомендуемом приложении 2 ВСН 53-86(р).

13.

Пример. В табл. 2 приведен расчет процента физического износа конструкции здания. По
формуле (2) определен физический износ здания.
Таблица 2.

14.

Процент износа всего здания
.
Стоимостное выражение физического износа определяется по формуле
,
(3)
где Ф3 — физический износ, определенный по формуле (2.2);
V — восстановленная стоимость здания, руб., определяемая стоимостью его
воспроизводства в действующих на данный период ценах.
Наблюдения за конструкциями показывают, что в первый период эксплуатации — период
приработки, когда конструкция новая, износ слабее, а к третьему периоду — к концу срока
службы интенсивность износа возрастает. Конструкция, износ которой за 100 лет службы
составит 75%, к концу срока службы изнашивается в полтора раза больше (45%). чем в
первом периоде (30%). При выполнении капитального ремонта физический износ
частично ликвидируется, а стоимость здания увеличивается.
При капитальном ремонте зданий в сменяемых конструкциях физический износ
устраняется, а в несменяемых — только уменьшается, так как несменяемые конструкции
по физическому износу ремонтироваться не могут, а проводимые в них ремонтные
работы носят восстановительный характер.
В основу нормативных документов по определению величины физического износа
положены соотношения физического износа и стоимости необходимого ремонта на
восстановление. В результате капитального и текущего ремонтов темпы роста
физического износа снижаются.
Критерии оценки технического состояния по величине физического износа для
конструктивных элементов и зданий в целом установлены в соответствии с Методикой,
утвержденной приказом по Министерству коммунального хозяйства РСФСР от 27.10.1970
№ 404 (табл. 3).

15.

Таблица 3
Оценка технического состояния зданий по величине физического износа

16.

В процессе эксплуатации здания подвергаются моральному износу. Моральный износ
здания — постепенное во времени отклонение основных эксплуатационных показателей
от современного уровня технических требований эксплуатации зданий и сооружений.
Моральный износ — величина, характеризующая степень несоответствия основных
параметров, определяющих условия проживания, объем и качество предоставляемых
услуг, современным требованиям. Сущность его заключается в том, что с течением
времени под влиянием непрерывного технического прогресса возникают несоответствия
между вновь возводимыми зданиями и старыми зданиями, несоответствие здания его
функциональным назначениям вследствие меняющихся социальных запросов.
К признакам морального износа зданий относятся:
- несоответствие архитектурно-планировочных решений зданий и квартир современным
требованиям (в одной квартире проживает несколько семей, имеются проходные и
темные комнаты);
- переуплотненность застройки жилых кварталов;
-недостаточный уровень благоустройства и озеленения территории;
-несоответствие устаревшего инженерного оборудования дома современным
требованиям или отсутствие такого оборудования.
Старые здания часто не удовлетворяют современным запросам людей и современным
требованиям производства по своим габаритам, планировке, расположению помещений,
внешнему облику, уровню технического оснащения. Эти здания могут быть достаточно
прочными и иметь незначительный физический износ, но «морально» они устарели.
Поэтому необходимо произвести реконструкцию, модернизацию, переустройство старого
здания для приведения его в соответствие с современными требованиями.

17.

Различают моральный износ двух форм. Моральный износ первой формы связан со
снижением стоимости здания по сравнению с его стоимостью в период строительства, т.е.
уменьшением стоимости строительных работ по мере снижения их себестоимости
(вследствие изменения масштабов строительного производства, роста
производительности труда).
Моральный износ второй формы определяет старение здания по отношению к
существующим на момент оценки объемно-планировочным, санитарно-гигиеническим,
конструктивным и другим требованиям: дефекты планировки; несоответствие
конструктивных элементов здания современным требованиям (неудовлетворительные
теплотехнические характеристики, звукоизоляция и др.); отсутствие или
неудовлетворительное качество элементов инженерного оборудования.
Возможны два основных способа количественной оценки морального износа второй
формы: технико-экономический и социологический.
Технико-экономический способ представляет собой систему показателей, составленных
на основании обобщения удельной стоимости конструктивных элементов и инженерного
оборудования различных зданий, выраженной в процентах от восстановительной
стоимости зданий.
Показатели морального износа жилых зданий по дефектам планировки и несоответствию
конструкций современным нормативным требованиям приведены в табл. 4.

18.

Таблица 4.
Показатели морального износа зданий по дефектам планировки и несоответствию
современным нормативным требованиям

19.

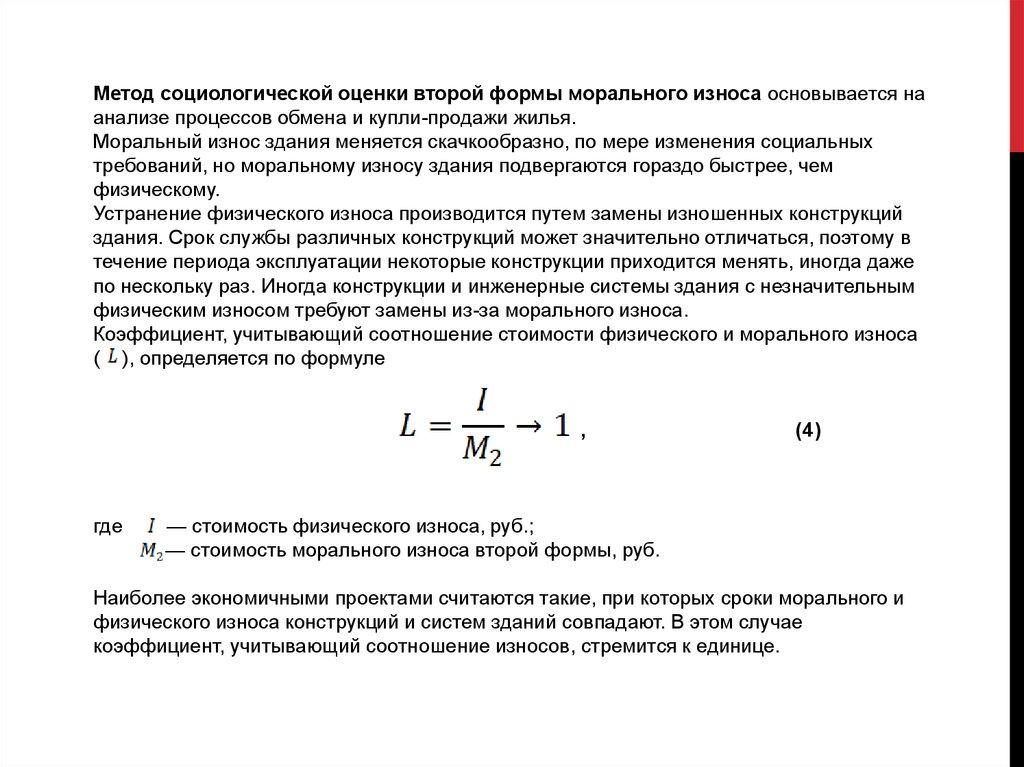
Метод социологической оценки второй формы морального износа основывается на
анализе процессов обмена и купли-продажи жилья.
Моральный износ здания меняется скачкообразно, по мере изменения социальных
требований, но моральному износу здания подвергаются гораздо быстрее, чем
физическому.
Устранение физического износа производится путем замены изношенных конструкций
здания. Срок службы различных конструкций может значительно отличаться, поэтому в
течение периода эксплуатации некоторые конструкции приходится менять, иногда даже
по нескольку раз. Иногда конструкции и инженерные системы здания с незначительным
физическим износом требуют замены из-за морального износа.
Коэффициент, учитывающий соотношение стоимости физического и морального износа
( ), определяется по формуле
,
где
(4)
— стоимость физического износа, руб.;
— стоимость морального износа второй формы, руб.
Наиболее экономичными проектами считаются такие, при которых сроки морального и
физического износа конструкций и систем зданий совпадают. В этом случае
коэффициент, учитывающий соотношение износов, стремится к единице.

20.

Эксплуатационный контроль технического состояния зданий проводится путем
осуществления периодических осмотров, контрольных проверок и мониторинга
состояния оснований, строительных конструкций, систем и сетей инженернотехнического обеспечения.
Ремонт здания — комплекс строительных работ и организационно-технических
мероприятий по устранению физического и морального износа, не связанных с
изменением основных технико-экономических показателей здания. Система ремонта
состоит из текущего и капитального ремонтов.
Техническое обслуживание и текущий ремонт проводятся в целях обеспечения
надлежащего технического состояния зданий. Под надлежащим техническим
состоянием зданий понимаются поддержание параметров устойчивости, надежности
зданий, а также исправность строительных конструкций, систем и сетей инженернотехнического обеспечения, их элементов в соответствии с требованиями технических
регламентов, проектной документации.
Санитарное содержание — работы по уборке помещений, мест общего пользования,
придомовой территории, обслуживанию и промывке мусоропроводов, водостоков,
дренажной канализации, сбору и вывозу твердых отходов, уходу за элементами
озеленения, обрезке деревьев.

21.

ИЗНОС ИНЖЕНЕРНОГО ОБОРУДОВАНИЯ ЗДАНИЙ И СООРУЖЕНИЙ
При оценке технического состояния инженерного оборудования зданий и сооружений
устанавливается величина физического и морального износа. Оценку технического
состояния инженерных систем проводят с учетом средних нормативных сроков службы
элементов и инженерных устройств, определенных ВСН 58-88(р). Физический износ
систем инженерного оборудования определяют в соответствии с ВСН 53-86(р).
Физический износ на момент его оценки выражается соотношением стоимости
объективно необходимых ремонтных мероприятий, устраняющих повреждения
инженерного оборудования, и их восстановительной стоимости. Физический износ
внутренних систем или их участков оценивается путем сравнения признаков физического
износа, выявленных в результате визуального и инструментального обследования, с их
значениями, приведенными в табл. 5-9. Физической износ системы определяют как сумму
средневзвешенного износа элементов.

22.

Таблица 5 .
Система горячего водоснабжения

23.

Таблица 6 .
Система центрального отопления

24.

Таблица 7 .
Система холодного водоснабжения

25.

Таблица 8.
Система канализации и водостоков

26.

Таблица 9 .
Мусоропроводы
Моральный износ систем инженерного оборудования определяют несоответствием его
эксплуатационных качеств современным нормативным требованиям или отсутствием
какого-либо инженерного оборудования без наличия заменяющего его по
функциональному назначению. Количественную оценку морального износа проводят
методом определения размеров затрат на устранение износа в процентах от
восстановительной стоимости здания.

27.

Показатели морального износа жилых зданий при отсутствии отдельных видов
инженерного оборудования без наличия заменяющего его по функциональному
назначению (в % восстановительной стоимости здания) приведены в табл. 10.
Таблица 10
Показатели морального износа жилых зданий при отсутствии отдельных видов
инженерного оборудования

28.

СРОК СЛУЖБЫ ЗДАНИЙ
Эксплуатационные требования к зданиям
Срок службы — продолжительность нормальной эксплуатации строительного объекта с
предусмотренным техническим обслуживанием и ремонтными работами (включая
капитальный ремонт) до состояния, при котором его дальнейшая эксплуатация
недопустима или нецелесообразна.
Под строительным объектом понимают сооружение, здание, помещение, строительную
конструкцию, строительное изделие или основание. Нормальной является эксплуатация
строительного объекта в соответствии с условиями, предусмотренными в строительных
нормах или задании на проектирование, включая соответствующее техническое
обслуживание, капитальный ремонт или реконструкцию.
Расчетный срок службы — установленный в строительных нормах или в задании на
проектирование период использования строительного объекта по назначению до
капитального ремонта и (или) реконструкции с предусмотренным техническим
обслуживанием. Расчетный срок службы отсчитывается от начала эксплуатации объекта
или возобновления его эксплуатации после капитального ремонта или реконструкции.
Расчетные сроки службы проектируемых объектов должен определять генеральный
проектировщик по согласованию с заказчиком. Примерные сроки службы зданий и
сооружений приведены в табл. 2.11.

29.

Таблица 11
Срок службы зданий и сооружений
Объекты
Временные здания и сооружения (бытовки
строительных рабочих и вахтового персонала,
временные склады, летние павильоны и т.п.)
Сооружения, эксплуатируемые в условиях
сильноагрессивных сред (сосуды и резервуары,
трубопроводы предприятий
нефтеперерабатывающей, газовой и химической
промышленности, сооружения в условиях морской
среды и т.п.)
Здания и сооружения массового строительства в
обычных условиях эксплуатации (здания
жилищно-гражданского и производственного
строительства)
Уникальные здания и сооружения (здания
основных музеев, хранилищ национальных и
культурных ценностей, произведения
монументального искусства, стадионы, театры,
здания высотой более 75 м, большепролетные
сооружения и т.п.)
Примерный срок службы
10 лет
Не менее
25 лет
Не менее 50 лет
100 лет и более

30.

Продолжительность безотказной работы элементов здания, его систем и оборудования
неодинакова. При назначении сроков службы здания принимают средний безотказный
срок службы основных несущих элементов — фундаментов и стен. Сроки службы зданий
зависят от материала основных конструкций и являются усредненными. При
соответствующем обосновании сроки службы ограждающих несущих конструкций могут
быть приняты отличными от сроков службы сооружения в целом. Срок службы других
элементов может быть меньше расчетного срока службы здания. В процессе
эксплуатации здания эти элементы приходится заменять, возможно, несколько раз. В
современных зданиях увеличилось число конструктивных элементов, срок службы
которых равен сроку службы основных. Минимальные сроки службы конструктивных
элементов зданий приведены в табл.12.
Таблица 12
Срок службы элементов зданий
Элементы жилых зданий
Срок
службы, лет
Фундаменты
Бетонные, железобетонные (ленточные и свайные),
100-150
бутовые на цементном растворе
Бутовые на известковом растворе
50-150
Бутовые или бетонные столбчатые
50-150
Кирпичные
30-50

31.

Продолжение табл. 12
Примерный срок службы
Объекты
Стены и каркасы
Железобетонные и стальные каркасы
Стены:
• из кирпича или керамических пустотелых камней, несущие толщиной в
2,5 кирпича или самонесущие (при несущем железобетонном или
стальном каркасе)
• толщиной до 2,5 кирпича
• облегченной кладки
• крупнопанельные
• крупноблочные
• из мелких бетонных и легкобетонных камней
• из монолитного шлако-, керамзитобетона и т.п.
Стыки панелей и блоков полносборных стен
150
150
125
100
150
125
100
100
10
Перекрытия
По кирпичным, бетонным или железобетонным сводам
Сборные ж/б из крупноразмерных панелей (настилов, плит) в
зданиях каменных особо капитальных
Сборные ж/б из крупноразмерных панелей (настилов, плит) при
толщине стен до 2,5 кирпича
То же в крупнопанельных зданиях и в зданиях с кирпичными
стенами облегченной кладки
Сборные ж/б из мелко- и среднеразмерных элементов, сборномонолитные железобетонные
По стальным балкам с ж/б заполнением (монолитным или сборным),
с заполнением кирпичными сводиками
100-150
100-150
100-125
100
100-150
100-150

32.

Продолжение табл. 12
Примерный срок службы
Объекты
По деревянным бачкам, оштукатуренные междуэтажные по стальным
балкам с деревянным междубалочным заполнением
60
То же, под санитарными узлами
То же, чердачные
30
30
По деревянным балкам, облегченные, неоштукатуренные
20
Полы с покрытиями
Из керамической плитки, террацовыми
Цементными
60
30
Дощатыми шпунтованными:
• по перекрытиям
• по грунту
Паркетными:
• дубовыми на рейках
• то же на мастике
• буковыми на рейках
• то же на мастике
30
20
• березовыми и осиновыми на рейках
• то же на мастике
Из паркетной доски
Из твердой древесно-волокнистой плиты
Из линолеума
Из поливинилхлоридных плиток
40
20
30
20
25
15
15
15
10-30
10

33.

Продолжение табл. 12
Примерный срок службы
Объекты
Лестницы
Из сборных железобетонных крупноразмерных элементов
Монолитные железобетонные
Из каменных, бетонных, железобетонных ступеней по стальным и
металлическим косоурам
Деревянные
100-150
100-150
100-150
30
Балконы и крыльца
Балконы:
• из железобетонных крупноразмерных плит
• то же по стальным консольным балкам
60
50
Перегородки
Кирпичные, бетонные, из керамических блоков и т.п.
100-150
Железобетонные, гипсобетонные «на комнату»
100-150
Плитные гипсолитовые, легкобетонные
80
Деревянные оштукатуренные межкомнатные
50
То же в санитарных узлах
20
Обшитые сухой штукатуркой по деревянному каркасу
30

34.

Продолжение табл. 12
Примерный срок службы
Объекты
Двери и окна из древесины
Оконные и балконные заполнения
30
Дверные заполнения:
• внутриквартирные
• входные в квартиру
• входные в здание
60
30
10
Внутренняя отделка
Штукатурка:
• по каменным стенам
• по деревянным стенам и перегородкам
Облицовка:
• керамическими плитками
• сухой штукатуркой
Окраска в квартирах:
• водными составами
• эмульсионными составами
Окраска лестничных клеток:
• водными составами
• эмульсионными составами
Окраска безводными составами (масляными, алкидными
красками, эмалями, лаками и др.) стен, потолков,
столярных изделий, полов, радиаторов, трубопроводов.
лестничных ограждений
Оклейка стен обоями
40
30
30
20
4
5
3
4
4-6
4-6

35.

Продолжение табл. 12
Примерный срок службы
Объекты
Наружная отделка
Облицовка:
• естественным камнем
• керамическими и цементными офактуренными плитками
• ковровой плиткой
100-150
100-150
30
Терразитовая штукатурка
30
Штукатурка по кирпичу:
• сложным раствором
• известковым раствором
30
20
Окраска по бетону или штукатурке:
• известковыми составами
• силикатными
• полимерными
• кремнийорганическими красками
3
4
5
8
Масляная окраска по дереву
6
Окраска кровель масляными составами
5

36.

Задачей мероприятий технической эксплуатации зданий является устранение
физического и морального износа здания в целом и его элементов, а также обеспечение
их способности выполнять требуемые функции. Надежность здания в целом и его
элементов обеспечивается при выполнении комплекса мероприятий по техническому
обслуживанию и ремонту зданий.
Надежность строительного объекта — его способность выполнять требуемые
функции в течение расчетного срока эксплуатации.
Надежность здания определяется надежностью всех его элементов и характеризуется
следующими основными свойствами: долговечностью, ремонтопригодностью,
сохраняемостью, безотказностью.
Долговечность — способность строительного объекта сохранять прочностные,
физические и другие свойства, устанавливаемые при проектировании и обеспечивающие
его нормальную эксплуатацию в течение расчетного срока службы при данных условиях
использования и надлежащем техническом обслуживании. Долговечность — сохранение
работоспособности до наступления предельного состояния с перерывами для ремонтноналадочных работ и устранения внезапно возникающих неисправностей.
Для обеспечения требуемой долговечности строительного объекта при его
проектировании необходимо учитывать:
- условия эксплуатации по назначению;
- расчетное влияние окружающей среды;
- свойства применяемых материалов, возможные средства их защиты от негативных
воздействий среды, а также возможность деградации их свойств.
Ремонтопригодность — приспособленность элементов здания к предупреждению,
обнаружению и устранению отказов и повреждений путем проведения технического
обслуживания и выполнения ремонтов.
Сохраняемость — способность отдельных элементов выполнять требуемую функцию и
противостоять отрицательному влиянию неудовлетворительного хранения,
транспортирования, старению до монтажа, а также здания в целом до ввода в
эксплуатацию и во время ремонтов.

37.

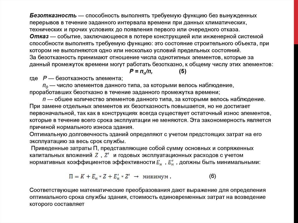
Безотказность — способность выполнять требуемую функцию без вынужденных
перерывов в течение заданного интервала времени при данных климатических,
технических и прочих условиях до появления первого или очередного отказа.
Отказ — событие, заключающееся в потере конструкцией или инженерной системой
способности выполнять требуемую функцию: это состояние строительного объекта, при
котором не выполняются одно или несколько условий предельных состояний.
За безотказность принимают отношение числа однотипных элементов, которые за
данный промежуток времени могут работать безотказно, к общему числу этих элементов:
Р = по/п,
(5)
где Р — безотказность элемента;
п0 — число элементов данного типа, за которыми велось наблюдение,
проработавших безотказно в течение заданного промежутка времени;
п — обшее количество элементов данного типа, за которыми велось наблюдение.
При замене отдельных элементов их безотказность повышается, но не достигает
первоначальной, так как в конструкциях всегда существует остаточный износ элементов,
которые в течение всего срока эксплуатации не меняются. Эта закономерность является
причиной нормального износа здания.
Оптимальную долговечность зданий определяют с учетом предстоящих затрат на его
эксплуатацию за весь срок службы.
Приведенные затраты П, представляющие собой сумму основных и сопряженных
капитальных вложений ,
и годовых эксплуатационных расходов с учетом
нормативных коэффициентов эффективности
,
, должны быть минимальными:
,
(6)
Соответствующие математические преобразования дают выражение для определения
оптимального срока службы здания, стоимость единовременных затрат на возведение
которого составляет

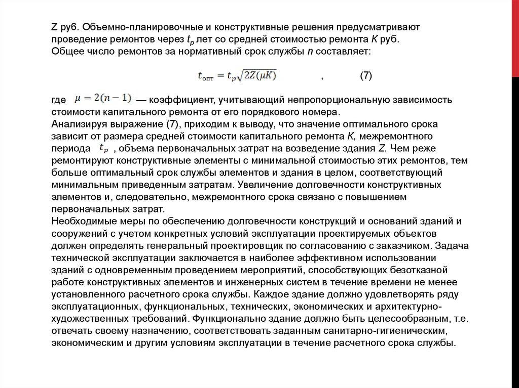
38.

Z py6. Объемно-планировочные и конструктивные решения предусматривают
проведение ремонтов через tp лет со средней стоимостью ремонта К руб.
Общее число ремонтов за нормативный срок службы n составляет:
,
(7)
где
— коэффициент, учитывающий непропорциональную зависимость
стоимости капитального ремонта от его порядкового номера.
Анализируя выражение (7), приходим к выводу, что значение оптимального срока
зависит от размера средней стоимости капитального ремонта К, межремонтного
периода
, объема первоначальных затрат на возведение здания Z. Чем реже
ремонтируют конструктивные элементы с минимальной стоимостью этих ремонтов, тем
больше оптимальный срок службы элементов и здания в целом, соответствующий
минимальным приведенным затратам. Увеличение долговечности конструктивных
элементов и, следовательно, межремонтного срока связано с повышением
первоначальных затрат.
Необходимые меры по обеспечению долговечности конструкций и оснований зданий и
сооружений с учетом конкретных условий эксплуатации проектируемых объектов
должен определять генеральный проектировщик по согласованию с заказчиком. Задача
технической эксплуатации заключается в наиболее эффективном использовании
зданий с одновременным проведением мероприятий, способствующих безотказной
работе конструктивных элементов и инженерных систем в течение времени не менее
установленного расчетного срока службы. Каждое здание должно удовлетворять ряду
эксплуатационных, функциональных, технических, экономических и архитектурнохудожественных требований. Функционально здание должно быть целесообразным, т.е.
отвечать своему назначению, соответствовать заданным санитарно-гигиеническим,
экономическим и другим условиям эксплуатации в течение расчетного срока службы.

39.

Эксплуатационные требования подразделяются на общие и специальные.
Общие требования предъявляются ко всем зданиям, специальные - к определенной
группе зданий, отличающихся спецификой назначения или технологией производства.
Общие и специальные эксплуатационные требования содержатся в нормах и
технических условиях на проектирование зданий. Специальные требования,
определяемые назначением здания, отражаются в техническом задании на
проектировании.
Эксплуатационные требования предъявляются к зданиям исходя из принятых объемнопланировочного и конструктивного решений, предусматривающих минимальные
затраты на техническое обслуживание и ремонт конструкций и инженерных систем.
При проектировании зданий и сооружений необходимо обеспечить ряд требований:
- конструктивные элементы и инженерные системы должны обладать достаточной
безотказностью, быть доступными для выполнения ремонтных работ, устранения
возникающих неисправностей и дефектов, регулировки и наладки в процессе
эксплуатации;
- конструктивные элементы и инженерные системы должны иметь одинаковые или
близкие по значению межремонтные сроки службы;
- мероприятия по контролю технического состояния здания, поддержанию его
работоспособности или исправности, а также подготовка к сезонной эксплуатации
должны осуществляться наиболее доступными и экономичными методами;
- здание должно иметь устройства и приспособления, необходимые для его нормальной
эксплуатации, включая набор помещений для размещения эксплуатационного
персонала, отвечающих требованиям соответствующих нормативных документов;
- соблюдение санитарно-гигиенических требований к помещениям и прилегающей
территории.

40.

Для каждого здания или сооружения необходимо установить его класс (КС-1, КС-2 или
КС-3) в зависимости от его назначения, а также социальных, экологических и
экономических последствий их повреждений и разрушений.
Класс сооружений устанавливается в задании на проектирование генеральным
проектировщиком по согласованию с заказчиком в соответствии со следующей
классификацией по приложению А ГОСТ 27751-2014.
Класс сооружений КС-1:
а) теплицы, парники, мобильные здания (сборно-разборные и контейнерного типа),
склады временного содержания, в которых не предусматривается постоянного
пребывания людей;
6) сооружения с ограниченными сроками службы и пребыванием в них людей. Класс
сооружений КС-2:
здания и сооружения, не вошедшие в классы КС-1 и КС-3.
Класс сооружений КС-3:
а) здания и сооружения особо опасных и технически сложных объектов;
б) все сооружения, при проектировании и строительстве которых используются
принципиально новые конструктивные решения и технологии, которые не прошли
проверку в практике строительства и эксплуатации;
в) объекты жизнеобеспечения городов и населенных пунктов;
г) тоннели, трубопроводы на дорогах высшей категории или имеющие протяженность
более 500 м;
д) строительные объекты высотой более 100 м;
е) пролетные строения мостов с пролетом более 200 м;
ж) большепролетные покрытия строительных объектов с пролетом более 100 м;
з) строительные объекты с консольными конструкциями более 20 м;
и) строительные объекты с заглублением подземной части бопее чем на 15 м.

41.

Для каждого здания или сооружения необходимо установить его класс (КС-1, КС-2 или
КС-3) в зависимости от его назначения, а также социальных, экологических и
экономических последствий их повреждений и разрушений.
Класс сооружений устанавливается в задании на проектирование генеральным
проектировщиком по согласованию с заказчиком в соответствии со следующей
классификацией по приложению А ГОСТ 27751-2014.
Класс сооружений КС-1:
а) теплицы, парники, мобильные здания (сборно-разборные и контейнерного типа),
склады временного содержания, в которых не предусматривается постоянного
пребывания людей;
6) сооружения с ограниченными сроками службы и пребыванием в них людей. Класс
сооружений КС-2:
здания и сооружения, не вошедшие в классы КС-1 и КС-3.
Класс сооружений КС-3:
а) здания и сооружения особо опасных и технически сложных объектов;
б) все сооружения, при проектировании и строительстве которых используются
принципиально новые конструктивные решения и технологии, которые не прошли
проверку в практике строительства и эксплуатации;
в) объекты жизнеобеспечения городов и населенных пунктов;
г) тоннели, трубопроводы на дорогах высшей категории или имеющие протяженность
более 500 м;
д) строительные объекты высотой более 100 м;
е) пролетные строения мостов с пролетом более 200 м;
ж) большепролетные покрытия строительных объектов с пролетом более 100 м;
з) строительные объекты с консольными конструкциями более 20 м;
и) строительные объекты с заглублением подземной части бопее чем на 15 м.
English     Русский Правила