Теорема Пифагора
Необходимо выяснить:
Цели:
Задачи:
Порядок работы:
Команды:
История о Пифагоре:
История теоремы:
Повторение:
Практическая работа:
Теорема Пифагора
Доказательство:
Теорема, обратная к теореме Пифагора:
Некоторые Пифагоровы тройки:
Ещё одна формулировка теоремы:
Алгебраическое доказательство:
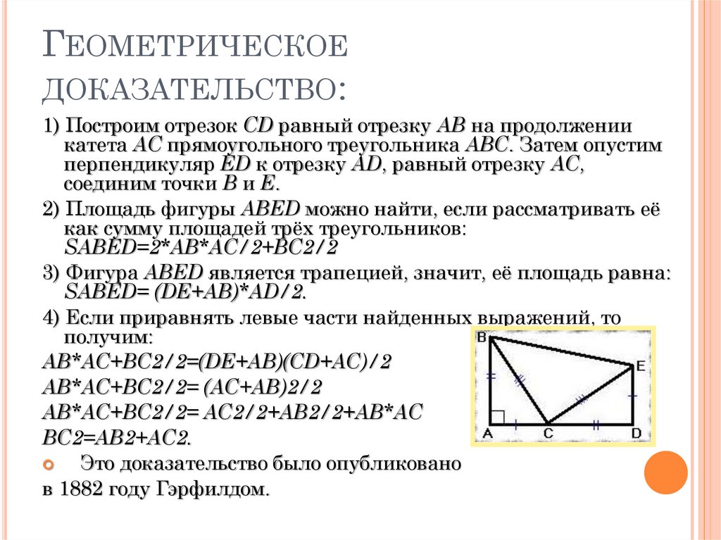
Геометрическое доказательство:
Применение теоремы Пифагора
Мобильная связь
Применение теоремы пифагора
Интересное о Пифагоре:
Важные открытия, связанные с именем Пифагора:
Итоговый контроль
Рефлексия:
Домашнее задание на выбор:
Литература:
Ресурсы интернет
1.90M
Категория: МатематикаМатематика

Теорема Пифагора

1. Теорема Пифагора

ТЕОРЕМА ПИФАГОРА
Автор урока:
Гапонова Марина Александровна,
учитель математики
МОУ «Средняя школа №9»
г.Петрозаводск. Республика Карелия
-2015-

2.

«Геометрия обладает двумя
великими сокровищами.
Первое – это теорема Пифагора…»

3. Необходимо выяснить:

НЕОБХОДИМО ВЫЯСНИТЬ:
кто такой Пифагор;
в чём заключается теорема Пифагора;
доказать теорему;
показать практическое применение;
показать задачи, используемые в экзамене по данной
теме.

4. Цели:

ЦЕЛИ:
овладение
необходимыми знаниями и
умениями по теме урока;
воспитание серьёзного отношения к
геометрии, понимание значимости
предмета ;
развитие умения использовать
разнообразные источники информации;
воспитание познавательного интереса в
изучении геометрии;
развитие логического мышления.

5. Задачи:

ЗАДАЧИ:
познакомиться
с теоремой Пифагора, её
доказательством, историей её создания,
биографией Пифагора;
показать применение теоремы в ходе
решения задач;
расширить круг задач, используемых на
уроках геометрии;
отработать умение делать выводы;
формировать учебно-познавательные
действия;
развивать умение работать в
коллективе, парами и самостоятельно.

6. Порядок работы:

ПОРЯДОК РАБОТЫ:
цели,
задачи;
разделение на команды для соревнования;
история Пифагора и его теоремы;
формулировка теоремы;
разные способы её доказательства;
применение теоремы в задачах;
рефлексия;
домашнее задание.

7. Команды:

КОМАНДЫ:
1 ряд
«Историки»
2 ряд
«Теоретики»
3 ряд
«Практики»

8. История о Пифагоре:

ИСТОРИЯ О ПИФАГОРЕ:
Пифагор
родился в 580 г. до н.э. в
Древней Греции на острове Самос,
который находится в Эгейском море,
поэтому его называют Пифагором
Самосским.
Его отец был резчиком по камню. Ещё в
детстве Пифагор проявлял незаурядные
способности, и когда подрос,
воображению юноши стало тесно на
маленьком острове.

9.

Пифагор
перебрался в г. Милеет и стал
учеником Фалеса, которому в то время шёл
восьмой десяток. Мудрый учёный
посоветовал юноше отправиться в Египет.
Когда Пифагор постиг науку египетских
жрецов, то отправился домой, чтобы там
создать свою школу.
Пифагорейцы, как их позднее стали
называть, занимались математикой,
философией, естественными науками.

10. История теоремы:

ИСТОРИЯ ТЕОРЕМЫ:
Изучение вавилонских клинописных
таблиц и древних китайских рукописей
показало, что это утверждение было
известно задолго до Пифагора. Заслуга
же Пифагора состояла в том, что он
открыл доказательство этой теоремы.
Согласно одной из легенд,
знаменитую теорему Пифагор добыл
как выигрыш с неизвестным
математиком. Тот отдал свиток с
теоремой Пифагору и сказал, что
человек, который владеет этим свитком,
будет известным не одно тысячелетие…

11.

Теорему
называли «мостом ослов», так
как слабые ученики, заучивающие
теоремы наизусть, без понимания, и
прозванные поэтому «ослами», были не в
состоянии преодолеть теорему
Пифагора, служившую для них вроде
непреодолимого моста.

12. Повторение:

ПОВТОРЕНИЕ:
1)Определите вид
треугольника.
2)Назовите катеты и
гипотенузу данного
треугольника.
3)Как найти площадь
Δ АВС?
4)Как найти площадь
квадрата?
А
С
В

13. Практическая работа:

ПРАКТИЧЕСКАЯ РАБОТА:
Постройте прямоугольный
треугольник, катеты которого
выражаются целыми числами;
Измерьте катеты и гипотенузу,
результаты запишите в тетрадь;
Возведите все величины в квадрат и
запишите:a2; b2; c2;
Сложите квадраты катетов а2+b2
Получилось ли, что a2+ b2= c2?

14. Теорема Пифагора

ТЕОРЕМА ПИФАГОРА
В прямоугольном
треугольнике
квадрат гипотенузы
равен сумме
квадратов катетов.
с2 = а2 + b2

15. Доказательство:

ДОКАЗАТЕЛЬСТВО:
1)Достроим прямоугольник до квадрата со стороной
a + b.
2)Площадь квадрата равна ( а + b)²
3)С другой стороны квадрат составлен из четырёх
равных прямоугольных треугольников с
площадью ½ аb и квадрата, площади с²
4) S=4 *1/2ab + с2 = 2bc + с2.
(а+b)2 =2ab+ с2.
с2 = а2 + b2.

16.

Пифагоровы штаны во все стороны равны

17. Теорема, обратная к теореме Пифагора:

ТЕОРЕМА, ОБРАТНАЯ К ТЕОРЕМЕ
ПИФАГОРА:
позволяет проверить, является ли тот или иной
треугольник прямоугольным. Этим пользовались
землемеры и строители Древнего Египта: они
размечали прямые углы с помощью веревки,
разделенной узлами на 12 равных кусков;
прямоугольный треугольник со сторонами 3, 4, 5
называется «египетским», а тройки (a, b, c)
натуральных чисел, удовлетворяющие уравнению
c2 = a2 + b2, т. е. служащие длинами сторон
прямоугольных треугольников, Пифагоровыми.

18. Некоторые Пифагоровы тройки:

НЕКОТОРЫЕ ПИФАГОРОВЫ
ТРОЙКИ:
(3,4,5), (6,8,10), (5,12,13),
(9,12,15), (8,15,17), (12,16,20), (15,20,25),
(7,24,25), (10,24,26), (20,21,29),
(18,24,30),(10,30,34), (21,28,35),
(12,35,37), (15,36,39), (24,32,40), (9,40,41),
(27,35,45), (14,48,50), (30,40,50)…

19. Ещё одна формулировка теоремы:

ЕЩЁ ОДНА ФОРМУЛИРОВКА
ТЕОРЕМЫ:
Площадь квадрата,
построенного на
гипотенузе
прямоугольного
треугольника, равна сумме
площадей квадратов,
построенных на его
катетах.

20. Алгебраическое доказательство:

АЛГЕБРАИЧЕСКОЕ
ДОКАЗАТЕЛЬСТВО:
1) Проведем высоту CD из вершины прямого
угла С.
2) По определению косинуса угла
соsА=AD/AC=AC/AB, отсюда следует
AB*AD=AC2.
3) Аналогично соsВ=BD/BC=BC/AB, значит
AB*BD=BC2.
4) Сложив полученные равенства почленно,
получим:
А
Д
2
2
AC +BC =АВ*(AD + DB)
AB2=AC2+BC2.
С
В

21. Геометрическое доказательство:

ГЕОМЕТРИЧЕСКОЕ
ДОКАЗАТЕЛЬСТВО:
1) Построим отрезок CD равный отрезку AB на продолжении
катета AC прямоугольного треугольника ABC. Затем опустим
перпендикуляр ED к отрезку AD, равный отрезку AC,
соединим точки B и E.
2) Площадь фигуры ABED можно найти, если рассматривать её
как сумму площадей трёх треугольников:
SABED=2*AB*AC/2+BC2/2
3) Фигура ABED является трапецией, значит, её площадь равна:
SABED= (DE+AB)*AD/2.
4) Если приравнять левые части найденных выражений, то
получим:
AB*AC+BC2/2=(DE+AB)(CD+AC)/2
AB*AC+BC2/2= (AC+AB)2/2
AB*AC+BC2/2= AC2/2+AB2/2+AB*AC
BC2=AB2+AC2.
Это доказательство было опубликовано
в 1882 году Гэрфилдом.

22. Применение теоремы Пифагора

ПРИМЕНЕНИЕ ТЕОРЕМЫ
ПИФАГОРА
В настоящее время на рынке мобильной
связи идет большая конкуренция среди
операторов. Чем надежнее связь, чем
больше зона покрытия, тем больше
потребителей у оператора. При
строительстве вышки (антенны) часто
приходится решать задачу: какую
наибольшую высоту должна иметь
антенна, чтобы передачу можно было
принимать в определенном радиусе.

23. Мобильная связь

МОБИЛЬНАЯ СВЯЗЬ
Какую наибольшую высоту должна иметь антенна
мобильного оператора, чтобы передачу можно было
принимать в радиусе R=200 км? (радиус Земли
равен 6380 км.)
Решение:
Пусть AB= x, BC=R=200 км,
OC= r =6380 км.
OB=OA+AB
OB=r + x.
Используя теорему Пифагора, получим ответ: 2,3
км.

24. Применение теоремы пифагора

ПРИМЕНЕНИЕ ТЕОРЕМЫ ПИФАГОРА
Теорему Пифагора широко применяют и в
строительстве, при вычислении размеров
крыши, построении окон, используется в
большинстве архитектурных сооружений. В
астрономии используют для вычисления
расстояний.

25. Интересное о Пифагоре:

ИНТЕРЕСНОЕ О ПИФАГОРЕ:
Пифагор – это на самом деле прозвище, а не имя
(Пифагор - "убеждающий речью").
Увлекался спортом, побеждал в кулачном бою на
Олимпийских играх.
Придумал специальную кружку, которая заставляла
пить только в ограниченных количествах. Сегодня
она продается на Родосе, Самосе и Крите как сувенир.
Пифагор считал, что нельзя употреблять пищу
животного происхождения. Он верил, что в животных
переселяются души людей.

26. Важные открытия, связанные с именем Пифагора:

ВАЖНЫЕ ОТКРЫТИЯ, СВЯЗАННЫЕ
С ИМЕНЕМ ПИФАГОРА:
в
географии и астрономии –
представление о том, что Земля – шар и
что существуют другие, похожие на неё
миры;
в музыке – зависимость между длиной
струны арфы и звуком, который она
издаёт;
в геометрии – построение правильных
многоугольников (один из них
пятиконечная звезда – стал символом
пифагорейцев).

27.

Если дан нам треугольник
И притом с прямым углом,
То квадрат гипотенузы
Мы всегда легко найдём:
Катеты в квадрат возводим,
Сумму степеней находим –
И таким простым путём
К результату мы придём.

28.

Не знаю, чем кончу поэму,
И как мне печаль избыть:
Древнейшую теорему
Никак я не в силах забыть.
Стоит треугольник как ментор,
И угол прямой в нём есть,
И всем его элементам
Повсюду слава и честь!
Вебер

29. Итоговый контроль

ИТОГОВЫЙ КОНТРОЛЬ
Выбрать задачу и решить её
Задачи для проверки
Задачи из открытого банка заданий к экзамену

30. Рефлексия:

РЕФЛЕКСИЯ:
На ваших карточках дорисуйте снеговика:
Я пришёл на урок с таким
настроением
Я присутствовал на уроке с таким
настроением
Я ухожу с урока с таким
настроением

31. Домашнее задание на выбор:

ДОМАШНЕЕ ЗАДАНИЕ НА ВЫБОР:
найти другой способ доказательства теоремы
Пифагора;
найти пифагоровы тройки;
придумать свою задачу на применение
теоремы Пифагора;
найти задачи из базы задач по геометрии с
сайта fipi.

32.

«Не гоняйся за счастьем:
оно всегда находится в
тебе самом».
Пифагор.

33. Литература:

ЛИТЕРАТУРА:
Л.С. Атанасян учебник «Геометрия 7-9» Москва
«Просвещение» 2009 г.
Е.М. Рабинович «Задачи и упражнения на готовых
чертежах».
Волошинов А.В. «Математика и искусство». - М.:
«Просвещение» 2000.
Волошинов А.В. «Пифагор». - М.: «Просвещение» 2001.
Литцман В. «Теорема Пифагора». - М.:
«Государственное издательство физикоматематической литературы» 2000.
Глейзер И. «История математики в школе».
Чистяков В.Д. «Старинные задачи по элементарной
математике»

34. Ресурсы интернет

РЕСУРСЫ ИНТЕРНЕТ
http://encyklopedia.narod.ru/bios/nauka/pifagor/pifagor.html
http://fevt.ru/load/prezentacii_powerpoint/teorema_pifagora_prezent
acija/110-1-0-967
http://volna.org/geometrija/tieoriema_pifaghora.html
http://prezentacii.com/matematike/9566-teorema-pifagora-i-eeprimenenie.html
http://video.promail.kz/video/226022
http://moypifagor.narod.ru/media.htm
English     Русский Правила