Разносторонний треугольник
Равнобедренный треугольник
Равносторонний треугольник
Классификация по углам:
Свойства медиан, биссектрис, высот
«Решение треугольников»
Определение
Три типа задач на решение треугольника
Для этого вспомним
Договоримся
Сумма углов треугольника
Внешний угол треугольника
Неравенство треугольника
Теорема косинусов
Определение вида треугольника
Теорема синусов
Задача 1. Решение треугольника по двум сторонам и углу между ними
Задача 2. Решение треугольника по стороне и прилежащим к ней углам
Задача 3. Решение треугольника по трём сторонам
Таблица – памятка
Задачи для самостоятельного решения
Математическая пауза
Формулы, которые надо знать:
3) Формула Герона
Задание на дом
1.76M
Категория: МатематикаМатематика

Планиметрия. Повторение. Часть 1

1.

2.

Часто знает и дошкольник,
Что такое треугольник,
А уж вам-то, как не знать…
Но совсем другое дело –
Очень быстро и умело
Треугольники считать!

3.

Определите своё эмоциональное состояние в
начале урока. Поставьте галочку в клетку,
соответствующую настроению

4.

По сторонам
Разносторонний
Равнобедренный
Равносторонний
По углам
Остроугольный
Тупоугольный
Прямоугольный

5. Разносторонний треугольник

b
a
c
Длины всех сторон разные

6. Равнобедренный треугольник

СВОЙСТВА:
Боковые стороны
b
b
а
2. Высота,
1.
Углы припроведенная
основании равны
к
основанию, является и
медианой и биссектрисой.
Основание

7. Равносторонний треугольник

СВОЙСТВА:
а
а
Все высоты являются
одновременно медианами и
биссектрисами
Все углы равны по
60
а
Точка их пересечения является центром вписанной и
описанной окружностей

8. Классификация по углам:

остроугольный треугольник, в котором все углы острые;
тупоугольный треугольник, в котором один из углов
тупой;
прямоугольный треугольник, в котором один из углов
прямой;
косоугольный треугольник, который не содержит ни
одного прямого угла.

9. Свойства медиан, биссектрис, высот

Свойства медиан:
Ортоцентр
треугольника
Свойство биссектрис:
x a
y b
Центр вписанной окружности
Центр тяжести треугольника
b
31
а
2
4
x
96
?
y
Биссектриса внутреннего угла треугольника делит противолежащую
сторону на отрезки, пропорциональные прилегающим сторонам:

10. «Решение треугольников»

Что это значит?

11. Определение

Решением
треугольника
называется
нахождение всех его
шести элементов
(то есть трёх
сторон и трёх
углов) по какимнибудь трём данным
элементам.
В
c
А
a
b
С

12. Три типа задач на решение треугольника

Решение треугольника по двум сторонам и
углу между ними;
Решение треугольника по стороне и
прилежащим к ней углам;
Решение треугольника по трем сторонам.

13. Для этого вспомним

Решение данных задач основано на использовании теорем синуса и
косинуса, теоремы о сумме углов треугольника и следствии из
теоремы синусов.
Причем, при вычислении углов треугольника предпочтительнее
использовать теорему косинусов, а не теорему синусов.
1.
2.
3.
4.
Сумма углов треугольника.
Соотношения между сторонами и углами в треугольнике.
Теорема косинусов.
Теорема синусов.

14. Договоримся

При решении
треугольников будем
пользоваться
следующими
обозначениями для
сторон треугольника
ABC:
АВ = с, ВС = а, СА = b.
В
c
А
a
b
С

15. Сумма углов треугольника

Сумма углов
треугольника равна 180º
В
A B C 180
А
С

16. Внешний угол треугольника

Внешним углом треугольника называется угол, смежный с какимнибудь углом этого треугольника.
Свойство:
Внешний угол
треугольника равен
сумме двух углов
треугольника, не
смежных с ним
2
1
3
4
4 1 2

17.

В треугольнике против большего угла лежит
большая сторона, а против большей стороны лежит
больший угол.
C
C
a
b
B
b
β
!
a
A
β
A
Если > β, то a > b
B
!

18. Неравенство треугольника

Каждая сторона треугольника меньше
суммы двух других сторон.
Пусть a, b, c – длины сторон треугольника.
Тогда
a+b>c, a+c>b, c+b>a.

19.

И
И
Л
И
Л
Л
И
1. В треугольнике против угла в 150º лежит большая
сторона.
2. В равностороннем треугольнике внутренние углы
равны между собой и каждый равен 60º.
3. Существует треугольник со сторонами 2 см, 7 см, 3
см.
4. Прямоугольный равнобедренный треугольник имеет
равные катеты.
5. Сумма длин двух сторон любого треугольника
меньше третьей стороны.
6. Существует треугольник с двумя тупыми углами.
7. В прямоугольном треугольнике сумма острых углов
равна 90º.

20. Теорема косинусов

Квадрат стороны
треугольника равен сумме
квадратов двух других
сторон минус удвоенное
произведение этих сторон
на косинус угла между
ними.
В
c
А
a b c 2bc cos A
2
2
2
a
b
С

21. Определение вида треугольника

Из формулы, следующей из теоремы косинусов, примененной к
наибольшему углу, учитывая знак косинуса, можно получить
соотношения между квадратами сторон, позволяющие определить вид
треугольника.
Выразим cos A из формулы:
a 2 b 2 c 2 2bc cos A
b 2 c 2 a 2 . Так как b, c >0, то:
получим cos A
2bc
2
2
2
2
2
2
a
b
c
,
т.е
b
c
a
0
• если cos А < 0, то
2
2
2
• если cos А > 0, то b c a 0, т.е a b c
2
2
2
2
• если cos А = 0, то b c a 0, т.е a b c
2
2
2
2
2
Следовательно, треугольник, у которого a – наибольшая сторона, будет:
• тупоугольный, если
a2 b2 c2
• остроугольный, если
a2 b2 c2
• прямоугольный, если
a2 b2 c2

22. Теорема синусов

Стороны треугольника
пропорциональны
синусам
противолежащих углов
В
c
a
b
c
=2R
sin A sin B sin C
А
a
b
С

23. Задача 1. Решение треугольника по двум сторонам и углу между ними

Таблица – памятка
Решение треугольника по Решение треугольника по Решение треугольника по
двум сторонам и углу
стороне и прилежащим к
трем сторонам
между ними
ней углам
А
А
А
c
b
γ
В
a
с a 2 b2 2ab cos C
γ
β
С В
a
A 180 B C
b2 c2 a 2
cos A
2bc
b
B 180 A C
с
b
a sin B
sin A
a sin С
sin A
С В
a
cos A
b2 c2 a 2
2bc
cos C
b2 a 2 c2
2ab
B 180 A C
С

24. Задача 2. Решение треугольника по стороне и прилежащим к ней углам

Задачи для самостоятельного решения
1. АС=5м, АВ=6 м, cos A=0,6. Найти ВС.
2. АС= 5 м, АВ= 6 м, ВС= 7 м. Найти cos А.
3. Угол А равен 45 градусов, угол В равен 60 градусов, ВС=3 м.
Найти АС.
4. Найдите стороны треугольника АВС, если А 45 , С 30 ,
а высота AD равна 3 м.
5. Найдите острый угол между
биссектрисами острых углов
прямоугольного треугольника. Ответ
дайте в градусах.

25. Задача 3. Решение треугольника по трём сторонам

Решение задач - пример № 1.
Дано:
AC = 5 м
Решение:
BC ² = AB ² + AC ² - 2AB AC cos
AB = 6 м
BC ² = 6 ² + 5 ² - 2 6 5 0,6
cos = 0,6
BC ² = 36 + 25 - 36
Найти:
BC - ?
C
BC ² = 25
BC = 25
5
BC = 5
Ответ: 5 м.
?
A
6
B

26. Таблица – памятка

Решение задач - пример № 2.
Дано:
AC = 5 м
AB = 6 м
BC = 7 м
Решение:
BC ² = AB ² + AC ² - 2AB AC cos
cos = (AB ² + AC ² - BC ²) / 2AB AC
cos = (6 ² + 5 ² - 7 ²) / 2 6 5
Найти:
cos - ?
cos = (36 + 25 - 49) / 60
5
cos = 0,2
Ответ: 0,2 .
C
7
A
6
B

27. Задачи для самостоятельного решения

Решение задач - пример № 3.
Дано:
= 45°
β = 60°
a=3м
Найти:
b-?
Решение:
a/sin =b/sin β
b= a sin β/ sin
b = 3 sin 60° / sin 45°
B
b = 3 ( 3 / 2) / (1 / 2 )
b = 3 6 / 2
c
a
A
Ответ: 3 6 / 2
β
b
C

28.

Математическая пауза

29.

ПЛОЩАДЬ
ТРЕУГОЛЬНИКА

30.

Формулы, которые надо знать:
1)
h
а
1
S ah
2
h
а
Перпендикуляр, проведенный из вершины треугольника к прямой,
содержащей противоположную сторону, называется высотой треугольника.
2)
а
b
1
S ab sin
2

31. Математическая пауза

Средняя линия треугольника
Средней линией треугольника называется отрезок,
соединяющий середины двух его сторон.
B
K
L
h
А
а
Средняя линия треугольника параллельна
одной из его сторон и равна
половине этой стороны.
C
1
S ah
2
если m — средняя линия и h — высота, формула площади:
S mh

32.

3) Формула
Герона
b
а
c
S p(p a)(p b)(p c);
где p – полупериметр треугольника

33. Формулы, которые надо знать:

4) Описанный треугольник
Если все стороны треугольника касаются окружности, то
окружность называется вписанной в треугольник, а
треугольник называется описанным около окружности.
В любой треугольник можно вписать окружность.
Центр вписанной в треугольник окружности находится в точке
пересечения биссектрис треугольника.
S = p·r
b
О
r
c
a
p- полупериметр треугольника
r- радиус вписанной окружности
p
a b c
2

34.

5) Вписанный треугольник
Если все вершины треугольника лежат на окружности, то
окружность называется описанной около треугольника, а
треугольник называется вписанным в окружность.
Около любого треугольника можно описать окружность.
Центр описанной около треугольника окружности находится в
точке пересечения перпендикуляров, проведенных через
середины сторон треугольника.
a b c
S
4R

35. 3) Формула Герона

B
A
D
Е F
C

36.

1. ЧТЕНИЕ УСЛОВИЯ ЗАДАЧИ.
2. ВЫПОЛНЕНИЕ ЧЕРТЕЖА С БУКВЕННЫМИ
ОБОЗНАЧЕНИЯМИ.
3. КРАТКАЯ ЗАПИСЬ УСЛОВИЯ ЗАДАЧИ
(ФОРМИРОВАНИЕ БАЗЫ ДАННЫХ).
4. ПЕРЕНОС ДАННЫХ УСЛОВИЯ НА ЧЕРТЕЖ;
ВЫДЕЛЕНИЕ ЭЛЕМЕНТОВ ЧЕРТЕЖА
РАЗЛИЧНЫМИ ЦВЕТАМИ.
5. 3АПИСЬ ТРЕБУЕМЫХ ФОРМУЛ И ТЕОРЕМ НА
ЧЕРНОВИКЕ (ФОРМИРОВАНИЕ БАЗЫ ЗНАНИЙ).

37.

6. «ДЕТАЛИРОВКА» — ВЫЧЕРЧИВАНИЕ ОТДЕЛЬНЫХ
ДЕТАЛЕЙ НА ДОПОЛНИТЕЛЬНЫХ ЧЕРТЕЖАХ.
7. АНАЛИЗ ДАННЫХ ЗАДАЧИ, ПРИВЯЗКА ИСКОМЫХ
ВЕЛИЧИН К ЭЛЕМЕНТАМ ЧЕРТЕЖА.
8. «СИНТЕЗ» — СОСТАВЛЕНИЕ «ЦЕПОЧКИ»
ДЕЙСТВИЙ (АЛГОРИТМА РЕШЕНИЯ).
9. РЕАЛИЗАЦИЯ АЛГОРИТМА РЕШЕНИЯ.
10. ПРОВЕРКА ПРАВИЛЬНОСТИ РЕШЕНИЯ.
11. ЗАПИСЬ ОТВЕТА.

38.

Дано:
В треугольнике АВС
АВ=с=13 см;
ВС=а=14 см;
АС=b=15 см.
Найти:
1) площадь S;
2) hb − высоту BD;
3) радиус вписанной окружности r;
4) величину наибольшего
внутреннего угла треугольника
АВС;
5) радиус описанной окружности R;
6) mb − длину медианы BF;
7) Lb − длину биссектрисы ВЕ угла
В (точка Е лежит на отрезке АС).
В
13
А
14
D E
15
F
С

39.

1. Вычисление площади треугольника АВС.
База знаний.
Выпишем формулы, по которым можно найти площадь
треугольника:
1
S b hb ;
(1)
2
S
1
a c sin B;
2
S p(p a)(p b)(p c);
S r p,
1
p
(a b c) — полупериметр треугольника АВС.
где
2
(2)
(3)
(4)

40.

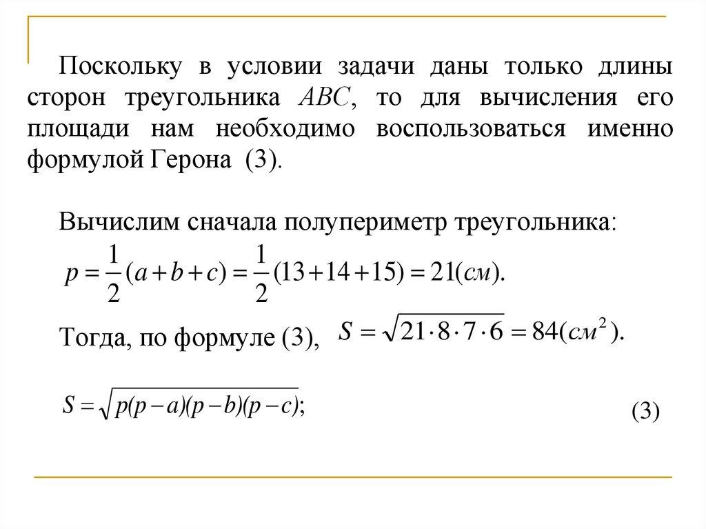
Поскольку в условии задачи даны только длины
сторон треугольника АВС, то для вычисления его
площади нам необходимо воспользоваться именно
формулой Герона (3).
Вычислим сначала полупериметр треугольника:
1
1
p (a b c) (13 14 15) 21(см).
2
2
2
S
21
8
7
6
84
(
см
).
Тогда, по формуле (3),
S p(p a)(p b)(p c);
(3)

41.

2. Вычисление высоты треугольника.
B
А
D
C
Используем формулу (1):
1
S b hb .
2
Так как площадь треугольника S и длина стороны АС нам
уже известны, можем вычислить hb ― длину высоты BD:
hb 2 S / b 2 84 / 15 11,2(см )

42.

3. Вычисление радиуса вписанной окружности.
B
А
C
Для
вычисления
длины
r
радиуса
вписанной
окружности нам необходимо воспользоваться формулой
площади треугольника (4):
S p r .
Отсюда
находим
r S : p 84 : 21 4(см).

43.

4. Вычисление наибольшего угла треугольника.
Включаем в базу знаний теорему о том, что против большей
стороны в треугольнике лежит больший угол.
Из этой теоремы следует, что большим углом в треугольнике
АВС является угол В. По формуле (2) можем записать:
1
S a c sin B.
2
2 84 12
2S
sin B
a c 13 14 13

44.

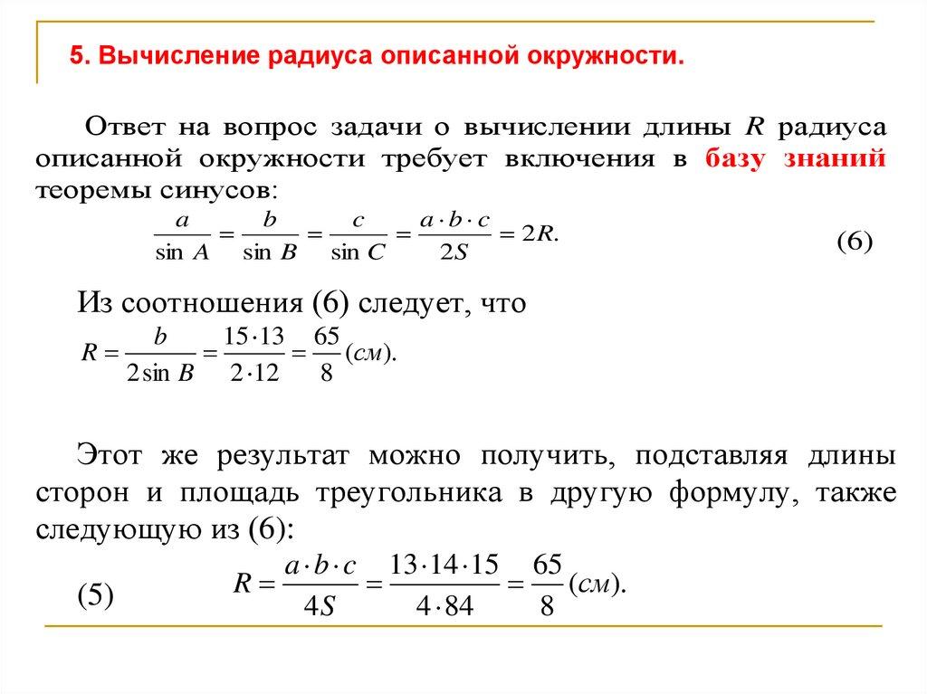
5. Вычисление радиуса описанной окружности.
Ответ на вопрос задачи о вычислении длины R радиуса
описанной окружности требует включения в базу знаний
теоремы синусов:
a
b
c
a b c
2 R.
sin A sin B sin C
2S
(6)
Из соотношения (6) следует, что
b
15 13 65
R
(см).
2 sin B 2 12
8
Этот же результат можно получить, подставляя длины
сторон и площадь треугольника в другую формулу, также
следующую из (6):
(5)
R
a b c 13 14 15 65
(см).
4S
4 84
8

45.

6. Вычисление длины медианы треугольника.
Построим медиану BF и вычислим ее длину mb.
Для этого добавим в базу знаний теорему косинусов,
согласно которой в треугольнике АВС:
a 2 b 2 c 2 2bc cos A.
(7)
B
c
А
m
b
a
F
C
Дважды применим теорему косинусов, применив ее сначала к
треугольнику АВС, а затем к треугольнику АВF.
b2 c 2 a 2
cos A
Значение cosA находим из формулы (7):
2bc

46.

Выполним деталировку и рассмотрим треугольник АВF.
B
c
А
m
b/2
F
В этом треугольнике AB = c, AF = b/2, BF — искомая медиана m.
Тогда, по теореме косинусов,
b2
m c bc cos A.
4
2
b
2
Значение cosA нашли из треугольника АВС.
преобразований получаем:
2(a 2 c 2 ) b 2
2( 132 14 2 ) 152
505
mb
(см).
2
2
2
После

47.

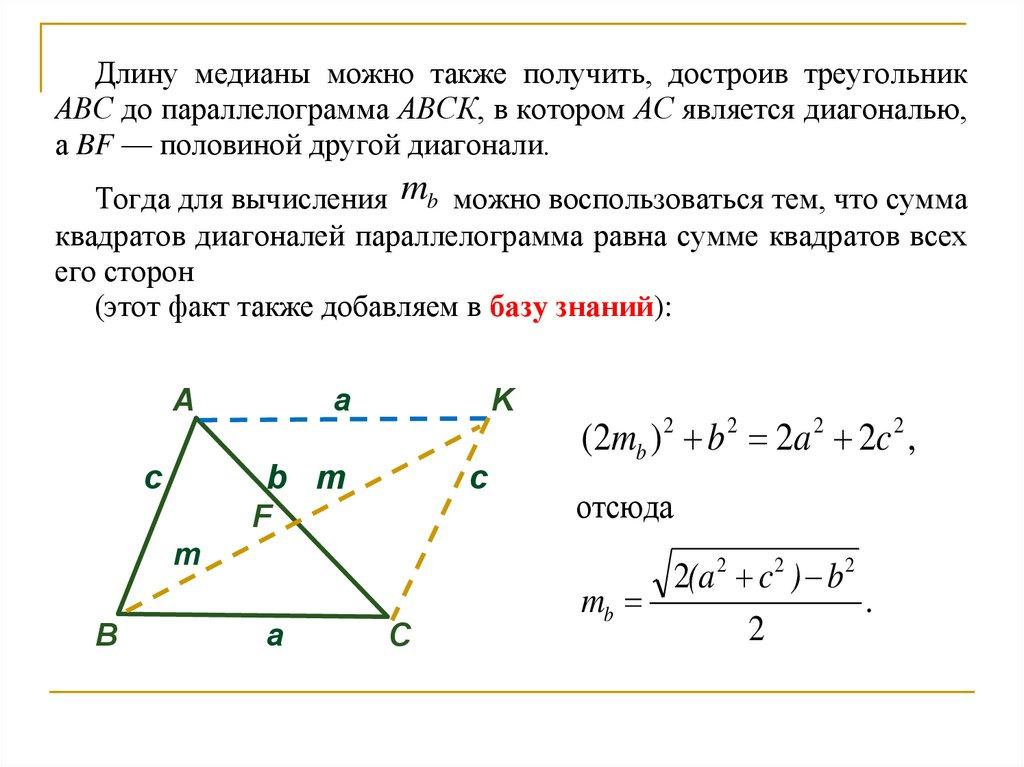
Длину медианы можно также получить, достроив треугольник
АВС до параллелограмма АВСК, в котором АС является диагональю,
а BF — половиной другой диагонали.
Тогда для вычисления mb можно воспользоваться тем, что сумма
квадратов диагоналей параллелограмма равна сумме квадратов всех
его сторон
(этот факт также добавляем в базу знаний):
A
c
a
K
b m
c
F
m
B
a
C
(2mb ) 2 b 2 2a 2 2c 2 ,
отсюда
2(a 2 c 2 ) b 2
mb
.
2

48.

7. Вычисление длины биссектрисы треугольника.
Построим биссектрису BЕ и вычислим ее длину Lb по схеме,
описанной в предыдущем пункте.
B
А
E
C
Дополнительное затруднение связано с необходимостью вычисления
длины отрезка AE. Найти ее нам помогает следующая теорема,
включаемвя в базу знаний:
Биссектриса внутреннего угла треугольника делит
противолежащую сторону на части, пропорциональные
сторонам, образующим этот угол: АЕ / ЕС = АВ / ВС.

49.

Обозначим AE = x
, тогда EC = b –
- xx.
Из упомянутой теоремы следует
пропорция: x b x
c
a
bc
x
Отсюда находим:
a c
В
c
А
L
a
Е
С
2
L
Используя теорему косинусов, из треугольника АВЕ выражаем
b :
L2b c 2 x 2 2cx cos A
После преобразований получаем:
ac((a c)2 b 2 )
13 14(( 13 14 )2 152 ) 28 13
Lb
(см).
a c
13 14
9
Отметим, что при выводе формул для вычисления
применяются тождества сокращенного умножения,
которые также должны быть включены в базу знаний.

50.

ПРОВЕРКА.
1. Размерности всех результатов верны.
2. Все заданные величины использованы при решении задачи.
ОТВЕТ.
Поскольку каждому этапу определения искомых величин при
решении присвоен номер, соответствующий номеру в условии задачи,
мы не будем выписывать ответы в отдельном пункте.

51.

52.

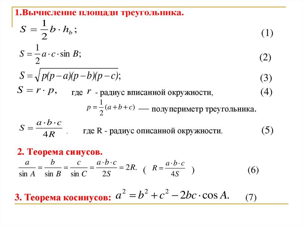
1.Вычисление площади треугольника.
1
S b hb ;
2
1
S a c sin B;
2
(1)
(2)
S p(p a)(p b)(p c);
S r p,
где r - радиус вписанной окружности,
p
S
a b c
4R
(3)
(4)
,
1
(a b c)
2
— полупериметр треугольника.
где R - радиус описанной окружности.
(5)
2. Теорема синусов.
a
b
c
a b c
a b c
2 R. ( R
)
sin A sin B sin C
2S
4S
2
2
2
a
b
c
2bc cos A.
3. Теорема косинусов:
(6)
(7)

53.

4. Параллелограмм.
Сумма квадратов диагоналей параллелограмма равна
сумме квадратов всех его сторон.
5. Биссектриса внутреннего угла треугольника.
Биссектриса внутреннего угла треугольника делит
противолежащую
сторону
на
части,
пропорциональные сторонам, образующим этот угол:
АЕ / ЕС = АВ / ВС.
В
А
E
C

54.

Задание на дом
1. Найдите медиану и биссектрису большего угла треугольника АВС,
если его стороны равны 4 см, 6 см и 8 см.
2. В треугольнике АВС известна сторона а, противолежащий ей угол α,
угол β. Найдите третий угол γ треугольника, длины сторон b и c,
радиус описанной окружности R, радиус вписанной окружности r.
а 6 2
,
45 , 30
3(*). В равнобедренном треугольнике боковые стороны равны 17, а
основание равно 30. Найдите:
а) высоту, проведенную к боковой стороне;
б) синус угла между равными сторонами;
в) отношение радиуса вписанной окружности к радиусу описанной
окружности;
г) медиану, проведенную к боковой стороне;
д) биссектрису, проведенную к боковой стороне.

55.

Дополнительное задание.

56.

Психологическая заминка
Урок заканчивается, пожалуйста определите своё
эмоциональное состояние в конце урока. Поставьте на этой
же карточке галочку в клетку, соответствующую настроению

57. Задание на дом

Спасибо за урок! Успехов!
English     Русский Правила