ПРЕДМЕТ И МЕТОДЫ ЭКОНОМИЧЕСКОЙ НАУКИ
Что такое экономика?
Типы экономики (хозяйственной деятельности)
Пирамида Маслоу
Экономика как наука
Модель экономического кругооборота
Основные разделы экономики
Основные вопросы микроэкономики:
Основные вопросы макроэкономики:
Основные направления и школы
Базисные экономические категории
Таблица – Сравнительный анализ общественно-экономических систем по Э. Тоффлеру
Периодизация общественно-экономических формаций по К. Марксу
Современный подход к типологии экономических систем
Таблица – Сравнение типов экономических систем
Продолжение таблицы
Модель альтернативного выбора: Кривая производственных возможностей
Воздействие факторов экономического роста на КПВ
Классическая рыночная модель. Равновесие спроса и предложения
Функция спроса показывает зависимость объёма спроса от определяющих его факторов
Факторы (детерминанты) спроса
Функция предложения показывает зависимость объёма предложения от определяющих его факторов
Рыночное равновесие (Equilibrium)
Альфред Маршалл
Сущность равновесной цены
Выгоды (выигрыш) покупателя и продавца
Краевое равновесие
Государственное вмешательство: налоги (1)
Государственное вмешательство: налоги (2)
Государственное вмешательство: налоги (3)
Государственное вмешательство: дотации (1)
Государственное вмешательство: дотации (2)
Государственное вмешательство: фиксированные цены
Государственное вмешательство: фиксированные цены
Эластичность спроса
Эластичность спроса (графики)
Перекрёстная эластичность
Эластичность по доходу
Эластичность предложения
ТЕОРИЯ ПРЕДЕЛЬНОЙ ПОЛЕЗНОСТИ И ПОТРЕБИТЕЛЬСКОГО ПОВЕДЕНИЯ
Школы маржинализма
Предельная полезность
Теория предельной полезности пытается дать ответ, как наилучшим образом распределить средства для удовлетворения потребностей
Кривые безразличия
Бюджетная линия
Оптимум потребителя
Правило максимизации
Теория производства. Производственная функция
Функции предпринимательства
Все предприятия могут существовать в виде:
Производственная функция
Закон убывающей отдачи
Общий, средний и предельный продукт переменного ресурса
Задачи оптимизации производства
Графическое представление производственной функции
Изокоста – линия фиксированных (заданных) издержек
Графически решение оптимизации изображается касанием (а не пересечением) изокванты и изокосты
Правило наименьших издержек 
Издержки производства
Издержки производства
Издержки производства
Прибыль
Правило максимизации прибыли: MR = MC
Национальная экономика как целостная система
Предметом макроэкономики являются такие проблемы:
Принцип агрегации
Система макроэкономических показателей
ВНП – основной макроэкономический показатель
ВНП – основной макроэкономический показатель
Сущность кейнсианской концепции
«Кейнсианский крест»
Главная идея Кейнса:
Особенности ВНП
Экономическая безопасность
Проблемы макроэкономической нестабильности
Циклические колебания экономического роста
Циклические колебания экономического роста. Фазы циклов
Циклические колебания экономического роста
Инфляция (лат. Inflatio — вздутие)
Темп (или уровень) инфляции
Виды инфляции
Причины инфляции
Безработица (Unemployment)
Различают три типа безработицы: фрикционную, структурную и циклическую
Закона Оукена
Закона Оукена
Нарушение социального баланса
Цели, методы и инструменты стабилизационной экономической политики государства
Цели экономической политики
Основными методами, составляющими экономическую политику, являются:
Стабилизационная политика имеет две основные формы, это – дискреционная и автоматическая политика («встроенные стабилизаторы
1. Монетарная политика государства
Коммерческие банки
Центральный банк
2. Фискальная политика государства
Элементы финансовой системы государства
Доходы и расходы бюджета
Структура финансовой системы
Структура Государственного бюджета
Бюджетные расходы государства:
Налоговый мультипликатор
Кривая А.Лаффера
3. Социальная политика государства
4. Внешнеэкономическая политика
1.96M
Категория: ЭкономикаЭкономика

Предмет и методы экономической науки

1. ПРЕДМЕТ И МЕТОДЫ ЭКОНОМИЧЕСКОЙ НАУКИ

2. Что такое экономика?

«…зато читал Адама Смита
И был великий эконом,
То есть умел судить о том,
Как государство богатеет,
И как растет, и почему
Не нужно золота ему,
Когда простой продукт имеет.»

3. Типы экономики (хозяйственной деятельности)

Натуральное
Товарное
хозяйство
хозяйство
• Производство
• Производство (ремесло,
(собирательство,
земледелие,
охота, рыболовство)
скотоводство) и
или захват чужого
распределение
• Потребление
• Обмен
• Потребление

4.

Основное экономическое
противоречие: между
безграничными потребностями
людей и ограниченными
производственными ресурсами
1. конфликт прав собственности
(имущественное неравенство);
2. временной разрыв (предпочтение
сегодняшних благ будущим).

5. Пирамида Маслоу

Я доволен миром и
собой !
Мой дом – моя
крепость!
Физиологические (Голод,
Сон, Продление
рода)
Экзистенциальные
(Безопасность,
Защита)
Выходи за меня
замуж!
Социальные
(Любовь,
Дружба,
Уважение,
Признание)
Духовные
(Самовыражение,
Эстетические Самореализация)
(Познание
истины и
красоты)

6. Экономика как наука

οἶκος (ойкос) — дом;
νόμος (номос) — закон
Изучает функционирование
хозяйствующих агентов в ходе
их производственной,
распределительной,
потребительской и обменной
деятельности.

7. Модель экономического кругооборота

Государство
(общественные
потребности)
Производители
(предприятия)
Потребители
(домохозяйства)
Зарубежные
страны

8. Основные разделы экономики

• Микроэкономика связана с
эффективным использованием
ограниченных ресурсов и принятием
решений отдельными субъектами
экономики в условиях экономического
выбора.
• Макроэкономика связана с
функционированием экономической
системы как единого целого,
совокупности экономических явлений.

9. Основные вопросы микроэкономики:

• Проблема потребителя — почему агенты выбирают
для конечного потребления определенные наборы
благ.
• Проблема производителя — как и почему агентыпроизводители выбирают определенные факторы
производства и структуру выпуска.
• Рыночное равновесие и проблемы рынка — как и
почему формируются цены на товары и услуги, как
происходит обмен при различных условиях;
когда рынок экономически эффективен, что может
привести к экономической неэффективности.
• Внешние эффекты (экстерналии) — почему
существует возможность (проблема) своим выбором
косвенно влиять на решения других.
• Общественные блага — как и почему существование
некоторых типов экономических благ может быть
экономической неэффективным для частных агентов и
эффективным в масштабе общества в целом.

10. Основные вопросы макроэкономики:


Экономический рост, экономические циклы: Что такое
экономический рост? Как определить темпы экономического роста?
Какие факторы могут влиять на экономический рост? Как
экономический рост влияет на развитие страны?
Безработица: Кто такие безработные? Является ли безработица
положительным или губительным фактором для экономики? Как
бороться с безработицей? Как можно определить различные уровни
безработицы в стране?
Общий уровень цен, инфляция: Что подразумевают под общим
уровнем цен? Как изменения в ценовом уровне влияют на состояние
экономики? Что такое инфляция? Какая инфляция полезна, а какая
вредна?
Денежное обращение, уровень ставки процента: Какова роль
денег в макроэкономике? Что влияет на общую ставку процента и на
что она влияет в экономике?
Государственный бюджет: Как государство регулирует свои доходы
и расходы? Как зависят такие критерии как благосостояние общества
или развитие бизнеса в стране от изменений в государственном
бюджете?
Формы международных экономических отношений, торговый
баланс: Как страна осуществляет международную торговлю с
другими странами? Как изменения в экспорте и импорте влияют на
валютный курс, на развитие страны, состояние мировой экономики?

11. Основные направления и школы


Меркантилизм (Томас Мэн, Уильям Стаффорд)
Физиократы (Франсуа Кенэ)
Классическая политэкономия (Адам Смит)
Марксизм (Карл Маркс)
Маржинализм (Генрих Госсен, Карл Менгер, Фридрих
Визер)
Неоклассическая экономическая теория (Леон
Вальрас, Альфред Маршалл, Джон Кларк)
Кейнсианство (Джон Мейнард Кейнс)
Институционализм (Торстен Веблен, Джон Коммонс,
Джон Гэлбрейт)
Монетаризм (Милтон Фридмен)

12. Базисные экономические категории

• Благо / товар (что?)
• Ресурсы / факторы производства /
предпринимательство (как?)
• Право собственности (для кого?)
Основные экономические проблемы общества
Экономическая триада: Что? Как? Для кого?

13. Таблица – Сравнительный анализ общественно-экономических систем по Э. Тоффлеру

Таблица – Сравнительный анализ общественноэкономических систем по Э. Тоффлеру
Типы обществ
Признаки
Доиндустриальное
Индустриальное
Постиндустриальное
Основной
ресурс
Труд, Земля
Капитал
Информация
Технология
Трудоемкая
Капиталоемкая
Наукоемкая
Мотивация
Инстинкты,
принуждение
Материальный интерес
Творчество
Рыночные
Социальная
ответственность
Тип
Традиционные,
отношений
патриархальные
межу людьми
13

14. Периодизация общественно-экономических формаций по К. Марксу

Периодизация общественноэкономических формаций по К. Марксу
Первобытно-общинный строй
Рабовладельческий строй
Феодальный строй
Капиталистический строй
Социалистический строй
Коммунистический строй

15. Современный подход к типологии экономических систем


традиционная
командно-административная
рыночная
смешанная

16. Таблица – Сравнение типов экономических систем

Критерии/
характеристики
Варианты/альтернативы
1. Типология
экономических систем
• традиционная ЭС;
• командно-административная ЭС;
• рыночная;
• смешанная
2. Механизм координации
• традиции, обычаи;
• план, директива;
• свобода, конкуренция;
• смешанный
3. Тип собственности
• общинная, семейная;
• общественная, государственная;
• частная, коллективная;
• смешанная
16

17. Продолжение таблицы

Критерии/
характеристики
4. Принятие решений,
регулирование процессов
Варианты/альтернативы
• иерархическое,
• централизованное,
• децентрализованное,
• смешанное
5. Побудительные и
мотивационные
механизмы деятельности
• инстинкты, принуждение;
• убеждения, идеология;
• материальный интерес, выгода;
• смешанные
6. Способы распределения
благ/ понятие
справедливости
• естественным отбором, «право
силы»;
• уравнительно;
• по-факторно;
• смешанные
17

18. Модель альтернативного выбора: Кривая производственных возможностей

19. Воздействие факторов экономического роста на КПВ

20. Классическая рыночная модель. Равновесие спроса и предложения


Модель человека
Разделение труда / специализация
Свободная конкуренция
Потребитель (спрос)
Производитель (предложение)
Цена как условие равновесия
Нейтральность государства

21. Функция спроса показывает зависимость объёма спроса от определяющих его факторов

Qd = f (P, Y, P1, A, …)

22. Факторы (детерминанты) спроса

23. Функция предложения показывает зависимость объёма предложения от определяющих его факторов

Qs = f (P, T, Pr, t, …)

24. Рыночное равновесие (Equilibrium)

25. Альфред Маршалл

Писал о необходимости синтеза
предельной полезности и издержек
производства при определении
стоимости товара:
«Мы могли бы с равным основанием
спорить о том, регулируется ли
стоимость полезностью или
издержками производства, как и о том,
разрезает ли кусок бумаги верхнее
или нижнее лезвие ножниц».

26. Сущность равновесной цены

Субъективная стоимость — это личная
оценка товара потребителем и
продавцом; объективная же ценность —
это меновые пропорции, цены, которые
формируются в ходе конкуренции на
рынке под воздействием спроса и
предложения.

27. Выгоды (выигрыш) покупателя и продавца

28. Краевое равновесие

29. Государственное вмешательство: налоги (1)

30. Государственное вмешательство: налоги (2)

31. Государственное вмешательство: налоги (3)

32. Государственное вмешательство: дотации (1)

33. Государственное вмешательство: дотации (2)

34. Государственное вмешательство: фиксированные цены

35. Государственное вмешательство: фиксированные цены

36. Эластичность спроса

37. Эластичность спроса (графики)

38.

Совершенно
неэластичный
спрос
объём спроса не меняется при
изменении цены (товары первой
необходимости).
Неэластичны
й спрос
когда объём спроса изменяется на
меньший процент, чем цена (товары
повседневного спроса, товар не
имеет замены).
Единичная
эластичность
спроса
изменение цены вызывает
абсолютно пропорциональное
изменение объёма спроса.
Эластичный
спрос
объём спроса изменяется на
больший процент, чем цена (товары,
не играющие важной роли для
потребителя, товары, имеющие
замену).
Совершенно
эластичный
спрос
объём спроса не ограничен при
падении цены ниже определённого
уровня.

39.

Виды эластичности
спроса
Эластичность
по цене (прямая)
Перекрёстная
эластичность
Эластичность по
доходу

40. Перекрёстная эластичность

41. Эластичность по доходу

42. Эластичность предложения

43. ТЕОРИЯ ПРЕДЕЛЬНОЙ ПОЛЕЗНОСТИ И ПОТРЕБИТЕЛЬСКОГО ПОВЕДЕНИЯ

Маржинализм (от лат. Marginis – край, предел).
Термин «предельная полезность» впервые использован
австрийской школой (нем. Grenznutzen)
Маржинализм заложил в основу создания модели
поведения человека в условиях рынка следующие
простые принципы:
• Всякая человеческая потребность уменьшается по
мере ее удовлетворения;
• Оценка каждого блага, способного удовлетворять
потребности человека, понижается по мере того, как
оно становится все более доступным;
• Все экономические субъекты распределяют единицы
своего дохода между различными расходами таким
образом, чтобы из каждой единицы извлечь
удовлетворение равной интенсивности.

44. Школы маржинализма

• Теоретические подходы, реализованные в
ходе «маржиналистской революции», можно
найти в ранних работах А. Курно, Жюля
Дюпюи, Иогана фон Тюнена, Генриха
Госсена.
• В дальнейшем теория разрабатывалась
представителями австрийской школы: Карл
Менгер, Эжен Бем-Баверк, Фридрих Визер.
• Последний этап: Леон Вальрас, Вильфредо
Парето, Уильям Джевонс, Альфред Маршал.

45. Предельная полезность

• Согласно теории предельной полезности,
ценность или стоимость товаров
определяется их предельной полезностью на
базе субъективных оценок человеческих
потребностей.
• Субъективная стоимость — это личная
оценка товара потребителем и продавцом;
объективная же ценность — это меновые
пропорции, цены, которые формируются в
ходе конкуренции на рынке под воздействием
спроса и предложения.

46. Теория предельной полезности пытается дать ответ, как наилучшим образом распределить средства для удовлетворения потребностей

Теория предельной полезности пытается дать ответ, как
наилучшим образом распределить средства для
удовлетворения потребностей при ограниченности ресурсов.
• Первый закон Госсена. Раскрывает сущность
закона убывающей предельной полезности.
Он состоит в том, что, начиная с определенного
момента дополнительная полезность, полученная от
потребления последующей единицы данного блага
по сравнению с предыдущей, снижается по мере
увеличения количества потребляемого товара.
• Вторй закон Госсена. Смысл его заключается в том,
что покупатель склонен всегда менять структуру
потребления, переключаясь с одного товара на
другой, последовательно продвигаясь к такому
состоянию, когда менять уже ничего не нужно. Таким
образом, происходит максимизация полезности.

47. Кривые безразличия

48. Бюджетная линия

I = Px Qx + Py Qy
I — доход потребителя,
Q — количество товаров Х и У.

49. Оптимум потребителя

где MU — предельная
полезность товаров Х и У,
а Р — их цена. Отношение
MU/P показывает величину
предельной полезности в
расчете на 1 затраченный
рубль.

50. Правило максимизации

Правило максимизации полезности будет
звучать так: Потребитель так должен
израсходовать свой доход, чтобы отношение
предельной полезности к цене было
одинаковым для всех товаров, при этом
доход должен быть истрачен полностью.
Таким образом, модель рационального
потребительского поведения определяет
выбор такой потребительской корзины,
которая, во-первых, удовлетворяет
бюджетному ограничению и, во-вторых,
содержит такое количество товаров, при
котором отношение предельной полезности к
цене одинаково для всех товаров.

51. Теория производства. Производственная функция

• Производство — деятельность, направленная на
преобразование экономических ресурсов, или
факторов производства для получения
необходимых экономическим субъектам товаров и
услуг.
• Организация производства обеспечивает
согласованное функционирование всех факторов
производства, их пропорциональное
количественное соотношение и
взаимозаменяемость.
• Технология производства - способ соединения
экономических ресурсов для производства
заданного объема товаров и услуг.

52.

• Фирмы – субъекты частного
хозяйствования (предприятия и
организации), использующие ресурсы
для выпуска продукта или оказания
услуг.
• Предпринимательство –
самостоятельная, осуществляемая на
свой риск экономическая деятельность,
направленная на систематическое
получение прибыли от использования
(продажи) факторов производства.

53. Функции предпринимательства

• Общеэкономические функции –
производственная, доходная и функция
обеспечения занятости (ресурсная)
• Инновационная (творческая)
• Социальная (организационная)

54. Все предприятия могут существовать в виде:

1. Индивидуальное предпринимательство (единоличное
владение). Собственник – один человек, получающий весь доход
от деятельности этого предприятия, и несущий полную
ответственность за принимаемые решения. Для таких
предприятий характерно: простота организации,
самостоятельность при принятии решений, конфиденциальность
информации. Недостатки: небольшой размер капитала.
2. Партнерство (товарищество) – объединение двух и более
предпринимателей как совладельцев фирмы. Партнерство
предполагает договорную основу деятельности и распределение
доходов, а также объединение капитала.
3. Корпорация – уставное общество с правом юридического
лица, капитал которого формируется из вносов учредителей.
Отдельно выделяют в данном виде акционерное общество (ОАО,
ЗАО). Открытое акционерное общество выпускает акции в
свободную продажу. Закрытое акционерное общество
распространяет, или продает акции среди ограниченного
количества участников. Прибыль от акций называется
дивидендами.

55. Производственная функция

• Производственная функция – зависимость объема
выпуска продукции от количества применяемых
факторов производства. Производственная функция
отражает максимальный объем продукта, который
может быть получен при заданном объеме факторов
производства и определенном уровне технологии.
• При микроэкономическом анализе предполагается,
что человеческие ресурсы (знания, умения, навыки,
уровень квалификации) составляют фактор труд; а
все материальные факторы объединяют в один
фактор – капитал. Поэтому производственная
функция включает в себя два фактора, от которых
зависит выпуск продукции: труд и капитал.
Q = f (L, K)

56. Закон убывающей отдачи

• Для производства характерен закон убывающей
производительности факторов производства, суть
которого состоит в том, что увеличение факторов
производства сначала обеспечивает рост
производительности, но затем производительность
начинает убывать, т.е. уменьшается отдача от
факторов производства. Причиной снижения
производительности является нарушение соотношения
производственных факторов на разных стадиях
производства.
• Начиная с некоторого момента времени,
дополнительное использование переменного фактора
при неизменном количестве постоянного фактора ведет
к сокращению предельной отдачи, или предельного
продукта.

57. Общий, средний и предельный продукт переменного ресурса

• Общий продукт (TP) показывает общий выпуск товара
при использовании данных ресурсов
TP=Q
• Средний продукт (AP) показывает выпуск с помощью
одной единицы переменного ресурса. Средний продукт
также можно называть средней производительностью
ресурса
AP = TP/ L
• Предельный продукт (MP) показывает изменение
общего продукта при использовании добавочной
единицы переменного ресурса. Предельный продукт
можно называть предельной производительностью
ресурса
MP = ∆TP/ ∆L

58. Задачи оптимизации производства

• При фиксированных издержках перед
фирмой возникает задача
максимизации выпуска и задача
минимизации издержек.
• Решение этих задач определяет
оптимальное соотношение между
выпуском и издержками, т.е. определяет
величину выпуска рациональной фирмы
при заданной величине издержек.

59. Графическое представление производственной функции

Графиком двухфакторной функции Q = f (L,K) является
изокванта, которая представляет собой линию
постоянного уровня выпуска. Т.е. изокванта - есть
кривая равного продукта или множество возможных
комбинаций факторов труда и капитала, при котором
достигается один и тот же выпуск продукции.

60. Изокоста – линия фиксированных (заданных) издержек

61. Графически решение оптимизации изображается касанием (а не пересечением) изокванты и изокосты

62.

Учитывая, что в точке Т изокванта и
изокоста имеют одинаковый наклон и
что наклон изокванты измеряется
предельной нормой технологического
замещения (marginal rate of technical
substitution), можно записать условие
оптимизации, как
MRTSK;L = – MPK / MPL = – PK / PL

63. Правило наименьших издержек 

Правило наименьших издержек

64.

65. Издержки производства

• Классификация издержек производства может быть
осуществлена с учетом мобильности факторов производства.
• Постоянные издержки (FC) - издержки, величина которых в
коротком периоде не изменяется в зависимости от изменения
объема производства. К постоянным издержкам относятся
расходы на содержание производственных зданий, закупку
оборудования, рентные платежи, процентные выплаты по
долгам, зарплата управленческого персонала и т. д. Все эти
расходы должны финансироваться даже тогда, когда фирма
ничего не производит.
• Переменные издержки (VC) - издержки, величина которых
изменяется в зависимости от изменения объема производства.
Если продукция не производится, то они равны нулю. К
переменным издержкам относятся расходы на покупку
сырьевых ресурсов, топливо, энергию, транспортные услуги,
заработную плату рабочим и служащим и т. д.
• Общие издержки (ТС) - совокупные издержки фирмы, равные
сумме ее постоянных и переменных издержек, определяются по
формуле:
ТС = FC + VC

66.

67. Издержки производства


Издержки на единицу производимых благ имеют форму средних постоянных
издержек, средних переменных издержек и средних общих издержек.
Средние (общие) издержки (АТС) - это общие издержки производства на
единицу продукции. Они определяются двумя способами:
а) путем деления суммы общих издержек на количество произведенной
продукции:
ATC = TC/Q
б) путем суммирования средних постоянных издержек и средних переменных
издержек:
АТС = AFC + AVC
Средние постоянные издержки (AFC) - это общие постоянные издержки на
единицу продукции. Они определяются путем деления постоянных издержек
(FC) на соответствующее количество (объем) выпущенной продукции:
AFC = FC/Q
Средние переменные издержки (AVC) - это общие переменные издержки на
единицу продукции. Они определяются путем деления переменных издержек на
соответствующее количество выпущенной продукции:
AVC = VC / Q
Средние переменные издержки вначале падают, достигая своего минимума,
затем начинают расти.

68. Издержки производства

• Предельные издержки (МС) - это
издержки, связанные с выпуском
дополнительной единицы продукции.
По сути – это производная от функции
общих издержек. Равны изменению
общих издержек, деленному на
изменение объема произведенной
продукции, т. е. они отражают динамику
издержек в зависимости от изменения
производственных факторов.
МC = ΔTC/ΔQ

69.

70.

71. Прибыль

• В общем случае, прибыль представляет
собой разницу между совокупной
выручкой от реализации продукции и
совокупными издержками:
• Pr =TR–TC,
• где Pr – прибыль фирмы;
• TR – совокупная выручка от реализации
произведенной продукции, TR = PxQ;
• TC – совокупные издержки, которые
несет фирма в связи с выпуском этого
объема продукции.

72. Правило максимизации прибыли: MR = MC

73.

74.

75. Национальная экономика как целостная система

Раздел экономики – Макроэкономика – это часть экономической
теории, изучающая экономику в целом.
Национальная экономика представляет собой суммарное
поведение рыночных агентов на микроэкономическом уровне,
однако это не арифметическая сумма, складывающаяся
автоматически, так как отдельные процессы не могут быть
учтены на микроэкономическом уровне. Это:
спад и подъем деловой активности в национальной
экономике;
роль денег в обществе и связанная с ними инфляция;
уровень занятости в стране, предполагающий
существование безработицы;
государственное вмешательство в экономику

76. Предметом макроэкономики являются такие проблемы:

• взаимодействие совокупных спроса и
предложения и их влияние на формирование
валового национального продукта (ВНП);
• занятость и безработица в экономике;
• методы борьбы с инфляционными
процессами;
• цикличность экономического роста;
• стабилизационная экономическая,
антимонопольная и социальная политика
государства;
• внешнее взаимодействие национальной
экономики и глобализация хозяйственных
процессов.

77. Принцип агрегации

В макроэкономике все величины рассматриваются в агрегированном
(совокупном) виде. Сжатие всего многообразия ассортимента до
одного продукта в виде ВНП, а также обобщенный взгляд на
национальный доход, уровень цен, инфляции, объемы потребления
и сбережений, процентную ставку и т. д. облегчает выявление
наиболее существенных глубинных хозяйственных связей в
национальной экономике.
То же относится ко всему многообразию рынков, которые
агрегируются в следующие группы:
рынок реальных благ (товаров и услуг);
рынок капитала (инвестиционных товаров);
рынок труда;
рынок денег;
рынок ценных бумаг;
международный рынок (заграница).
Модель кругооборота предполагает участие каждого
макроэкономического агента в качестве как продавца, так и
покупателя.

78.

79. Система макроэкономических показателей

Основные макроэкономические показатели можно
свести в четыре исходные группы:
1. Показатели, характеризующие формирование
национального объема производства: валовой
национальный и внутренний продукты, конечный и
промежуточный продукты, чистый национальный продукт,
национальный, личный и располагаемый доходы.
2. Ценовые показатели: общий уровень цен, индексы
различных видов инфляции, дефлятор ВНП.
3. Показатели, характеризующие заимствование
финансовых ресурсов: процентная ставка, налоговая
ставка, ставка рефинансирования Центрального банка
страны.
4. Показатели занятости.

80. ВНП – основной макроэкономический показатель

ВНП – годовая суммарная стоимость
всех произведенных в стране конечных
товаров и услуг, выраженная в текущих
ценах.
ВНП = ∑ Qi x Pi
ВНП – валовой национальный продукт
(по принципу гражданства)
ВВП – валовой внутренний продукт
(по принципу территории)

81. ВНП – основной макроэкономический показатель

Расходный метод расчета
Y (ВНП) = C + I + G + NX,
• Y – произведенный в стране национальный продукт,
составляющий совокупное предложение благ на рынке;
• C – потребительские расходы населения на различные виды
товаров и услуг;
• I – инвестиционные расходы фирм на средства производства
как для расширения производства, так и для замены выбывшего
оборудования;
• G– государственные расходы на покупку товаров и услуг и
содержание государственного сектора экономики
(электростанции, больницы, школы, оборона и т. д.);
• NX – чистый экспорт как разность между импортом и экспортом.

82.

Доходный метод расчета ВНП совпадает с
расходным:
Y (ВНП) = NI + Т + А
NI – национальный доход, сумма всех факторных доходов
населения (зарплата, рента, прибыль, процент по кредитам,
дивиденды).
Т – косвенные налоги. Кроме прямого налога, учтенного в NI, в
сумму ВНП включается косвенное налогообложение агентов
рынка, осуществляемое государством для более устойчивого
обеспечения собственных нужд (налог на добавленную
стоимость, с продаж и др.), т.е. не только факторные доходы
населения, но и государства.
А – амортизационные отчисления. Это та часть стоимости
продукта, которая не достается ни населению, ни государству,
а остается в распоряжении фирм и направляется на
возмещение потребленных в процессе производства
капитальных товаров, т. е. амортизационные отчисления

83. Сущность кейнсианской концепции

По мнению Кейнса именно спрос должен
стать главным объектом экономического
исследования.
Спрос на товарном рынке предъявляют все
макроэкономические агенты (домохозяйства,
фирмы, государство и иностранный сектор).
Поэтому совокупный спрос можно определить
как сумму спросов всех макроэкономических
агентов на конечные товары и услуги или сумму
совокупных расходов в экономике - ВНП (АЕ).
Все доходы, полученные от производства в
масштабе страны – ВНП (Y).
83

84. «Кейнсианский крест»

84

85.

• Согласно кейнсианской теории,
потребительский спрос
является убывающей функцией
дохода. Это означает, что чем
выше доход, тем ниже доля в нем
потребительских расходов. Иначе
говоря, склонность к
потреблению уменьшается, а
увеличивается склонность к
сбережению.
85

86. Главная идея Кейнса:

В качестве определяющего направления
государственного регулирования экономики выступает
стимулирования спроса.
1. Основной фактор развития экономики по Кейнсу - наличие
"эффективного спроса", состоящего из личного потребления и
производственного потребления (инвестирования).
2. Личное потребление зависит прежде всего от уровня занятости, а
потому безработица оказывается главным препятствием
формирования эффективного спроса.
3. Уровень занятости зависит от инвестиций. Основной
психологический закон: потребление растет медленнее, чем доход,
так как с ростом дохода повышается предельная склонность к
сбережению.
4. Чтобы нейтрализовать негативное влияние основного
психологического закона на уровень производства и занятости,
государство должно стимулировать инвестиции.
5. Прирост же инвестиций зависит от ожидаемых прибылей и ставки
банковского процента.
Отсюда выводится набор инструментов регулирования
инвестиционного спроса - мягкая бюджетно-налоговая и денежнокредитная политика.
86

87.

Теоретически можно установить точную количественную
зависимость между увеличением расходов и
последующим ростом национального дохода, измеряемую
определенным числом - мультипликатором.
В итоге общий эффект мультипликационного процесса
зависит от того, в какой пропорции доход разделяется
на потребляемую и сберегаемую часть.
Рассчитывая на стимулирующую роль государственных
расходов, Кейнс полагал, что увеличение таких расходов
вызовет именно рост экономической активности, а не
превратится просто в рост цен.
Немалое значение для поощрения инвестиций придавалось
и снижению налогов.
87

88. Особенности ВНП

При расчете ВНП любым методом из его круга
исключаются сделки непроизводительного
характера, т.е. без создания новых благ.
• доходы от перепродажи ранее
произведенных товаров (вторичный рынок);
• трансфертные платежи (безвозмездные
платежи и переводы средств,
благотворительность, социальные пособия,
стипендии и пенсии);
• сделки с ценными бумагами, обмен валюты.

89.

90. Экономическая безопасность

Это состояние экономики, характеризующееся
наличием достаточного дохода и других
ресурсов, обеспечивающих развитие средств
производства в стране, социальноэкономическую стабильность общества
независимо от наличия и действия внешних
факторов.
Приоритетами экономической политики
государства является поддержание достаточного
уровня социального, политического и оборонного
существования и инновационного развития
страны, неуязвимость и независимость ее
экономических интересов по отношению к
возможным внешним и внутренним угрозам и
воздействиям.

91. Проблемы макроэкономической нестабильности

• Циклические колебания экономического
роста
• Инфляция
• Безработица
• Нарушение социального баланса
Экономическая безопасность страны

92. Циклические колебания экономического роста

Рыночной экономике присуща
периодическая смена подъемов и спадов,
которые формируют экономический цикл
страны.
Периодическое возникновение
отрицательных явлений в развитии
экономики: усиление кризисных спадов,
снижение темпов экономического роста и
производительности труда и т.д.

93. Циклические колебания экономического роста. Фазы циклов

94. Циклические колебания экономического роста

Множественные причины, вызывающие циклические
колебания, приводят к неравномерному
распределению доходов, что сопровождается
диспропорциями между развитием производства и
возможностями потребления.
Типология циклических колебаний
1. Теории, сводящие экономические циклы к природнофизическим процессам.
2. Теории, сводящие экономические циклы к
психологическим причинам, которые создают либо
благоприятную, либо неблагоприятную среду для
хозяйственной деятельности.
3. Теории, сводящие экономические циклы к
институциональным процессам.

95. Инфляция (лат. Inflatio — вздутие)

Инфляция (лат. Inflatio — вздутие)
Представляет собой устойчивую
тенденцию роста общего уровня цен.
• устойчивая, означает, что инфляция –
это длительный процесс, и поэтому ее
следует отличать от скачка цен;
• происходит обесценивание
национальной денежной единицы –
текущие реальные доходы граждан
уменьшаются.

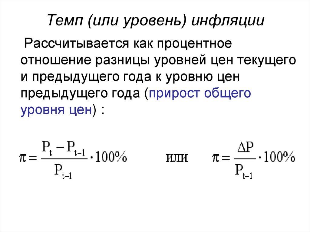
96. Темп (или уровень) инфляции

Рассчитывается как процентное
отношение разницы уровней цен текущего
и предыдущего года к уровню цен
предыдущего года (прирост общего
уровня цен) :

97. Виды инфляции

В зависимости от критериев выделяют разные виды
инфляции. Если критерием служит темп (уровень)
инфляции, то выделяют:
• ползучую (умеренную) инфляцию (3-5% до 10%).
Этот вид инфляции считается нормальным для
современной экономики и даже считается стимулом
для увеличения объема выпуска;
• галопирующую инфляцию (25%). Этот вид считается
серьезной экономической проблемой для развитых
стран;
• гиперинфляцию, измеряемую процентами в месяц,
неделю и даже в день, уровень которой составляет 4050% в месяц или более 1000% в год.

98. Причины инфляции

Выделяют две основные причины
инфляции: увеличение совокупного
спроса и сокращение совокупного
предложения. В соответствии с причиной,
обусловившей рост общего уровня цен,
различают два типа инфляции:
• инфляцию спроса
• инфляцию издержек

99.


Y
А) Инфляция спроса
Y
Б) Инфляция издержек

100. Безработица (Unemployment)

Безработица – наличие в стране
людей, составляющих
часть экономически активного
населения, которые способны и желают
трудиться по найму, но не могут найти
работу.
Нарушение равновесия между
спросом и предложением на рынке
труда.
Объем предложения труда больше,
чем объем спроса на труд.

101. Различают три типа безработицы: фрикционную, структурную и циклическую

1. Фрикционная безработица – краткосрочный поиск
работы. Фрикционная безработица связана с
естественными тенденциями в движении рабочей
силы (люди всегда будут менять место работы,
стремясь найти работу, в наибольшей степени
соответствующую их предпочтениям и квалификации).
К фрикционным безработным относятся:
уволенные с работы по приказу администрации;
уволившиеся по собственному желанию;
сезонные рабочие (не в сезон);
люди, впервые появившиеся на рынке труда и
имеющие требующийся в экономике уровень
профессиональной подготовки и квалификации.

102.

2. Структурная безработица – несоответствие
структуры рабочей силы структуре рабочих мест. Это
означает, что люди, имеющие профессии и уровень
квалификации, не соответствующие современным
требованиям и современной отраслевой структуре.
К структурным безработным относятся также
люди, потерявшие работу в связи с изменением
структуры спроса на продукцию разных отраслей в
связи с научно-техническим прогрессом.
Структурная безработица более продолжительна
чем фрикционная, поскольку сложно найти работу без
специальной переподготовки и переквалификации.
Если в экономике существует только
фрикционная и структурная безработица, то это
соответствует состоянию полной занятости рабочей
силы, или естественному уровню безработицы
(4-6%).

103.

3. Наличие циклической безработицы
представляет собой серьезную
макроэкономическую проблему, служит
проявлением макроэкономической
нестабильности, свидетельством
неполной занятости ресурсов,
проявлением экономического спада
(кризиса).
Американский экономист Артур Оукен
(A.Okun) вывел зависимость между
отставанием объема выпуска ВНП и уровнем
циклической безработицы.

104. Закона Оукена

Эмпирическая формула, показывает связь между
отставанием фактического объема выпуска от
потенциального и уровнем циклической безработицы.
Эта зависимость получила название «закона Оукена».
Y – фактический ВНП
Y* – потенциальный ВНП (100% -й)
u – циклическая безработица
u* – естественная безработица
β ≈ 2,5

105. Закона Оукена

• Увеличение циклической
безработицы на 1 % вызовет спад
производства в стране
(уменьшение ВНП) приблизительно
на 2,5 %.

106. Нарушение социального баланса

Неравенство – углубление разрыва между богатыми и
бедными.
«Кривая Лоренца»
(lorenz curve) — это
графическая модель
функции распределения,
как показатель
неравенства в доходах
населения, отклонение
от абсолютного
равенства.

107. Цели, методы и инструменты стабилизационной экономической политики государства

Стабилизационная политика – система государственных
мер, осуществляемая с целью обеспечения устойчивого
экономического развития страны.
Соответственно вырабатывается как активная, так и
пассивная стабилизационная политика.
• Активная стабилизационная политика строится на
принципе противодействия: стимулирование экономики
в период депрессии (спада) и замедления ее роста в
период перегрева – подъема («пика»). Для этой цели
используются как денежные, так и налоговые рычаги.
• Пассивная стабилизационная политика строится по
принципу «не навреди» и выражается в приспособлении
к изменениям в экономике.

108. Цели экономической политики

Обеспечение стабильного роста
национальной экономики.
Поддержание эффективного
размера занятости.
Стабилизация уровня цен, борьба с
инфляцией.
Обеспечение сбалансированного
внешнеторгового баланса.

109. Основными методами, составляющими экономическую политику, являются:

• Монетарная (денежно-кредитная)
политика;
• Фискальная (налогово-бюджетная
или финансовая) политика;
• Социальная (регулирования доходов
и занятости) политика;
• Внешнеэкономическая (обеспечения
платежного баланса) политика.

110. Стабилизационная политика имеет две основные формы, это – дискреционная и автоматическая политика («встроенные стабилизаторы

Стабилизационная политика имеет две
основные формы, это – дискреционная и
автоматическая политика («встроенные
стабилизаторы бюджета»).
«Встроенные стабилизаторы»
противостоят дискреционной политике
государства, т.е. преднамеренной. Они
позволяют замедлять или стимулировать
экономическое развитие страны без
специальных активных мер, т.е.
автоматически.

111.

В качестве встроенных стабилизаторов
выступают:
1.
Система налогов на доходы населения.
В период экономического спада по мере
сокращения доходов граждан и фирм
поступление налогов автоматически
сокращается без специальных
законодательных актов.
2.
Госрасходы на социальное страхование.
При экономическом спаде большее
количество людей обращается за помощью
по безработице, социальной поддержкой к
государству. В периоды подъема эти
процессы ослабевают, что автоматически
ведет к сокращению государственных
расходов.

112. 1. Монетарная политика государства

1. Монетарная политика государства
Деньги играют исключительную роль в рыночной
экономике, так как с их помощью
осуществляется кругооборот товаров и
ресурсов. Роль денег выполняют не только
наличные деньги, но и вклады до
востребования, срочные вклады и т. п.
Денежное обращение - непрерывное движение
денег, обслуживает реализацию товаров, а
также движение ссудного (в виде денежного
капитала) и фиктивного (в виде ценных бумаг)
капитала.
Денежно-кредитная система – исторически
сложившаяся в стране и закрепленная в
законодательном порядке организация
денежного обращения.

113.

Денежно-кредитную систему
представляет совокупность
кредитно-финансовых учреждений,
выполняющих специфические
функции по аккумуляции и
распределению денежных средств.
ДКС развитых стран состоит из
Центрального банка, коммерческих
банков, специализированных кредитнофинансовых учреждений.

114. Коммерческие банки

• Коммерческие банки являются основой денежнокредитной системы. Современные банки организованы
традиционно в форме акционерного предприятия. Они
выполняют следующие функции:
прием и хранение депозитов вкладчиков;
выдача средств со счетов и выполнение перечислений;
размещение аккумулированных денежных средств
путем выдачи ссуд;
осуществление расчетов;
покупка-продажа ценных бумаг, валютные операции и
т.д.
• Соответственно операции банков делятся на три
группы: пассивные (привлечение средств), активные
(размещение средств) и посреднические (выполнение
операций по поручению клиентов).

115. Центральный банк

• Особая роль Центральных банков в
кредитной системе состоит в том, что они не
имеют цели получения прибыли, не
конкурируют в сфере бизнеса с
коммерческими банками, не обслуживают
население и предприятия.
• Главная задача ЦБ - управление эмиссионной,
кредитной и расчетной деятельностью. Их
основными функциями будут разработка и
реализация денежно-кредитной политики;
эмиссия и изъятие из обращения денег (ЦБ
наделены монопольным правом выпуска
банкнот); хранение золотовалютных резервов
страны.

116.

! Центральный банк, как правило, проводит
монетарную политику государства – регулирование
объема и структуры денежной массы и кредитных
операций.
Основными инструментами монетарной политики служат:
• определение объема денежной эмиссии;
• изменение учетной ставки (или ставки
рефинансирования), т.е. ставки, по которой ЦБ
кредитует коммерческие банки;
• установление и изменение нормы обязательных
резервов, т.е. минимальной доли депозитов, которую
коммерческие банки должны хранить в виде
беспроцентных вкладов в ЦБ;
• операции государственных учреждений на рынке
ценных бумаг: эмиссия государственных обязательств,
торговля государственными ценными бумагами
(государственными облигациями) и их погашение.

117.

Основные разновидности монетарной политики: политика
«дорогих» денег (жесткая) и политика «дешевых» денег (гибкая).
• Политика «дорогих» денег направлена на ограничение и
сжатие денежной массы. Ее целью является
сдерживание инфляции. Для этого сокращается эмиссия
денег, повышается учетная ставка по кредитам,
увеличивается норма обязательных резервов для
коммерческих банков, центральных банк продает
государственные облигации.
• Политика «дешевых» денег направлена, наоборот, на
расширение денежной массы и означает применение
мер, противоположных политике дорогих денег: ЦБ банк
покупает государственные облигации, увеличивает
размеры эмиссии, снижает учетную ставку процента и
норму обязательных резервов. Ее целью является
увеличение совокупного спроса в период падения
производства, стимулирование роста объема кредитных
операций и инвестиций в частный бизнес.

118. 2. Фискальная политика государства

Фискальная (налогово-бюджетная
политика обеспечивает регулирование
финансовой системы государства.
Финансы как экономическая категория
представляют собой экономические
отношения по поводу распределения и
использования фондов денежных
средств для обеспечения общественных
потребностей.

119.

• Финансы – это система экономических отношений в сфере
формирования, распределения и использования фондов
денежных средств. Иными словами, денежные отношения,
реализация которых происходит через особые фонды, – это
финансовые отношения.
• Таким образом, финансы – неотъемлемая часть денежных
отношений. Однако не всякие денежные отношения являются
финансовыми отношениями. Финансы отличаются от денег как
содержанием, так и выполняемыми функциями.
• Финансы – экономический инструмент распределения и
перераспределения валового внутреннего продукта, контроля
за образованием и использованием фондов денежных
средств.
• Сущность финансов проявляется в их функциях:
распределительной, регулирующей, стимулирующей,
фискальной.
• Финансовая система – совокупность ф. отношений и ф.
институтов, в процессе функционирования которых
формируются и используются государственные финансы,
финансы предприятий и финансы населения.

120. Элементы финансовой системы государства

1. Бюджеты и внебюджетные фонды
(Централизованные бюджеты всех уровней,
в/б фонды, страховые фонды
государственный кредит, ваютные резервы
государствава).
2. Регулирующие органы (Министерство
финансов).
3. Нормативные положения (Налоговый
кодекс РФ; Бюджетный кодекс РФ; законы и
подзаконный акты в области финансов).

121.

• Государственный бюджет – центральное
звено ф.с. государствава, имеет несколько
определений:
– централизованный фонд денежных средств,
которым располагает правительство для
выполнения своих функций;
– баланс доходов и расходов государства;
– финансовый план государства.
• Бюджет, разработанный Минфином,
принимается Думой и Федеральным
собранием. С этого момента бюджет
является законом. В России бюджет
принимается на 3 года. Если на первый год
показатели планируется точно, то на
последующие два – прогнозно.

122. Доходы и расходы бюджета

• Главной задачей общегосударственных финансов
является концентрация финансовых ресурсов в
распоряжении государства и направление их на
финансирование общегосударственных нужд. Они
формируются за счет налогов, сборов, пошлин,
доходов от собственности государства и др. В
расходной части определены основные статьи
финансирования производства общественных благ.
• В системе финансовых отношений государства
немаловажную роль с точки зрения пополнения
доходной части бюджетов различных уровней и
возможности воздействия на национальную
экономику в целом и на отдельные ее сферы играют
налоги. Налоги выражают обязанность юридических
и физических лиц участвовать в формировании
финансовых ресурсов государства.

123.

Налоги – это обязательные платежи, установленные
государством в законодательном порядке. Налоговая
система – совокупность форм и методов сбора
финансовых средств.
Принципы налогообложения:
1. Система взимания налогов должна быть построена
так, чтобы затраты государства на ее содержание, а
также затраты налогоплательщика, связанные с
самой процедурой выплаты, были максимально
низкими.
2. Налоговое бремя не должно снижать экономическую
активность налогоплательщика.
3. Процесс налогообложения должен влиять на
распределение доходов в направлении обеспечения
большей социальной справедливости.
4. Комбинация налогов должна образовывать единую
систему, в которой каждый налог имеет свою
конкретную цель.

124.

Основные виды налогов можно классифицировать по
следующим пяти признакам.
1. По объектам налогообложения различают: а) налог на доходы, б)
налог на имущество, в) налог на расходы покупателей
определенных товаров и услуг.
2. По способам взимания налоги делятся на прямые (взимаются
непосредственно с получателей доходов или владельцев
имущества: подоходный налог, налог на собственность) и
косвенные (включаются в цены определенных товаров и
взимаются с потребителей этих товаров при их продаже –
акцизы и таможенные пошлины).
3. По способу определения размера различают три основные
системы налогов: а) пропорциональными считаются налоги с
неизменной процентной ставкой, не зависящей от суммы
дохода, расхода или стоимости имущества; б) прогрессивными
называют налоги, ставка которых растет по мере роста доходов;
в) регрессивными называют налоги, ставка которых снижается
по мере роста доходов.
4. По уровню бюджета, в который поступают налоговые суммы,
выделяют общегосударственные и местные налоги.
5. По порядку использования различают общие налоги —
поступают в единую кассу государства, и целевые или
специальные, имеющие определенное назначение.

125.

• Бюджетный процесс предполагает
балансирование государственных доходов и
расходов. Несбалансированность бюджета
означает количественное неравенство между
доходами и расходами бюджета. Величина
превышения расходов бюджета над его
доходами называется бюджетным
дефицитом.
• Сумма накопленных за определенный период
времени бюджетных дефицитов образует
государственный долг. Различают внешний
и внутренний государственный долг.

126. Структура финансовой системы

Основными звеньями финансовой системы
выступают: бюджеты различных уровней власти;
фонды социального, имущественного и личного
страхования; валютные резервы государства;
финансы предприятий, учреждений, организаций и
населения.
Бюджет - фонд финансовых ресурсов, который
существует в виде баланса денежных доходов и
расходов государства, республики, области, района,
города, отдельной организации или домохозяйства и
составляется на определенный период времени.
Государственный бюджет рассматривается
как основной финансовый план страны,
централизованный фонд финансовых ресурсов
государства, инструмент государственного
регулирования, наконец, как закон, обязательный для
выполнения участниками бюджетных отношений.

127. Структура Государственного бюджета

Доходы государственного бюджета
До 80% формируются за счет налоговых
поступлений.
Налог - принудительно изымаемые
государством или местными властями
средства с физических и юридических
лиц, необходимые для осуществления
государством своих функций. Налоги
бывают прямые и косвенные.
20% доходов формируется за счет
предоставления гос.услуг и
продажи/аренды гос.имущества.

128. Бюджетные расходы государства:

• на оборону, обслуживание внутреннего и внешнего
государственного долга, закупку вооружений и военное
строительство;
• на материальное обеспечение внешнеполитических связей и
содержание аппарата управления;
• на обеспечение правопорядка и пенитенциарной системы;
• на поддержание стабильности и обеспечение экономического
роста, на развитие промышленного, аграрного и других видов
производств;
• на развитие науки и технологическое перевооружение
экономики (НИОКР);
• на социальные статьи: образование, здравоохранение,
культуру, спорт, социальные пособия (смягчение социальной
дифференциации, обеспечение доступа к получению
квалификации, достойное медицинское обслуживание,
гарантированное пенсионное обеспечение);
• на кредитование экспорта, страхование экспортных кредитов
и иностранного инвестирования, ввозимого и вывозимого
капитала.

129.

• Финансовая политика государства складывается из
двух взаимосвязанных направлений деятельности
государства: в области налогообложения и
регулирования структуры государственных расходов с
целью воздействия на экономику (фискальная
политика) и в области регулирования бюджета
(бюджетная политика).
• Основным рычагом фискальной политики государства
является изменение налоговых ставок в соответствии
с целями его экономической политики. Влияние
налогов на объем ВНП осуществляется через
механизм налогового мультипликатора. Вторая
составляющая фискальной политики – изменение
государственных расходов. Влияние государственных
расходов на совокупный спрос аналогично влиянию
инвестиций. И подобно инвестициям государственные
расходы обладают мультипликационным эффектом.

130. Налоговый мультипликатор

131.

Фискальная политика государства состоит из трех
основных частей: налоговой политики, бюджетной
политики и политики в отношении государственного
долга.
Выделяют два вида фискальной политики:
• Стимулирующая политика (экспансия)
• Сдерживающая политика (рестрикция)
Первая применяется в период спада в экономике с целью
его преодоления и оживления экономики. Она
заключается в увеличении государственных расходов,
снижении налогов, или комбинации этих двух мер.
Стимулирующая политика ведет к росту совокупного
спроса.
Вторая применяется для сдерживания инфляции. Ее
содержание противоположно содержанию
стимулирующей политики: сокращение государственных
расходов, рост налогов, или сочетание этих двух мер.
Сдерживающая политика ограничивает рост совокупного
спроса.

132. Кривая А.Лаффера

• описывает связь
между ставками
налогов и
налоговыми
поступлениями в
государственный
бюджет

133. 3. Социальная политика государства

Социальная политика включает в себя систему индексации
доходов, установление прожиточного минимума. Она
направлена прежде всего на осуществление определенных
программ помощи малоимущим слоям населения.
Социальная политика охватывает такие сферы, как образование,
медицина, культура, оказание помощи многодетным семьям,
регулирование отношений в области занятости.
Регулирование рынка рабочей силы осуществляется по ряду
направлений:
• установление максимальной продолжительности рабочей
недели;
• установление минимального размена оплаты труда (МРОТ);
• установление порядка взносов на нужды социального
страхования;
• государственное стимулирование профессионального
обучения и переподготовки кадров.

134. 4. Внешнеэкономическая политика

Политика в сфере внешнеэкономического
регулирования включает в себя торговую
политику государства, управление валютным
курсом, систему тарифных и нетарифных мер
государственного регулирования
внешнеэкономической деятельности.
Платежный баланс – государственный учет
поступающих из-за границы платежей и
выплатами за границу.
Платежный баланс оказывает воздействие на
рыночный курс национальной валюты, а тот в
свою очередь влияет на интенсивность и
направленность экспортно-импортных
потоков, в целом, на макроэкономическое
равновесие в стране.

135.

Валютный курс находится под воздействием величины денежной
массы и связанной с ней инфляции. В зависимости от формы
регулирования валютного курса различают фиксированный и
плавающий курсы.
• Фиксированный валютный курс предполагает неизменность его
по отношению к другим валютам. Если соотношение на рынке
меняется, то Центральный банк проводит валютную интервенцию
(продажу) на рынке с целью восстановления установленного
твердого курса национальной валюты.
• Плавающий валютный курс определяется в процессе свободного
рыночного обмена под воздействием спроса и предложения. В
РФ валютный курс является плавающим с некоторыми
ограничениями со стороны Центробанка и устанавливается
ежедневно.
Соотношение официальных курсов валюты может быть приведено в
соответствие с рыночным спросом и предложением методами
девальвации и ревальвации национальной валюты.
• Девальвация – понижение официального курса национальной
валюты страны по отношению к иностранным.
• Ревальвация – повышение официального курса национальной
валюты по отношению к иностранным.
English     Русский Правила