Содержание:
Занятие 1. Модуль: общие сведения. Определения, свойства, геометрический смысл.
,так как
2. Решение упражнений.
Занятие 2. Решение уравнений, содержащих модуль(аналитически)
Ход занятия. 1. Объяснение нового материала. Если в модуль берется аргумент функции, график будет симметричен относительно оси ординат.
ГРАФИЧЕСКОЕ РЕШЕНИЕ УРАВНЕНИЙ, СОДЕРЖАЩИХ МОДУЛИ и ПАРАМЕТРЫ.
3.76M
Категория: МатематикаМатематика

Решение уравнений и неравенств, содержащих переменную под знаком модуля

1.

РЕШЕНИЕ
УРАВНЕНИЙ И НЕРАВЕНСТВ,
СОДЕРЖАЩИХ ПЕРЕМЕННУЮ
ПОД ЗНАКОМ МОДУЛЯ

2. Содержание:

Глава I. Модуль. Общие сведения.
1.Модуль. Общие сведения. Определения, свойства, геометрический смысл
выражений, содержащих модуль.
2. Решение уравнений, содержащих модуль (аналитически).
3. Решение неравенств, содержащих модуль.
4. Решение уравнений и неравенств, содержащих несколько модулей.
, преобразование
Глава II. Построение графиков функций, содержащих модули.
1. Построение графика функции y = f (|x|).
2. Построение графика функции y = |f(х)|.
3. Построение графика функции y = |f(|х|)|.
4. Решение уравнений и неравенств графическим способом.
Глава III. Неравенства с двумя переменными, содержащие модуль
на координатной плоскости.
1. Геометрическая интерпретация уравнений вида /x-a/+/x-b/=c
/x-a/-/x-b/=c.
2. Изображение фигур на плоскости, задаваемых неравенствами.

3. Занятие 1. Модуль: общие сведения. Определения, свойства, геометрический смысл.

ГЛАВА I. МОДУЛЬ. ОБЩИЕ СВЕДЕНИЯ.
Занятие 1.
Модуль: общие сведения. Определения, свойства, геометрический смысл.
Цели: повторить и уточнить знания учащихся; рассмотреть свойства модуля; способствовать
выработке навыков в упрощении выражений, содержащих модуль.
Ход занятия:
1.
Лекция.
Модуль - абсолютная величина числа, равная расстоянию от
начала отсчета до точки на числовой прямой.
Модуль числа a или абсолютная величина числа a равна a,
если a больше или равно нулю и равна -a, если a меньше
нуля:
Из определения следует, что для любого действительного
числа a:
а, если а>0
|a|= 0, если а=0
-а, если а<0

4.

Слово «модуль» произошло от латинского слова «modulus», что в переводе
означает «мера».
Это многозначное слово (омоним), которое имеет множество значений и
применяется не только в математике, но и в архитектуре, физике, технике,
программировании и других точных науках.
В архитектуре – это исходная единица измерения, устанавливаемая для
данного архитектурного сооружения и служащая для выражения кратных
соотношений его составных элементов.
В технике – это термин, применяемый в различных областях техники, не
имеющий универсального значения и служащий для обозначения различных
коэффициентов и величин, например, модуль зацепления, модуль упругости
и т.д.
Модуль объемного сжатия (в физике) – отношение нормального напряжения в
материале к относительному удлинению.

5.

6. ,так как

Примеры:
5 5
8 8
2 2 2 2
2 3 3 2 ,так как 2 3 3 2
Геометрическое толкование:
каждому действительному числу можно поставить в
соответствии точку числовой прямой, тогда эта точка будет геометрическим изображением данного
числа.
Каждой точке числовой прямой соответствует ее расстояние от начала отсчета или длина отрезка,
начало которого в точке начала отсчета, а конец – в данной точке. Это расстояние или длина
отрезка рассматривается всегда как величи6на неотрицательная. Таким образом, геометрическая
интерпретация модуля действительного числа a будет рассматриваться от начала отсчета до точки,
изображающей число.
|-a|
-a
|a|
0
a
x

7. 2. Решение упражнений.

1. Упростите выражение:
2. Упростите выражение:
a
2
4
a 2
a
2
a 1 a
a 1
3. Доказать, что данное выражение – целое число:
3 2 2 2

8.

3. Проверьте свои знания по теме «Модуль»
       Вариант – 2
Вариант – 1
1. Укажите наименьшее по модулю число.
а) – 13,97;    б) 6,3;    в) 53,8;     г) – 2 .
1.Укажите наибольшее по модулю число.
 а) – 91,3;   б) 10,8; в) – 3 ;  г)  5 .
2. Вычислите | 5.2 – 7.7 |
а) – 2,5;      б) 2,5;    в) 5;
    г) 1,1.
2. Вычислите | 8,1 – 9,7 |
а) – 1,6;  б) 17,8; в) 1,6;
г) – 17,8.
    г) 1,1. 
3.Вычислите 
(| ­ 14,5 | ­ | ­ 4,1|) : | ­ 8 |
а) 1,3; 
б) – 1,3; в) 1,6;
г) ­ 2. 
3. Вычислите 
(| ­ 7.3 | + | ­ 2.6|) : | ­ 9 |
а) 13; 
    б) – 1,1;   в) 5;
4. Вычислите 
| ­ 4.5 | : | ­ 0.9 | + | ­ 3 | : | 2 |
а) ­7,5;      б) 3,5;     в) 6,5;      г) ­ 6,5. 
4. Вычислите 
| ­ 7,2 | : | ­ 0,8 | + | 3 | : | ­ 2 |
а) 6,5; 
б) 10,5; в) ­ 10,5;   г) 7,5. 
5. Решите уравнение 2| x – 3 |  = 5
а) 5,5 и ­ 5,5;           б) 0,5 и ­ 0,5; 
в) 5,5 и 0,5;
г) 3,5 и – 3,5. 
5. Решите уравнение 2| 3 ­ х |  = 7
а) – 0,5 и 0,5; б)­ 0,5 и 6,5;
в) ­ 6,5 и 0,5;г) ­ 6,5 и 6,5.
       
Ответы:
Вариант – 1  1.г,   2.б,   3г,   4.в,     5.в     Вариант – 2   1.б,   2.в,   3.а,   4.б,    5.б

9. Занятие 2. Решение уравнений, содержащих модуль(аналитически)

Цели: закрепить изученный материал; познакомить учащихся с решением некоторых
типов уравнений, содержащих модуль.
Ход работы:
I. Фронтальный опрос.
1. Дайте определение модуля числа.
2. Дайте геометрическое истолкование модуля.
3. Может ли быть отрицательным значением суммы 2+|x|?
4. Может ли равняться нулю значение разности 2|x|-|x| ?
5. Как сравниваются два отрицательных числа?

10.

2. Устная работа.
Раскрыть модуль:
1) |π - 3|;
2) | 3 5 |;
3) | 1 2 |;
4) | 5 2 |;
5) |х4+1|;
6) |х2|;
7) |х2+3х-4|;
8) а 3 2 при а 3;
9) b 4 2 при b 4;
10) m 2 2m 1 при m 1;

11.

3. Объяснение нового материала
Рассмотрим примеры решения уравнений, содержащих
абсолютные величины:
1. Уравнения вида |f(х)|=a, где a≥0. По определению абсолютной
величины данное уравнение
распадается на совокупность двух уравнений f(х)=а и f(х)=-а.
Записывается это так:
f(х)=а
f(х)=-а.

12.

Пример 1. |х-8|=5.
По определению модуля имеем совокупность уравнений
Х-8=5
Х-8=-5.
Откуда х=13, х=3.
Ответ: 3;13.
Некоторые уравнения и неравенства с модулем решаются проще с
помощью геометрических
соображений. |a-b|-это расстояние между a и b.
Решим предыдущее уравнение |х-8|=5.
3
8
Ответ: 3;13.
Пример 2.
Рассмотрим уравнение |2х-3|=4.
Решить самостоятельно
13
x
Решение на основе геометрической
-1
3
На расстоянии 4 от 3 лежат две точки
-1 и 7, а 2х есть одна из них.
Следовательно, 2х=-1, или 2х=7,
2 x 3 4
2x 3 4
2 x 3 4,
x 3,5
x 0,5
Х=-0,5. Х=3.5
Ответ: -0.5; 3,5.
интерпретации
7
x

13.

2. Уравнение вида f (|x|)=а. По определению абсолютной величины данное уравнение
распадается на совокупность двух систем:
f(х)=а;
х≥0,
F(-х)=а;
х≤0
Пример 3.
Решить уравнение х2-|х|-6=0. Данное уравнение равносильно совокупности двух систем:
Решим первую систему уравнений:
x 0,
x 0,
1Решим
) 2вторую систему уравнений:2) 2
x x 6 0.
x x 6 0;
x 0,
x 3; x 2
Ответ: -3;3.
x 0,
x 3; x 2
x 3
x 3

14.

3. Решение уравнений вида |f1(x)|+ |f2(x)|+…+ |fn(x)|=g(x)
Решение.
Для каждой из этих функций находят область определения, ее нули и точки разрыва. Нули и
точки разрыва разбивают общую область определения функции fi(x) (i=1,2,,,,n) на промежутки, в
каждом из которых каждая их функций fi(x) сохраняет постоянный знак. Далее, используя
определение модуля, для каждой из найденных областей получим уравнение, подлежащее
решению.
Методические рекомендации.
Можно предложить учащимся записать следующий алгоритм.
Пусть дано уравнение F(x)=0 такое, что его левая часть содержит модули некоторых функций
|f1(x)|, |f2(x)|,…, |fn(x)|
1.Решают каждое из уравнений f1(x)=0, f2(x)=0,…fn(x)=0
2. Вся координатная ось разбита на некоторое число промежутков.
3. На каждом таком промежутке уравнение заменяется на другое уравнение, не содержащее
знаков модуля и равносильно исходному уравнению на этом промежутке.
4. На каждом промежутке отыскиваются корни того уравнения, которое на этом промежутке
получается.
5. Отбираются те корни, которые принадлежат данному промежутку. Они и будут корнями
исходного уравнения на рассматриваемом промежутке.
6. Все корни уравнения F(х)=0 получают, объединяя все корни, найденные на всех
промежутках.

15.

Пример 4.
2|х-2|-3|x+4|=1.
Решение.
Для освобождения от знаков модуля разобьем числовую прямую на три промежутка
-4
2
x
Решение данного уравнения сводится к решению трех систем:
x 4
x 4
1.
x 15
2( x 2) 3( x 4) 1 x 15
4 x 2
4 x 2
2.
x 1,8
2 x 4 3 x 12 1 x 1,8
x 2
x 2
3.
x 17
2 x 4 3 x 12 1 x 17
Ответ: -15; -1.8
4. Закрепление.
Задание:
способами):
x 2 x Решить
x 2 самостоятельно(двумя
x 2 2.
2;

16.

Занятие 3.
Решение неравенств, содержащих модуль.
ЦЕЛИ: познакомить учащихся с решением некоторых типов неравенств, содержащих
модуль; закрепить изученный материал в ходе решения упражнений.
ХОД ЗАНЯТИЯ:
Методические рекомендации
Опираясь на повторенный материал, рассмотреть решение неравенства
А)

x a, где a 0
а
Б) x a, где a 0 Этому неравенству удовлетворяют точки двух лучей: x a и x a

а

17.

I. Объяснение нового материала
1. Решение неравенств вида |f(x)|≤a и |f(x)|≤ |g(x)|
Напомним, что если a>b, a>0, b>0, то a2>b2 .
Верно и обратное утверждение, если a2>b2, a>0, b>0б то a>b.
Из этих свойств следует, что неравенства |f(x)|≤a (a≥0; при a<0 решений нет)
|f(x)|≤ |g(x)| - можно заменить равносильными им неравенствами f 2(x)-a2 ≤0 и
f2(x)-g2(x) ≤0.
Аналогичные рассуждения верны и для неравенств:
|f(x)| ≥ a, где a≥0, и |f(x)| ≥ |g(x)|.
Заметим, что неравенство |f(x)| ≥ a, где a<0, выполняется при любом х из области
определения функции f.
Пример 1.
|x2-5x|≤6.
Данное неравенство равносильно неравенству:
(x2-5x-6)(x2-5x+6)≤0.
Решаем методом интервалов.
Ответ: -1≤x≤2, 3≤x≤6.

18.

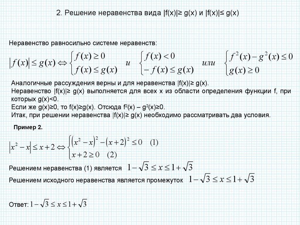
2. Решение неравенствa вида |f(x)|≥ g(x) и |f(x)|≤ g(x)
Неравенство равносильно системе неравенств:
f 2 ( x) g 2 ( x) 0
f ( x) 0
f ( x) 0
f ( x) g ( x)
и
или
f ( x) g ( x)
f ( x ) g ( x )
g ( x) 0
Аналогичные рассуждения верны и для неравенства |f(x)|≥ g(x).
Неравенство |f(x)|≥ g(x) выполняется для всех х из области определения функции f, при
которых g(x)<0.
Если же g(x)≥0, то f(x)≥g(x). Отсюда f2(x) – g2(x)≥0.
Итак, при решении неравенства |f(x)|≥ g(x) необходимо рассматривать два условия.
Пример 2.
2
2
2
x
x
x 2 0 (1)
2
x x x 2
x 2 0 (2)
1 3 x 1 3
Решением исходного неравенства является промежуток 1 3 x 1 3
Решением неравенства (1) является
Ответ: 1 3 x 1 3

19.

2. ТЕСТ-ЗАДАНИЕ
Решение уравнений и неравенств.
А. 1) x 2 4 0
Д.
2
2) x 4 0
2
3) x 4 0
Б. 1) x 2 3 x 0
2
2) x 3 x 0
1) x 2
2x
0
x
2) x 2
2x
0
x
3) x 2
2x
0
x
2
3) x 3 x 0
2
4) x 3 x 0
В.
1) x 2 2 x x 0
2) x 2 2 x x 0
3) x 2 2 x x 0
Г.
1) x 2 2 x x 0
2) x 2 2 x x 0
3) x 2 2 x x 0
Е.
1) x 5
2)
x 2 5
3)
x 5
4)
x 2 5
2
2

20.

Занятие 4.
Решение уравнений и неравенств, содержащих несколько модулей.
ЦЕЛИ: продолжить решение задач по изучаемой теме; рассмотреть решение
более сложных упражнений; проверить усвоение учащимися изученного
материала.
ХОД ЗАНЯТИЯ:
I. Решение упражнений.
Пример 1.
Решить уравнение ||||x|-|-2|-1|-2|=2.
x 2 1 2 2, 1
По определению абсолютной величины, имеем:
x 2 1 2 2, 2
Решение.
Решим первое уравнение:
1
x 2 1 4
x 2 1 4
x 2 1 4
x 2 5; x 7; x 7
x 2 5
x 2 3 нет решений
Решим второе уравнение:
2
x 2 1 0 Тогда:
Откуда:
Ответ:
x 3, x 1
x 3, x 1, x 7
x 2 1 x 2 1 или
x 3 и
x 1

21.

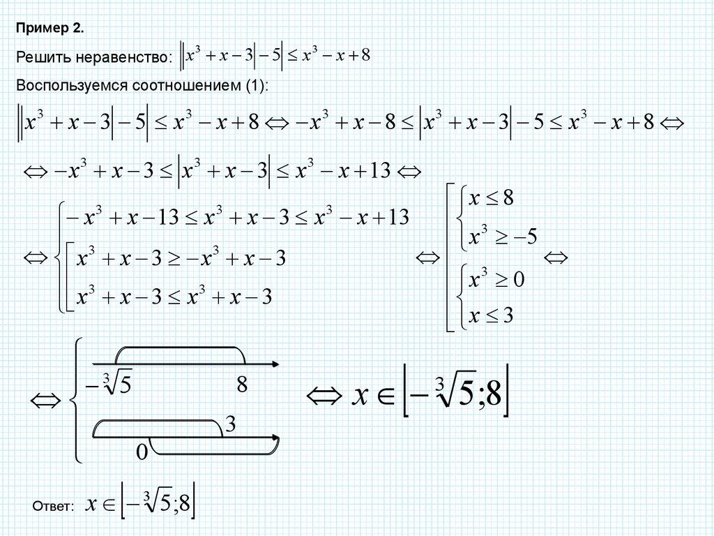
Пример 2.
Решить неравенство: x x 3 5 x x 8
3
3
Воспользуемся соотношением (1):
x3 x 3 5 x3 x 8 x3 x 8 x3 x 3 5 x3 x 8
x 3 x 3 x 3 x 3 x 3 x 13
x 8
x x 13 x x 3 x x 13
3
3
x 5
3
x x 3 x x 3
3
x 0
3
3
x x 3 x x 3
x 3
3
3
3 5
0
Ответ:
x 3 5 ;8
3
8
3
x 3 5 ;8

22.

Метод введение новой переменной.
Пример 3.
Решить уравнение:
2 x 1 3
Решение: пусть |x+1|=y, тогда |2-y|=3
2 y 3
y 1, (1)
y 2 3 y 5, (2)
Вернемся к замене:
(1)
x 1 1 нет
( 2)
x 1 5
x 4
x 1 5
x 1 5
x 6
Ответ: -6, 4
решений

23.

Можно
решить
уравнение
аналитически
Вариант 1.
1. | 3 – 3x | = x + 5;
2. 3x – 2| x | = 4;
3. | 7x + 1 | = 2x – 6;
Ответы:
Вариант 1. 1. х1 = - 0,5; х2 = 4
Вариант 2. 1. х = 5
Вариант 2.
1. | 6x – 24| = x + 1;
2. | 2 – 2x | = 3 + x;
3. 10x – 3| x | = 7.
2. х = 4
2. х1 = 5; х2 = - 1/3
3. нет решений
3. х = 1
НА
НА СОДЕРЖАНИЕ

24.

ГЛАВА II. ПОСТРОЕНИЕ ГРАФИКОВ ФУНКЦИЙ, СОДЕРЖАЩИХ МОДУЛЬ.
Занятие 1-3.
Построение графиков функций: y=f(|x|), y=|f(x)|, y=|f|x||
ЦЕЛЬ: научить учащихся строить графики, содержащие модуль; закрепить
изученный материал в ходе выполнения упражнений.
Методические рекомендации:
Когда в «стандартные» функции, которые задают прямые, параболы, гиперболы,
включают знак модуля, их графики становятся необычными. Чтобы научить строить
такие графики, надо владеть приемами построения графиками элементарных
функций, а также твердо знать и понимать определение модуля числа.

25. Ход занятия. 1. Объяснение нового материала. Если в модуль берется аргумент функции, график будет симметричен относительно оси ординат.

y f x
Если в модуль берется вся функция, график отражается в
верхнюю полуплоскость относительно оси абсцисс.
y f x

26.

1.

27.

2.Рассмотрим функцию у = | x | и построим ее график.
y = x, если x>0
y = 0, если x=0
y = - x, если x<0

28.

3.
y
y x 4
y x 3
1
0
1
x
Установив
закономерность,
постройте
графики функций:
y x 3
y x 4

29.

4.
y
y
y
y
y
1
0
1
x
x
x
x
x
1
3
5
5
Установив
закономерность,
постройте графики
функций
y x 1 2

30.

5.Примеры построения графиков:
1. f(x)= |x−1| . Вычисляя значение функции в точках 1, 0 и 2, получаем график, 
состоящий из
двух отрезков прямых (см. рис. 1).
2. f(x) =|x−1|+|x− 2 | . Вычисляя значение функции в точках с абсциссами 0, 1, 
2, 3, 4
получаем график, состоящий из трех отрезков прямых (см. рис. 2).
3. f(x) =|x−1|+|x− 2 |+|x−3 | . Для построения графика «по отрезкам», вычислим 
значения
функции в точках 1, 2, 3, 0, 4 (см. рис. 3).
4. f(x) =|x−1|−|x− 2 | . График разности модулей строится аналогично (см. рис. 
4). 

31.

6. Построить график функции у = | x2 – 6x + 3 |
При построении этого графика можно использовать принцип 
«зеркального отражения». Строим параболу у =  x2 – 6x + 3  по всем 
правилам:
х0= 3,   у0 = 9 – 18 + 3 = ­ 6,
А (3; ­ 6) — вершина параболы, ветви 
направлены вверх. 
Строим параболу и отображаем часть 
графика, расположенного ниже оси Ох, в 
верхнюю полуплоскость.

32.

7. Построить график функции у = | x2 – 6|x| + 3 |
Шаг №1 Строим параболу 
у =  x2 – 6x + 3  
по всем правилам
Шаг №2 Если в модуль 
берется аргумент 
функции, график будет 
симметричен 
относительно оси ординат
Шаг №3 Если в модуль 
берутся значения 
функции, график будет 
симметричен 
относительно оси абсцисс

33.

2. Попробуйте решить самостоятельно!
Решить уравнения
х2 = | 2 - х|
|x2-3x|=2x-4
x2+|x-1|-5=0.
!!! Придумать и решить аналогичные уравнения

34.

Занятие 4.
Решение уравнений и неравенств графическим способом
ЦЕЛЬ: научить учащихся решать уравнения
содержащие модуль, графическим способом.
и
неравенства,
Методические рекомендации:
Одним из способов решения уравнений, содержащих модуль
является графический способ.
Суть этого способа заключается в том, чтобы построить
графики функций, составляющих уравнение. В случае, если графики
пересекутся, абсциссы точек пересечения данных графиков будут
являться корнями уравнения. В случае, если графики не
пересекутся, мы сможем сделать вывод, что уравнение корней не
имеет.
Графический способ определения числа корней уравнения
является более удобным, чем аналитический.
НА
НА СОДЕРЖАНИЕ

35.

1. Объяснение нового материала.
ГРАФИЧЕСКОЕ РЕШЕНИЕ УРАВНЕНИЙ, СОДЕРЖАЩИХ МОДУЛИ
(линейное)
y
1. |х+3|=|x­4|
Построим 
функций: 
0,5
x
графики 
у  =|х+3|  и  у  =|x­4|. 
Абсцисса 
точки 
пересечения 
графиков 
является 
корнем уравнения
Ответ: х=0,5

36.

2. Сколько корней имеет уравнение |x+3|-| x2 – 6|x| + 3 |=0 ?
Преобразуем уравнение: |x+3|=| x2 – 6|x| + 3 |
Построим графики функций у=|x+3| и у = | x2 – 6|x| + 3 |
Найдем количество точек пересечения.
у
3
-3
х

37. ГРАФИЧЕСКОЕ РЕШЕНИЕ УРАВНЕНИЙ, СОДЕРЖАЩИХ МОДУЛИ и ПАРАМЕТРЫ.

3. Решить уравнение: |x - a| = |
x - 4|
Решение: Строим графики
функций y =|x - a| и y = |x - 4|.
При движении мы будем
наблюдать два случая:
1.Построенные графики
совпали.
При a =4 решением уравнения
служат все действительные
числа.
2. Данные графики имеют одну
точку пересечения.
х = ( а + 4):2.
Ответ: если а = 4,то х - любое
число;
если а 4, то х = ( a + 4) : 2

38.

2. Самостоятельная работа
Вариант А
Вариант В
Вариант С
Сколько корней имеют
уравнения
1. |x-5| = x
2. |2x-4| = |4-x|
3. |x+1| = |x2-3|
Решите уравнения
1. |2x-4| = 4-x
2. -2x2 = |x+1|
Найдите наименьший
корень уравнения
1. |x+1| = |x2-3|
Найдите произведение
корней уравнения
на их количество
1. -2x2 = |x+1|
2. |x+4| = |x-2|
3. При каком значении
параметра
a
уравнение
имеет
четыре корня.
|x2+2|x|-5| =a
ОТВЕТЫ
1. 2;
2. 2;
3. 4
1. 0 и 2 2
2. Ø; 3
3. -2
;
1. 0
2. -1
3. a € [5;6]

39.

ГЛАВА III. НЕРВЕНСТВА С ДВУМЯ ПЕРЕМЕННЫМИ, СОДЕРЖАЩИЕ МОДУЛЬ,
НА КООРДИНАТНОЙ ПЛОСКОСТИ.
Занятие 1, 2.
Геометрическая интерпретация уравнений вида |x-a|+|x-b|=c и |x-a|-|x-b|=c.
Изображение фигур на плоскости, задаваемых неравенствами.
ЦЕЛЬ: научить изображать на плоскости фигуры, расширить представления
учащихся о взаимосвязи между алгебраическими соотношения и их
геометрическими образами на координатными плоскостями.
Методические рекомендации:
Необходимо использовать рассматриваемый материал, включающий
эстетический компонент, для развития интереса к предмету, а также для
более глубокого усвоения базовых знаний. Кроме того, важно, чтобы
учащимися были предложены задания, аппелирующие к воображению,
фантазии.

40.

1. Объяснение нового материала
Уравнения |х-а|+|х-в|=с и |х-а|-|х-в|=с имеют простую геометрическую
интерпретацию.
Рассмотрим уравнение|х-2|+|х+3|=7.
Решить это уравнение - значит найти все такие точки на числовой
оси ОХ, для каждой из которых сумма расстояний до точек с
координатами (2) и (-3) равна 7.
Внутри отрезка [-3;2] таких точек нет, так как длина отрезка |2-(-3)|
=5<7.Значит эти точки лежат вне отрезка.
Легко видеть, что эти точки (-4) и (3).Следовательно,х=-4,х=3-корни
уравнения.

41.

Изображение решений неравенств с двумя переменными на
координатной плоскости:
Примеры:
1.

42.

2.

43.

3.

44.

4.

45.

2.
НА
НА СОДЕРЖАНИЕ
English     Русский Правила