Лекция 1. Персонал предприятия как объект управления. Система управления персоналом
Классификация персонала
Система работы с персоналом
Подсистемы работы с персоналом
Лекция 2. Кадровая политика
Целью концепции кадровой политики является создание системы управления кадрами, базирующейся в основном не на административных
Факторы, влияющие на выбор кадровой политики
Общие требования к кадровой политике
Кадровая политика формирует:
Типы кадровой политики
Сравнительная характеристика двух типов кадровой политики
Кадровые мероприятия, реализуемые в открытом типе кадровой политики
Кадровые мероприятия, реализуемые в закрытом типе кадровой политики
Разделы кадровой политики
Индикаторы эффективности кадровой политики
Основные черты эффективной кадровой политики
Лекция 3. Сущность кадрового планирования
Цели кадрового планирования
Оперативный план работы с персоналом
Факторы, влияющие на потребность в кадрах
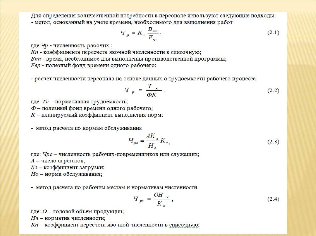
Планирование кадрового спроса
Планирование персонала
Баланс потребности в кадрах
Лекция 4. Подбор, отбор персонала. Формирование резерва кадров
При анализе работы необходимо получить ответы на следующие вопросы:
Методы подбора персонала
Сравнение внутренних и внешних источников
Работа с кадровым резервом
Типы резерва
Принципы формирования и источники кадрового резерва
Источниками резерва кадров на руководящие должности
Этапы работы с резервом
Лекция 5. Оценка персонала
Критерии оценки
Аттестация кадров
Лекция 6. Расстановка персонала
Мотивы карьеры
Классификация карьеры
Классификация По характеру протекания процесса карьерного развития
Условия и оплата труда Организация и оплата труда, социальные блага и гарантии
Движение персонала
Лекция 7. Адаптация персонала
Адаптация "новобранца": пошаговая инструкция
Лекция 8. Обучение персонала
Цели и направления обучения
ФАКТОРЫ, влияющие на эффективность обучения
Построение системы обучения
Что может быть результатом обучения?
Характеристики эффективной технологии обучения и развития персонала
Классификация видов обучающей деятельности
Требования к обучению в компании
Обучение ТОП-менеджеров
Учителя со стороны
Оценка эффективности обучения
Лекция 9. Организация работы с персоналом. Структура персонала
Влияние основных факторов на ОСУ
Основные требования, предъявляемые к ОСУ
Ролевая структура
Социальная структура
Штатная структура
1.29M
Категория: МенеджментМенеджмент

Персонал предприятия как объект управления. Система управления персоналом

1. Лекция 1. Персонал предприятия как объект управления. Система управления персоналом

ЛЕКЦИЯ 1. ПЕРСОНАЛ ПРЕДПРИЯТИЯ
КАК ОБЪЕКТ УПРАВЛЕНИЯ. СИСТЕМА
УПРАВЛЕНИЯ ПЕРСОНАЛОМ
Сущность управления персоналом
заключается в том, что люди
рассматриваются как конкурентное
богатство организации, которое надо
развивать, размещать, мотивировать
вместе с другими ресурсами, чтобы
достичь стратегических целей

2. Классификация персонала

КЛАССИФИКАЦИЯ ПЕРСОНАЛА
Персонал организации – это совокупность
физических лиц, состоящих с организацией
как юридическим лицом в отношениях,
регулируемых договором найма.
Человеческие ресурсы – тот же персонал
предприятий, но рассматриваемый как
объект управления, с учетом ряда
социальных характеристик: способности,
профессиональная компетентность,
производственная мотивация,
межличностные отношения.

3.

Персонал
Производственный персонал
(рабочие)
Основные
Вспомогательные
Управленческий персонал
(служащие)
Руководители
Линейные
Специалисты
Функциональные
Высшего звена
Функциональные
Среднего звена
Специалисты инженеры
Нижнего звена
Служащие

4.

Классификация государственных должностей (табель о рангах)
предусматривает:
- Высшие государственные должности (действительные
государственные советники 1,2 и 3 классов, ранги с 1 по 3);
- Главные государственные должности (государственные
советники 1,2,3 классов, ранги с 4 по 6);
- Ведущие государственные должности (советники
Российской Федерации 1,2,3 классов, ранги с 7 по 9);
- Старшие государственные должности (советники
государственной службы 1,2,3 классов, ранги с 10 по 12);
- Младшие государственные должности (референты 1, 2,3
классов, ранги с 13 по 15).
Основное различие между государственными служащими и
работниками частного сектора заключается в характере
выполнения задач. Деятельность госслужащих протекает в
рамках устава и регламента, а наемные работники
находятся в договорных отношениях со своим
работодателем.

5. Система работы с персоналом

СИСТЕМА РАБОТЫ С ПЕРСОНАЛОМ
Система управления персоналом - это
комплекс элементов по координации
человеческой деятельности внутри
организации, направленный на
достижение эффективности деятельности
организации. В комплекс входят субъекты
и объекты, цели, задачи, структурные и
функциональные элементы.

6.

Система работы с персоналом организации
Кадровая
политика
Подбор
персонала
Оценка
персонала
Стиль
руководст
ва
Расчет
потребнос
ти в
кадрах
Модели
рабочих
мест
(должност
ей)
Методы
оценки
персонала
Типовые
модели
карьеры
Испытательн
ый срок
Професси
ональная
подготовк
а
Оценка
потенциал
а
персонала
Планирован
ие
служебной
карьеры
Адаптация
молодых
специалисто
в
Повышени
е
квалифика
ции
Професси
ональный
подбор
кадров
Оценка
индивидуа
льного
вклада
Условия и
оплата труда
Наставниче
ство и
консультиро
вание
Переподго
товка
кадров
Философи
я
организац
ии
Правила
внутренне
го
трудового
распорядк
а
Коллектив
ный
договор
Собеседов
ание
Формиров
ание
резерва
кадров
Аттестация
кадров
Расстановка
персонала
Движение
кадров
Адаптация
персонала
Развитие
человечески
х ресурсов
Обучение
персонала
Послевузо
воское
дополните
льное
образован
ие

7. Подсистемы работы с персоналом

ПОДСИСТЕМЫ РАБОТЫ С ПЕРСОНАЛОМ
Подсистемы работы с персоналом
Кадровая политика
Определяет генеральную линию и принципиальные установки в работе с
персоналом на длительную перспективу. На предприятии кадровая политика
формируется советом директоров, правлением и директором предприятия.
Подбор персонала
Заключается в формировании резерва кадров на замещение вакантных рабочих
мест. Должен включать в себя процедуры расчета потребности в персонале по
категориям работников, нормативное описание профессиональных требований к
рабочим и служащим. Главная задача – определение совокупности людей,
способных в ближайшей перспективе занять новые рабочие места.
Оценка персонала
Осуществляется для определения соответствия работника вакантной или
занимаемой должности. При замещении вакантной должности важно установить
потенциал работника, т. е. профессиональные знания и умения, жизненный и
производственный опыт, социально-психологический тип личности, уровень
культуры и т. д.
Расстановка персонала
Обеспечивает постоянное движение кадров, исходя из результатов оценки их
потенциала, индивидуального вклада, планируемой карьеры, возраста, сроков
занятия рабочих мест и наличия вакантных мест в штатном расписании
предприятия.
Адаптация персонала
Это процесс приспособления коллектива к изменяющимся условиям внешней и
внутренней среды организации, а отдельных индивидуумов – к рабочему месту и
трудовому коллективу.
Обучение персонала
Предназначено для обеспечения соответствия профессиональных знаний и умений
работников современному уровню производства и управления. Различают четыре вида
обучения: подготовка рабочих и служащих в профессиональных училищах, техникумах,
вузах, предусматривающая получение базовой специальности; повышение квалификации
в учебных заведениях; переподготовка персонала для приобретения новой специальности;
послевузовское профессиональное образование.

8.

Взаимосвязь подсистем работы с персоналом с нормативными документами
Устав организации
Договор учредителей
Кадровая
политика
Подбор
персонала
Бизнес-план предприятия
Философия организации
Правила внутреннего распорядка
Коллективный договор
Положение об оплате труда
Оценка
персонала
Расстановка
персонала
Структура управления организацией
Штатное расписание организации
Матрица распределения функций
Положение о подразделениях
Должностные инструкции
Адаптация
персонала
Регламенты организации
Модели рабочих мест рабочих и служащих
Контракты сотрудников
Обучение
персонала
Модели служебной карьеры
Заключения аттестационной комиссии
Программы обучения персонала
Годовой отчет по персоналу
План введения в должность

9. Лекция 2. Кадровая политика

ЛЕКЦИЯ 2. КАДРОВАЯ ПОЛИТИКА
Кадровая политика - генеральное направление
кадровой работы; совокупность принципов,
методов, форм, организационного механизма
по выработке целей и задач, направленных:
- на сохранение, укрепление и развитие
кадрового потенциала;
- на создание высокопроизводительного,
сплоченного коллектива, способного
своевременно реагировать на меняющиеся
требования рынка.

10.

Кадровая политика - это корпоративный документ,
позволяющий получить ответы на следующие вопросы:
- Как компания относится к своему персоналу? Какие
качества сотрудника ценятся и поощряются более
других?
- Какие возможности получает специалист, становясь
сотрудником этой компании?
- Какие ресурсы вкладывает компания в своих
сотрудников? В каких конкретных программах
проявляется забота о сотрудниках?
- Каковы правила работы в компании?
- Каковы ограничения и запреты, которые компания
ставит перед своими сотрудниками?
- Как строятся взаимоотношения между работником и
работодателем?
- Каковы планы компании?

11.

Система кадровой политики в организации
Обеспечение
кадрами
(подсистема
набора и оценки
персонала)
Подсистема
развития
персонала
(развитие
работников)
Подсистема
адаптации
персонала
(организации труда
и отношения с
работниками)
Кадровая
политика
организации
Планирование
трудовых
ресурсов
(подсистема
планирования)
Мотивационная
подсистема
(вознаграждение
работников)

12. Целью концепции кадровой политики является создание системы управления кадрами, базирующейся в основном не на административных

ЦЕЛЬЮ КОНЦЕПЦИИ КАДРОВОЙ ПОЛИТИКИ ЯВЛЯЕТСЯ СОЗДАНИЕ
СИСТЕМЫ УПРАВЛЕНИЯ КАДРАМИ, БАЗИРУЮЩЕЙСЯ В ОСНОВНОМ НЕ НА
АДМИНИСТРАТИВНЫХ МЕТОДАХ, А НА ЭКОНОМИЧЕСКИХ СТИМУЛАХ И
СОЦИАЛЬНЫХ ГАРАНТИЯХ, ОРИЕНТИРОВАННЫХ НА СБЛИЖЕНИЕ
ИНТЕРЕСОВ РАБОТНИКА С ИНТЕРЕСАМИ ОРГАНИЗАЦИИ В ДОСТИЖЕНИИ
ВЫСОКОЙ ПРОИЗВОДИТЕЛЬНОСТИ ТРУДА, ПОВЫШЕНИИ ЭФФЕКТИВНОСТИ
ПРОИЗВОДСТВА, ПОЛУЧЕНИЕ НАИЛУЧШИХ ЭКОНОМИЧЕСКИХ РЕЗУЛЬТАТОВ
ОРГАНИЗАЦИЯМИ И ОТРАСЛЬЮ В ЦЕЛОМ.
Основные направления кадровой политики:
-разработка единых принципов стратегического управления и развития
персонала в отрасли;
-исследование и внедрение новых методов и систем подготовки и
переподготовки персонала;
-учет кадровой работы на всех уровнях стратегического планирования
организации;
-проведение скоординированной единой тарифной политики и оплаты труда;
-разработка и применение экономических стимулов и социальных гарантий;
-работа с представителями профсоюзов при подготовке тарифных
соглашений;
-проведение научных исследований и разработка нормативных
методических материалов по управлению кадрами.

13.

Свойства кадровой политики:
-связь со стратегией;
-ориентация на долгосрочное планирование;
-значимость роли кадров;
-круг взаимосвязанных функций и процедур
по работе с кадрами.

14. Факторы, влияющие на выбор кадровой политики

ФАКТОРЫ, ВЛИЯЮЩИЕ НА ВЫБОР КАДРОВОЙ ПОЛИТИКИ
требования производства,
стратегия развития предприятия,
финансовые возможности предприятия,
количественные и качественные характеристики имеющегося
персонала и направленность их изменения в перспективе,
ситуация на рынке труда (количественные и качественные
характеристики предложения труда по профессиям
предприятия, условия предложения),
спрос на рабочую силу со стороны конкурентов,
складывающийся уровень заработной платы,
влиятельность профсоюзов, жесткость в отстаивании
интересов работников,
требования трудового законодательства,
принятая культура работы с наемным персоналом и др.

15. Общие требования к кадровой политике

ОБЩИЕ ТРЕБОВАНИЯ К КАДРОВОЙ ПОЛИТИКЕ
кадровая политика должна быть тесно
увязана со стратегией развития
предприятия.
кадровая политика должна быть достаточно
гибкой.

16. Кадровая политика формирует:

КАДРОВАЯ ПОЛИТИКА ФОРМИРУЕТ:
- требования к рабочей силе на стадии ее найма (к
образованию, полу, возрасту, стажу, уровню
специальной подготовки и т.п.);
- отношение к «капиталовложениям» в рабочую силу,
к целенаправленному воздействию на развитие тех
или иных сторон занятой рабочей силы;
- отношение к стабилизации коллектива (всего или
определенной его части);
- отношение к характеру подготовки новых рабочих
на предприятии, ее глубины и широте, а также к
переподготовке кадров;
- отношение к внутрифирменному движению кадров
и т.д.

17. Типы кадровой политики

ТИПЫ КАДРОВОЙ ПОЛИТИКИ
пассивная;
реактивная;
превентивная;
активная;
открытая;
закрытая.

18. Сравнительная характеристика двух типов кадровой политики

СРАВНИТЕЛЬНАЯ ХАРАКТЕРИСТИКА ДВУХ ТИПОВ КАДРОВОЙ
ПОЛИТИКИ
Кадровый процесс
Набор персонала
Адаптация
персонала
Тип кадровой политики
открытая
Ситуация высокой конкуренции на
рынке труда
Возможность быстрого включения в
конкурентные отношения, внедрение
новых для организации подходов,
предложенных новичками
закрытая
Ситуация дефицита рабочей силы, отсутствие
притока новых рабочих рук.
Эффективная адаптация за счет института
наставников
(опекунов).
Высокой
сплоченности
коллектива,
включение
в
традиционные подходы.
Часто проводится во внутри корпоративных
Обучение
и Часто проводится во внешних центрах центрах, способствует формированию единого
развитие персонала способствует заимствованию нового
взгляда, общих технологий, адаптировано к
работе организации.
Продвижение
персонала
Мотивация
стимулирование
Внедрение
инновации
Затруднена возможность роста, так как Предпочтение при назначении на вышестоящие
преобладает
тенденция
набора должности всегда
отдаются сотрудникам
персонала
компании, проводится планирование карьеры.
Предпочтение отдается вопросам мотивации
и Предпочтение
отдается
вопросам
(удовлетворение потребности в стабильности,
стимулирования (внешней мотивации)
безопасности, социальном принятии)
Постоянное
инновационное
воздействие
со
стороны
новых
сотрудников,
основной
механизм
инновации

ответственности
сотрудников и организации
Необходимость
специально
инициировать
процесс разработки
инноваций, высокое
чувство причастности, ответственности за
изменения за счет осознания общности судьбы
человека и предприятия

19. Кадровые мероприятия, реализуемые в открытом типе кадровой политики

КАДРОВЫЕ МЕРОПРИЯТИЯ, РЕАЛИЗУЕМЫЕ В ОТКРЫТОМ ТИПЕ
КАДРОВОЙ ПОЛИТИКИ
Тип
стратегии
Долгосрочный (стратегический)
организации
Уровень планирования
Среднесрочный (управленческий)
Краткосрочный (оперативный)
Открытая кадровая политика
Привлечение
молодых
Поиск перспективных людей и проектов,
перспективных профессионалов.
создание банка кандидатов на работу в
Предприним Активная
политика
организацию,
проведение
конкурсов.
информирования об организации.
ательская
Установление контактов с кадровыми
Формирование
требований
к
агентами.
кандидатам.
Разработка принципов и процедур оценки и
кандидатов
и
работы.
Обучение
Динамическ
Активная политика привлечения управленцев

формирование
ого
профессионалов
горизонтальных
и
вертикальных
роста
управленческих команд. Планирование
трудовых ресурсов.
Разработка
оптимальных
схем
Разработка
новых
форм
стимулирования труда, увязанных с
Прибыльнос
организации труда под новые
получением прибыли организацией. Анализ
ти
технологии.
и рационализация рабочих мест.
Ликвидацио
Не рассматривается
нная
Отбор менеджеров и специалистов под
проекты.
Разработка
штатного
расписания.
Создание должностных инструкций.
Описание политики организации в
документах
и
правилах.
Набор
персонала под конкретные виды работ.
Адаптация персонала.
Реализация
программ
оценки
и
стимулирования труда персонала. Набор
эффективных
менеджеров
(управляющих).
Оценка персонала с целью сокращения.
персонала
по
Создание нормативных документов по Консультирование
кадровому
аспекту
ликвидации вопросам
профессиональной
предприятия. Установление контактов с ориентации, программам обучения и
трудоустройству. Использование схем
организациями по трудоустройству.
частичной занятости.
Оценка потребности в персонале
Круговорота для различных типов жизни Поиск персональных специалистов.
организации.
Консультационная помощь персоналу (в
первую очередь, психологическая).
Реализация
программ
социальной
помощи.

20. Кадровые мероприятия, реализуемые в закрытом типе кадровой политики

КАДРОВЫЕ МЕРОПРИЯТИЯ, РЕАЛИЗУЕМЫЕ В ЗАКРЫТОМ ТИПЕ
КАДРОВОЙ ПОЛИТИКИ
Уровень планирования
Тип
стратегии
Долгосрочный
организации
(стратегический)
Динамического
роста
Прибыльности
Планирование
карьеры.
Разработка
нетрадиционных способов
найма (пожизненный –
Япония).
Разработка
оптимизации
сокращения
затрат.
Среднесрочный (управленческий)
Краткосрочный (оперативный)
Проведение внутриорганизационных
программ обучения с учетом личных
потребностей в обучении. Разработка
программ стимулирования труда в
зависимости от вклада и выслуги лет.
Набор сотрудников с высоким
потенциалом и способностью к
обучению.
Проведение
программ
адаптации
персонала.
Создание кружков «качества»,
активное включение персонала
схем
Реализация
программ
обучения
в оптимизацию деятельности
труда,
управленческого
персонала.
организации. Использование
трудовых
Разработка социальных программ.
ресурсов « внутреннего найма»
– совмещение.
Ликвидационная
Не рассматривается
Поиск рабочих мест для
перемещаемого
персонала.
Проведение программ переподготовки
Увольнение в первую очередь
новых сотрудников.
Круговорота
Создание (инновационных)
отделов.
Разработка
программ стимулирования
творческой
активности
сотрудников. Проведение
конкурсов проектов.
Разработка
программ
частичной
занятости по основному направлению
с
возможностью
реализовать
активность
сотрудников
в
направлениях, полезных организации.
Культивирование «философия
организации».
Включение
персонала
в
обсуждение
перспектив
развития
организации

21. Разделы кадровой политики

РАЗДЕЛЫ КАДРОВОЙ ПОЛИТИКИ
1. Принципы и подходы к управлению персоналом.
2. Философия, миссия компании и ценности.
3. Стратегические планы компании.
4. Правила взаимодействия с партнерами и
коллегами.
5. Политика в области привлечения и удержания.
6. Мотивационные программы.
7. Стандарты деятельности и правила поведения.
8. Условия и график работы.
9. Подходы к обучению и развитию сотрудников,
возможности для карьерного роста.

22. Индикаторы эффективности кадровой политики

ИНДИКАТОРЫ ЭФФЕКТИВНОСТИ КАДРОВОЙ ПОЛИТИКИ
практичность;
направленность,
своевременность,
действенность.

23. Основные черты эффективной кадровой политики

ОСНОВНЫЕ ЧЕРТЫ ЭФФЕКТИВНОЙ КАДРОВОЙ
ПОЛИТИКИ

24.

Характеристика стилей руководства
Параметры взаимодействия
руководителя с
подчиненными
Стили руководства
М етоды принятия решений
единолично решает вопросы
советуется с подчиненными
ждет указаний руководства
или решений
совещания
единолично или коллегиально
в зависимости от
ситуации
Способ доведения решения до
исполнителей
приказывает, распоряжается,
командует
предлагает, просит
просит, упрашивает
исходя из ситуации,
приказывает,
предлагает,
согласовывает
Распределение
ответственности
берет на себя или
перекладывает на
подчиненных
распределяет ответственность
в соответствии с
полномочиями
снимает с себя всякую
ответственность
распределяет ответственность
между собой и
подчиненными
Отношение к инициативе
подавляет
поощряет, использует в
интересах дела
отдает инициативу в руки
подчиненных
подавляет, когда уверен в
правоте, поощряет,
если нужно
коллегиальное решение
Отношение к подбору кадров
боится квалифицированных
работников, старается
от них избавиться
подбирает деловых,
грамотных работников
подбором кадров не
занимается
нерегулярно занимается
подбором кадров и без
четкой системы
Отношение к недостаткам
знаний
«все знает и умеет», редко
повышает
квалификацию
постоянно повышает свою
квалификацию,
учитывает критику
пополняет свои знания и
поощряет это среди
подчиненных
старается быть в курсе
современных проблем,
периодически
повышает
квалификацию
Стиль общения
держит дистанцию, не
общителен
дружески настроен, любит
общение
вступает в контакт с
подчиненными только
по их инициативе
чаще всего зависит от
темперамента,
преимущественно
коммуникабелен
Характер отношений с
подчиненными
жесткий, диктуется
настроением
ровная манера поведения,
постоянный
самоконтроль
мягок, покладист
преимущественно
доброжелателен
Отношение к дисциплине
приверженец формальной,
жесткой дисциплины,
строго распорядка
сторонник разумной
дисциплины, осуществляет
дифференцированный подход
к людям
не требует соблюдения
формальной
дисциплины, терпим к
нарушениям
поддерживает формальную
дисциплину, лояльно
относится к небольшим
нарушениям
Отношение к моральному
воздействию на
подчиненных
считает наказание основным
методом
стимулирования,
поощряет избранных
только по праздникам
использует различные виды
вознаграждения и
наказания
чаще всего пользуется
вознаграждением
в зависимости от ситуации и
уровня подчиненных
применяет разные
способы
авторитарный
демократический
либеральный
смешанный

25. Лекция 3. Сущность кадрового планирования

ЛЕКЦИЯ 3. СУЩНОСТЬ КАДРОВОГО ПЛАНИРОВАНИЯ
Цель кадрового планирования – обеспечить фирму или
компанию необходимой рабочей силой и определить
неизбежные при этом издержки.
Задачи кадрового планирования:
-сколько работников, какой квалификации, когда и где
будут необходимы (маркетинг персонала);
-какие требования предъявляются к тем или иным
категориям работников (профессионально квалификационные модели должностей);
-каким образом привлечь и сократить ненужный
персонал;
-как использовать персонал в соответствии с его
потенциалом;
-как обеспечить развитие этого потенциала, повысить
квалификацию людей

26. Цели кадрового планирования

ЦЕЛИ КАДРОВОГО ПЛАНИРОВАНИЯ
Кадровое
планирование
Кадровые задачи
Кадровая стратегия
Кадровые цели
Кадровые
мероприятия
Обеспечение
необходимой
количественной
и качественной
трудовой
эффективности в
надлежащем
месте
и
в
надлежащее
время, требуемой
для достижения
целей
предприятия
Основы будущей
политики
предприятия.
Создание
возможности
должностного
и
профессиональног
о
продвижения
работников.
Осуществление
принципов
эффективности
индивидуального
труда
Определение
конкретных целей
каждого работника,
вытекающих
из
кадровых задач и
кадровой стратегии
План мероприятий,
способствующих
реализации
конкретных целей
каждого работника

27. Оперативный план работы с персоналом

ОПЕРАТИВНЫЙ ПЛАН РАБОТЫ С ПЕРСОНАЛОМ
Планы организации:
Информация о персонале организации
-план материально-технического снабжения;
-финансовый план;
-организационный план;
-производственный план;
-план сбыта и др.
Предварительный количественный и качественный расчет
будущей потребности в персонале
Прогнозирование количественного и качественного
наличия персонала на временной горизонт
Определение потребности в персонале путем сравнения будущей потребности
в персонале и его наличием по прогнозу
Планирование
мероприятий
по
достижению
или
поддержанию
количественного и качественного соответствия между будущей потребностью в
персонале и его наличием по прогнозу
Организационнотехнологические мероприятия
(изменение производственной
структуры,
структуры
управления, организации труда,
технологических процессов)
Мероприятия по покрытию
потребности
в
персонале
(привлечение,
перераспределение,
высвобождение,
развитие
персонала)
Прочие
мероприятия
(углубление специализации
производства и управления,
улучшение
социального
обслуживания)

28. Факторы, влияющие на потребность в кадрах

ФАКТОРЫ, ВЛИЯЮЩИЕ НА ПОТРЕБНОСТЬ В КАДРАХ
Факторы
Влияние
на
1. Внешние факторы
1.1. Конъюнктура
можно определить с помощью
1.2. Изменение структуры рынка
прогноза основной тенденции
развития (экстраполяция)
анализ рынка
1.3. НИОКР
1.4. Государственная
хозяйственная политика
1.5. Тарифное соглашение
анализ научно-технического развития
анализ данной хозяйственной
политики и прогноза ее последствий
анализ принятых соглашений
Сбыт
2.1. Объем сбыта
2.2. Производственное
оборудование, технология,
организация труда
2.3. Организационный режим
(гибкий рабочий день)
2.4. Текучесть рабочей силы
(структура кадрового потенциала)
2.5. Часы простоя
2.6. Стратегия совета трудового
коллектива
Расходы (себестоимость)
2. Внутренние факторы
Повышение (снижение)
кадрового потенциала
Решения руководства
Квалификацию
данных показателей
Количественный
и
качественный
состав
Эмпирических данных
Кадровую политику
Переговоров

29. Планирование кадрового спроса

ПЛАНИРОВАНИЕ КАДРОВОГО СПРОСА
Кадровый
спрос
Количественный
Объем рабочей силы, необходимый для достижения
установленных целей в конкретный плановый
период
Качественный
Необходимый потенциал эффективности рабочей
силы для достижения установленных целей
Временной
Спрос на трудовые ресурсы на перспективу с учетом
изменения
экономических,
технических
и
организационных условий

30.

31.

32. Планирование персонала

ПЛАНИРОВАНИЕ ПЕРСОНАЛА
Планирование человеческих
ресурсов
Оценка наличных
Краткосрочное и перспективное
прогнозирование потребности,
спроса и предложения
ресурсов
Анализ внешних источников
Потенциал и компетенция
Анализ и
ресурсов
С>П
Из-за
недостаточного
использования
имеющихся
работников
оценка
Поиск
работников
Качество
внутренних
С=П
Из-за
отсутствия
нужных
работников
Количество
Корректировка требований к
персоналу,
анализ
работы,
эффективность производства
С<П
Изменение
общей
экономической
ситуации за счет
внешних причин
Анализ
соответствия
Излишняя
рабочая сила по
независящим от
фирмы
причинам
Разработка социальной
программы сокращения

33. Баланс потребности в кадрах

БАЛАНС ПОТРЕБНОСТИ В КАДРАХ
Показатели
Штатные должности к началу времени планирования :
- занятые штатные должности к началу времени планирования
(имеющиеся работники);
- поступления (прием на работу, после обучения, возвращение
после службы в армии и т.д.)
= подлежащая немедленному покрытию потребность или избыток
Количество
-------------------------
+ случаи необходимой замены в связи с уходом на пенсию;
+ случаи необходимой замены в связи c призывом в армию;
+ случаи необходимой замены в связи с текучестью рабочей силы
(с точки зрения статистики + имеющиеся увольнения);
+ случаи необходимой замены в связи со смертью (статистически)
-------------
= потребность в замене
+ потребность в новых кадрах (создаваемые новые штатные
должности);
- уменьшение потребности в кадрах (ликвидируемые штатные
должности)
= фактическая потребность в кадрах или их избыток
День составления баланса
-------------
--------------------------
-------------------------

34. Лекция 4. Подбор, отбор персонала. Формирование резерва кадров

ЛЕКЦИЯ 4. ПОДБОР, ОТБОР ПЕРСОНАЛА. ФОРМИРОВАНИЕ
РЕЗЕРВА КАДРОВ
План потребности в персонале
Постоянный мониторинг рынка
рабочей силы
Заявка линейного менеджера в
отдел кадров
Уточнение требований к
кандидату
Поиск внутри компании
Поиск вне компании
Отбор
Оценка эффективности

35. При анализе работы необходимо получить ответы на следующие вопросы:

ПРИ АНАЛИЗЕ РАБОТЫ НЕОБХОДИМО ПОЛУЧИТЬ ОТВЕТЫ
НА СЛЕДУЮЩИЕ ВОПРОСЫ:
Каково название работы?
Где нужно выполнять эту работу?
Какова цель работы?
Кто отвечает за работника?
За что отвечает работник?
С кем работник имеет дело в процессе выполнения работы?
В чем заключаются основные задачи работы?
Как эти задачи выполняются?
Какие рабочие стандарты (нормы) ожидаются?
Какие умения, знания, опыт нужны для выполнения этой
работы?
Какие задачи являются простыми?
Какие задачи являются сложными?

36. Методы подбора персонала

МЕТОДЫ ПОДБОРА ПЕРСОНАЛА
Внутренний
Изменение существующих трудовых
отношений путем
Внутренних
перемещений:
целевое
развитие
персонала;
резерв
Изменений в
организации
работы:
введение
сверхурочных;
перенос
отпусков;
многосменный
режим работы
Внешний
Заключение
договоров об
аренде
работников –
лизинг
персонала
Заключение новых
трудовых
соглашений на
основе:
посредничества в
подборе;
вербовки;
традиционных
методов:
-объявления
- биржи
труда и др.

37. Сравнение внутренних и внешних источников

СРАВНЕНИЕ ВНУТРЕННИХ И ВНЕШНИХ ИСТОЧНИКОВ
Преимущества
Недостатки
Внутренние
формирование идеологии
«продвижения»
возможности оценки
низкие издержки по поиску
мотивация работников
набор только на низшие должности
вероятность «вырождения»
проблемы с другими работниками
нежелательные связи внутри
организации
необходимость комплексной
программы развития персонала
Внешние
«свежая кровь»
снижение издержек на обучение
отсутствие нежелательных связей в
организации
привнесение предыдущего опыта
высокая вероятность
несовместимости
моральные проблемы для
работающих на предприятии
кандидатов
длительный период адаптации

38.

При анализе работы необходимо получить ответы на
следующие вопросы:
Каково название работы?
Где нужно выполнять эту работу?
Какова цель работы?
Кто отвечает за работника?
За что отвечает работник?
С кем работник имеет дело в процессе выполнения
работы?
В чем заключаются основные задачи работы?
Как эти задачи выполняются?
Какие рабочие стандарты (нормы) ожидаются?
Какие умения, знания, опыт нужны для выполнения
этой работы?
Какие задачи являются простыми?
Какие задачи являются сложными?

39. Работа с кадровым резервом

РАБОТА С КАДРОВЫМ РЕЗЕРВОМ
Кадровый резерв — это группа руководителей
и специалистов, обладающих способностью к
управленческой деятельности, отвечающих
требованиям, предъявляемым должностью
того или иного ранга, подвергшихся отбору и
прошедших систематическую целевую
квалификационную подготовку.

40.

41. Типы резерва

ТИПЫ РЕЗЕРВА
По виду деятельности.
Резерв развития — группа специалистов и
руководителей, готовящихся к работе в рамках новых
направлений (при диверсификации производства,
разработке новы
Резерв функционирования — группа специалистов и
руководителей, которые должны в будущем
обеспечить эффективное функционирование
организации. Эти сотрудники ориентированы на
руководящую карьеру.
По времени назначения:
группа А — кандидаты, которые могут быть выдвинуты
на вышестоящие должности в настоящее время;
группа В — кандидаты, выдвижение которых
планируется в ближайшие один-три года.х товаров и
технологий).

42. Принципы формирования и источники кадрового резерва

ПРИНЦИПЫ ФОРМИРОВАНИЯ И ИСТОЧНИКИ
КАДРОВОГО РЕЗЕРВА
Принцип актуальности резерва.
Принцип соответствия кандидата должности и
типу резерва.
Принцип перспективности кандидата.

43. Источниками резерва кадров на руководящие должности

ИСТОЧНИКАМИ РЕЗЕРВА КАДРОВ НА
РУКОВОДЯЩИЕ ДОЛЖНОСТИ
руководящие работники аппарата, дочерних
акционерных обществ и предприятий;
главные и ведущие специалисты;
специалисты, имеющие соответствующее
образование и положительно
зарекомендовавшие себя в
производственной деятельности;
молодые специалисты, успешно прошедшие
стажировку.

44. Этапы работы с резервом

ЭТАПЫ РАБОТЫ С РЕЗЕРВОМ
Этап 1. Анализ потребности в резерве.
Этап 2. Формирование и составление списка
резерва.
Этап 3. Подготовка кандидатов.

45. Лекция 5. Оценка персонала

ЛЕКЦИЯ 5. ОЦЕНКА ПЕРСОНАЛА
Оценка потенциала работника (профессиональные
знания и умения, производственный опыт, деловые и
нравственные качества, психологию личности,
здоровье и работоспособность, уровень общей
культуры).
Оценка индивидуального вклада. Позволяет
установить качество, сложность и результативность
труда конкретного сотрудника и его соответствие
занимаемому месту с помощью специальных
методик.
Аттестация кадров. Является своеобразной
комплексной оценкой, учитывающей потенциал и
индивидуальный вклад работника в конечный
результат.

46. Критерии оценки

КРИТЕРИИ ОЦЕНКИ
1. Установление четких «стандартов» результативности
труда для каждой должности (рабочего места)
критериев оценки;
2. Выработка процедуры проведения оценки результативности труда (когда, как часто и кто проводит
методы оценки);
3. Предоставление полной и достоверной информации
оценивающему о результативности труда работника;
обсуждение результатов оценки с работником;
4. Принятие решения по результатам оценки и
документирование.

47. Аттестация кадров

АТТЕСТАЦИЯ КАДРОВ
Аттестация — это форма комплексной оценки
кадров, по результатам которой принимаются
решения о дальнейшем служебном росте,
перемещении или увольнении работника.
Аттестация — это: 1) определение
квалификации, уровня знаний работника; 2)
отзыв о способностях, деловых или иных
качествах. Во втором значении — это
некоторый законченный, оформленный,
зафиксированный результат оценки.

48.

Выделяют следующие виды аттестации:
итоговую,
промежуточную,
специальную.

49.

Процесс аттестации можно разделить на 4 основных этапа:
1. Подготовительный этап: подготовка приказа о проведении
аттестации, утверждение аттестационной комиссии, подготовка и
размножение документации, информирование трудового
коллектива о сроках и особенностях аттестации.
2. Формирование состава аттестационной комиссии и его
утверждение: директор или его заместитель (председатель),
начальник отдела кадров (заместитель); руководитель
подразделения, где проходит аттестация, юрисконсульт,
социальный психолог, другие специалисты (члены комиссии).
3. Основной этап: организация работы аттестационной комиссии по
подразделениям предприятия, оценка индивидуальных вкладов
работников, обработка результатов.
4. Заключительный этап: подведение итогов аттестации, принятие
персональных решений о продвижении работников, направлении
на учебу, перемещении или увольнении работников, не
прошедших аттестацию.

50.

Основными объектами оценки комиссии могут
быть:
Результаты труда за определенный период
времени.
Отдельные стороны деятельности или
отношение к своим обязанностям.
Черты личности, связанные с выполнением
рабочих или служебных функций.
Потенциальные способности к порученной
работе.

51. Лекция 6. Расстановка персонала

ЛЕКЦИЯ 6. РАССТАНОВКА ПЕРСОНАЛА
1. Планирование служебной карьеры. Осуществляется
исходя из результатов оценки потенциала и
индивидуального вклада, возраста работников,
производственного стажа, квалификации и наличия
вакантных рабочих мест (должностей).
2. Условия и оплата труда. Определяются в контракте
размеры гарантированной оплаты и премиальные,
оснащение рабочего места, социальные блага и гарантии.
3. Планомерное движение кадров. Повышение,
перемещение, понижение и увольнение кадров
производится в зависимости от результатов оценки
работников и соответствия условий оплаты труда их
жизненным интересам.

52.

Деловая карьера – продвижение работника по
ступенькам служебной иерархии или
последовательная смена занятий, как в
рамках отдельной организации, так и на
протяжении жизни, а также восприятие
человеком этих этапов.
С организационной точки зрения карьера –
совокупность взаимосвязанных решений
лица о выборе того или иного варианта
предстоящей деятельности.

53.

Карьера – это процесс движения по пути овладения некими
ценностями, благами, признанными в обществе или
организации. Таковыми являются:
должностные ступени, уровни иерархии;
ступени квалификационной лестницы и связанные с ней
разряды, дифференцирующие навыки и знания людей по
уровню мастерства;
статусные ранги, отражающие величину вклада работника
в развитие организации (выслуга лет, уникальные
рацпредложения, судьбоносные для организации), его
положение в коллективе;
ступени власти как степень влиятельности в организации
(участие в принятии важных решений, близость к
руководству);
уровни материального вознаграждения, дохода (уровень
заработной платы и разнообразие социальных льгот).

54. Мотивы карьеры

МОТИВЫ КАРЬЕРЫ
1. Автономия. Человеком движет стремление к независимости,
возможности делать по-своему.
2. Функциональная компетентность. Человек стремится быть лучшим
специалистом в своем деле и уметь решать самые сложные
проблемы.
3. Безопасность и стабильность. Деятельностью работников управляет
стремление сохранить и упрочить свое положение в организации.
4. Управленческая компетентность. Человеком руководит стремление
к власти, лидерству, успеху, которые ассоциируются с высокой
должностью, рангом, званием, высокой заработной платой и быстрым
продвижением по служебной лестнице.
5. Предпринимательство и креативность. Людьми руководит
стремление создавать или организовывать что-то новое, заниматься
творчеством.
6. Потребность в первенстве. Человек стремится к карьере ради того,
чтобы быть всегда и везде первым.
7. Материальное благосостояние. Людьми руководит желание получить
должность, связанную с высокой зарплатой.

55. Классификация карьеры

КЛАССИФИКАЦИЯ КАРЬЕРЫ
Критерии классификации
Виды карьеры
1.Среда рассмотрения
- профессиональная
- внутриорганизационная
2.Направление движения работника
в структуре организации
- вертикальная
- горизонтальная
- центростремительная
3.Принадлежность к определенной
сфере
профессиональной
деятельности
- карьера менеджера
- карьера юриста
- карьера врача
4.Характер происходящих изменений
- властная
- квалификационная
- статусная
- монетарная

56. Классификация По характеру протекания процесса карьерного развития

КЛАССИФИКАЦИЯ ПО ХАРАКТЕРУ ПРОТЕКАНИЯ ПРОЦЕССА КАРЬЕРНОГО
РАЗВИТИЯ
Критерий классификации
1.Направленность
изменений
Виды карьеры
происходящих -прогрессивная
-регрессивная
2.Характер направленности процесса
-линейная
-нелинейная
3.Степень устойчивости
-устойчивая
-неустойчивая
-непрерывная
-прерывистая
-потенциальная
-реальная
-суперавантюрная
-авантюрная
-традиционная
-последовательно-кризисная
-скоростная
-нормальная
4.Степень непрерывности
5.Возможность осуществления
6.Последовательность занимания
должностей (позиций)
7.Время прохождения ступеней карьеры

57.

Типовые модели карьеры
Директора
предприятия
Заместитель
директора
Начальник
цеха
Начальник
участка
Мастер
Пенсионер
Рис. 1. Модель служебной карьеры «трамплин»

58.

Директора
предприятия
Заместитель
директора
Начальник
цеха
Начальни
к службы
Начальни
к отдела
Начальник
участка
Специалист
Мастер
Консультант
Пенсионер
Рис.2. Модель служебной карьеры «лестница»

59.

Генеральный
директор
объединения
III уровень
(объединение)
II уровень
(предприятие)
Заместитель по
производству
Заместитель по
кадрам
Заместитель по
экономике
1 – 2 г.
1 – 2 г.
1 – 2 г.
Заместитель по
производству
Заместитель по
снабжению
Заместитель по
кадрам
2 – 3 г.
Диспетчер
I уровень
(подразделение)
1 – 2 г.
2 – 3 г.
Технолог
2 – 3 г.
Экономист
1 – 2 г.
Мастер
Рис. 3. Модель карьеры «змея»
1 – 2 г.
Начальник
подразделени
я

60.

1. Директор предприятия –
повышение путем избрания
или назначения
Начальник цеха
2. Начальник цеха –
перемещение путем назначения
?
3. Начальник участка –
понижение в должности
путем назначения
Рис. 4. Модель карьеры «перепутье»

61. Условия и оплата труда Организация и оплата труда, социальные блага и гарантии

УСЛОВИЯ И ОПЛАТА ТРУДА
ОРГАНИЗАЦИЯ И ОПЛАТА ТРУДА,
СОЦИАЛЬНЫЕ БЛАГА И ГАРАНТИИ
"В мире нет справедливой системы оплаты труда".
"Сколько ни плати сотруднику, ему все мало".
Организация труда:
здания и сооружения предприятия;
мебель и оборудование рабочих мест и вспомогательных
помещений;
технические средства для служащих (компьютер, телефон,
множительная техника, видеомагнитофон);
технические средства для рабочих (станки, инструмент,
оборудование и т.п.);
служебный и общественный транспорт;
бытовая инфраструктура (гардероб, душевые, столовая, комнаты
отдыха);
социальная инфраструктура (детский сад, профилакторий, жилье,
общежития, клуб, библиотека, спортсооружения, медицинские
учреждения).

62.

Оплата труда включает в себя такие источники доходов:
гарантированная (основная) заработная плата
(должностной оклад для служащих и тарифная ставка
для рабочих);
доплаты к основной заработной плате (за вредность
работы, выслугу лет, совмещение профессий,
сверхурочные, на питание, командировочные);
премиальные выплаты (квартальная премия,
проценты от прибыли и дохода, бонусы для
руководителей);
вознаграждение за достигнутые результаты (процент с
выручки, комиссионные от продажи, за выполнение
договора, за ввод объекта и др.);
дивиденды по ценным бумагам для акционеров
(членов кооператива), получаемые от всех
источников.

63.

Социальные блага - это своеобразный источник
повышения уровня жизни в зависимости от
общих результатов труда:
льготные путевки в пансионаты и дома отдыха,
экскурсии и путешествия;
выдача фирменной одежды и обуви, кредиты на
строительство жилья и дорогие покупки
(автомашина, дача, мебель);
пользование спортивными и оздоровительными
сооружениями, подарки к юбилеям и дням
рождения, оплата повышения квалификации,
переподготовки кадров и получения смежных
профессий, служебного жилья и общежитий,
компенсации за пользование транспортом,
автостоянками, беспроцентные кредиты.

64.

Социальные гарантии включают в себя обязательства
предприятия выплачивать работникам компенсации и
пособия по истечении каждого года или при
возникновении форс-мажорных обстоятельств, а
именно:
компенсация за отпуска (ежегодный, по
беременности, по служебным обязанностям, учебный
и др.);
оплата больничных листов;
стипендии в случае направления на обучение в вуз
работников предприятия,
страхование жизни сотрудников и выплата
единовременных пособий;
пособия в случае увольнения по сокращению штатов
или ликвидации предприятия;
пособия в случае смерти сотрудника или членов его
семьи, по безработице.

65. Движение персонала

ДВИЖЕНИЕ ПЕРСОНАЛА
1. Повышение в должности или квалификации, когда
служащий замещает более высокую должность, а
рабочий получает новый разряд.
2. Перемещение, когда работник переводится на
другое равноценное рабочее место (цех, отдел,
служба) в силу производственной необходимости или
изменения характера труда.
3. Понижение, когда в связи с изменением его
потенциала работник переводится на более низкую
должность или по результатам аттестации на более
низкий разряд для рабочего.
4. Увольнение с предприятия, когда работник
полностью меняет место работы в связи с
неудовлетворенностью условиями труда или
несоответствия занимаемому рабочему месту.

66. Лекция 7. Адаптация персонала

ЛЕКЦИЯ 7. АДАПТАЦИЯ ПЕРСОНАЛА
Адаптация – это процесс приспособления коллектива к изменяющимся
условиям внешней и внутренней среды организации, а отдельных
индивидуумов – к рабочему месту и трудовому коллективу.
Различаю следующие формы адаптации персонала:
испытательный срок продолжительностью от 3-х до 6-и месяцев, в
течение которого осуществляется овладение необходимыми навыками и
умениями;
адаптация молодых специалистов на должностях мастеров и
специалистов продолжительностью до трех лет, в течение которых он
набирает необходимый производственный опыт;
программа введения в должность руководящего работника
продолжительностью до одного года, в течение которого он изучает
внутренние нормативные документы подчиненных работников и
стратегию развития предприятия до получения необходимого мастерства
управления;
наставничество и консультирование как форма руководства процессом
адаптации молодых рабочих и специалистов со стороны опытных
руководителей с ярко выраженными педагогическими навыками

67.

Принципиальные цели адаптации можно свести к
следующему:
уменьшение стартовых издержек, так как пока новый
работник плохо знает свое рабочее место, он
работает менее эффективно и требует дополнительных
затрат;
снижение озабоченности и неопределенности у новых
работников;
сокращение текучести рабочей силы, так как если
новички чувствуют себя неуютно на новой работе и
ощущают себя ненужными, то они могут
отреагировать на это увольнением;
экономия времени руководителя и сотрудников, так
как проводимая по программе работа помогает
экономить время каждого из них;
развитие позитивного отношения к работе,
удовлетворенности работой.

68.

Критериями адаптации для управленческого персонала
могут быть:
выполнение должностной инструкции;
качество выполненной работы;
количество выполненной работы;
соблюдение стандартов времени (норм времени и
обслуживание);
производимое на людей впечатление;
способность влиться в коллектив;
заинтересованность в работе;
интерес к повышению квалификации и служебному
росту;
соблюдение философии организации;
удовлетворительная оценка качества трудовой жизни.

69.

Критерии адаптации для рабочих:
выполнение норм выработки;
выполнение сменно-суточных заданий;
овладение рабочим местом (станком,
оборудованием, операциями) в соответствии с
техническими условиями;
качество работы – процент бракованной
продукции в пределах допустимых норм;
соблюдение трудовой дисциплины;
способность влиться в коллектив бригады
(наоборот, «отторжение» бригадой);
соблюдение деловой философии предприятия.

70. Адаптация "новобранца": пошаговая инструкция

АДАПТАЦИЯ "НОВОБРАНЦА": ПОШАГОВАЯ
ИНСТРУКЦИЯ
1 этап. Вводное ориентационное собеседование.
Основной задачей данной процедуры является сообщение новому сотруднику сведений о
компании, оказываемых ею услугах и особенностях трудовых отношений компании и
сотрудника.
Ориентационное собеседование проводит кадровый работник в первый день работы.
Основные вопросы, затрагиваемые на ориентационном собеседовании, должны быть
освещены в корпоративном кодексе компании и включать следующие опорные позиции:
а) основные виды услуг, оказываемые компанией;
б) сильные стороны компании в сравнении с конкурентами;
в) формы и методы работы организации;
г) общую оценку позиции компании на рынке, ближайшие и долгосрочные цели ее развития;
д) историю развития организации;
е) описание основных подразделений компании и содержание их деятельности;
ж) рассказ о руководстве компании;
з) кадровую политику.
При этом специалист по кадрам знакомит сотрудника под роспись с правилами внутреннего
трудового распорядка организации, должностной инструкцией и прочей необходимой
должностной и организационно-распорядительной документацией.

71.

2 этап. Ознакомление с рабочим местом.
Ознакомление с рабочим местом проводит непосредственный
руководитель. Показывает рабочее место, оснащение, места
хранения документов, методической литературы и других рабочих
материалов общего пользования, проводит инструктаж по
использованию технических средств, оборудования и т.д.
3 этап. Ориентационное собеседование с непосредственным
руководителем. Его проводит непосредственный руководитель
сотрудника в свободной форме в рабочем порядке в течение
первой недели работы. Руководитель объясняет задачи и
требования к работе, отвечает на вопросы и рассматривает
пожелания нового сотрудника, знакомит сотрудника с другими
сотрудниками отдела продаж.
4 этап. Социально-организационная адаптация. Этап включает
усвоение роли и статуса занимаемой должности менеджера
продаж в общей организационной структуре компании,
приспособление к ближайшему социальному окружению в
коллективе, к стилю работы руководителей и сотрудников, к
особенностям межличностных отношений, сложившихся в
коллективе.

72.

Индивидуальная часть программы адаптации
определяется непосредственным
руководителем и согласуется с директором
соответствующего департамента или
руководителем аналогичной должности.
Выполнение индивидуального плана работы
предполагает полное вхождение нового
работника в новую должность, то есть полное
освоение своих должностных обязанностей,
хорошую ориентацию в компании, ее
деятельности и структуре

73. Лекция 8. Обучение персонала

ЛЕКЦИЯ 8. ОБУЧЕНИЕ ПЕРСОНАЛА
Профессиональная подготовка осуществляется
в целях получения рабочей профессии или
специальности и предусматривает разные
уровни подготовки.
Начальная профессиональная подготовка.
Средняя профессиональная подготовка.
Высшее профессиональное образование

74.

Повышение квалификации – это основной
способ обеспечения соответствия
квалификации работников современному
уровню развития науки, техники и экономики.
Полученные знания устаревают каждые пять
лет наполовину, если человек не занимается
самообразованием и не повышает уровень
квалификации.

75.

Переподготовка кадров предусматривает
получение второй профессии для рабочих и
специальности для служащих.

76. Цели и направления обучения

ЦЕЛИ И НАПРАВЛЕНИЯ ОБУЧЕНИЯ
Точка зрения работодателя. Немецкие специалисты В. Бартц и X. Шайбл считают, что
с позиции работодателя целями непрерывного обучения являются:
организация и формирование персонала управления;
овладение умением определять, понимать и решать проблемы;
воспроизводство персонала;
интеграция персонала;
гибкое формирование персонала;
адаптация;
внедрение нововведений.
Точка зрения наемного работника. Бартц и Шайбл определяют следующие цели
непрерывного образования:
поддержание на соответствующем уровне и повышение профессиональной
квалификации;
приобретение профессиональных знаний вне сферы профессиональной
деятельности;
приобретение профессиональных знаний о поставщиках и потребителях
продукции, банках и других организациях, влияющих на работу фирмы;
развитие способностей в области планирования и организации производства.

77. ФАКТОРЫ, влияющие на эффективность обучения

ЦРП "Бизнес-Инсайт" [email protected]
ФАКТОРЫ,
ВЛИЯЮЩИЕ НА ЭФФЕКТИВНОСТЬ ОБУЧЕНИЯ
СИСТЕМА
ОБУЧЕНИЯ
•Цели обучения
•Формы и методы обучения
Отношение к
•Размеры инвестиций в
обучению в
Принципы и
обучение
компании, наличие
порядок рекрутинга
позитивного / Уровень развития
негативного опыта корпоративной
культуры. Миссия,
Стратегические
Система
деловой
Наличие
программ
ценности, традиции
цели компании
оценки персонала
кадрового резерва
Система
материального и
нематериального
стимулирования
Бюджет HR
Описание рабочих
мест и должностные
инструкций
Финансовое
благополучие
компании,
конкурентоспособность
Внешняя
привлекательность
компании на рынке
труда

78.

Исследователи выделяют две основные
современные модели подготовки рабочих
кадров.
1. Обучение без отрыва от работы.
Теоретический курс в профессиональнотехнической школе и практическая
подготовка на предприятии.
2. Обучение с отрывом от работы в
специализированных профессиональнотехнических учебных заведениях и центрах
подготовки кадров.

79.

Можно выделить следующие характеристики основного капитала:
цена приобретения;
восстановительная стоимость;
балансовая стоимость.
Цена приобретения — это сумма расходов на набор рабочей силы,
ознакомление ее с производством и первоначальное обучение.
Восстановительная стоимость устанавливается для каждой группы
сотрудников и выражает стоимость набора и обучения работника
каждой профессиональной группы в текущих ценах.
Балансовая стоимость BV рассчитывается по формуле:
BV = r/(r+p)C,
где r — предполагаемый срок занятости;
р — число отработанных лет;
C — восстановительная стоимость.

80. Построение системы обучения

ПОСТРОЕНИЕ СИСТЕМЫ ОБУЧЕНИЯ
Чему и как учить.
- "От руководителей подразделений".
- "От сотрудников".
"От стратегических целей компании«.
Причины необходимости в обучении:
1) перед компанией возникают новые задачи;
2) недавно принятые на работу сотрудники не могут
эффективно работать в организации;
3) руководитель фирмы узнает, что у конкурентов
работают более квалифицированные сотрудники.

81.

Варианты построения системы обучения с
организационной точки зрения возможны разные:
- куратором учебного процесса является кадровая
служба, которая выявляет потребности в обучении,
разрабатывает учебные планы, привлекает
преподавателей для проведения обучения, планирует
учебный бюджет и отслеживает эффективность
обучения;
- учебный центр является обособленным
подразделением, не входящим в структуру кадровой
службы, занимается организацией как обучения;
- учебный центр занимается подготовкой персонала и
входит в структуру соответствующих подразделений.

82. Что может быть результатом обучения?

ЧТО МОЖЕТ БЫТЬ РЕЗУЛЬТАТОМ
ОБУЧЕНИЯ?
Повышение квалификации персонала
Рост результативности персонала
Формирование единого корпоративного языка
Развитие кадрового резерва
Повышение мотивации персонала
Рост лояльности персонала к компании
Увеличение привлекательности компании как
работодателя

83. Характеристики эффективной технологии обучения и развития персонала

ХАРАКТЕРИСТИКИ ЭФФЕКТИВНОЙ
ТЕХНОЛОГИИ ОБУЧЕНИЯ И РАЗВИТИЯ
ПЕРСОНАЛА
Системность, логичность
Актуальность, ориентированность на результат
Наличие контроля эффективности
Оптимальность (минимум затрат при максимуме
результативности)
Актуализация потребности в развитии

84. Классификация видов обучающей деятельности

ЦРП "Бизнес-Инсайт" [email protected]
КЛАССИФИКАЦИЯ ВИДОВ
ОБУЧАЮЩЕЙ ДЕЯТЕЛЬНОСТИ
По видам обучения
Внутреннее
Внешнее
Самоподготовка
По форме обучения
С отрывом
от рабочего места
По месту обучения
Без отрыва
от рабочего места
На рабочем месте
Вне рабочего места
По целевому назначению
Обучение
новых сотрудников
Повышение
квалификации
Переподготовка, ротация,
обучение кадрового
резерва

85. Требования к обучению в компании

ЦРП "Бизнес-Инсайт" [email protected]
Командообразование, проведение собраний,
эффективные деловые переговоры
Высшее
Школа управления
Ср. спец.,
высшее
Разрешение конфликтов
Среднее, Клиенториентированный
ср. спец. сервис
Охранник,
доставщик
Ср. спец., Тренинг продаж,
высшее основы мерчандайзинга
Топ-менеджмент
Высшее
Директор сети,
Руководитель направления
Разрешение конфликтов,
технологии подбора и оценки персонала
Директор магазина
Высшее
Зав.отделом,
Специалист по учету
МВА
Продавецконсультант
Высшее
Управляющий продажами
ТРЕБОВАНИЯ К ОБУЧЕНИЮ В КОМПАНИИ

86. Обучение ТОП-менеджеров

ЦРП "Бизнес-Инсайт" [email protected]
ОБУЧЕНИЕ ТОП-МЕНЕДЖЕРОВ
ТОП-менеджеры мотивированы:
На получение МВА;
На участие в конференциях;
На участие в обучении других сотрудников,
проведение мастер-классов;
На участие в круглых столах по разработке
корпоративных ценностей, норм и принципов
корпоративной культуры, стратегии компании

87. Учителя со стороны

УЧИТЕЛЯ СО СТОРОНЫ
1) компании-провайдеры, которые работают по
принципу различных агентств по предоставлению
услуг: ищут заказчиков, снимают помещение,
обеспечивают участников учебных курсов, семинаров
или тренингов пособиями, организуют обеды и т.д.;
2) тренинговые компании, у которых в штате есть свои
тренеры. Такие фирмы, как правило, продвигают на
рынке собственный продукт: авторские семинары и
тренинги;
3) компании смешанного типа, которые совмещают
функции первых двух типов организаций.

88.

Привлечение специалистов со стороны имеет два существенных
плюса.
Во-первых, не нужно держать в штате организации "дорогих"
преподавателей.
Во-вторых, тренеры "со стороны", имеющие значительный опыт
работы с различными организациями, могут давать очень ценные
советы, поскольку они видят проблемы организации-заказчика
более непосредственно и объективно.
В то же время есть и минусы.
Бизнес-тренеры не имеют возможности вникнуть в специфику
деятельности компании, прочувствовать все нюансы
взаимодействий сотрудников по естественным причинам, так как
знакомы с компанией-заказчиком небольшое количество
времени.
В то же время различные тренинговые фирмы обещают, что ведущие
семинара всегда учитывают специфику деятельности организациизаказчика, однако это не соответствует реальности, потому что
писать новую программу для каждого нового клиента
нерентабельно.

89. Оценка эффективности обучения

ОЦЕНКА ЭФФЕКТИВНОСТИ ОБУЧЕНИЯ
Классическим инструментом для этого является четырехуровневая
система оценки обучения Дональда Киркпатрика:
1 уровень - оценка впечатления участников сразу же после семинара
(тренинга). Проводится как в форме устных опросов, так и в виде
анкетирования.
2 уровень - оценка полученных знаний. Может проводиться ведущим
программы или сотрудниками компании-заказчика в виде
аттестации или экзамена.
3 уровень - оценка полученных навыков. Для этого уровня подходят
различные деловые игры, кейсы.
4 уровень - оценка изменения профессионального поведения
сотрудника. Проводится путем наблюдения за действиями
сотрудников и фиксации результатов наблюдения.

90. Лекция 9. Организация работы с персоналом. Структура персонала

ЛЕКЦИЯ 9. ОРГАНИЗАЦИЯ РАБОТЫ С
ПЕРСОНАЛОМ. СТРУКТУРА ПЕРСОНАЛА
Под организационной структурой управления предприятием понимается
состав и формы взаимосвязей единиц и звеньев, выполняющих функции
управления предприятием. Другими словами, это - состав
(специализация), взаимосвязь и соподчиненность самостоятельных
управленческих подразделений и отдельных должностей.
В СУ различают уровни и звенья управления.
Звено - это организационно обособленный, самостоятельный структурный
орган или группа людей, объединенных общим видом деятельности
(выполняемых функций), - например, бухгалтерия, кадровая служба и т. д.
Количество звеньев на каждом уровне определяется исходя из оптимальных
требований специализации.
Уровни управления — совокупность звеньев, находящихся на одном
горизонтальном уровне, — показывают последовательность подчинения
органов управления.

91. Влияние основных факторов на ОСУ

ВЛИЯНИЕ ОСНОВНЫХ ФАКТОРОВ НА ОСУ

92. Основные требования, предъявляемые к ОСУ

ОСНОВНЫЕ ТРЕБОВАНИЯ, ПРЕДЪЯВЛЯЕМЫЕ К
ОСУ
Направленность на достижение цели.
Перспективность.
Способность к развитию.
Согласование интересов.
Индивидуализация.
Экономичность.

93.

При формировании и развитии ОСУ
необходимо учитывать такую составляющую,
как норма управляемости, — это допустимое
число исполнителей, подчиненных одному
руководителю.

94.

95.

96.

Директор
Заместитель директора
по производству
Заместитель директора
по персоналу
Заместитель директора
по экономике
Производственнодиспетчерский отдел
Отдел персонала
Плановоэкономический отдел
Начальник участка №1
Начальник участка №2
Начальник участка №3
Линейно-функциональная структура

97.

98.

99. Ролевая структура

РОЛЕВАЯ СТРУКТУРА
Творческие роли свойственны энтузиастам,
изобретателям, организаторам и характеризуют
активную позицию в решении проблемных ситуаций
альтернативных решений и вариабельности
мышления.
Коммуникационные роли определяют содержание и
уровень участия в информационном процессе,
взаимодействие в обмене информацией в процессе
принятия решений.
Поведенческие роли характеризуют типовые модели
поведения людей на производстве, в быту, на отдыхе,
работе, конфликтных ситуациях.

100. Социальная структура

СОЦИАЛЬНАЯ СТРУКТУРА
Социальная структура характеризует трудовой коллектив организации как
совокупность общественных групп, классифицированных по полу,
возрасту, национальному и социальному составам, уровню образования,
семейному положению.
Признаки социальной структуры:
пол, возраст, стаж работы, образование, социальное происхождение,
национальность, семейное положение, партийная принадлежность,
мотивация (самомотивация, моральное поощрение, материальное
поощрение, принуждение), прогрессивность (передовая часть
(творческие личности с ярко выраженной самомотивацией);
средняя часть (трудолюбивые и исполнительные работники), отсталая
часть (нарушители трудовой дисциплины)),
уровень жизни (высокий, средний, низкий),
отношение к собственности (по найму, совладелец), положение в
организации (руководитель, специалист, служащий, рабочий основного
производства, рабочий вспомогательного производства).

101. Штатная структура

ШТАТНАЯ СТРУКТУРА
Штатная структура определяется
количественно-профессиональный состав
персонала, размер оплаты труда и фонд
заработной платы работников.
Состав штатной структуры:
фонд заработной платы,
расчет численности персонала,
штатное расписание персонала.
English     Русский Правила