ТЕОРИЯ ВЕРОЯТНОСТИ И МАТЕМАТИЧЕСКАЯ СТАТИСТИКА
Формула полной вероятности
Формула Байеса
Повторение опытов
272.00K
Категория: МатематикаМатематика

Формула полной вероятности

1. ТЕОРИЯ ВЕРОЯТНОСТИ И МАТЕМАТИЧЕСКАЯ СТАТИСТИКА

2.

Лекция 3.
Основные изучаемые вопросы:
Формула полной вероятности.
Формула Байеса.
Повторение опытов.
2

3. Формула полной вероятности

Формула полной вероятности является следствием теорем
сложения и умножения вероятностей. Она позволяет
определять вероятность некоторого события, которое может
происходить в различных ситуациях с разной вероятностью,
причем вероятности этих ситуаций можно оценить до опыта, а
условные вероятности появления рассматриваемого события
при каждой сложившейся ситуации должны быть известны.
С учетом этого искомая вероятность определяется как
«средневзвешенная» вероятность, а «весами» при этом
являются вероятности ситуаций, при которых данное событие
может происходить.
Пример: дождь может пойти с вероятностью Р(А) и не пойти с
вероятностью Р(А) (ситуация характеризуется вероятностью
дождя. При наличии дождя вероятность грома Р(В/А), а при его
отсутствии, очевидно, такая вероятность Р(В/А).
3

4.

Пусть рассматривается полная группа попарно несовместных
событий, т. е. выполняются условия А1 +А2 +...+ Ап = ,
Аi·Aj = для всех i j, и некоторое событие В, которое может
осуществиться одновременно только с одним из Ai.
Говорят еще, что об обстановке проведения опыта можно
сделать п исключающих друг друга предположений Аi,
называемых гипотезами.
Вероятность Р(В) события В, которое может произойти
только при условии появления одного из событий (гипотез)
А1, А2, … Аn, образующих полную группу попарно
несовместных событий, равна сумме произведений
вероятностей каждого из событий А1, А2, … Аn на
соответствующие условные вероятности события В:
P( B)
n
P( A )·P( B / A ).
i 1
i
i
4

5.

Подчеркнем: поскольку гипотезы составляют полную группу
событий, то сумма вероятностей гипотез равна единице:
P(A1 ) P(A2 ) .... P(An ) 1.
Условные вероятности появления события В при i-той
гипотезе обозначают
P(B/Ai).
«Взвешенную» вероятность события В при i-той гипотезе
определяют как
P(B/Ai)·Р(Аi).
Сумма «взвешенных» вероятностей дает вероятность события В
с учетом всех гипотез А1….Аn
Р(В) = P(B/A1)·Р(А1) + P(B/A1)·Р(А1) + ….+ P(B/An)·Р(Аn).
5

6.

Пример. На сборку поступают детали с трех станков,
производительности которых соотносятся, как 2:3:5. Брак в
продукции этих станков составляет 2 %, 1 % и 3 %,
соответственно. Найти вероятность того, что случайно взятая
деталь из общей продукции автоматов не является бракованной.
Решение.
Обозначим события:
А1 - деталь изготовлена первым автоматом;
А2 - деталь изготовлена вторым автоматом;
А3 - деталь изготовлена третьим автоматом.
Вероятности этих событий
2
3
5
P( A1 )
0,2; P( A2 )
0,3; P( A3 )
0,5.
2 3 5
2 3 5
2 3 5
Эти события составляют полную группу попарно несовместных
событий, так как никакие два из этих событий не могут
произойти одновременно.
6

7.

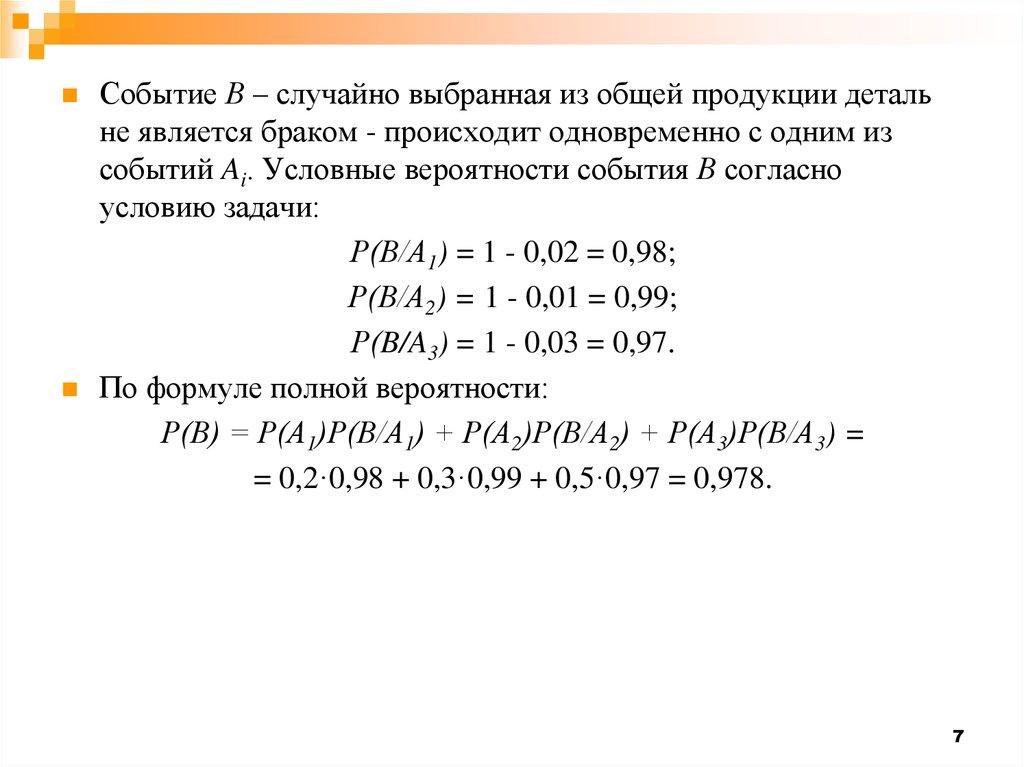
Событие В – случайно выбранная из общей продукции деталь
не является браком - происходит одновременно с одним из
событий Ai. Условные вероятности события В согласно
условию задачи:
Р(В/А1) = 1 - 0,02 = 0,98;
Р(В/А2) = 1 - 0,01 = 0,99;
Р(B/A3) = 1 - 0,03 = 0,97.
По формуле полной вероятности:
Р(В) = Р(А1)Р(В/А1) + Р(А2)Р(В/А2) + Р(А3)Р(В/А3) =
= 0,2·0,98 + 0,3·0,99 + 0,5·0,97 = 0,978.
7

8. Формула Байеса

Формула Байеса или теорема гипотез является следствием
формулы полной вероятности и теоремы умножения
вероятностей. Она дает возможность пересчитать «априорные»
(имевшиеся до проведения опыта) вероятности гипотез Р(Аi) с
учетом результата проведенного опыта, то есть определять так
называемые «апостериорные» (после опыта) вероятности
Р(Аi/В).
Пусть об условиях опыта, в котором может произойти событие
В, можно сделать ряд взаимоисключающих гипотез
А1, А2, …, Аn.
Гипотезы образуют полную группу событий
n
P( Ai ) 1.
i 1
8

9.

Если уже наступило рассматриваемое некоторое событие В,
происходящее с одним из событий Аi, образующих полную группу
несовместных событий, причем известны вероятности этих гипотез
до испытания P(Ai), а также вероятности, сообщаемые ими событию
P(B/Ai), то можно рассчитать вероятности гипотез Аi после
того, как событие В произошло.
Вероятность Р(Аi/В) гипотезы Ai при условии, что событие В
произошло (апостериорная вероятность гипотезы):
P ( Ai / B )
P ( B / Ai )·P ( Ai )
n
P( B / A )·P( A )
i 1
i
.
i
Формула Байеса, таким образом, дает возможность «пересмотреть»
вероятности гипотез с учетом наблюденного результата опыта по
мере получения новой информации.
9

10.

Пример. Наборщик типографии использует два набора
шрифтов одинакового объема, при этом в первом наборе 80 %,
а во втором – 70 % отличного шрифта. Наудачу извлеченная
литера оказалась отличного качества. Найти вероятность того,
что эта литера взята из второго набора.
Решение.
Обозначим события:
А1 - литера извлечена из первого набора;
А2 - литера извлечена из второго набора.
Так как по условию наборы шрифтов имеют одинаковый объем,
то вероятности событий:
Р(А1) = Р(А2) = 0,5.
Эти события составляют полную группу попарно
несовместимых событий, так как они не могут произойти
одновременно, и сумма их вероятностей равна 1.
10

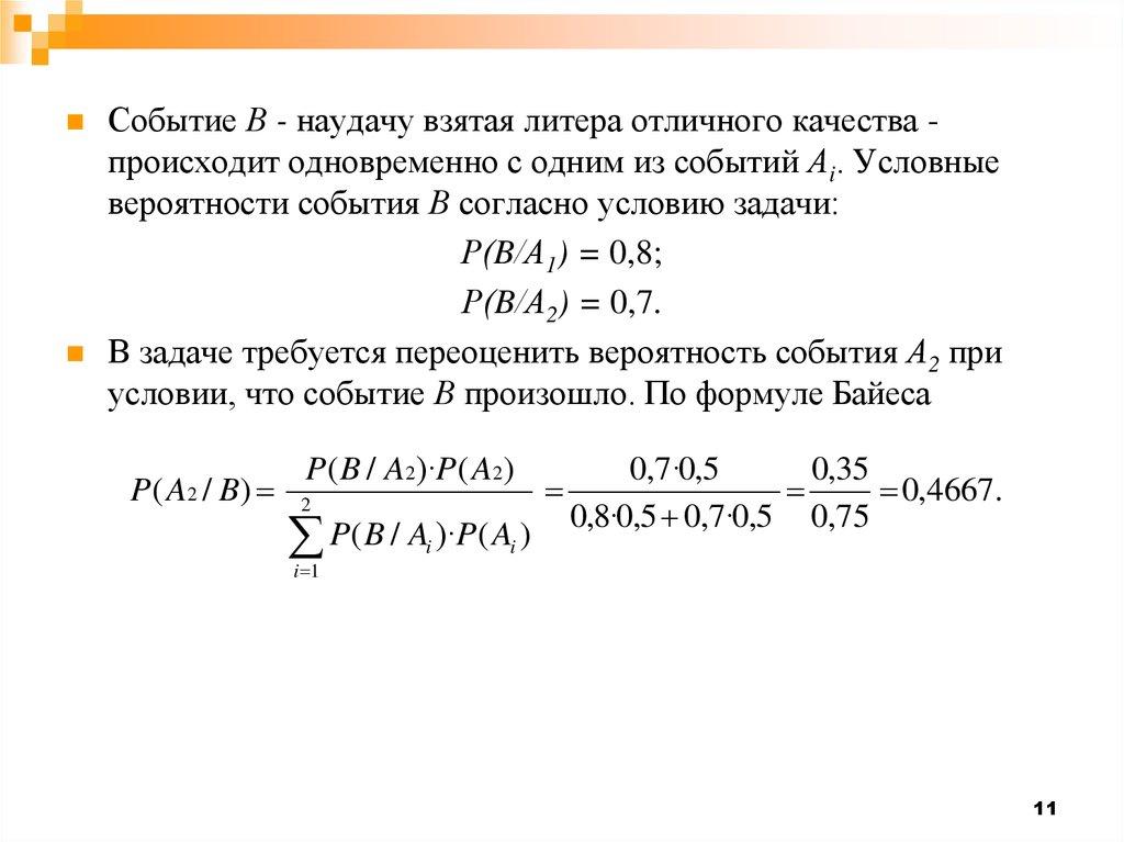
11.

Событие В - наудачу взятая литера отличного качества происходит одновременно с одним из событий Аi. Условные
вероятности события В согласно условию задачи:
Р(B/А1) = 0,8;
Р(B/А2) = 0,7.
В задаче требуется переоценить вероятность события А2 при
условии, что событие В произошло. По формуле Байеса
P ( A2 / B )
P( B / A2)·P( A2)
2
P( B / A )·P( A )
i 1
i
0,7·0,5
0,35
0,4667.
0,8·0,5 0,7·0,5 0,75
i
11

12.

Пример. Вертолет осуществляет поиск льдины с рыбаками в
заданном районе моря, где по метеонаблюдениям в 60 % всех
случаев в это время года бывает облачная погода, а в 40 %
случаев – малооблачная погода. Вероятность обнаружения
льдины с рыбаками в хорошую погоду составляет Р1 = 0,9, а в
случае плохой погоды – Р2 = 0,6.
Определить апостериорные вероятности Р(B/А1) и Р(B/А2),
считая, что обнаружение рыбаков (событие В) произошло.
Решение
Определяем вероятность события В по «доопытным» данным:
Р(В) = Р(А1)·Р(B/А1) + Р(А2)·Р(B/А2) = 0,4·0,9 + 0,6·0,6 = 0,72.
По формуле Байеса апостериорная вероятность гипотезы А1
P( B / A1)·P( A1) 0,9·0,4
P( A1 / B)
0,5.
Р( В)
0,72
12

13.

По той же формуле Байеса для апостериорной вероятности
гипотезы А2 получаем:
P( B / A2)·P( A2) 0,6·0,6
P ( A2 / B )
0,5.
Р( В)
0,72
Из этого следует: тот факт, что событие В произошло в
результате опыта, повлиял на изменение априорных
вероятностей гипотез: первая увеличилась с 0,4 до 0,5, а вторая
уменьшилась с 0,6 до 0,5. Причина этого - более высокая
условная вероятность обнаружения рыбаков в хорошую погоду
Р(B/А1) = 0,9 по сравнению с Р(B/А2) = 0,6.
13

14.

Формула Байеса находит широкое применение при создании
систем распознавания образов и самообучающихся систем,
используемых в робототехнике. Такие системы способны
принимать решение о дальнейшем поведении (робота) - делать
выбор из множества альтернативных решений - на основании
анализа поступающей информации с последующей переоценкой
априорных вероятностей (вычисление и анализ апостериорных
вероятностей).
Рассмотрим простейший пример применения так называемого
Байесовского подхода к построению самообучающихся систем.
Пусть система S на основании поступающей информации Z
должна выбрать одно из двух альтернативных решений А0 или А1.
Апостериорная вероятность правильности решения А0,
зависящего от информации Z о результатах опыта, может быть
представлена в виде:
P( A0 / Z )
P( A0 ) P( Z / A0 )
,
P( A0 ) P( Z / A0 ) P( A1 ) P( Z / A1 )
14

15.

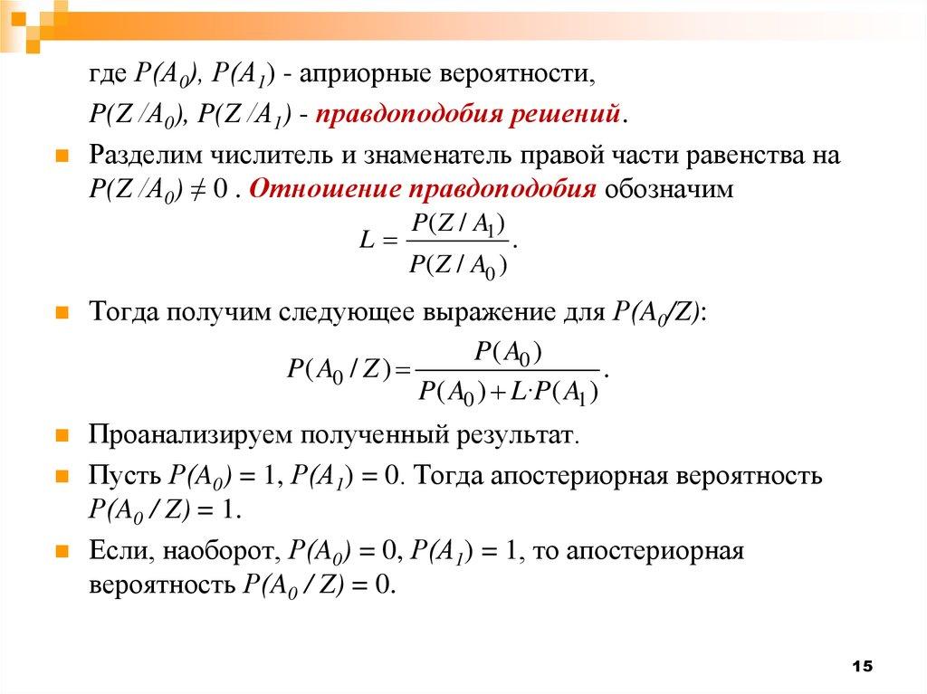
где Р(А0), Р(А1) - априорные вероятности,
P(Z /А0), P(Z /А1) - правдоподобия решений.
Разделим числитель и знаменатель правой части равенства на
P(Z /А0) ≠ 0 . Отношение правдоподобия обозначим
L
P( Z / A1 )
.
P( Z / A0 )
Тогда получим следующее выражение для Р(A0/Z):
P( A0 )
P( A0 / Z )
.
P( A0 ) L·P( A1 )
Проанализируем полученный результат.
Пусть Р(A0) = 1, Р(А1) = 0. Тогда апостериорная вероятность
Р(A0 / Z) = 1.
Если, наоборот, Р(A0) = 0, Р(А1) = 1, то апостериорная
вероятность Р(A0 / Z) = 0.
15

16.

Это означает, что исследуемая система S в первом случае
принимает решение А0, а во втором случае - решение А1.
Таким образом, наличие информации Z о результатах опытов
не оказывает никакого влияния на процесс принятия решения
системы S - система не имеет тенденции к самообучению, а
отношение правдоподобия в данном случае не играет роли.
Если отношение правдоподобия (3.6.9) равно единице L = 1, то
апостериорная вероятность равна априорной вероятности
P(А0 / Z) = P(А0),
следовательно, поступающая информация Z не влияет на
принятие решения.
Чем больше отношение правдоподобия L отличается от
единицы, тем в большей степени наблюдается отличие
апостериорной и априорной вероятностей, тем сильнее влияние
поступающей информации Z на принятие решения А0.
16

17.

При наблюдении за результатами опытов будет накапливаться
информация в виде частоты Р*(А0/Z), которая с ростом числа
опытов п будет сходиться по вероятности к вероятности
Р(А0/Z). Следовательно, в данном случае накопление
информации Z о результатах опытов влияет на принятие
решения.
Таким образом, при отсутствии информации Z о результатах
опытов система S руководствуется при принятии решения лишь
априорными вероятностями Р(А0) и P(А1).
По мере накопления информации Z о результатах опытов
система S «самообучается» и корректирует свое поведение в
зависимости от Z. Система, "прошедшая обучение", принимает
решение, руководствуясь апостериорными вероятностями
Р(А0/Z) и Р(А1/Z), которые зависят от Z - информации,
получаемой по результатам опытов.
17

18. Повторение опытов

Повторение опытов связано с задачами, в которых
осуществляется последовательность независимых опытов, в
каждом из которых может произойти (или не произойти)
некоторое событие А, вероятность которого известна. Задача
заключается в определении вероятности появления события А
ровно т раз в п независимых опытах, которая в дальнейшем
будет обозначаться через Рт,п (т = 0...п).
Опыты со случайным исходом называются независимыми,
если вероятность исхода того или иного опыта не зависит от
исходов других опытов. В противном случае опыты будут
зависимыми.
Рассмотрим два случая определения вероятности Рт,п .
18

19.

Первый случай
Независимые опыты проводятся в одинаковых условиях,
поэтому вероятность появления события А в каждом опыте
одинакова и равна Р(А) = р, а вероятность непоявления события
А (появления противоположного события А) равна
Р(А) = 1 - р = q .
Такая последовательность опытов (испытаний) носит название
"испытания Бернулли". Требуется определить вероятность Рт,п
появления события А ровно т раз в п опытах (т = 0, ..., n).
Примеры задач, связанных с испытаниями Бернулли.
1. Производится п бросаний симметричной монеты на гладкую
поверхность стола. При каждом бросании герб (цифра) может
появиться с одной и той же вероятностью р = 0,50 . Требуется
определить вероятность Рт,п появления герба (цифры) ровно т
раз из п бросаний (т = 0, ..., n).
19

20.

2. Производятся стендовые испытания п однотипных агрегатов
на надежность в течение времени t. Вероятность безотказной
работы одного агрегата p(t) известна и одинакова для всех
агрегатов.
Требуется определить вероятность Рm,п того, что все п агрегатов
успешно пройдут стендовые испытания.
3. Производится стрельба в тире по мишени п выстрелами с
индивидуальным прицеливанием при каждом выстреле с одной
дистанции. Вероятность попадания в "десятку" для данного
стрелка оценивается величиной р.
Требуется определить вероятность Рт,п попадания в "десятку" т
раз при п выстрелах (т = 0...п).
Вероятность Рт,п появления события А т раз в n
независимых опытах определяется выражением (формулой
Бернулли)
m n m
Pm,n C m
p
q
,
m 0,..., n
n
20

21.

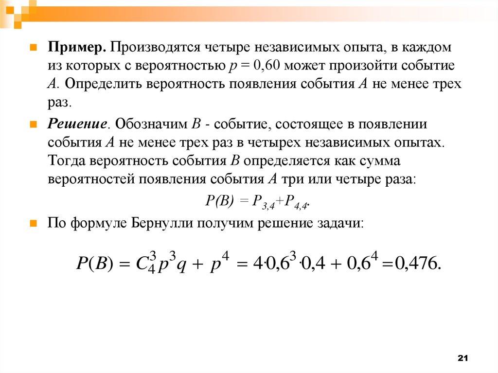
Пример. Производятся четыре независимых опыта, в каждом
из которых с вероятностью р = 0,60 может произойти событие
А. Определить вероятность появления события А не менее трех
раз.
Решение. Обозначим В - событие, состоящее в появлении
события А не менее трех раз в четырех независимых опытах.
Тогда вероятность события В определяется как сумма
вероятностей появления события А три или четыре раза:
Р(В) = Р3,4+Р4,4.
По формуле Бернулли получим решение задачи:
P( B) C43 p3q p 4 4·0,63·0,4 0,64 0,476.
21

22.

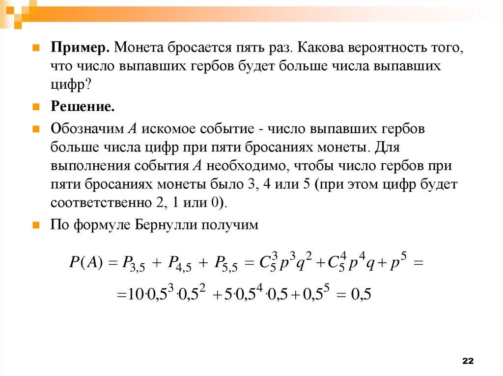
Пример. Монета бросается пять раз. Какова вероятность того,
что число выпавших гербов будет больше числа выпавших
цифр?
Решение.
Обозначим А искомое событие - число выпавших гербов
больше числа цифр при пяти бросаниях монеты. Для
выполнения события А необходимо, чтобы число гербов при
пяти бросаниях монеты было 3, 4 или 5 (при этом цифр будет
соответственно 2, 1 или 0).
По формуле Бернулли получим
P( A) P3,5 P4,5 P5,5 C53 p 3q 2 C54 p 4 q p 5
10·0,53 ·0,52 5·0,54 ·0,5 0,55 0,5
22
English     Русский Правила