Определение квадратного уравнения
Является ли квадратным уравнение?
Назвать коэффициенты уравнений
Попробуем решить:
Какие из уравнений являются неполными квадратными?
1. Уравнение вида ax2+с=0, где с≠0
Квадратные уравнения вида
2. Уравнение вида ах2+bх=0, где b≠0
Квадратные уравнения вида
3. Уравнение вида ax2=0, где а≠0
Сколько корней имеет каждое уравнение
Попробуйте сами решить неполные квадратные уравнения
Длина прямоугольника втрое больше его ширины, а площадь равна 75 см². Определите периметр прямоугольника.
При каких значениях а данное уравнение является неполным квадратным? Решите полученное уравнение.
4.10M
Категория: МатематикаМатематика

Неполные квадратные уравнения

1.

2.

Уравнения – это золотой ключ,
открывающий все
математические сезамы.
С. Коваль

3. Определение квадратного уравнения

ОПРЕДЕЛЕНИЕ КВАДРАТНОГО
УРАВНЕНИЯ
Квадратным уравнением называется
уравнение вида
ах2 + bx + c =0 ,
а≠0
где х – переменная;
а, b и с – некоторые числа,
а - первый коэффициент (старший)
b – второй коэффициент
с – свободный член
3

4. Является ли квадратным уравнение?

ЯВЛЯЕТСЯ ЛИ КВАДРАТНЫМ
УРАВНЕНИЕ?
а) 3,7х2 -5х+1=0
б) 48х2 –х3 -9=0
в) 2,1х2 +2х-0,11=0
г) 1-12х=0
д)7х2 -13=0
е)-х2=0

5.

КВАДРАТНЫЕ
УРАВНЕНИЯ
ПОЛНЫЕ
КВАДРАТНЫЕ
УРАВНЕНИЯ
а ≠ 0, в ≠ 0,
с ≠ 0
НЕПОЛНЫЕ
КВАДРАТНЫЕ
УРАВНЕНИЯ
а ≠ 0, в = 0, с = 0
2х2+5х-7=0
6х+х2-3=0
3х2-2х=0
2х+х2=0
Х2-8х-7=0
125+5х2=0
25-10х+х2=0
49х2-81=0

6.

Определите коэффициенты квадратного
уравнения и запишите их в тетради
а) 6х2 – х + 4 = 0 а = 6, в = -1, с = 4;
б) 12х - х2 + 7 = 0
а = -1, в = 12, с = 7;
в) 8 + 5х2 = 0
а = 5, в = 0, с = 8;
г) х –
6х2
= 0
д) - х + х2 = 15
а = -6, в =1, с = 0;
а = 1, в =-1, с = -15.

7. Назвать коэффициенты уравнений

НАЗВАТЬ КОЭФФИЦИЕНТЫ
УРАВНЕНИЙ
а
б
с
8х 1 0
8 0 1
7х х 0
7 1 0
х 9х 4 0
9 1 4
2
2
2

8.

Уравнение
Коэффициенты
a
b
c

9.

Составьте квадратное уравнение, если:
а)
а = 5, b = -3, с = 8
5х2 – 3х + 8 = 0
б)
b = 2, с = -6, а = - 4
– 4х2 + 2х – 6 = 0

10.

Составьте квадратное уравнение,
которое имеет следующие
коэффициенты:
a
b
c
1
2
-5
1
4
0
-7
-16
3
4
1
4
3
-2
0
-5
5
-1
0
4
уравнения

11. Попробуем решить:

-2 х² + 3х - 5= 0
x² + 4х = 0
2 х² - 8 = 0
7x² = 0
6х ²- 3х + 1 = 0
а
в
с
-2
1
2
7
6
3
4
0
0
-3
-5
0
-8
0
1

12.

Восстановите квадратное
уравнение по его коэффициентам
1) а = 3
2) а = 1
b = -2
b = 2
3) а = 3 b = 0
с = 1
c = 0
с = 4
4) а = -4 b = 0 с = 0
5) а = 9 b = 0
c = -4
6) а = 3 b = -4 c = 0
3х 2 х 1 0
2
х 2х 0
2
3х 4 0
2
4х 0
2
9х 4 0
2
3х 2 4 х 0

13.

Виды неполных квадратных
уравнений:
а
0
b
0
c =0
ах +c =0
а
0
b
=0
c 0
ах
а
0
b
=0
c =0
ах b
2
+
х= 0
2
2
=
0

14. Какие из уравнений являются неполными квадратными?

КАКИЕ ИЗ УРАВНЕНИЙ
ЯВЛЯЮТСЯ НЕПОЛНЫМИ
КВАДРАТНЫМИ?
Неполные квадратные уравнения

15.

• Рассмотри алгоритмы решения
неполных квадратных уравнений

16.

РЕШЕНИЕ
НЕПОЛНЫХ
КВАДРАТНЫХ УРАВНЕНИЙ
в=0
с=0
в,с=0
ах2+с=0
ах2+вх=0
ах2=0
1.Перенос с в правую част ь
уравнения.
1.
ах2= -с
х(ах + в) = 0
2.Деление обеих част ей
уравнения на а.
2.
3.Если –с/а>0 -два решения:
с
а
и х2 = -
Разбиение уравнения
на два равносильных:
х2= -с/а
х1 =
Вынесение х за
скобки:
Если –с/а<0 - нет решений
с
а
х=0
и
ах + в = 0
3. Два решения:
х = 0 и х = -в/а
1.Деление обеих част ей
уравнения на а.
х2 = 0
2.Одно решение: х = 0.

17. 1. Уравнение вида ax2+с=0, где с≠0

1. УРАВНЕНИЕ ВИДА AX2+С=0,
ГДЕ С≠0
-3х2+15=0
1) Перенесем свободный член
уравнения в правую часть
2) Разделим обе части уравнения на -3
-3х2=-15,
х2=5.
Отсюда:
Ответ:

18. Квадратные уравнения вида

КВАДРАТНЫЕ УРАВНЕНИЯ ВИДА
ах с 0
2
25 х 36
0,3 х 2 30;
36
х ;
25
6
х ;
5
6
х .
5
х 2 30 : ( 0,3);
2
2
х 2 100;
х 10;
х 10.

19. 2. Уравнение вида ах2+bх=0, где b≠0

2. УРАВНЕНИЕ ВИДА АХ2+BХ=0,
ГДЕ B≠0
5х2+7х=0
Разложим левую часть уравнения на
множители:
х(5х+7)=0
х=0 или 5х+7=0
5х=-7
х=
Ответ: -1,4; 0

20. Квадратные уравнения вида

КВАДРАТНЫЕ УРАВНЕНИЯ ВИДА
ах вх 0
2
х(2х – 5)=0;
х=0 или 2х-5=0;
х=0 или х=2,5.
Ответ 0; 2,5.
3у(1 – 6у)=0;
3у=0 или 1-6у=0;
у=0 или у =
Ответ 0;
1
6
1
6
.

21. 3. Уравнение вида ax2=0, где а≠0

3. УРАВНЕНИЕ ВИДА AX2=0, ГДЕ
А≠0
2
Пример1: 3,8x =0
Разделим обе части уравнения на 3,8:
x2=0
т.к. существует только одно число 0,
квадрат которого равен 0,
уравнение имеет единственный
корень: х=0.
Ответ: 0.

22.

ах 2 0
а 0
b 0, c 0
x 0
Один
корень
ах вх 0
2
ах с 0
2
a 0, b 0, c 0
a 0, b 0, c 0
разложим на
множители
преобразуем к виду
ax 2 c
c
2
x
a
x (ax b) 0
1 случай: если
c -отрицательное число,
a то корней нет
2 случай: если
c -положительное
a число, то два
корня x1, 2 c
a
x 0 или ax b 0
b
x1 0, x 2
a

23. Сколько корней имеет каждое уравнение

СКОЛЬКО КОРНЕЙ ИМЕЕТ КАЖДОЕ
УРАВНЕНИЕ

24.

Покажите с помощью стрелок, имеет ли уравнение
корни и сколько
7х² =0
14х² +5х=0
3,6х² +1=0
Х² +3=0
4х² +7=0
18-х² =0
6х+х² =0
2х² +3=0
Имеет два
корня
Имеет один
корень
Не имеет
корней

25. Попробуйте сами решить неполные квадратные уравнения

ПОПРОБУЙТЕ САМИ РЕШИТЬ
НЕПОЛНЫЕ КВАДРАТНЫЕ
УРАВНЕНИЯ
2x2 = 0
4x2 – 64 = 0
x2 -7х = 0
25 – 16x2 = 0
5x2 = 3х
2 x2 = 18
0,01x2 = 4
х - 2x2 = 0
4x2 + 12 = 0
12x2 + 3х = 0

26.

Подготовка к ОГЭ
В ответе напишите наибольший корень
( х +2 )2 + ( х - 3 )2 = 13
( х +2 )2 + ( х - 3 )2 = 13
х2 + +4х + 4 + х2 – 6х +9 – 13 = 0
2х2 -2х = 0
х=0
х=1
Ответ: 1

27.

Через сколько секунд мяч упадет на землю,
если его высота над землей(в метрах) вычисляется
по формуле h(t) = -4t²+16t
h(t) =0
-4t²+16t=0 : (-4)
t²- 4t=0
t(t – 4)=0
t=0
t – 4=0
t=4
Ответ: через 4 секунды.

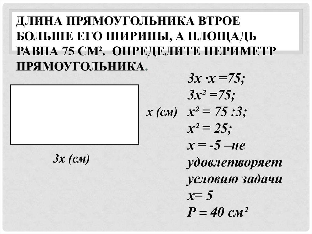
28. Длина прямоугольника втрое больше его ширины, а площадь равна 75 см². Определите периметр прямоугольника.

ДЛИНА ПРЯМОУГОЛЬНИКА ВТРОЕ
БОЛЬШЕ ЕГО ШИРИНЫ, А ПЛОЩАДЬ
РАВНА 75 СМ². ОПРЕДЕЛИТЕ ПЕРИМЕТР
ПРЯМОУГОЛЬНИКА.
3х (см)
3х ·х =75;
3х² =75;
х (см) х² = 75 :3;
х² = 25;
х = -5 –не
удовлетворяет
условию задачи
х= 5
P = 40 см²

29. При каких значениях а данное уравнение является неполным квадратным? Решите полученное уравнение.

а 2 81 0
18х 2 (а 2 81) х 2 0
а 2 81
а 9
а 9
Ответ 9;9

30.

за урок !!!
English     Русский Правила