2.00M
Категория: МатематикаМатематика

Применение производной к исследованию функции и построению графика функции

1.

ПРИМЕНЕНИЕ
ПРОИЗВОДНОЙ
к исследованию функции и
построению графика функции
11 класс

2.

Содержание
• Определение промежутков
возрастания и убывания функции
(исследование функции на
монотонность)
• Нахождение точек экстремума
функции
• Построение графиков функций
• Нахождение наибольшего и
наименьшего значений функции
• Работа с графиками функций
• Проверь себя

3.

Исследование функции
на монотонность
(т.е. определение
промежутков возрастания
и убывания функции).

4.

Исследовать функцию на
монотонность – это значит
выяснить, на каких
промежутках из области
определения
функция возрастает,
а на каких – убывает.

5.

Вспомним

6.

Возрастание и убывание
функции можно изобразить так
Иду под гору. Функция
убывает на
промежутке[a;с]
Иду в гору. Функция
возрастает на
промежутке[b;a]
y
a
b
0
c
x

7.

Для определения промежутков
возрастания и убывания
функции можно использовать
и производную .

8.

Теорема:
Если f(x) – непрерывна на промежутке и
имеет f´(x), то
а) если f´(x) > 0, то f(x) – возрастает
б) если f´(x) < 0, то f(x) – убывает
в) если f´(x) = 0, то f(x) – постоянна
(константа)

9.

Алгоритм исследования
функции на монотонность
1) Найти производную функции f ΄(х)
2) Найти стационарные (f ΄(х) = 0) и
критические (f ΄(х) не существует) точки
функции у= f(х)
3) Отметить стационарные и критические точки
на числовой прямой
4) Определить знаки производной на
получившихся промежутках
5) По знаку производной определить
промежутки монотонности функции
(если f ΄(х) > 0 – функция возрастает; если f ΄(х) < 0
функция убывает; если f ΄(х) =0 – функция постоянна)

10.

Определения
• Внутренние точки области определения
функции, в которых производная
функции равна нулю, называются
стационарными.
• Внутренние точки области определения
функции, в которых функция
непрерывна, но производная не
существует, называются критическими

11.

Например: найти промежутки
монотонности функции f(x) = x³ - 6x² + 9x – 1
1) f´(x) = 3x² - 12x + 9
2) Найдем стационарные точки:
f´(x) = 0, 3x² - 12x + 9 = 0
x² - 4x + 3 = 0
x=1их=3
f ´(x)
+
+
3)
х
1
3
f(x)
4)
5) f ´(x) > 0, при x ϵ (-∞; 1) и (3; + ∞)
f ´(x) < 0, при х ϵ (1; 3)
Ответ: при x ϵ (-∞; 1) и (3; + ∞) функция возрастает, а
при х ϵ (1; 3) - убывает

12.

Найти промежутки
монотонности функции
1. у = 2х³ +3х² -100
2. у = х³ + 2х² + 6
3. у = 5х² + 15х - 1
4. у = 60 + 45х – 3х² - х³
5. у = - 3х + 6х² - 100

13.

Нахождение
точек экстремума
функции

14.

Определения
• Точка хо называется точкой минимума
функции у = f(х), если у этой точки
существует окрестность, для всех точек
которой выполняется неравенство
f(х) ≥ f(хо)
• Точка хо называется точкой максимума
функции у = f(х), если у этой точки
существует окрестность, для всех точек
которой выполняется неравенство
f(х) ≤ f(хо)

15.

Определения
• Значение функции в точке максимума
обозначают уmax (но на определенном
участке вокруг точки максимума, а не
на всей области определения функции –
это унаиб. )
• Значение функции в точке минимума
обозначают уmin (но это не унаим.
функции на всей области определения)
• Точки минимума и максимума называются
точками экстремума

16.

Теорема
Пусть функция у = f(х) непрерывна на
промежутке Х и имеет внутри
промежутка стационарную или
критическую точку х=х0. Тогда:
а) если у этой точки существует такая
окрестность, в которой при х<х0
выполняется неравенство f΄(х) <0, а
при х>х0 - неравенство f΄(х) >0, то
х0 – точка минимума функции у = f(х)
х0 - min

17.

б) если у этой точки существует такая
окрестность, в которой при х<х0
выполняется неравенство f΄(х) > 0, а
при х>х0 - неравенство f΄(х) <0, то
х0 – точка максимума функции у = f(х)
х0 - max

18.

в) если у этой точки существует такая
окрестность, что в ней и слева и справа
от точки х0 знаки производной
одинаковы, то в точке х0 экстремума
нет (происходит изменение кривизны
графика функции – это точка перегиба)
х0
х0
экстремума нет

19.

Алгоритм нахождения точек
экстремума функции
1)
2)
3)
4)
5)
Найти производную функции f ΄(х)
Найти стационарные и критические точки
функции у = f(х)
Отметить стационарные и критические точки
на числовой прямой
Определить знаки производной на
получившихся промежутках
Если f ′(х0) при переходе через точку меняет знак
с «+» на «-», то эта точка – точка максимума.
Если f ′(х0) при переходе через точку меняет знак
с «-» на «+», то эта точка – точка минимума.
Если f ′(Х0) не меняет знак, то в этой точке
экстремума нет (это точка перегиба).

20.

Например: найти точки
экстремума функции
у 3х 16 х 24 х 11
4
3
2
Решение. 1) у΄=12 х³ - 48х² + 48х =
= 12х(х²-4х+4) = 12х (х - 2)²
2) у΄=0 при х =0 и х =2 (стационарные точки)
3)
+
f ´(x)
4)
0
2
5) Значит: х = 0 – точка минимума,
х = 2 - точка максимума.
х

21.

Найдите точки экстремума
функции и определите их
характер
1)
2)
3)
4)
5)
у = 7 + 12х - х²
у = 3х³ + 2х² - 7
у = -2х³ + 21х² + 19
у = 3х² - х³
у = х + 4/х

22.

Построение
графиков
функций

23.

В тех случаях, когда речь
идет о построении графика
незнакомой функции или
когда заранее трудно
представить вид графика,
используют следующий
алгоритм:

24.

План построения графика функции с
помощью производной
1) Найти область определения функции и
определить точки разрыва если они существуют
2) Выяснить является ли функция четно или
нечетной, проверить её на периодичность
3) Найти точки пересечения графика с осями
координат, если это возможно
4) Найти стационарные и критические точки
5) Найти точки экстремума функции и
промежутки монотонности
6) Определить промежутки вогнутости,
выпуклости и точки перегиба графика функции
7) Найти координаты ещё нескольких точек (для
большей точности)

25.

Как найти промежутки выпуклости,
вогнутости и точку перегиба
графика функции
Промежутки выпуклости и вогнутости
кривой можно находить с помощью
производной.
Теорема. (признак вогнутости и выпуклости)
Если вторая производная функции у=f(х) в
данном промежутке положительна, то
кривая вогнута в этом промежутке, а если
отрицательна – выпукла в этом
промежутке.

26.

Для нахождения интервалов выпуклости
графика функции используют следующий
алгоритм:
1) Находят f΄(х), а затем f ΄΄(х)
2) Находят точки, в которых f ΄΄(х) = 0
3) Отмечают полученные точки на числовой
прямой и получают несколько
промежутков области определения
функции
4) Устанавливают знаки второй
производной в каждом из полученных
промежутков. Если f ΄΄(х) < 0, то на этом
промежутке кривая выпукла; если
f ΄΄(х)>0 - вогнута

27.

Точкой перегиба кривой называется
такая точка, которая отделяет
выпуклую часть кривой от вогнутой
её части.
0
х0
Точкой перегиба кривой графика
функции будут те точки, в которых
f ΄΄(х) = 0 и при переходе через неё
вторая производная меняет знак.

28.

Найти интервалы выпуклости и точку
перегиба функции
Решение.
y x 6x 4
Найдем у΄(х) и у΄΄(х):
у΄(х) = 4х³-12х => у΄΄(х) = 12х²-12=12(х²-1)
Найдём стационарные точки второго порядка,
т.е. у΄΄(х)=0 => 12(х²-1)=0 => х²-1=0 => х²=1
х = ±1 у΄΄(х)
4
2
-
+
-1
+
1
Значит: при х ϵ (-∞; -1) и (1;+ ∞ ) функция
вогнута, а при х ϵ (-1:1) – выпукла; точки
перегиба х= ±1

29.

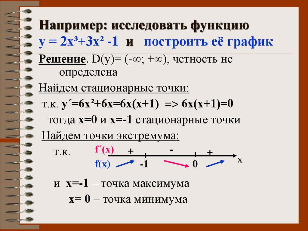
Например: исследовать функцию
у = 2х³+3х² -1 и построить её график
Решение. D(у)= (-∞; +∞), четность не
определена
Найдем стационарные точки:
т.к. у΄=6х²+6х=6х(х+1) => 6х(х+1)=0
тогда х=0 и х=-1 стационарные точки
Найдем точки экстремума:
f´(x) +
+
т.к.
f(x)
-1
и х=-1 – точка максимума
х= 0 – точка минимума
0
х

30.

Найдем промежутки монотонности:
при x ϵ (-∞; -1] и [0; + ∞) - функция
возрастает
при x ϵ [-1; 0] - функция убывает
Найдем точки пересечения графика с
осями координат:
если х=0, то у=-1 => (0;-1)
если у=0, то х= -1 => (-1; 0)

31.

Найдем ещё некоторые точки
(контрольные, дополнительные):
• т.к. х=-1 – точка максимума, то уmax=0
=> (-1; 0) -точка локального максимума
• т.к. х= 0 – точка минимума, уmin=-1
=> (0;-1) -точка локального минимума
• если х=1, то у=4 => (1;4)
• если х=-2, то у=-5 => (-2;-5)
Удобнее все эти данные заполнять в виде
таблицы.

32.

Составим таблицу:
х
(-∞;-1)
-1
f΄(х)
f(х)
+

0
0
(-1;0)
max
(-1;0)
0
(0;+∞)

0
-1
+

(0;-1)
min
Найдем f ΄΄(х).
f΄΄(х) =(6х(х+1))΄=12х+6 = 6(2х+1)
f΄΄(х)=0 => 6(2х+1)=0 => х = -0,5 - точка перегиба
т.к. при х=-1(левее х=-0,5) f΄΄(х) <0,
а при х=-0,1(правее х=-0,5) f΄΄(х) >0
Найдем её координаты: (-0,5; ? ), если это не
трудно

33.

Построим график
функции:
у
4
-2 -1 0
1
-5
х

34.

Исследовать функцию и
построить её график
1) у = 3х² - х³
2) у = - 9х + х³
3) у = х³ - 3х² + 2
4) у = - х³ + 6х² - 5
5) у = 3х³ + х² - 8х – 7
6) у = (х)/(1+х²)

35.

Нахождение
наибольшего
и наименьшего
значений
непрерывной
функции
на промежутке

36.

Теорема
Дифференцируемая на (а;b) и непрерывная
на [a;b] функция у=f(x) достигает своего
наибольшего (наименьшего) значения на
границе отрезка [a;b] или в одной из точек
экстремума на интервале (а;b).
Если функция удовлетворяет условиям теоремы
и имеет единственную точку экстремума –
точку максимума (минимума), то в ней
достигается наибольшее (наименьшее)
значение

37.

Алгоритм нахождения наибольшего и
наименьшего значений непрерывной
функции у=f(х) на отрезке [а;в]
1) Найти производную f ΄(х)
2) Найти стационарные и критические точки
функции и проверить принадлежат ли они
отрезку [а;в]
3) Вычислить значение функции у=f(х)
• на концах отрезка, т.е в точках х=а и х=в
• в стационарных и критических точках,
принадлежащих [а;в]
4) Выбрать среди найденных значений
наименьшее (это и будет Унаим.) и
наибольшее (это и будет Унаиб.)

38.

Например: найти наименьшее и
наибольшее значения функции
у= х³ - 3х² - 45х + 1 на отрезках а)[-4;6]
б) [-2;2]
Решение.
а) 1) у΄= 3х² - 6х - 45
2) у΄= 0 => 3х² - 6х - 45 = 0|:3
х² - 2х - 15 = 0 =>
х1=-3 ϵ [-4;6] и х2= 5 ϵ [-4;6]
3) Найдём у(-4); у(6); у(-3); у(5):
Получим: у(-4)=69; у(6)=-161; у(-3)=82;
у(5)=-174.
Значит: Унаим = -174; Унаиб = 82.

39.

Решение. б) на [-2;2]
1) у΄= 3х² - 6х – 45
2) у΄= 0 => 3х² - 6х - 45 = 0|:3
х² - 2х - 15 = 0 => х1=-3 ¢ [-2;2]
х2= 5 ¢ [-2;2]
3) Найдём у(-2); у(2):
Получили у(-2)= 71; у(2)=-93
Значит: Унаим = - 93; Унаиб = 71.

40.

Самостоятельно найдите
наименьшее и наибольшее
значения функции
у= х³ - 3х² - 45х + 1
на отрезке [0;6]
Ответ: Унаим. = -174 (достигается в
точке х=5)
Унаиб. = 1 (достигается в точке х=0)

41.

Найдите наименьшее и наибольшее
значения функции на заданном
промежутке.
1)
2)
3)
4)
5)
у = х²-8х+19 на [-1;5]
у = х³-9х²+24х-1 на [-2;3]
у = х+4/(х+1) на [-2;0]
у = х³-2х²+1 на [0,5;+∞)
у = 0,2х -х² на (-∞; 1]

42.

Работа
с графиками
функций

43.

№ 1.
По графику функции ответьте
на вопросы

44.

1) Отметьте стационарные точки.
2) Что можно сказать о
производной в точке х1?
3) Назовите точки экстремума.
4) Что можно сказать о
производной на (−∞; х2)?
5) Укажите промежутки
возрастания функции.
6) Отметьте критические точки

45.

Проверим ответы
1. (х1,х3,х4).
2. не существует.
3. (х2,х3,х4).
4. f′(х) ≤ 0.
5. [х2; х3]U [х4;+∞)функция
возрастает.
6. х2

46.

№ 2. Постройте график непрерывной
функции у = f(х), определенной на [а;в],
удовлетворяющей следующим условиям:
а) а=-1, в=4, f΄(х)>0 при -1<х<4, f(1)=0, f(4)=3
б) а=0, в=5, f΄(х)<0 при 0<х<5, f(2)=0, f(3)=-2
График.
а)
3
-1
1
1
4

47.

б) а=0, в=5, f΄(х)<0 при 0<х<5, f(2)=0, f(3)=-2
График.
2
0
-2
1
3
5

48.

№ 3. По графику производной некоторой
функции укажите интервалы, на которых
функция монотонно возрастает, убывает,
имеет максимум, имеет минимум.

49.

№ 4. На рисунке изображён график производной
функции y=f(x). Сколько точек максимума имеет эта
функция? Назовите их.

50.

№ 5. По графику функции определить:
а) сколько точек экстремума имеет функция?
б) при каких х принадлежащих [-4;4]функция
достигает наименьшего и наибольшего
значения?

51.

Ответ

52.

№ 6. Дан график производной некоторой
функции. Определить промежутки, на
которых функция убывает?

53.

Ответ

54.

Верно или не верно №1
1. График производной. Точки х=-1, х=1, х=2
являются точками максимума?
2. Производная функции в точке хо равна 0,
значит хо - критическая точка. Верно ли?
3. Производная функции не существует в
точке хо, значит хо - критическая точка.
Верно ли?

55.

4. Критическая точка является точкой
экстремума. Верно ли?
5. Точка экстремума является
критической точкой. Верно ли?
6. Функция y(x) непрерывна в точке
x=4, причем y' (x)>0 на (1;4) и y'(x)<0
на (4;7). Точка x=4 является точкой
минимума?

56.

№ 2.
По данному графику функции
определить верно или нет высказывание
у
Х1
Х3
Х2
0
Х4
х

57.

1) Точка х1 – точка минимума. Да
2) Точка х1 – точка перегиба.
Нет
3) В точках х2 и х4 касательная
Да
параллельна оси абсцисс
4) В точке х3 производной не
Да
существует.
5) Точка х4 – точка экстремума Да
Да
6) Точка х4 – точка минимума
7) Точка х4 – стационарная точка Да
8) Точка х3 – точка экстремума Нет
9) Точка х2 – точка максимума Да

58.

Используемые ресурсы
• Учебник А.Г.Мордковича «Алгебра и начала
анализа» 10-11 класс,- М., Мнемозина, 2012
• Задачник А.Г.Мордковича «Алгебра и начала
анализа» 10-11 класс,- М., Мнемозина, 2012
• Л.И. Мартышова «Открытые уроки алгебры и
начала анализа» 9-11 классы, - М.,ВАКО,
2012
http://www.gifpark.su/PEO.htm
Автор и источник заимствования неизвестен
Автор и источник заимствования неизвестен
English     Русский Правила