Условные обозначения и основные теоретические сведения
Сумма углов треугольника
Теорема синусов
Теорема косинусов
Три задачи на решение треугольника
Решение
1. Решение треугольников по двум сторонам и углу между ними.
Решение:
2. Решение треугольника по стороне и двум углам.
Решение
3. Решение треугольников по трём сторонам.
IV тип задач по двум сторонам и углу, лежащему против одной из них
Решение
Таблица – памятка
Найди ошибку
1.15M
Категория: МатематикаМатематика

Решение треугольников

1.

03.10.2024
Урок №28
1

2.

Решением треугольника называется
нахождение всех его шести
элементов (то есть трёх сторон и
трёх углов) по каким-нибудь трём
данным элементам.
В
c
А
2
a
b
С

3. Условные обозначения и основные теоретические сведения

а, b, c - стороны
треугольника
, , -противолежащие
им углы
c
а
b

4.

Решение данных задач основано на
-использовании теорем синусов и косинусов,
-теоремы о сумме углов треугольника и
-следствии из теоремы синусов: в треугольнике
против большего угла лежит большая сторона,
против большей стороны лежит больший угол.
Причем, при вычислении углов треугольника
предпочтительнее использовать теорему
косинусов, а не теорему синусов.
4

5. Сумма углов треугольника

Теорема синусов
Стороны треугольника пропорциональны
синусам противолежащих углов
В
a
b
c
sin A sin B sin C
А
6
c
a
b
С

6. Теорема синусов

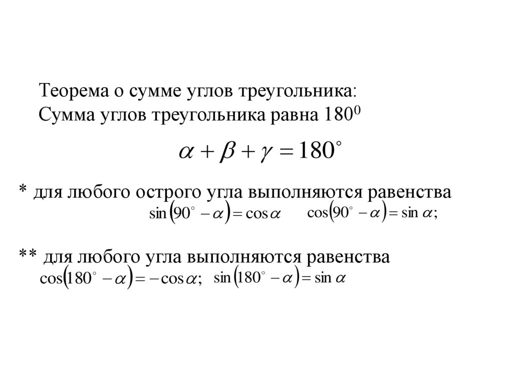
Теорема о сумме углов треугольника:
Сумма углов треугольника равна 1800
180
* для любого острого угла выполняются равенства
sin 90 cos
cos 90 sin ;
** для любого угла выполняются равенства
cos 180 cos ; sin 180 sin

7.

Теорема косинусов
Квадрат стороны треугольника равен сумме
квадратов двух других сторон минус
удвоенное произведение этих сторон на
косинус угла между ними.
a b c 2bc cos A
2
2
2
В
c
8
А
a
b
С

8. Теорема косинусов

Три задачи на решение
треугольника
9

9. Три задачи на решение треугольника

Дано : АВС , ВС a, АС b, C
C
A
В

10.

Решение
с а в 2ав сos , значит
2
2
с
2
а в 2ав cos
2
2
2) Если γ- тупой угол, значит α и β острые углы
Если γ –острый угол, то сравниваем а и b, выбираем меньшую и
находим меньший угол (он точно острый)
Допустим это α
а
c
a sin
sin
sin sin
c
3) β =180º- (α + β)
Задача имеет одно решение

11. Решение

1. Решение треугольников по двум
сторонам и углу между ними.
?
Дано: a 12, b 8, 45
Найти: ? ? с ?
Решение: 1. По теореме косинусов
найдём неизвестную сторону с:
c 2 a 2 b 2 2ab cos
а
?
?
b
с 2 12 2 8 2 2 12 8 cos 60 144 64 2 96 0,5 112 c 112 10,6
2. По теореме косинусов находим косинус неизвестного угла
b c a
cos
2bc
2
2
2
По таблице Брадиса находим угол:
3.
2
8 112 12 2 64 112 144
cos
0,19
2 8 10,6
169,6
2
79
180 180 79 60 41
Ответ:
с 10,6; 79 ; 41 ;

12. 1. Решение треугольников по двум сторонам и углу между ними.

C
A
Дано : АВС , ВС a, C , В
В

13.

Решение:
γ = 180º - (α+β), α+β < 180º
а
b
a sin
b
sin sin
sin
a
c
a sin
c
sin sin
sin
Задача имеет одно решение

14. Решение:

2. Решение треугольника по стороне и
двум углам.
?
?
а
?
Дано:
Найти:
a 5,
30 , 45
? b ? с ?
Решение: 1.
180
180
2. По теореме синусов находим стороны:
a sin
5 sin 30 5 0,5
b
b
2,59
sin
0,966
sin 105
180 30 45 105 .
a
b
sin sin
a
c
a sin
5 sin 45 5 0,707
3.
c
c
3,66
sin sin
sin
0,966
sin 105
Ответ:
105 ; b 2,59; c 3,66;

15. 2. Решение треугольника по стороне и двум углам.

Дано : АВС , ВС a, АС b, АВ с
C
A
В

16.

Решение
Пусть а – наибольшая сторона треугольника,
а 2 с 2 в 2 2вс cos
c b a
cos
2cb
a
b
, значит
sin
sin
b sin
sin
a
180 ( )
2
2
2
Задача имеет одно решение

17. Решение

3. Решение треугольников по трём
сторонам.
c
а
?
?
?
b
Дано: a 2, b 3, c 4
Найти: ? ? ?
Решение: 1. По теореме косинусов
найдём меньший из углов:
b2 c2 a2
32 4 2 2 2 9 16 4 7
cos
cos
0,875
2bc
2 3 4
24
8
29
2. По теореме косинусов найдём средний из углов:
По таблице Брадиса находим угол:
c2 a2 b2
4 2 2 2 32 16 4 9 11
cos
cos
0,688
2ac
2 2 4
16
16
47
По таблице Брадиса находим угол:
3. 180 180 29 47 104
Ответ:
29 ; 47 ; 104

18. 3. Решение треугольников по трём сторонам.

IV тип задач
по двум сторонам и углу,
лежащему против одной из них
Дано:
∆ АВС
а , в, α
Найти: с, γ, β
а
в
α

19. IV тип задач по двум сторонам и углу, лежащему против одной из них

Решение
а
b
b sin
, значит sin
sin sin
a
1. Если в намного больше а, то sinβ >1 и
задача не имеет решений.
2. Если sinβ =1, то β =90º, γ =90º-α,
с = в cosα
в этом случае задача имеет
единственное решение

20. Решение

3. Если 0 < sinβ < 1 , то β может быть и
острым и тупым углом
Сравниваем а и в
Если а < в, то
существуют два угла β
значит
1 -острый,
треугольник-
остроугольный
1 180 ( 1 )
а sin 1
с1
sin
2 =180º- (α + 1)-тупой,
значит треугольниктупоугольный
2 180 ( 2 )
a sin 2
c2
sin
21
В этом случае задача имеет два решения

21.

4. Решение треугольников
по двум сторонам и углу,
лежащему напротив одной из них.
Дано: a 6, b 8, 30
Найти: c ? ? ?
?
а
?
?
b
Решение: 1. По теореме синусов
найдём sin:
a
b
b sin
8 sin 30 8 0,5
sin
sin
0,67
sin sin
a
6
6
Этому значению синуса соответствуют два угла, т.к.
42
.
Значит
и
2 138
sin 180 sin
1
Рассмотрим сначала I случай:
2. Находим
42
180 180 30 42 108

22.

По теореме синусов находим третью сторону:
a
c
a sin
c
sin sin
sin
6 sin 108 6 sin 180 72
6 sin 72
c
12 0,95 11,4
0,5
0,5
sin 30
138
Рассмотрим II случай:
180
180
30
138
12
3. Находим
4. По теореме синусов находим третью сторону:
a
c
a sin
6 sin 12 6 sin 12
c
c
12 0,21 2,49
sin sin
sin
0,5
sin 30
Ответ: 1.
2.
42 , 108 , с 11,4
138 , 12 , с 2,49

23.

Таблица – памятка
Решение
треугольника по двум
сторонам и углу
между ними
А
В
В
β
B 180 A C
В
С
A 180 B C
a sin B
sin A
a sin С
с
sin A
b
А
b
c
γ
a
С
с a 2 b 2 2ab cos C
b2 c2 a 2
cos A
2bc
Решение треугольника по
трем сторонам
А
b
γ
a
Решение
треугольника по
стороне и
прилежащим к ней
углам
a
С
b2 c2 a 2
cos A
2bc
2
b a2 c2
cos C
2ab
B 180 A 24
C

24. Таблица – памятка

Найди ошибку
à 2 b 2 c 2 2bc cos
sin A sin B sin C
a
b
c
b a c 2bc cos
sin A
2R
a
a 2 a 2 c 2 2ac sin
b
2r
sin B
2
25
2
2

25. Найди ошибку

Домашняя работа
• Вариант 1
• Вариант 2
Найти 1.
Х
1.
х
8
120º
3
60º
45º
х
2.
5
6
х
45º
2.
14
30º
135º
х
4 2
3. Определите вид треугольника со сторонами
3; 5; 7
4; 5; 6
26
English     Русский Правила