Объём и содержание учебной дисциплины
Содержание лекционного курса учебной дисциплины
Список литературы А. Основная литература

Автоматизация технологических процессов камнеобрабатывающего и ювелирного производств (главы 4-6)

1.

2. Объём и содержание учебной дисциплины

Вид занятий
Семестр
Кол-во учебных часов
(дневной/вечерний)
Вид итогового
контроля
Лекции
7
17 / 10
Экз / Экз
Лекции
8
20 / 16
Практические
занятия
7
17 / 17
Практические
занятия
8
10 / 10
Лабораторные
работы
7
17 / 17
Лабораторные
работы
8
10 /10
Курсовая работа
8
30 /30
Итого
81 /70
Зачёт /Зачёт

3. Содержание лекционного курса учебной дисциплины

Введение
Часть 1 (7 семестр):
Гл.1.СИСТЕМНЫЙ АНАЛИЗ ПРОИЗВОДСТВЕННЫХ ПРОЦЕССОВ ПРОМЫШЛЕННЫХ ПРЕДПРИЯТИЙ (6
час.)
Гл. 2. ПРИНЦИПЫ СОЗДАНИЯ И ПРИМЕНЕНИЯ ГИБКИХ АВТОМАТИЗИРОВАННЫХ ОБРАБАТЫВАЮЩИХ
ПРОИВОДСТВ (6 час)
Гл. 3. СИСТЕМЫ АВТОМАТИЗИРОВАННОГО УПРАВЛЕНИЯ ПРОМЫШЛЕННЫМИ ПРЕДПРИЯТИЯМИ (5 час.)
Итого: 17 час.
Часть 2 (8 семестр):
Гл.4. СИСТЕМЫ ПРОГРАММНОГО УПРАВЛЕНИЯ ТЕХНОЛОГИЧЕСКИМ ОБОРУДОВАНИЕМ (6 час.)
Гл.5.АВТОМАТИЗИРОВАННЫЕ СИСТЕМЫ УПРАВЛЕНИЯ ТЕХНОЛОГИЧЕСКИМИ ПРОЦЕССАМИ
ОБРАБОТКИ МАТЕРИАЛОВ (8 час.)
Гл.6. . СИСТЕМЫ АВТОМАТИЧЕСКОГО УПРАВЛЕНИЯ ИСПОЛНИТЕЛЬНЫМИ УСТРОЙСТВАМИ
ТЕХНОЛОГИЧЕСКОГО ОБОРУДОВАНИЯ (5 час.)
Заключение (1 час.)
Итого: 20 час.

4. Список литературы А. Основная литература

1. Павлов Ю.А. Основы автоматизации производства: Учебное пособие. – М.: НИТУ МИСиС, 2017. – 304 с. (в печати)
2. Павлов Ю.А. Программное управление технологическим оборудованием в гибком автоматизированном
камнеобрабатывающем производстве: Учебное пособие в 3-х книгах. Кн. 1: Принципы построения систем программного
управления камнеобрабатывающим оборудованием. – М.: Изд-во МГГУ, 2008. – 112 с.;
3. Павлов Ю.А. Программное управление технологическим оборудованием в гибком автоматизированном
камнеобрабатывающем производстве: Учебное пособие в 3-х книгах. Кн. 2: Функциональный анализ систем
программного управления камнеобрабатывающим оборудованием. – М.: Изд-во МГГУ, 2008. – 160 с.;
4. Павлов Ю.А. Программное управление технологическим оборудованием в гибком автоматизированном
камнеобрабатывающем производстве: Учебное пособие в 3-х книгах. Кн. 3: Программирование компьютерных систем
управления технологическим оборудованием. – М.: Изд-во МГГУ, 2009. – 128 с.
Б. Дополнительная литература
1. Основы автоматизации технологических процессов и производств: Учебное пособие в 2 т. Т.1.
Информационные модели / Кол. авторов, под ред. Г. Б. Евгенева. – М. : Изд-во МГТУ им. Н. Э. Баумана, 2015. –
441 с.
2. Петров И. В. Программируемые контроллеры. Стандартные языки и приёмы прикладного проектирования / Под ред.
проф. В. П. Дьяконова. – М.: СОЛОН-Пресс, 2004. – 256 c.
3. Рогов В. А., Чудаков А. Д. Средства автоматизации и управления: Учебник для академ. бакалавриата; 2-е изд. – М.: Издво «Юрайт», 2016. – 404 с.
4. Сосонкин В. Л., Мартинов Г. М. Программирование систем числового программного управления: Учебное пособие. –
М.: Логос, 2008. – 344 с.
5. Сосонкин В.Л., Мартинов Г.М. Системы числового программного управления: Учебное пособие. – М.: Логос, 2005. –
296 с.
6. Схиртладзе А. Г., Федотов А. В., Хомченко В. Г. Автоматизация технологических процессов и производств: Учебник для
ВУЗов. – М.: Изд-во «Абрис», 2012. – 565 с.

5.

6.

1. Основные определения, принципы построения и классификации
систем программного управления технологическим оборудованием
Системой программного управления называют совокупность специализированных устройств, методов и средств,
необходимых для реализации функций управления движениями рабочих органов станков, промышленных роботов и
другого технологического оборудования, а также изменения их последовательности и режима работы по заранее
подготовленной программе.
В системах числового программного управления (ЧПУ) – Numerical Control (NC) рабочие (управляющие) программы
записываются на каком-либо внешнем носителе информации или непосредственно в запоминающем устройстве в
цифровой форме с последующим их считыванием и преобразованием системой в выходные сигналы, подаваемые на
исполнительные устройства.
Собственно устройство ЧПУ (УЧПУ) составляет часть этой системы и конструктивно выполняется в виде
отдельного шкафа управления или совокупности электронных блоков, встроенных в состав управляемого
оборудования.
В микропроцессорных устройствах ЧПУ типа CNC алгоритмы их функционирования записываются в постоянное
запоминающее устройство (ПЗУ -ROM) и обрабатываются затем микропроцессорами контроллеров.
Аппаратная часть УЧПУ с программной реализацией алгоритмов работы унифицирована для различных видов
оборудования. Таким образом, возможности данных УЧПУ в значительной степени зависят от уровня их
функционального программного обеспечения, которое работает в среде базовой операционной системы
микрокомпьютера.
Наряду с этим микропроцессорные УЧПУ должны иметь специализированное технологическое программное
обеспечение, позволяющее формировать характерные для определенной группы оборудования технологические
циклы обработки. Эта часть программного обеспечения обычно хранится в перепрограммируемом постоянном
запоминающем устройстве (ППЗУ-REPROM) и в отличие от функциональных программ может быть видоизменена
непосредственно разработчиками технологического оборудования с ЧПУ.
В настоящее время устройства ЧПУ типа CNC строятся на базе агрегатно-модульных или блочных структур,
позволяющих реализовать наиболее эффективное аппаратно-схемное решение применительно к конкретной задаче
управления технологическим оборудованием.
Системы типа PCNC (Personal Computer Numerical Control) обычно имеют 2-х компьютерную архитектуру:
в качестве человеко-машинного интерфейса используется универсальный персональный компьютер (ПК –РС)
промышленного исполнения с операционной системой Windows (либо Unix) и стандартной периферией (монитор,
клавиатура и т.д.), а функции ЧПУ и автоматики выполняет второй компьютер или специализированный
процессорный модуль программируемого логического контроллера (ПЛК-PLC).
Программируемый логический контроллер — это специализированное микропроцессорное устройство
управления, выполняющее заданные логические, а также арифметические и временные (таймерные) операции,
которые необходимы для реализации функций циклового программного управления (ЦПУ-SNC).

7.

1.1. Модульная структура построения микропроцессорной системы ЧПУ класса CNC
Рис.1.1.
1 - модуль процессора, смонтированный в стандартном коммутационном шкафе (крейте) вместе с блоком питания;
2 - цифровые преобразователи приводов постоянного или переменного тока, смонтированные в одном крейте с
процессорным модулем;
3 - дополнительный ПЛК вместе с его периферийными устройствами (программатором и панелью управления),
обеспечивающий расширение функций автоматики для управления оборудованием автоматической линии или участка из
оборудования с ЧПУ;
4 -импульсные и кодовые датчики для контроля координатными перемещениями;
5 – асинхронный электродвигатель для главного движения, управляемый цифровым преобразователем;
6 - мотор-шпиндели с частотно-токовым регулированием скорости;
7 - синхронные двигатели подачи;
8 - линейные двигатели переменного тока;
9 – выносной пульт оператора;
10 – стационарный пульт оператора для управления станком;
11 - панель управления ЧПУ с модулем человеко-машинного контроллера (MMC), который реализован на базе встроенного
персонального компьютера (ПК-РС).

8.

1.2. Конструктивное исполнение ПЛК модульного исполнения
1
8
7
2
6
5
3
4
Рис.1.2.
1 - стандартный каркас (крейт), выполненный в исполнении "Евромеханика" и предназначенный для монтажа
до 21 модуля различного типа;
2 - модуль микропроцессора;
3 - модули ввода аналоговых сигналов;
4 - модули вывода аналоговых сигналов;
5 - модули ввода дискретных сигналов;
6 - модули дискретного вывода;
7 - модули дискретного ввода токового сигнала;
8 - модули вывода дискретных сигналов (реле ) на 220 В.

9.

Технологический процесс разрезки сляба на плиты, выполняемый на многодисковом распиловочном станке
мод. INT 200 с управлением от PLC
Общий вид ПЛК
Диаграмма скорости
Схема процесса
Рис.1.3.
Пульт оператора

10.

1.3. Устройства ЧПУ на базе промышленных компьютеров
Промышленный (индустриальный) ПК (PCI), на котором установлен контроллер
управления многокоординатным движением (NCU) является основной концепцией
построения серии устройств ЧПУ данного типа.
Конструктивной основой этих устройств является совместимая с IBM-PC рабочая
станция с операционной системой Windows, на лицевой панели которой размещены
плоский цветной жидкокристаллический монитор 12", дисковод HDD, мембранная
клавиатура ПК, а также все стандартные порты, включая Ethernet и USB.
Дополнительно в нижнюю часть лицевой панели оператора рабочей станции
встроен пульт управления станком со стандартными функциями и 12-ю свободно
программируемыми клавишами.
В стандартную интерфейсную плату ПК типа "Pentium« на шине ISA (или PCI)
устанавливается
мощный программируемый контроллер многокоординатных
движений типа PMAC.
Контроллер РМАС представляет собой электронную плату с цифровым
сигнальным процессором DSP 5630X и оригинальными большими интегральными
микросхемами DSP GATE, которые управляют в "жестком" реальном времени
всеми подсистемами станка. При этом обеспечиваются от 8 до 32 координатных
движений с функциями позиционирования и интерполяции (например,
одновременное управление 8 станками с 4-х координатным формообразованием) и
от 48 до 2048 входов-выходов автоматики (функции ПЛК).

11.

а)
б)
контурно
-фрезерный
Рис. 2.1, а. Многоцелевой
станокс ЧПУмод. FR-NC (Breton):
Рис.1.3.
а – пульт
б – процесс
оператора
контурного
Многоцелевой фрезерный
станок
мод. ;FR-NC
с системой
ЧПУ фрезерования
класса PCNC в двухблочном исполнении:
а – пульт оператора; б – процесс контурного фрезерования детали

12.

Система ЧПУ класса PCNC для управления 5-ти координатным струйно-абразивным станком
Рис.1.4
Конструктивно устройство ЧПУ выполнено в виде корпуса из нержавеющей стали с алюминиевой передней
панелью, имеющей высокую степень защиты (IP65). На панели смонтирован цветной жидкокристаллический
дисплей повышенной яркости с размером экрана 10". Клавиатура пульта построена по модульному принципу,
позволяющему изменять количество активных клавишей до 64. Кроме того, на пульте имеются 20 свободно
программируемых ("виртуальных") функциональных клавишей.
Клавиатура выполнена с герметичным плёночным покрытием и срабатывает при легком прикосновении
(тактильный эффект). Функциональная клавиатура пульта может быть перепрограммирована для разных типов
станков. Подключение пульта к ПК системы ЧПУ осуществляется через последовательный СОМ–порт (RS-232).

13.

1.4. Структурная схема системы ЧПУ на базе промышленного компьютера
с периферийным оборудованием
Система ЧПУ
(рабочая станция)
Локальная сеть
Ethernet
Пульт управления
станком
Внешний ПК
Объединительная плата (ISA, PCI)
АЦП
Дискретные
входы
ЦАП
Рис.1.5
Дискретные
выходы

14.

Система управления комплексом станков с ЧПУ в сетевом режиме (DNC)
Рис.1.6
Прямое (непосредственное) компьютерное управление – DNC (Direct Numerical Control) – сетевая информационная система,
предназначенная для управления группой технологического оборудования с ЧПУ в составе гибкого автоматизированного
участка (ГАУ) или гибкой автоматической линии (ГАЛ).
При объединении в сеть большого числа единиц оборудования (например, станков) с ЧПУ или нескольких производственных
участков используется программное обеспечение DNC NT-2000 Server, устанавливаемое на промышленном компьютере (ПК),
входящем вместе с автоматизированным рабочим местом технолога-программиста (АРМ ТП) в состав АСУТП.
Центральный ПК с установленным на нем DNC NT-2000 Server осуществляет организационное управление
технологическими процессами в цехе, архивирует централизованно подготовленные программы ЧПУ и передает их на
локальные системы управления отдельными участками. Эти локальные АСУ реализованы на базе рабочих станций клиентских ПК с установленным на них программным обеспечением DNC NT-2000 Local. Назначением этого программного
обеспечения является координация работы группы (до 16) станков с ЧПУ и перенос на них управляющих программ по
запросам либо в режиме централизованного диспетчерского управления.
Обмен данными между системой подготовки программ ЧПУ (АРМ ЧПУ), ПК-сервер и ПК-рабочие станции происходит через
стандартную сеть типа Ethernet.
Таким образом, при помощи DNC NT-2000 в сеть объединяются станки с системами ЧПУ разных поколений и типов
управления.

15.

в)
б)
а)
Рис.1.7.
г)
ГАЛ с ЧПУ для полирования плоских деталей: а – устройство группового управления (сервер DNC);
б – вспомогательная зона с моечным устройством; в – автоматическое устройство для упаковки готовых
деталей; г - автоматический манипулятор для снятия изделий

16.

2. Функциональный анализ систем ЧПУ
Взаимодействие системы ЧПУ с объектом, например камнеобрабатывающим станком, заключается в
управлении следующими процессами:
• формообразования изделия за счёт решения геометрической задачи;
• дискретной автоматики при выполнении логической задачи;
• обработки заготовки при исполнении технологической задачи;
• технической диагностики и адаптивного управления рабочими процессами при решении
оптимизационной задачи с целью повышения производительности, качества или снижения себестоимости
обработки изделий.
Взаимодействие с окружающей производственной средой, т.е. решение терминальной задачи,
осуществляется через диалог с оператором и инженерным обслуживающим персоналов, а также
посредством сетевого информационного обмена с другими управляющими компьютерами
(контроллерами), входящими в локальную производственную сеть (ЛПС), например с АРМ технологапрограммиста.
Дополнительная функция диспетчеризации связана с необходимостью согласования выполнения
основных задач ЧПУ во времени для наиболее эффективного достижения единой цели управления.
Классификация основных задач программного управления технологическим оборудованием,
например камнеобрабатывающими станками, и их функциональное описание являются той
методологической базой, которая необходима для разработки или выбора программно-математического
обеспечения систем ЧПУ конкретными видами технологического оборудования, в том числе
камнеобрабатывающими станками.
Функциональный анализ систем ЧПУ технологическим оборудованием , например в
камнеобрабатывающем производстве, становится необходимым условием для разработки технических и
программных средств , а также его модернизации с целью достижения конкурентоспособности
выпускаемой предприятиями продукции.

17.

Функции формообразования систем ЧПУ обрабатывающим оборудованием
1
Z
h
2
C
2
A
Y
Z
Y
1
X
X
B
h
Стандартные циклы обработки сложных поверхностей
деталей концевыми инструментами (схема формообразования с кодом 1001)

18.

Таблица 2. Примеры координатных систем станков с ЧПУ
Группа и тип станка
с ЧПУ
Схема координатных перемещений
Токарный
патронно-центровой
5-координатный
Многоцелевой
токарно-фрезерный
8-координатный
Y
А
V
X
W
С
Z
U

19.

Характеристика движений
формообразования
Схема и характеристика движений формообразования
многоцелевого станка с ЧПУ мод. "Maxima-5 Axes"

20.

Сплайновая интерполяция формообразующих линий
В формообразующих системах ЧПУ, так же как и в системах компьютерной графики, обычно строятся фрагменты
бикубической поверхности, образованные кривой Безье или кубическим В-сплайном в процессе их перемещения вдоль
другой кривой аналогичного вида.
Поверхность, построенная по методу Безье, определяется множеством точек, которые образуют характеристическую
сетку из вершин ломаных линий, однозначно описывающих данный тип кривых.
Таким образом, как при интерполяции кривых так и поверхностей методом Безье ,система ЧПУ находит
вспомогательные точки поверхности, т. е. формирует сетку, которая содержит вершины характеристических ломаных –
дескрипторов для формообразующих кривых.
Схема послойного чернового фрезерования рельефной поверхности
методом сплайновой интерполяции
Процесс формирования сплайновых кривых наглядно показан в специальной программе «Генератор
сплайнов».

21.

Технологические функции систем ЧПУ обрабатывающим оборудованем
Системные технологии в обрабатывающих дискретных производствах характеризуют следующие признаки:
1 – разработка комплексных технологических процессов, содержащих различные стадии изготовления изделий
(заготовительную, основную формообразующую, отделочную, сборочно-монтажную); 2 – использование всех
возможных методов получения заготовок, обработки деталей и их сборки; 3 – типизация технологических
процессов, их модульное построение и группирование.
В гибком компьютерно-интегрированном производстве сформировались следующие виды системных
технологических процессов: типовой, модульный и групповой, каждый из которых с учетом своих
преимуществ и недостатков находит определенную область применения.
Одним из наиболее прогрессивных направлений совершенствования производства является типизация
технологических
процессов. Типизация должна устранять многообразие единичных технологических
процессов посредством обоснованного их сведения к ограниченному числу типов. Она может осуществляться
с целью организации обработки: отдельных элементов поверхностей, отдельных поверхностей и их сочетаний,
образующих изделия с общими конструктивными и технологическими признаками.
Признаками классификации элементарных поверхностей являются: форма, размеры, точность (по
размеру, форме, положению, качеству поверхности), материалы изделий.
Типизация технологических решений на уровне обработки отдельных элементов поверхностей позволяет
создать типовые технологические циклы при проектировании инструментальных переходов обработки
изделий на обрабатывающем оборудовании с ЧПУ. Методы формообразования поверхностей деталей из
различных материалов имеют ограниченный состав элементарных траекторных движений и могут быть
представлены конечным множеством программно-технологических модулей (ПТМ). Такие ПТМ образуют
типовые основные технологические переходы, состоящие из основного и вспомогательного ходов
инструмента. При программировании технологических переходов, например фрезерованием, целесообразно
применять типовые схемы обработки контуров, плоских и объемных поверхностей.
МП
детали
МПд
МП детализаготовки
1-го уровня
МП
заготовки
2-го уровня
МПз1
МПз2
МП
заготовки
i-го уровня
МПзi
МП
исходной
заготовки
n-го уровня
МПзn
Структура модулей поверхностей заготовок
при многопроходной операции обработки МП детали

22.

Примеры стандартных циклов
обработки плоских поверхностей

23.

Примеры стандартных циклов обработки
внутренних и наружных контурных
поверхностей

24.

1.Ступенчатый
(террасный)
4.Строчный
диагональный
7.Круговой
радиальный
2. Строчный
по оси Х
5.Круговой
спиральный
8.Строчный
с обходом
выступа
Варианты типовых циклов (стратегий)
обработки сложных поверхностей деталей
3. Строчный
по оси Y
6.Круговой
концентричный
9.Строчный
в границах
контура паза

25.

Логические функции систем ЧПУ технологическим оборудованием
Для решения логической задачи ЧПУ создают системы цикловой автоматики Системой цикловой
автоматики называют систему автоматического управления механизмами и группами механизмов,
поведение которых определяется
множеством дискретных операций, выполняемых как
последовательно, так и параллельно. Причём отдельные операции обычно инициируются
электрическими управляющими сигналами, а условия их смены формируются под влиянием
осведомительных сигналов, поступающих от датчиков объекта управления. Поэтому системы
циклового программного управления называют также системами электроавтоматики технологического
оборудования с ЧПУ.
Логическая задача ЧПУ распадается на большое число независимых, а также и связанных между
собой (через взаимные блокировки) подзадач, где отдельная подзадача описывает циклический процесс
некоторого дискретного механизма (объекта) на оборудовании (например, на станке).
Все сложные циклические процессы, выполняемые на станке с ЧПУ, можно представить в виде
циклов автоматики, их операций, вспомогательных переходов и шагов этих переходов.
Структура функционального
программного обеспечения
для управления автоматикой
станков с ЧПУ

26.

Терминальные функции систем программного управления технологическим оборудованием
К терминальной (или интерфейсной) задаче ЧПУ относят все разновидности связей устройства ЧПУ с
окружающей средой . В современных системах ЧПУ важную роль исполняют интерактивные (interaction –
взаимодействие, диалог) процедуры управления информационными процессами, осуществляемые при
непосредственном участии человека (оператора, наладчика, системного программиста) или при
взаимодействии с внешними микропроцессорными устройствами управления – контроллерами в составе
локальной промышленной сети.
Взаимодействие системы ЧПУ с человеком, прежде всего – диалог с оператором, поддерживается с
помощью специального пульта оператора, представляющего собой так называемый "пассивный"
терминал. "Активным" терминалом системы ЧПУ может быть персональный компьютер вместе с его
периферийными устройствами – монитором, клавиатурой, манипулятором типа "мышь" или заменяющим
его сенсорным экраном типа "Touch-Screen".
Функциональные возможности и технический уровень станков с ЧПУ в значительной степени
определяет построение панелей на пультах оператора, размещённых на станке и в устройстве ЧПУ.
Пульты оператора ЧПУ :
а -с универсальной
клавиатурой промышленного
компьютера и панелью
станочного управления;
б - с переносным пультом
ручного управления станком

27.

Функции технической диагностики и адаптивного управления технологическим оборудованием
В соответствии с требованиями стандарта ISO 9001 обеспечение качества продукции предприятия
достигается техническим контролем, охватывающим все стадии производственного процесса, начиная от
проектирования и технологической подготовки производства продукции и заканчивая её сбытом и
обслуживанием в процессе эксплуатации у потребителя.
Контроль технического состояния на стадии эксплуатации сложной продукции, к которой относится,
в частности, технологическое оборудование с ЧПУ, называют техническим диагностированием этой
технологической системы.
Техническое диагностирование - это процесс определения технического состояния какого-либо (в том
числе технологического) объекта. Результат определения технического состояния объекта называют его
диагнозом.
В гибком автоматизированном производстве техническое диагностирование охватывает все объекты –
оборудование, инструменты, оснастку, технологические процессы, заготовки, детали, изделия, устройства
управления, а также деятельность персонала, являющегося непосредственным участником этой
компьютеризированной человеко-машинной системы. Расширение области применения систем
технического диагностирования привело к тому, что они стали охватывать не только эксплуатацию
технологического оборудования, но и процессы его производства, наладки и приёмки выпускаемой на этом
оборудовании продукции.

Блок сравнения

Блок
принятия
решения

Блок
управления

Объект
управле-ния
(Zф)
Si

Блок
диагностирования
Mj
Измерение
параметров
объекта
Структурная схема системы ЧПУ с блоком технического диагностирования состояния
технологического объекта

28.

Адаптивная (самоприспосабливающаяся) система управления – это такая автоматическая система, в
составе которой имеется дополнительное устройство, изменяющее алгоритм управления основного
устройства ЧПУ таким образом, чтобы автоматическая система в целом выполняла требуемый алгоритм
функционирования. Блок (модуль) адаптивного управления может быть частью устройства ЧПУ, а может быть
и автономным устройством.
Из схемы понятно, что устройство ЧПУ управляет технологическим процессом лишь косвенно: через
приводы подачи, главного движения, автоматики.
Таким образом, только адаптивное управление способно снизить отрицательное влияние действующих на
технологический процесс возмущений, а также отрицательные последствия несовершенной управляющей
программы ЧПУ.
Управляющая программа
Устройство ЧПУ
Управление приводами и
автоматикой станка
Управление оптимизацией
Блок (модуль)
адаптивного
управления
Блок оптимизации
Объект управления
(станок)
Возмущения
Технологический процесс
Поведение модели
Информационноизмерительная,
Математическая модель
диагностическая
система
Коррекция модели
Параметры настройки,
ограничения
Измеренные параметры
Структурная схема системы адаптивного управления объектом

29.

Функции сетевых соединений компьютерных систем ЧПУ
Организация взаимодействия процессоров ЧПУ в локальных промышленных сетях (ЛПС) АСУТП
производится на основе комплекса стандартов и международных соглашений, получившего название
протокола связи в сетях управления.
Протокол – это совокупность правил, определяющих взаимодействие абонентов сети и
описывающих способ выполнения определённого класса функций. В состав средств связи
управляющих промышленных компьютеров входят линии, образующие каналы связи, и интерфейсные
блоки вычислительных устройств
Многоуровневая схема передачи информации в ЛПС
на основе стандарта ISO/OSI

30.

Уровни управления и протоколы ЛПС

31.

На разных уровнях обмен происходит различными единицами информации: биты, кадры, пакеты,
сеансовые сообщения, пользовательские сообщения.
Протоколы в ЛПС
Организация ЛПС базируется на принципе многоуровневого управления процессами, включающими в
себя иерархию протоколов и интерфейсов.
Протокол УФК определяет форму представления и порядок передачи данных через физический канал
связи, фиксирует начало и конец кадра, который несет в себе данные, формирует и принимает сигнал со
скоростью, присущей пропускной способности канала.
Второй уровень (канальный) можно разделить на два подуровня: управление доступом к каналу (УДК) и
управление информационным каналом (УИК).
Протокол УДК устанавливает порядок передачи данных через канал, осуществляет выборку данных.
Протокол УИК обеспечивает достоверность данных, т.е. формируются проверочные коды при передаче
данных.
Во многих ЛПС отпадает необходимость в сетевом уровне. К нему прибегают при комплексировании
нескольких ЛПС, содержащих моноканалы.
Протокол УП обеспечивает транспортный интерфейс, ликвидирующий различия между потребностями
процессов в обмене данными и ограничениями информационного канала, организуемого нижними уровнями
управления.
Протоколы высоких уровней (УС, УПД, УПП) по своим функциям аналогичны соответствующим
протоколам глобальных сетей, т.е. реализуется доступ терминалов к процессам, программ – к удаленным
файлам, а также передача файлов, удаленный ввод заданий, обмен графической информацией и др.

32.

1. Физический– осуществляет как соединение с физическим каналом, так и его расторжение, управление каналом, а также
определяет скорость передачи данных и топология сети.
2. Канальный– осуществляет обрамление передаваемых массивов информации вспомогательными символами и контроль
передаваемых данных. В ЛВС передаваемая информация разбивается на несколько пакетов или кадров. Каждый пакет содержит
адреса источника и места назначения, а также средства обнаружения ошибок.
3. Сетевой – определяет маршрут передачи информации между сетями (ПЭВМ), обеспечивает обработку ошибок, а также
управление потоками данных.
Основная задача сетевого уровня – маршрутизация данных (передача данных между сетями). Специальные устройства –
Маршрутизаторы (Router)– определяют, для какой сети предназначено то или другое сообщение, и направляют эту посылку в
заданную сеть. Для определения абонента внутри сети используетсяАдрес Узла (Node Address).Для определения пути передачи
данных между сетями на маршрутизаторах строятсяТаблицы Маршрутов (Routing Tables), содержащие последовательность
передачи данных через маршрутизаторы. Каждый маршрут содержит адрес конечной сети, адрес следующего маршрутизатора и
стоимость передачи данных по этому маршруту. При оценке стоимости могут учитываться количество промежуточных
маршрутизаторов, время, необходимое на передачу данных, просто денежная стоимость передачи данных по линии связи. Для
построения таблиц маршрутов наиболее часто используют либоМетод Векторов,либоСтатический Метод. При выборе
оптимального маршрута применяют динамические или статические методы. На сетевом уровне возможно применение одной из
двух процедур передачи пакетов:
– датаграмм– часть сообщения или пакет независимо доставляется адресату по различным маршрутам, определяемым
сложившейся динамикой в сети, при этом каждый пакет включает в себя полный заголовок с адресом получателя, процедура
управления передачей таких пакетов по сети называется датаграммной службой;
– виртуальных соединений– установление маршрута передачи всего сообщения от отправителя до получателя осуществляется с
помощью специального служебного пакета – запроса на соединение; для пакета выбирается маршрут и при положительном
ответе получателя на соединение закрепляется для всего последующего трафика (потока сообщений в сети передачи данных) и
получает номер соответствующего виртуального канала (соединения) для дальнейшего использования его другими пакетами
того же сообщения. Пакеты, которые передаются по одному виртуальному каналу, не являются независимыми и поэтому
включают сокращенный заголовок, имеющий порядковый номер пакета, принадлежащий одному сообщению.
Недостатки:значительная по сравнению с датаграммой сложность в реализации, увеличение накладных расходов, вызванных
установлением и разъединением сообщений.
Следовательно, датаграммный режим предпочтительнее использовать для сетей сложной конфигурации, где имеется
значительное число ЭВМ в сети, структура сети иерархическая, надежность, достоверность передачи данных по каналам связи
мала, длина пакета более 512 байт.

33.

4. Транспортный– связывает нижние уровни (физический, канальный, сетевой) с верхними уровнями, которые реализуются
программными средствами. Этот уровень как бы разделяет средства формирования данных в сети от средств их передачи. Здесь
осуществляется разделение информации по определенной длине и уточняется адрес назначения. Транспортный уровень
позволяет мультиплексировать передаваемые сообщения или соединения.Мультиплексирование сообщенийпозволяет
передавать сообщения одновременно по нескольким линиям связи, амультиплексирование соединенийпередает в одной
посылке несколько сообщений для различных соединений.
5. Сеансовый– на данном уровне осуществляется управление сеансами связи между двумя взаимодействующими пользователями.
Определяет: начало и окончание сеанса связи (нормальное или аварийное); время, длительность и режим сеанса связи; точки
синхронизации для промежуточного контроля и восстановления при передаче данных; восстанавливает соединение после ошибок во
время сеанса связи без потери данных.
6. Представительский – управляет представлением данных в необходимой для программы пользователя форм, осуществляет
генерацию и интерпретацию взаимодействия процессов, кодирование или декодирование данных, в том числе компрессию и
декомпрессию данных. На рабочих станциях могут использоваться различные операционные системы: DOS, UNIX, OS/2. Каждая из
них имеет свою файловую систему, свои форматы хранения и обработки данных. Задачей данного уровня является преобразование
данных при передаче информации в формат, который используется в информационной системе. При приеме данных такой уровень
представления данных выполняет обратное преобразование. Таким образом, появляется возможность организовать обмен данными
между станциями, на которых используются различные операционные системы.
Форматы представления данных могут различаться по следующим признакам:
порядок следования битов и размерность символа в битах;
порядок следования байтов;
представление и кодировка символов;
структура и синтаксис файлов.
Компрессия или упаковка данных сокращает время передачи данных. Кодирование передаваемой информации обеспечивает защиту
ее от перехвата.
7. Прикладной– в его ведении находятся прикладные сетевые программы, обслуживающие файлы, а также выполняются
вычислительные, информационно-поисковые работы, логические преобразования информации, передача почтовых сообщений и т.п.
Главная задача этого уровня – обеспечить удобный интерфейс для пользователя.

34.

Характеристика многоуровневой сетевой компьютерной связи
На нижнем - физическом уровне 1 реализуются функции формирования сигналов, передаваемых по линии
связи, и сигналов, отображающих её состояние. Основные функции физического уровня реализуются
аппаратно приемопередатчиком контроллера сети. На этом уровне определены физические среды, т.е.
технические средства для передачи данных.
Физическая, т.е. функционально-электрическая, реализация связи устройств ЧПУ с компьютером верхнего
ранга АСУ ГПС возможна по одному из двух вариантов интерфейса: по стандартам RS-232C, RS-423; по
стандарту RS-422.
На уровне – канальном 2 реализуются функции обеспечения достоверности передачи данных. На этом уровне
контролируется правильность сообщений. При обнаружении искажений производится вторичный запрос
принятых сообщений, за счёт чего достоверность передачи данных повышается до значений 10-8... 10-9 ошибок
на бит.
Для реализации функций канального уровня необходимо обеспечить управление доступом к каналу и
управление самим информационным каналом. Алгоритмы управления доступом обеспечивают поочередное
использование канала подключенными к нему компьютерами. Осуществляя доступ к каналу, компьютер
ожидает момент освобождения канала, "захватывает " его на время передачи сообщения и, получив
подтверждение правильности сообщения, передаёт канал другому компьютеру.
Алгоритмы защиты передаваемых сообщений основаны на различных способах их проверки и вторичного
запроса искаженных сообщений. Таким образом, передача данных между двумя компьютерами требует
многократного обмена сообщениями с подтверждением приёма каждого из них. Протоколы обмена по
информационным каналам соответствуют стандартам IEEE 802.2 или IEEE 802.4 в зависимости от метода
передачи сигналов.
Сетевой уровень 3 обеспечивает соединение ЛПС с другими локальными и производственными (типа
Intranet) вычислительными сетями. Межсетевой протокол соответствует стандарту ISO - DP 8473.
Транспортным уровень 4 протокола реализует управление передачей данных между программами
компьютеров. С помощью средств этого уровня ограниченные возможности информационного канала,
обеспечивающие передачу единичных сообщений определённой длины, расширяются до потребностей
программ в обмене сообщениями произвольной длины, повторном запуске процессов после сбоев процессоров
и т.д.

35.

На уровне управления сеансами 5 организуются логические связи между взаимодействующими
процессами (программами). Таких программ в компьютере, работающем в мультипрограммном режиме,
может быть несколько.
Уровень представлений 6 включает в себя следующие функции:
- элементарные синтаксические и форматные преобразования символов, управляющих знаков, типов
данных, полей данных, строк и страниц выводимых сообщений;
- структурные преобразования синтаксического и семантического (смыслового) типа, необходимые для
доступа к файлам (комплексам программ) и их комплектам (сегментам, записям и т.п.), а также для
отображения данных на внешних устройствах (управление форматами, графическими символами и т.п.).
На верхнем уровне 7 выполняются прикладные программы, которые взаимодействуют посредством
обмена сообщениями с использованием возможностей, предоставляемых сеансовым и транспортным
уровнями управления.
Прикладной уровень протокола имеет следующие функции:
- исполнение служебных задач подключения-отключения пользователя к прикладному обеспечению,
управления доступом к справочникам сетевых услуг, проверки прав доступа;
- базовое функциональное обеспечение передачи файлов, доступа к файлам, обработки текстов;
- специальное проблемно-ориентированное обеспечение информационного поиска, управления базами
данных, формирования отсчетов и т.п.
Создание стандартного протокола связи в АСУ ГПС позволяет объединить в единую вычислительную
сеть все управляющие промышленные компьютеры, устройства ЧПУ, программируемые контроллеры и
средства обработки данных без необходимости создания дорогостоящих интерфейсов.
Если управление реализуется с помощью программ, то интерфейс является программным и включает
в себя набор процедур, реализуемых программами нижележащего уровня.

36.

3. Классы систем ЧПУ технологическим оборудованием
Взаимодействие системы ЧПУ с обрабатывающим оборудованием, например, станком,
заключается в управлении следующими процессами:
формообразования изделия посредством решения геометрической задачи;
регулирования и цикловой автоматики исполнительных устройств при выполнении
логической задачи;
операционной технологии обработки исходной заготовки при исполнении технологической
задачи;
технической диагностики и адаптивного управления рабочими процессами при решении
оптимизационной задачи с целью повышения производительности, качества или снижения
себестоимости обработки изделий.
Взаимодействие с обслуживающим персоналом (оператором, наладчиком, технологомпрограммистом, сервисным специалистом), т. е. решение терминальной задачи, выполняется с
помощью развитой системы человеко-машинного интерфейса.
Связь с окружающей производственной средой, т.е. решение коммуникационной задачи,
осуществляется посредством сетевого информационного обмена с другими управляющими
компьютерами (контроллерами), входящими в локальную промышленную сеть (ЛПС).
Дополнительная функция диспетчеризации связана с необходимостью согласования
выполнения основных задач ЧПУ во времени для наиболее эффективного достижения единой
цели управления всем технологическим процессом.
Совокупность функциональных возможностей микропроцессорных систем управления
технологическим оборудованием и выполняемыми процессами определяет класс систем
ЧПУ (с 1-го по 4-й)

37.

К первому классу относятся упрощенные системы ЧПУ, предназначенные для отдельных единиц
автоматизированного обрабатывающего оборудования.
Такие системы ЧПУ обычно предназначены для станков токарной, сверлильной, шлифовальной
и фрезерной групп с несложным формообразованием изделий по 2-м или 3-м координатным осям и
ограниченными технологическими возможностями.
В ЧПУ отсутствуют программные средства для формирования специальных технологических
циклов и программирования функций автоматики, не предусмотрены входы и выходы для
подключения датчиков, контролирующих рабочие процессы с целью технического диагностирования
и адаптивного управления станком.
Для отображения информации используются простые цифровые индикаторы и светодиоды или
дисплеи с ограниченным форматом выводимых данных.
Оборудование с ЧПУ 1-го класса используется в основном и вспомогательном производствах
при изготовлении разнообразных несложных деталей, не требующем больших затрат времени на
подготовку управляющих программ и переналадку.
Семейство ЧПУ упрощенного типа обычно строится на базе микропроцессорных систем типа
CNC (рис.1.8)

38.

Структура аппаратных средств модульной системы ЧПУ на базе микропроцессорного ПЛК
3
4
1
2
5
6
7
RS-232
8
Рис.1.8.
ПЛК типа "Modicon" (поз.1) построен на базе центрального процессорного модуля CPU-166, включают в себя
модули позиционирования (поз.2) типа МП-3 или МП-4 и пульт (поз.4) управления станком.
Модуль МП-3 позволяет выполнять независимое или одновременное позиционирование по трем координатным
осям. При необходимости одна из осей может управлять приводом главного движения станка.
Сложные многокоординатные системы ЧПУ строятся на основе двух или более модулей в составе одного ПЛК.

39.

Системы ЧПУ второго класса предназначены для управления технологическим оборудованием
основного производства (станками, роботами, литейными машинами, сварочными аппаратами и др.)
при изготовлении разнообразной продукции, требующей типовых методов формообразования.
Управление относительным движением инструмента и обрабатываемого объекта может быть
позиционным по нескольким независимым друг от друга координатным осям и контурным – 2-х
координатным или многокоординатным с количеством одновременно управляемых осей от 3-х до 5-и.
Взаимосвязь
координатных перемещений рабочих органов оборудования выполняется
посредством интерполяции каждого участка траектории между их граничными (базовыми) точками,
т.е. непрерывным расчётом в реальном времени всех промежуточных координат с требуемой
дискретностью, обычно равной 1 мкм.
Современные системы ЧПУ обеспечивают интерполяцию всех типов: линейную, круговую,
винтовую и сплайновую.
В этих ЧПУ предусматривается программная реализация функций автоматики и технологических
циклов обработки; имеются контроллеры датчиков дискретного и аналогового типов, позволяющие
измерять параметры рабочих процессов (например, температуру, давление, силу тока и др.), а также
параметры рабочих и вспомогательных движений (положение, путь, скорость и ускорение).
Отображение информации осуществляется на графическом дисплее.
Наиболее универсальным средством программного управления этого класса становится
промышленный персональный компьютер (ПК или IPC) с развитой периферией в виде программно
реализованных контроллеров приводов и автоматики исполнительных устройств технологического
оборудования (рис.1.9).

40.

Структурная схема универсальной системы ЧПУ на базе ПК
Рис.1.9.

41.

Третий класс систем ЧПУ ориентирован на управление уникальным, многоцелевым
технологическим оборудованием, например станками типа обрабатывающих центров
(ОЦ или MC), и гибкими производственными модулями (ГПМ), которые являются
ячейками ГПС – FMS Workcell, работающими в условиях мелкосерийного и серийного
производств.
Такие системы ЧПУ обеспечивают наиболее сложные методы формообразования с
одновременным управлением до шести координат, большое
разнообразие
технологических циклов обработки, перепрограммируемые функции автоматики,
широкие диагностические и адаптивные возможности.
Характерными признаками
этих ЧПУ являются использование персонального
компьютера с развитым человеко-машинным интерфейсом (HMI) и диалоговыми
процедурами, а также наличие языков высокого уровня для программирования
технологических операций и автоматических циклов произвольного вида при решении
новых задач пользователей.
Полнофункциональные системы ЧПУ 3-го класса строятся по структуре
многопроцессорного управления выполнением различных задач (рис. 1.10).

42.

Структурная схема многопроцессорной системы ЧПУ
Рис.1.10.

43.

Система группового управления оборудованием с ЧПУ
Рис.1.11

44.

4.Структуры программно-математического и аппаратного обеспечения систем ЧПУ
Программно-математическое обеспечение (ПМО) систем ЧПУ — это совокупность алгоритмов
и програ мм, реализующих требуемые функции ЧПУ, в совокупности с дополнительными
аппаратными и программными средствами, которые необходимы для их разработки, отладки и
тестирования.
Программное обеспечение (ПрО) устройств ЧПУ можно разделить на три составные части:
системное, прикладное и инструментальное.
Системное ПрО реализует функции, общие для всех задач управления независимо от конкретного
объекта.
Одним из основных элементов этого ПрО является операционная система, обеспечивающая
взаимодействие аппаратных средств устройств ЧПУ с функциональными программами прикладного
уровня.
Особенностью операционных систем устройств ЧПУ является обеспечение управления объектами в
реальном масштабе времени. Поэтому в устройствах ЧПУ используют операционную систему
реального времени (ОСРВ).

45.

Общая структура программного обеспечения
микропроцессорной системы управления
технологическими объектами

46.

Прикладное и внешнее ПрО систем ЧПУ
Прикладное (пользовательское) ПрО строится на базе системного и делится на две части:
функциональную и технологическую.
Функциональное ПрО разрабатывают для конкретной модели технологического оборудования,
например станка с ЧПУ или ГПМ. В него входят программы режимов работы устройства ЧПУ, циклов
автоматики, контрольно-измерительных и диагностических операций, процедур задания и ввода
исходных данных, вывода различной информации на экран дисплея и других функций систем ЧПУ.
Технологическое ПрО включает в себя программы и подпрограммы для типовых циклов обработки,
общих для различных моделей станков данной группы — разрезных, фрезерных и т.д. Эта часть ПрО
характеризует технологические возможности систем ЧПУ различных исполнений
Вспомогательным признаком для оценки технологического ПрО являются вид алгоритма,
обеспечивающего процесс формообразования на станке с ЧПУ.
Инструментальное или внешнее ПрО применяют на стадии разработки программных средств систем
ЧПУ, а также для их развития в процессе эксплуатации.
В состав инструментальных средств систем ЧПУ входят программы трансляторов с универсальных
языков высокого уровня (Visual Basic, C+ и другие), а также программы общего назначения в среде
Microsoft (текстовые редакторы, управление базами данных, формирование документации, работа с
дисками памяти и т.д.).
Отладочные средства систем ЧПУ, которые строятся на базе персональных компьютеров, имеют
программы имитационного моделирования процессов и объектов управления, эмуляции (моделирования
работы) операционной системы УЧПУ, графического представления информации, обучения персонала
(технологов-программистов, операторов и наладчиков).

47.

Структура построения ПрО для компьютерных систем ЧПУ с открытой архитектурой класса PCNC
В соответствии с представленной структурной моделью в системах ЧПУ нового поколения принято
выделять системную платформу PC (Personal Computer) и прикладную компоненту NC (Numerical
Control), т.е. собственно устройство ЧПУ.
Модель построения модульного программного обеспечения системы ЧПУ класса PCNC
Рабочая станция на базе РС с системной платформой Wintel (Windows + Intel) предоставляет программные
средства модулям NC через коммуникационную среду TCP/IP и прикладной интерфейс API (Application Program
Interface) каждого модуля.
Обмен информацией (посылку и прием сообщений) между разными парами программных модулей, в том
числе находящихся на разных компьютерах, осуществляет стандартный сетевой протокол TCP/IP (Transmission
Control Protocol / Internet working Protocol ) коммуникационной среды РС, который является составным
элементом многоуровневой структуры открытых информационных систем (ISO-OSI).

48.

Выводы:
Многообразные устройства ЧПУ технологическим оборудованием являются
проблемно-ориентированными вычислительными управляющими системами,
построенными на базе промышленных компьютеров, программируемых
логических контроллеров (ПЛК) или их комплексов.
Детальному анализу и описанию устройств ЧПУ и ПЛК, а также принципов их
эксплуатации посвящёно специализированное учебное пособие, в трёх книгах:
Павлов Ю.А. Программное управление технологическим оборудованием в
гибком автоматизированном камнеобрабатывающем производстве. – М.: МГГУ,
2009 – 2010 г.

49.

50.

Термины и определения
Автоматизированная система управления технологическими процессами (АСУТП) – это набор
программных и аппаратных средств под управлением одного или нескольких человек-операторов,
включающая в своем составе части, представленные автоматическими подсистемами нижних уровней (САР,
САУ, ЧПУ), которые связаны между собой в единое целое выполнением функций, направленных на контроль
(измерение) и регулирование последовательности изменений состояний технологических процессов в
реальном времени в соответствии с требуемыми правилами и алгоритмами.
Под термином SCADA (Supervisory Control and Data Acquisition – Супервизорное управление и
диагностика) понимают инструментальную программу для разработки программного обеспечения систем
управления технологическими процессами в реальном времени (АСУТП) и удалённого сбора данных об
их состоянии.
Реже термин SCADA-система используют для обозначения программно-аппаратного комплекса сбора
данных (телемеханического комплекса).
SCADA-системы позволяют разрабатывать АСУТП в клиент-серверной или в распределённой
архитектуре (DCS — Distributed Control System — распределенная система управления).
Термин SCADA эволюционировал вместе с развитием технологий автоматизации и управления
технологическими процессами.
В 80-е годы под SCADA-системами понимали любые программно-аппаратные комплексы сбора данных
реального времени.
С 90-х годов термин SCADA больше используется для обозначения только программной части АСУТП.
Синонимом SCADA является HMI (Human-Machine Interface – человеко-машинный интерфейс), хотя
данный термин сужает функциональные возможности SCADA-систем.

51.

Схемы управления в АСУТП
1. Управление в режиме сбора данных
Наиболее простой и исторически первой появилась схема управления ТП в режиме сбора данных.
При этом АСУ подсоединяется к процессу способом, выбранным инженером-технологом .
Система сбора данных
Параметры процесса преобразуются устройством связи с объектом (УСО) в цифровую форму, воспринимаемую
системой ввода компьютера и помещается в его запоминающее устройство.
Величины переменных на этом этапе являются цифровыми представлениями сигналов, генерируемых датчиками.
Эти величины по соответствующим формулам преобразуются в технические единицы. Например,, для вычисления
температуры, замеряемой с помощью термопары, может использоваться формула T=A*U² + B*U + C,
где U – напряжение с выхода термопары; A, B и C – коэффициенты полинома.
Сбор данных не оказывает прямого воздействия на ТП. Главной целью сбора данных является изучение ТП в
различных условиях. В результате инженер-технолог получает возможность построить или уточнить математическую
модель ТП, которым нужно управлять.
Однако даже в самых сложных схемах АСУТП система сбора данных для целей анализа и уточнения модели ТП
используется как одна из обязательных подсистем управления.

52.

2. Управление в режиме советчика оператора
Управление в режиме советчика предполагает, что ЭВМ в составе АСУТП работает в ритме ТП в разомкнутом
контуре, т.е. выходы АСУТП не связаны с органами, управляющими ТП. Управляющие воздействия фактически
осуществляются оператором-технологом, получающим указания от ЭВМ (рис. 2).
АСУТП в режиме советчика оператора
Все необходимые управляющие воздействия вычисляются ЭВМ в соответствии с моделью ТП, результаты
вычислений представляются оператору в печатном виде или в виде сообщений на дисплее.
Оператор управляет процессом, изменяя установки регуляторов. Регуляторы являются средствами поддержания
оптимального управления ТП, причем оператор играет роль следящего и управляющего звена.
АСУТП играет роль устройства, безошибочно и непрерывно направляющего оператора в его усилиях
оптимизировать ТП.
Основной недостаток этой схемы управления заключается в постоянном наличии человека в цепи управления. При
большом числе входных и выходных переменных такая схема управления не может применяться из-за ограниченных
психофизических возможностей человека.
Режим советчика обеспечивает хорошие возможности для проверки новых моделей ТП; в качестве оператора
может выступать инженер-технолог, тонко чувствующий процесс.
Кроме того, АСУ ТП может следить за возникновением аварийных ситуаций, так что оператор имеет возможность
уделять больше внимания работе с установками, при этом АСУТП следит за большим числом аварийных ситуаций,
чем оператор.

53.

3. Супервизорное управление
В этой схеме АСУТП используется в замкнутом контуре, т.е. установки регуляторам задаются непосредственно
системой.
Схема супервизорного управления
Схема супервизорного управления
Задача режима супервизорного управления – поддержание ТП вблизи оптимальной рабочей точки путём
оперативного воздействия на него. В этом одно из главных преимуществ данного режима.
Работа входной части системы, и вычисление управляющих воздействий мало отличается от работы системы
управления в режиме советчика. Однако, после вычисленных значений установок, последние преобразовываются в
величины, которые можно использовать для изменения настроек регуляторов.
Например, если регуляторы воспринимают напряжения, то величины вырабатываемые ЭВМ, должны быть
преобразованы в двоичные коды, которые с помощью цифро-аналогового преобразователя превращаются в
напряжения соответствующего уровня и знака.
Оптимизация ТП в этом режиме выполняется периодически, например один раз в смену. Должны быть введены
новые коэффициенты в уравнения контуров управления. Это осуществляется оператором через клавиатуру, или
считывая результаты новых расчетов, выполненные на ЭВМ более высокого уровня.
После этого АСУТП способна работать без вмешательства извне в течение длительного времени.
Примеры АСУТП в супервизорном режиме:
• Управление автоматизированной транспортно-складской системой цеха. ЭВМ выдает адреса стеллажных ячеек, а
система локальной автоматики кранов-штабелёров отрабатывает их перемещение в соответствии с этими адресами.
Управление плавильными печами. ЭВМ вырабатывает значения уставок электрического режима, а локальная
автоматика управляет переключателями трансформатора по командам ЭВМ.

54.

4. Непосредственное цифровое управление
В режиме непосредственного цифрового управления (НЦУ) сигналы, используемые для приведения в действие
управляемых объектов (УО), поступают непосредственно из АСУТП, которая непрерывно контролирует процесс с
помощью датчиков (Д). При этом низовые регуляторы вообще исключаются из системы.
Схема непосредственного цифрового управления
Уставки вводятся в АСУ оператором или ЭВМ, выполняющей расчёты по оптимизации процесса.
При наличии системы НЦУ оператор должен иметь возможность изменять уставки, контролировать некоторые
избранные переменные, варьировать диапазоны допустимого изменения измеряемых переменных, изменять
параметры настройки, а также иметь доступ к управляющей программе.
Одно из главных преимуществ режима НЦУ заключается в возможности изменения алгоритмов управления
объектами и процессами простым внесением изменений в хранимую управляющую программу.
Наиболее очевидный недостаток НЦУ проявляется при отказе ЭВМ. Поэтому основным требованием к АСУТП
становится их высокая надёжность.

55.

Общая характеристика автоматизированных систем управления технологическими процессами в ГАП
Управление технологическими процессами (АСУТП) выполняется в составе организационных структур ГПС –
гибких автоматизированных участков (ГАУ) из станков и другого технологического оборудования с ЧПУ,
роботизированных технологических комплексов (РТК), гибких автоматически линий (ГАЛ), гибких
автоматизированных цехов (ГАЦ).
На уровне управления технологическим процессом выполняется согласование параметров отдельных участков
гибкого автоматизированного производства, параметризация контроллеров нижнего уровня, осуществляется
распределение и загрузка управляющих программ по единицам технологического оборудования, текущий
контроль их выполнения, отработка аварийных и предаварийных ситуаций, диагностика оборудования,
диспетчерское управление процессом в ручном режиме с операторских пультов, либо автоматически с АРМдиспетчера по заложенному алгоритму оперативного управления.
Информационный кадр на этом уровне содержит, как правило, несколько десятков байтов, а допустимые
временные задержки могут составлять от 100 до 1000 мс в зависимости от режима работы
АСУТП промышленного предприятия представляет собой двух - или трехуровневую структуру управления гибкой
производственной системой (АСУ ГПС) с различными организационными формами).
На нижнем уровне расположены программируемые логические контроллеры (ПЛК), обеспечивающие первичную
обработку информации, поступающей непосредственно с объектов управления, и отслеживающие аварийные
состояния оборудования. Обычно такие контроллеры не имеют средств визуализации, кроме локальных устройств
индикации малой информационной ёмкости, а также развитого человеко-машинного интерфейса для
взаимодействия с оператором. Основу ПО обеспечения ПЛК составляют программы автоматизации на языках
функционального описания объектов (например, в символах булевой алгебры, логических структур или с помощью
релейно-контактных схем).
На среднем уровне могут использоваться более мощные программируемые контроллеры, осуществляющие
координацию работы ПЛК нижнего ранга в соответствии с алгоритмами управления ГПС, а также отслеживающие
нарушения технологического процесса в ГПС. Такие программируемые контроллеры обычно имеют развитые
средства мониторинга технологических процессов и средства связи с операторами. Для разработки управляющих
программ для контроллеров этого ранга обычно используются языки высокого уровня, обеспечивающие
возможность визуального или структурного программирования технологических функций ГПС.
На верхнем уровне АСУТП размещаются специализированные промышленные компьютеры (ПК), выполняющие
функции серверов баз данных и рабочих станций и обеспечивающие хранение и анализ всей поступившей
информации за любой заданный интервал времени, а также визуализацию организационно-технологической
информации и взаимодействие с лицами, принимающими решения (например, диспетчером цеха, мастерами
участков, операторами склада и другими специалистами). Основой ПО верхнего уровня АСУТП являются пакеты
диспетчерского управления производственными процессами – SCADA (Supervisory Control and Data Acquisition).

56.

Структура построения АСУТП
Построение АСУТП базируется на основе концепции открытых сетевых структур (OSI) с распределённой
системой управления всем гибким автоматизированным производством (АСУ ГАП)
Такой подход требует системной интеграции, подразумевающей, что аппаратно-программные средства в виде
управляющих промышленных компьютеров (контроллеров) различных фирм-производителей совместимы снизу
доверху. Обычно разработку, отладку и комплексную проверку всей системы обеспечивает фирма-интегратор,
которая по спецификации заказчика подбирает все необходимое компьютерное оборудование и программное
обеспечение (ПрО). При этом значительно уменьшается общая стоимость АСУТП в результате применения
более дешевого оборудования, имеющего аналогичные функциональные характеристики.
Иерархия современной распределённой системы управления
гибким автоматизированным производством с использованием различных сетевых структур

57.

Анализ типовых открытых сетевых структур в АСУТП
Основным фактором, обеспечившим сетям Ethernet широкое применение в АСУ, явилось наличие
широкого выбора совместимых между собой аппаратных и программных средств построения сетей этого
стандарта. Большое количество производителей этих средств и конкуренция между ними привели к тому, что
решения на базе Ethernet практически вытеснили все остальные из офисных распределённых локальных
вычислительных сетей (ЛВС). Поэтому естественно желание пользователей распространить сферу
применения Ethernet в локальные промышленные сети (ЛПС), включая нижний уровень АСУ ГПС - АСУТП.
На сегодняшний день имеется достаточный набор аппаратных средств, с помощью которых можно
протянуть линию Ethernet с верхнего (офисного) уровня АСУ предприятия (АСУП) на нижний — в АСУТП
(автоматическая линия, производственный участок или цех).
Существует несколько системных решений, гарантирующих промышленному исполнению Ethernet широкое
применение в ЛПС. Прежде всего, это объединение в единую сеть промышленных компьютеров, рабочих
станций и терминалов, используемых в качестве автоматизированных рабочих мест (АРМ) технологов,
диспетчеров и операторов. Это направление применения Ethernet в АСУТП практически ничем (за
исключением аппаратных средств) не отличается от PC-совместимых компьютеров в офисной среде.
Широкое применение промышленных контроллеров, имеющих встроенный сетевой интерфейс, даёт
возможность каждому из них служить вычислительным ядром системы ввода-вывода, контролирующей тот
или иной технологический участок производства. С верхнего уровня посредством файлового обмена и
протоколов стандарта ISO/OSI могут осуществляться такие важные функций, как загрузка программ,
настройка, параметризация, получение текущих значений, выдача команд оператором.
Выбор тех или иных протоколов обмена находится целиком в ведении разработчика программного
обеспечения верхнего уровня - АСУП. Наиболее популярным решением в настоящее время является
применение стандартного промышленного протокола ModBus/TCP для прямого сопряжения АСУП с АСУТП
(SCADA-системами) посредством компьютера-сервера. Это протокол идеально подходят для построения
АСУТП на базе Интернет-технологий, поскольку имеют встроенную поддержку web-страниц и удаленной
загрузки программного обеспечения.
Однако использование стандартного набора аппаратных и программных решений сети Ethernet в АСУТП
может быть затруднено или невозможно в тяжёлых производственных условиях, так как офисное
оборудование не выдерживает режим эксплуатации, например, в запылённых помещениях, а также не
гарантирует сеть от "зависания" при повышении интенсивности обмена информацией.
Кроме того, одним из основных препятствий к применению Ethernet в АСУТП всегда было несоответствие
между исполнением интерфейсных аппаратных средств (концентраторов – Hub и коммутаторов – Switch) и
условиями их применения в промышленности.

58.

Структура АСУТП на базе сети Profibus
Семейство ЛПС типа Profibus, обеспечивающее комплексное решение коммуникационных проблем
производственных сетей АСУ ГПС, разработано фирмой Siemens.
Распределённая система управления
гибким автоматизированным
производством с использованием сети
Profibus
AS-интерфейс (Actuator Sensor Interface) относится к классу ЛПС оконечных устройств, осуществляя
непосредственную интеграцию датчиков и исполнительных механизмов в систему автоматизации производства .
Протокол AS-интерфейса состоит из запроса ведущего устройства, паузы ведущего устройства, ответа
ведомого устройства и, соответственно, паузы ведомого устройства
На нижнем уровне применяется сеть Profibus-DP, обеспечивающая высокоскоростной обмен данными устройств
ЧПУ класса CNC и программируемых логических контроллеров (ПЛК) с исполнительными устройствами
(электроприводами и автоматикой оборудования). Протокол физического уровня интерфейса соответствует
стандарту RS-485. Скорость обмена посредством так называемых "шлюзов" прямо зависит от длины сетевой линии
и варьируется от 100 Кбит/с на расстоянии 1200 метров до 12 Мбит/с на дистанции до 100 метров.
На среднем уровне применяемся сеть Profibus-FMS, ориентированная на интерфейс Foundation Fieldbus —
наиболее совершенный стандарт ЛПС. Эта сеть поддерживает наиболее совершенные режимы обмена
информацией типа «Клиент-сервер» и «Подписка».
На верхнем уровне используется высокоскоростная магистраль ЛВС стандарта Gigabit Ethernet с новым
принципом быстрой последовательной передачи данных.

59.

Характеристики типовых режимов обмена информацией в локальных производственных
сетях
Простейший режим "Ведущий-ведомый" предусматривает условие, когда один из узлов ЛПС является
ведущим устройством, которое последовательно опрашивает подчинённые (ведомые) узлы.
В зависимости от содержания запроса ведомый узел либо выполняет полученную команду, либо передает
ведущему узлу текущие данные с подключенных оконечных устройств. Как правило, роли ведущего и ведомого
закрепляются жёстко и не меняются в процессе функционирования сети.
Типичным примером ЛПС, построенной на таком принципе, являются сети Profibus DP.
Режим "Клиент-сервер" имеет много общего с предыдущим и используется в системах с гибким
распределением функций.
Узел-клиент запрашивает данные, а узел-сервер их предоставляет. При этом клиент может запрашивать
несколько узлов, а сервер — иметь несколько клиентов. Также функции клиента и сервера могут совмещаться
на одном узле.
Примером может послужить ЛПС Foundation Fieldbus.
В режиме "Подписка" узел, нуждающийся в регулярном поступлении какой-либо информации,
подписывается на её получение от другого узла, после чего получает регулярные рассылки данных без
дополнительных запросов.
Режим " Подписка" имеет два варианта:
• в первом случае данные передаются циклически с определённым интервалом вне зависимости от
динамики информации;
• во втором случае данные передаются только в случае их изменения.
Режим " Подписка" также используется в сетях Foundation Fieldbus.

60.

Из совокупности выполняемых АСУТП функций наиболее важными являются: централизованный контроль,
обработка информации, вычислительные и логические операции информационного характера, управляющие
воздействия. Все они сводятся к передаче информации для визуальной оценки, переработки ее до Уровня
информации-советчика, использованию информации для целей управления.
1. Централизованный контроль. К нему относятся:
1.1. Непрерывное, периодическое либо по вызову измерение и регистрация значений технологических параметров и
показателей состояния технологического оборудования.
1.2. Обнаружение, регистрация и сигнализация отклонений от заданных пределов значений технологических
параметров показателей технологического оборудования.
1.3. Оперативное отображение и регистрация результатов обработки информации, выполняемых комплексом
технических средств системы.
1.4. Контроль, регистрация и сигнализация срабатывания блокировок и защит.
2. Обработка информации. К ней относятся:
2.1. Косвенное измерение технологических параметров и показателей состояния технологического оборудования.
2.2. Вычисление и анализ обобщенных показателей оценки текущего состояния объекта управления и его
подсистем.
2.3. Анализ срабатывания блокировок и защит.
2.4. Диагностика протекания и прогнозирование хода технологического процесса и состояния оборудования.
2.5. Расчет технико-экономических и эксплуатационных показателей работы ТОУ.
2.6. Подготовка информации и обмен ею со смежными и вышестоящими АСУТП.
3. Управляющие функции АСУТП. К ним относятся:
3.1. Выбор оптимального режима технологического процесса в соответствии с целями системы.
3.2. Формирование сигналов управления для поддержания оптимального режима работы объекта управления.
3.3. Выдача оператору рекомендаций по управлению технологическим процессом.
Необходимым условием принадлежности системы к АСУТП является обязательное выполнение ею
информационных и управляющих функций в минимальном объеме, соответствующем пп. 1.1, 1.2, 1.3, 2.6, 3.1 и 3.2. Это
обязательное сочетание может наращиваться в зависимости от целей построения АСУТП различных вариантов. Оно
предусматривает работу системы в режиме прямого управления, при котором обеспечивается непосредственное
воздействие на ход технологического процесса путем передачи сигналов управления непосредственно
исполнительным устройствам.
Все АСУТП по схеме создания делятся на следующие типы:
1) вновь разрабатываемые для ряда однотипных или близких по технологии процессов и оборудованию
технологических объектов управления (повторяющиеся);
2) вновь разрабатываемые без повторения;
3) типовые системы;
4) повторно реализуемые.

61.

Общая модель оптимального планирования выполнения операций на станках с ЧПУ
Каждая j-я операция, выполняемая на i-м станке (рабочем месте), т.е. станкооперация sij ,
может быть образована одним или несколькими инструментальными переходами,
представленными в виде типовых заданных своими параметрами программно-технологических
модулей (ПТМ).
Тогда множество r= 1, R
Эффективность ПТМ, используемых для обработки партии заготовок, будет задаваться
основными временами tо(ijr) технологических переходов и их минутной стоимостью Сo(ir),
произведение которых определяет себестоимость выполнения каждого такого перехода (руб.).
Каждый переход еijr может быть реализован на нескольких взаимозаменяемых многоцелевых
станках с ЧПУ и ГПМ. Тогда графическую интерпретацию модели оптимизационной задачи
можно представить в виде многосвязной сети графов.
to(11r)C0(11r)
to(11R)C0(11R)
to (111)C0(111)
to(112)C0(112)
tвсп(112)
tвсп(11r)
tвсп(11R)
tвсп(111)
s11
e11
e11
e11
e11
2
r
R
e12
e12
e12
e12
1
2
r
R
1
s12
to(ij1)C0(ij1)
sij
eij1
tвсп(ij1)
sIJ
to(ij2)C0(ij2)
to(ijr)C0(ijr)
eij2
tвсп(ij2)
eIJ
eIJ
1
2
eijr
tвсп(ijr)
to(ijR)C0(ijR)
eijR
tвсп(ijR)
eIJr
eIJ
R
tвсп(IJr)
tвсп(IJ2)
tвсп(IJ1)
tвсп(IJR)
to(IJr)C0(IJr)
to(IJ1)C0(IJ1)
to(IJ2)C0(IJ2)
to(IJR)C0(IJR)
F2

62.

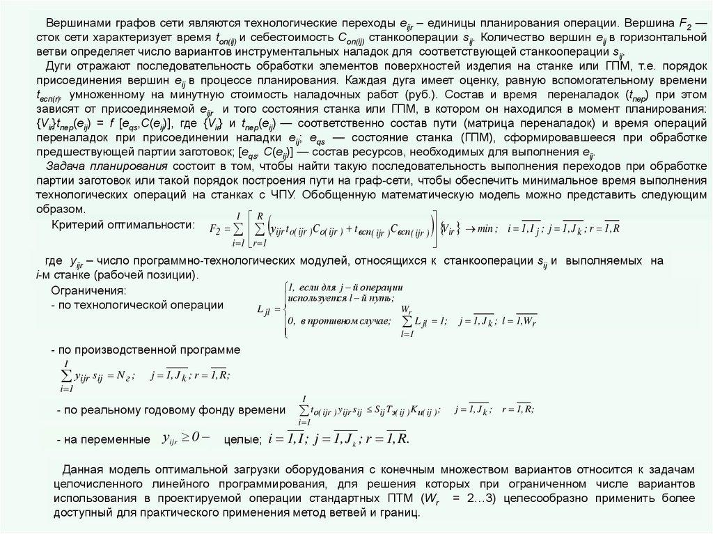
Вершинами графов сети являются технологические переходы еijr – единицы планирования операции. Вершина F2 —
сток сети характеризует время tоп(ij) и себестоимость Cоп(ij) станкооперации sij. Количество вершин еij в горизонтальной
ветви определяет число вариантов инструментальных наладок для соответствующей станкооперации sij.
Дуги отражают последовательность обработки элементов поверхностей изделия на станке или ГПМ, т.е. порядок
присоединения вершин еij в процессе планирования. Каждая дуга имеет оценку, равную вспомогательному времени
tвсп(r), умноженному на минутную стоимость наладочных работ (руб.). Состав и время переналадок (tпер) при этом
зависят от присоединяемой еijr и того состояния станка или ГПМ, в котором он находился в момент планирования:
{Vir}tпер(eij) = f [eqs,C(еij)], где {Vir} и tпер(eij) — соответственно состав пути (матрица переналадок) и время операций
переналадок при присоединении наладки eij; eqs — состояние станка (ГПМ), сформировавшееся при обработке
предшествующей партии заготовок; [еqs, C(еij)] — состав ресурсов, необходимых для выполнения еij.
Задача планирования состоит в том, чтобы найти такую последовательность выполнения переходов при обработке
партии заготовок или такой порядок построения пути на граф-сети, чтобы обеспечить минимальное время выполнения
технологических операций на станках с ЧПУ. Обобщенную математическую модель можно представить следующим
образом.
I R
Критерий оптимальности: F у t
C
t
C
2
ijr o( ijr ) о( ijr ) всп ( ijr ) всп ( ijr ) Vir min ; i = 1, I j ; j = 1, J k ; r 1, R
i 1 r 1
где yijr – число программно-технологических модулей, относящихся к станкооперации sij и выполняемых на
i-м станке (рабочей позиции).
1, если для j й операции
Ограничения:
используется l й путь;
- по технологической операции
Wr
L
jl
0 , в противном случае; L jl 1;
l 1
j 1, J k ; l 1,Wr
- по производственной программе
I
уijr sij
i 1
Nг ;
j 1, J k ; r 1, R;
- по реальному годовому фонду времени
- на переменные
I
t о( ijr ) yijr sij
i 1
S ij Tэ( ij ) K и( ij ) ;
j 1, J k ; r 1, R;
уijr 0 целые; i 1, I ; j 1, J k ; r 1, R.
Данная модель оптимальной загрузки оборудования с конечным множеством вариантов относится к задачам
целочисленного линейного программирования, для решения которых при ограниченном числе вариантов
использования в проектируемой операции стандартных ПТМ (Wr = 2…3) целесообразно применить более
доступный для практического применения метод ветвей и границ.

63.

Проблемы проектирования и оперативного управления транспортно-накопительной системой
ГПС
В многономенклатурном производстве ситуация не является повторяющейся , т.е. заранее однозначно всё
многообразие действий системы управления задано быть не может. Однако могут быть описаны общие
закономерности, определяющие выбор адекватных управленческих решений в любых возникающих
производственных ситуациях, каковы бы они ни были.
Подобные многономенклатурные производства представляют собой совокупность технологического
оборудования, большей частью с ЧПУ, соединённого транспортно-накопительными системами различной
степени целостности и законченности, различной структуры и различной степени автоматизации.
Ход производственного процесса в таких системах и движение грузопотоков во время производственного цикла
определяются неоднократно на этапе проектирования, а многократно во время всего периода эксплуатации
применительно к конкретным производственным заданиям.
Поэтому весьма существенным является определение структуры транспортно-накопительной системы (ТНС),
выбор и назначение конструктивных параметров ее компонентов, осуществляемые на этапе проектирования, а
также прогнозирование рабочих режимов ТНС, возникающих на этапе ее эксплуатации. При этом следует изыскать
возможность учета случайно возникающих аварий отдельных станков при случайных же значениях времени
устранения этих аварий.
Таким образом, необходимо изыскать научно-обоснованные методы и практически примененные и процедуры
определения параметров компонентов ТНС для различных вариантов таких ТНС на этапе выбора и назначения их
структуры. Далее, задавшись выбранными значениями параметров, следует определить эксплуатационные режимы,
возникающие в течение всего периода работы этой системы при выполнении тех или иных конкретных
производственных заданий.
К числу параметров, определяемых на этапе проектирования, относится выбор той или иной структуры ТНС,
определение ёмкостей локальных накопителей, допустимого для данной ТНС числа обслуживаемых станков и
некоторые другие.
К эксплуатационным параметрам следует отнести наличие и местонахождение "узких" мест в движении
грузопотоков, длины очередей к каждому станку и изменения этих очередей во времени, а также ряд временных
показателей - среднее время транспортировки одной грузоединицы, среднее время ожидания транспортировки и
ожидания начала обработки, общее среднее время пребывания грузоединицы в системе и некоторые другие.
Проблема осложняется тем, что для дискретных процессов механообработки не существует готовых
формализованных методов аналитического описания.
Следовательно необходимо изыскать адекватные методы и процедуры, использовав возможности,
предоставляемые современной компьютерной техникой и методами математического моделирования.

64.

Большую актуальностью представляет оптимизация трасс автоматизированных транспортных средств типа
робокаров или безрельсовых тележек для распределённой автоматизированной системы управления
технологическим процессом (АСУТП), потому что позволяет экономить время, затрачиваемое на оперативное
планирование и реализацию технологического процесса.
Метод ветвей и границ. Общая идея метода может быть описана на примере поиска минимума и максимума
функции f(x) на множестве допустимых значений x. Функции f и x могут быть произвольной природы. Для метода
ветвей и границ необходимы две процедуры: ветвление и нахождение оценок (границ).
В основе метода ветвей и границ лежит следующая идея (для задачи минимизации): если нижняя граница для
подобласти A дерева поиска больше, чем верхняя граница какой-либо ранее просмотренной подобласти B, то A
может быть исключена из дальнейшего рассмотрения (правило отсева). Обычно минимальную из полученных
верхних оценок записывают в глобальную переменную m; любой узел дерева поиска, нижняя граница которого
больше значения m, может быть исключен из дальнейшего рассмотрения
Программа
расчёта
Графическая интерпретация метода
(пунктирные линии - ветви)
Пример нахождения оптимального
решения

65.

Информационную функцию АСУТП обычно определяют как функцию, целью которой является сбор,
преобразование, хранение информации о состоянии технологических объектов управления (ТОУ,) передача её
для последующей обработки.
Управляющая функция АСУТП имеет своей целью выработку решений и осуществление управляющих
воздействий на ТОУ.
В исполнении задач информационной и управляющей функций принимает участие процессор, совмещающий
переработку, хранение и выработку управляющей информации, передаваемой в виде управляющего
воздействия ТОУ по каналам устройства связи.
Рассмотрим функциональные блоки, показанные на структурной схеме человеко-машинной системы
управления ТОУ.
В блок внешней информации управляющего устройства, содержащий внешнее и оперативное запоминающие
устройства, для длительного хранения вводятся априорная информация об объекте и технологические
инструкции. В эти же запоминающие устройства от общего пульта управления вводится также исходная
оперативная информация о текущем задании.
Текущая информация о технологическом процессе с помощью датчиков технологических параметров
вводится в блок текущей информации управляющего устройства.
Основными узлами управляющего устройства являются процессоры — логические и арифметические блоки, в
которых априорная, исходная и текущая информация преобразуется в управляющие команды.
Сложность этих устройств зависит от сложности задач, решаемых АСУТП.
На выходе системы установлены устройства связи с объектом, предназначенные для преобразования
управляющих команд в управляющие воздействия достаточной мощности.

66.

Структурная схема системы адаптивного управления объектом
Управляющая программа
Объект управления
(станок)
Устройство
ЧПУ
Управление приводами и
автоматикой станка
Управление оптимизацией
Технологический
процесс
Возмущения
Блок (модуль)
Поведение модели
адаптивного
управления
Блок
оптимизации
Математическая
модель
Информационноизмерительная,
диагностическая
система
Коррекция модели
Параметры настройки,
ограничения
Измеренные параметры
Блок (модуль) адаптивного управления может быть частью устройства ЧПУ, а может быть и автономным
устройством. Из схемы понятно, что устройство ЧПУ управляет технологическим процессом лишь
косвенно: через приводы подачи, главного движения, автоматики. Таким образом, только адаптивное
управление способно снизить отрицательное влияние действующих на технологический процесс
возмущений, а также отрица- тельные последствия несовершенной управляющей программы ЧПУ.
Измеряемыми параметрами могут быть сила резания, мощность, износ инструмента и т.д. К
параметрам настройки относятся коэффициенты уравнений, определяющих математическую модель
процесса. Ограничения составляют систему неравенств, каждое из которых устанавливает пределы
варьирования измеряемых и искомых технологических параметров поведения модели. Математическая
модель процесса связывает критерий его оптимизации с искомыми и измеряемыми параметрами. Блок
оптимизации, действуя в соответствии с некоторым постоянным или выбираемым алгоритмом, находит
такие значения искомых технологических параметров, которые обеспечивают критерию оптимальности
максимум или минимум. При этом учитываются необходимые ограничения.

67.

Структурная схема монитора процесса резания с адаптивным предельным управлением
Наиболее простым алгоритмом адаптивного управления является сравнение текущего состояния
процесса с предельно допустимым или изменяющимся по известному закону значением и формирование
регулирующего воздействия с целью поддержания постоянства определенных параметров или их
программного управления. Такой способ адаптивного управления называется предельным со
стабилизацией или программным регулированием параметров процесса.
Рассмотрим пример контрольно-измерительной подсистемы адаптивного управления процессом
резания со стабилизацией его параметров при обработке на станках с ЧПУ. Функциональная схема такой
подсистемы, называемой монитором, т.е. автоматическим "наблюдателем" за процессом резания
Она является звеном в контуре адаптивного предельного регулирования, который, в свою очередь, замыкается через
устройство ЧПУ. Монитор определяет следующие параметры: мощность (РД) и вращающий момент (Мд) двигателя
главного движения; вращающий момент (Мш) на шпинделе; вращающий момент (Мp) сил резания, полученный
вычитанием из Мш момента холостого хода во время установочных перемещений, предшествующих рабочей подаче.
Определение указанных параметров выполняется процессором по результатам измерений напряжений U, тока iд и
угловой скорости ωд двигатели в приводе главного движения. Найденные значения сравниваются с ограничениями,
введенными в память устройства ЧПУ (УЧПУ) посредством специальных команд управляющей программы (УП),
которые заданы адресами А, В, С, H, I, М.

68.

Задание ограничений при контроле параметров процесса резания
А-ограничение (схема а) характеризует предельное значение Мш, при котором подача должна быть
выключена. Снижение подачи начинается, когда вращающий момент Мш достигает 50% от уровня А; до
этого момента подача соответствует заданной в УП.
В-ограничение (схема г) соответствует нижнему значению Мд в мо-мент касания инструмента с заготовкой.
Фиксация этого явления может быть использована в различных целях: для исключения проходов, связанных
с "резанием" вхолостую; для останова подачи при достижении непредвиденных препятствий и т.п.
С-ограничение (схема в) определяет нижнее значение Мр, при котором включается подача смазочноохлаждающей жидкости в зону резания.
Н-ограничение (схема б) относится к мощности Рд; после достижения данного уровня начинается
автоматическое снижение подачи так, чтобы мощность двигателя не превысила удвоенного значения H. Это
обеспечивает защиту электродвигателя от перегрева.
I-ограничение (схема в) обеспечивает защиту инструмента от поломки, так как при достижении момента
резания данного уровня цикл обработки прерывается.
М-ограничение (схема г) предназначено для защиты станка и технологической оснастки от перегрузки: при
достижении Мд данного уровня приводы подач станка останавливаются.

69.

Адаптивное управление эффективностью обработки на станке с ЧПУ
Обычно экономически оптимальный технологический процесс определяют таким периодом стойкости
инструмента и соответствующих ему параметров режима резания (при заданной стоимости единиц
машинного времени, вспомогательного времени, накладных расходов), при которых стоимость операции
будет наименьшей. Запись критериев оптимальности основана на зависимостях между скоростью резания,
подачей, глубиной и периодом стойкости инструмента.
Для чистовых операций период стойкости может быть менее важным, чем точность достигаемого
размера и шероховатости поверхности; однако для черновых операций необходимо снимать наибольшее
количество материала в единицу времени, т.е. выполнить условие наибольшей производительности
обработки. Таким образом, проблема адаптивного управления с целью установления экономических
режимов резания актуальна именно в отношении черновых операций.
Математическая формулировка этой проблемы может выглядеть различным образом, например так:
1 - оптимизация процесса резания путём максимизации отношения объёма снимаемого материала к
износу инструмента;
2 - оптимизация процесса резания путём минимизации отношения затрат к объёму снимаемого
материала за период стойкости инструмента.
Несмотря на различные формы описания в любом критерии оптимизации рассматривают сумму затрат,
связанных с машинным временем, временем на смену режущего инструмента, с эксплуатацией
инструмента. Отсюда можно сделать вывод относительно связи и непротиворечивости критериев
максимума производительности и минимума затрат.

70.

Проблему оптимизации технологического процесса чаще всего сводят к определению оптимальных
режимов резания (скорости резания, подачи). Однако сходные методы могут быть привлечены также к
оптимизации переходных процессов, допусков, последовательности инструментальных переходов. В
общем виде принцип оптимальности можно
сформулировать
так: для конкретного варианта
технологического процесса надо определить такие значения искомых технологических параметров,
которые обеспечивают наибольшую эффективность процесса при соблюдении ограничений по качеству
обработки, производительности, расходу оборотных средств, техническим, технологическим и
организационно-техническим возможностям станка.
Получить математическую модель системы адаптивного управления при формулировании принципа
оптимизации процесса в общем виде чисто теоретическим путём удаётся далеко не всегда. По этой
причине
при разработке модели
эффективны методы теории планирования эксперимента.
Информационно-измерительная и диагностическая система сама является непрерывно работающим
экспериментатором, а вычислительный блок оптимизации способен сам выполнять расчёты, требуемые
при построении модели процесса методами планирования эксперимента. В связи с этим блок оптимизации
может автоматически вносить необходимые коррекции в математическую модель, а в принципе и
синтезировать другой вариант такой модели.
Проиллюстрируем рассмотренный подход к построению системы
адаптивного управления на примере фрезерной обработки. В качестве
искомых технологических параметров примем подачу F и частоту
вращения n шпинделя. Это значит, что оптимальный режим следует
искать на плоскости (F, n), называемой производственной
характеристикой станка
Отображение принципа адаптивного управления
фрезерной обработкой на плоскости производственной
характеристики станка

71.

Определим оптимальный режим как такую точку на плоскости производственной характеристики, которая
соответствует минимуму приведённых затрат Qmin. Аналитическое выражение для минимума приведённых
затрат находят в виде аналитико-эмпирической функции:
Qmin = f (B, h, n, F), где В и h — соответственно, ширина и глубина фрезерования, причем эти параметры
являются по своему смыслу возмущениями; n и F — регулируемые параметры, оптимальное соотношение
которых и требуется отыскать.
В процессе оптимизации режима фрезерования приходится учитывать ограничения .
Так, наименьшая частота вращения nmin фрезы не может быть меньше некоторого определённого
значения, характеризующего условия резания. В других случаях nmin может определяться нижней
границей диапазона регулирования главного привода станка. Ограничение на nmax устанавливают из тех
соображений, что при высоких частотах вращения шпинделя наблюдаются быстрое изнашивание и
разрушение инструмента. Кроме того, nmax может быть верхней границей диапазона регулирования
главного привода станка. Следовательно, nmax > n > nmin.
Наибольшая подача на зуб Fz max определяется требованиями шероховатости фрезеруемой
поверхности, а нередко и прочностью инструмента. Наименьшая подача на зуб Fz min зависит от
технологических требований. Таким образом, Fz max > Fz > Fz min
Ограничения по скорости подачи F = Fz z n, где z – число зубьев фрезы, складываются из
регулировочных возможностей привода: Fmax > F > Fmin.
Допустимый вращающий момент Мmax на шпинделе определяется прочностью инструмента или
механизмов станка: М < Мmax. Максимальная мощность Pmax на шпинделе обусловлена возможностями
главного привода.
Все ограничения, выделяющие допустимую область на плоскости производственной характеристики,
могут быть разделены на конструктивные и технологические, а также на технологические ограничения
по силовым параметрам резания, т. е. по мощности и вращающему моменту на шпинделе. Первая группа
ограничений создаёт на плоскости производственной характеристики так называемую технологическую
зону, а вторая группа ограничений образует в пределах этой зоны четыре области 1, 2, 3 и 4, из которых
допустима только третья. Эту третью область следует рассматривать вместе с функцией Qmin, которая
представлена семейством кривых.

72.

При поиске оптимума необходимо удостовериться, на какой из кривых, составляющих семейство Qmin,
находится текущая рабочая точка. Это делается с помощью информационно-измерительной,
диагностической системы и математической модели процесса. Далее в работу вступает блок оптимизации.
Стратегия оптимизации процесса представлена в виде алгоритма (рис. 4.12).
Алгоритм оптимизации
технологического процесса
фрезерования на станке с
системой
адаптивного
управления
Прежде всего устанавливается положение рабочей точки относительно области конструктивных и
технологических ограничений. Если точка находится вне технологической области, то подаются команды на
введение её внутрь этой области. Если точка находится в пределах технологической области, то с помощью
датчиков мощности и вращающего момента регистрируется положение рабочей точки относительно
четырех областей 1…4 (см. рис.4.11). Далее подаются команды на достижение оптимальной точки.
Процедура повторяется с некоторой тактовой частотой сканирования

73.

На рис.4.13 показаны направления управляющих команд, выдаваемых блоком адаптивного управления,
для всевозможных исходных положений рабочей точки.
Отображение направления действия управляющих команд для различных исходных положений на
плоскости производственной характеристики станка

74.

SCADA - это процесс сбора информации реального времени с удаленных объектов для обработки, анализа и возможного
управление этими объектами.
В SCADA-системах в большей или меньшей степени реализованы основные принципы, такие, как работа в режиме реального
времени, использование значительного объема избыточной информации (высокая частота обновления данных), сетевая
архитектура, принципы открытых систем и модульного исполнения, наличие запасного оборудования, работающего в
«горячем резерве» и др.
Все современные SCADA-системы включают три основных структурных компонента (рис.2).
Дискретные SCADA предназначены для дискретного производства (машиностроения и т.д.). В них любое действие
выполняется по событиям. Cimplicity / iFIX от фирмы GeFanuc (США-Япония) - дискретная
Возникла необходимость применения нового подхода при разработке таких систем, а именно, ориентация в первую очередь на
человека-оператора (диспетчера) и его задачи. Реализацией такого подхода и являются SCADA-системы, которые иногда даже
называют SCADA/HMI.
(HMI - Human-Machine Interface), т.е. интерфейса, ориентированного на оператора.
Объект
управлен
ия
RTU CS
MT
U
Операт
ор
Основные структурные
компоненты SCADA-системы.
Remote Terminal Unit (RTU) - удаленный терминал, осуществляющий обработку задачи (управление) в режиме
реального времени.
Системы реального времени бывает двух типов: системы жесткого реального времени и системы мягкого
реального времени.
Системы жесткого реального времени не допускают никаких задержек
Спектр воплощения RTU широк - от примитивных датчиков, осуществляющих съем информации с объекта, до
специализированных многопроцессорных отказоустойчивых вычислительных комплексов, осуществляющих обработку
информации и управление в режиме жесткого реального времени. Конкретная его реализация определяется
конкретным применением. Использование устройств низкоуровневой обработки информации позволяет снизить
требования к пропускной способности каналов связи с центральным диспетчерским пунктом.
Communication System (CS) - коммуникационная система (каналы связи), необходима для передачи данных с
удаленных точек (объектов, терминалов) на центральный интерфейс оператора-диспетчера и передачи сигналов
управления на RTU.
Master Terminal Unit (MTU) - диспетчерский пункт управления (главный терминал); осуществляет обработку данных
и управление высокого уровня, как правило, в режиме мягкого реального времени. Одна из основных функций обеспечение интерфейса между человеком-оператором и системой. MTU может быть реализован в самом
разнообразном виде - от одиночного компьютера с дополнительными устройствами подключения к каналам связи до
больших вычислительных систем и/или объединенных в локальную сеть рабочих станций и серверов.

75.

Функциональная структура SCADA
В названии SCADA присутствуют две основные функции, возлагаемые на системы этого класса:
сбор данных о контролируемом процессе;
управление технологическим процессом, реализуемое ответственными лицами на основе собранных данных и правил
(критериев), выполнение которых обеспечивает наибольшую эффективность технологического процесса.
SCADA-системы обеспечивают выполнение следующих функций:
Прием информации о контролируемых технологических параметрах от контроллеров нижних уровней и датчиков.
Сохранение принятой информации в архивах.
Обработка принятой информации.
Графическое представление хода технологического процесса, а также принятой и архивной информации в удобной
для восприятия форме.
Прием команд оператора и передача их в адрес контроллеров нижних уровней и исполнительных механизмов.
Регистрация событий, связанных с контролируемым технологическим процессом и действиями персонала,
ответственного за эксплуатацию и обслуживание системы.
Оповещение эксплуатационного и обслуживающего персонала об обнаруженных аварийных событиях, связанных с
контролируемым технологическим процессом и функционированием программно-аппаратных средств АСУТП с
регистрацией действий персонала в аварийных ситуациях.
Формирование сводок и других отчетных документов на основе архивной информации.
Обмен информацией с автоматизированной системой управления предприятием.
Непосредственное автоматическое управление технологическим процессом в соответствии с заданными
алгоритмами.
Данный перечень функций, выполняемых SCADA-системами, не является абсолютно полным, более того, наличие
некоторых функций и объем их реализации сильно варьируется от системы к системе.
Основные возможности современных SCADA-пакетов
Исходя из требований, которые предъявляются к SCADA-системам, большинству современных пакетов присущи
следующие основные возможности:
Автоматизированная разработка, позволяющая создавать ПО системы автоматизации без реального
программирования.
Средства сбора и хранения первичной информации от устройств нижнего уровня.
Средства обработки первичной информации.
Средства управления и регистрации сигналов об аварийных ситуациях.
Средства хранения информации с возможностью ее постобработки (как правило, реализуется через интерфейсы к
наиболее популярным базам данных).
Средства визуализации информации в виде графиков, гистограмм и т.п.

76.

Особенности SCADA как процесса управления
Существует два типа управления удаленными объектами в SCADA-системах: автоматическое и инициируемое
оператором системы.
Процесс управления в современных SCADA-системах имеет следующие особенности:
•процесс SCADA применяется в системах, в которых обязательно наличие человека (оператора, диспетчера);
•процесс SCADA был разработан для систем, в которых любое неправильное воздействие может привести к отказу
объекта управления или даже катастрофическим последствиям;
•оператор несет, как правило, общую ответственность за управление системой, которая при нормальных условиях
только изредка требует подстройки параметров для достижения оптимальной производительности;
•активное участие оператора в процессе управления происходит нечасто и в непредсказуемые моменты времени,
обычно в случае наступления критических событий (отказы, нештатные ситуации и пр.);
•действия оператора в критических ситуациях могут быть жестко ограничены по времени (несколькими минутами
или даже секундами).
К SCADA-системам предъявляются следующие основные требования:
надежность системы;
безопасность управления;
открытость, как с точки зрения подключения различного контроллерного оборудования, так и коммуникации с
другими программами;
точность обработки и представления данных, создание богатых возможностей для реализации графического
интерфейса;
простота расширения системы;
использование новых технологий.
Требования безопасности и надежности управления в SCADA-системах включают:
никакой единичный отказ оборудования не должен вызвать выдачу ложного выходного воздействия (команды) на
объект управления;
никакая единичная ошибка оператора не должна вызвать выдачу ложного выходного воздействия (команды) на
объект управления;
все операции по управлению должны быть интуитивно- понятными и удобными для оператора (диспетчера).

77.

Выводы:
В настоящее время создание АСУТП, особенно для небольших предприятий, не является
чем-то исключительным. Наработаны типовые схемы, схемные и программные решения как
для непрерывных, так и для дискретных производств.
Для создания автоматизированных систем управления технологическими процессами
существуют и успешно применяются пакеты, называемые в технической литературе SCADAпрограммами (Supervisory Control and Data Acquisition - диспетчерское управление и сбор
данных).
Эти программы позволяют обеспечить двустороннюю связь в реальном времени с объектом
управления и контроля, визуализацию информации на экране монитора в любом удобном для
оператора виде, контроль нештатных ситуаций, организацию удаленного доступа, хранение и
обработку информации.
Практическое освоение SCADA-пакета для реализации АСУТП дискретным производством
становится актуальной задачей для современных технологов.

78.

79.

Исполнительное устройство (ИУ, англ . actuator)— устройство системы автоматического управления или
регулирования, воздействующее на процесс или объект в соответствии с получаемой управляющей
(командной) информацией.
ИУ передает воздействие с управляющего устройства (УУ) на объект управления (ОУ).
Управляющим устройством может быть любая динамическая система.
ИУ состоит из двух функциональных блоков: исполнительного механизма (ИМ) и регулирующего органа
(РО); может оснащаться также дополнительными блоками.
Входные и выходные сигналы исполнительных устройств, а также их методы воздействия на объект
управления могут иметь различную физико-химическую закономерность.
Исполнительные устройства в контуре следящей системы:
сигнал рассогласования ε , равный разности задающего сигнала х и сигнала обратной связи хос,
с помощью управляющего устройства преобразуется в сигнал управления u, который передаётся
в виде сигнала а на объект управления с выходным (управляемым) параметром y
В технике, исполнительные устройства представляют собой преобразователи, превращающие входной
сигнал u (электрический, оптический, механический, пневматический и др.) в выходной сигнал (обычно
в движение) a, воздействующий на объект управления.
Виртуальные (программные) приборы используют датчики, измеряющие текущее состояние z
объекта и исполнительные устройства для формирования сигнала обратной связи хос.
Исполнительные устройства включают в себя: электрические двигатели, электромеханические,
пневматические или гидравлические приводы, релейные устройства, захватывающие механизмы
роботов, приводы их движущихся частей, включая электромагнитные (соленоидные) приводы и
приводы типа «звуковая катушка» (англ. Voice coil), а также многие другие типы ИУ .

80.

Классификация исполнительных устройств САУ

81.

При перемещении движка реостата R 1 меняется ток в обмотке возбуждения L1 генератора G
и его ЭДС Е и напряжение Uя, подводимое к якорю двигателя М постоянного тока, имеющего
обмотку возбуждения L2, на которую подаётся постоянное напряжение U2.
Тахогенератор BR, установленный на одном валу с двигателем М, развивает ЭДС UBR,
пропорциональную управляемой величине – угловой скорости ω вала двигателя.
К щёткам тахогенератора может быть подключен вольтметр, шкала которого проградуирована
в единицах угловой скорости, что позволяет вести только визуальный контроль за управляемой
величиной – угловой скоростью ω вала двигателя.
Если характеристики машин стабильны, то каждому положению задающего устройства (ЗУ) движка реостата L1 будет соответствовать определённое значение управляемой величины –
угловой скорости ω вала двигателя М при постоянном значении возмущающего воздействия F(t)–
нагрузки на его валу.
В данной системе управляющее устройство УУ - генератор воздействует на исполнительное
устройство (ИУ) – якорную цепь управляемого объекта (ОУ) – электродвигателя с независимым
возбуждением, обмотка которого выполняет роль усилителя мощности (УС), но обратного
воздействия нет: система работает по разомкнутому циклу.
Пример системы разомкнутого регулирования скорости вращения двигателя постоянного тока с независимым
возбуждением

82.

Напряжение тахогенератора UBR, пропорциональное скорости вращения ω, непрерывно сравнивается с
постоянным значением напряжения U0, и разность между ними в виде U=U0-UBR через усилитель УС подаётся в
якорную цепь двигателя М1. Любое изменение угловой скорости ω при воздействии нагрузки F приведёт к
появлению сигнала на двигателе М1, который переместит ползунок реостата R1 в ту или другую сторону. В
результате этого при изменении угловой скорости двигателя М1 ток в обмотке возбуждения L1 генератора G
увеличивается или уменьшается. Это приведёт к соответствующему изменению ЭДС генератора Е=Uя , где Uя
– напряжение в якорной цепи двигателя М, т.е . к изменению угловой скорости ω двигателя М, а, следовательно,
и к возвращению управляемой величины ω к заданному значению.
Пример системы замкнутого регулирования скорости вращения двигателя постоянного тока
с независимым возбуждением

83.

Пропорциональные регуляторы
Пример контура пропорционального регулирования температуры приточного воздуха в канальном кондиционере.
Температура воздуха поддерживается водяным калорифером, через который пропускается теплоноситель. Воздух,
проходя через калорифер, нагревается. Температура воздуха после водяного калорифера измеряется датчиком (Т).
Далее эта величина поступает на устройство сравнения (УС) измеренного значения температуры (ТИЗМ) и заданного
(Tзад). В зависимости от разности между температурой уставки и измеренным значением температуры регулятор
(Р) вырабатывает сигнал, воздействующий на исполнительный механизм (М – электропривод трехходового
клапана). Электропривод открывает или закрывает трехходовой клапан до положения Ф, при котором ошибка
ε = Tзад – Тизм будет стремиться к нулю.
Выходным сигналом П-регулятора может быть напряжение U в определенном диапазоне (например, постоянное
напряжение в диапазоне от 0 до 10 В).
Сигнал на выходе устройства управления будет иметь вид:
U = Uo +Кp · ε,
где Uo – сигнал на выходе устройства управления при ε = 0.
Диапазон изменения выходного сигнала U называется диапазоном регулирования. Диапазон изменения сигнала
ошибки ε называют пропорциональным диапазоном.
В П-регуляторах имеется возможность изменять диапазон регулирования и пропорциональный диапазон
(см. график пропорционального регулирования на следующем слайде).
Структурная схема САР
Контур регулирования температуры
приточного воздуха в канале центрального
кондиционера

84.

Из графика пропорционального регулирования видно, что чем
меньше пропорциональный диапазон, тем круче характеристика
регулирования. Кривая (1) соответствует диапазону изменения
температуры 0–10 °С, а кривая (2) – диапазону 0–4°С.
Величину Кp =∆U/ε называют коэффициентом регулирования?
где ∆U = U – U0.
В первом случае Кp = 1, а во втором Кp = 2,5.
График пропорционального
регулирования
При больших значениях Кp в
контуре регулирования могут
возникнуть колебания - переходный
процесс пропорционального
регулирования.
Так, если во время включения
системы температура воздуха Тизм
ниже заданной температуры Tзад,
устройство управления выдает
большой сигнал U на открытие
трехходового клапана Ф. Температура
Переходной процесс при пропорциональном Т водяного калорифера и приточного
регулировании
воздуха начнёт повышаться.
Когда температура приточного воздуха после водяного калорифера достигает Tзад, устройство управления выдаёт
команду на закрытие трехходового клапана (точка t1). Однако из-за того, что калорифер разогрет, температура
приточного воздуха до момента t2 еще будет расти, а затем начнет снижаться. Этот процесс имеет вид затухающих
колебаний, и через определенное время t3 процесс стабилизируется.
После стабилизации из-за инерционности системы всегда будет существовать статическая ошибка Δст = Tзад –Тизм.
Чем большим выбран пропорциональный диапазон регулирования, тем большей будет величина
статистической ошибки Δст. При малой величине пропорционального диапазона увеличивается время переходных
процессов, и при некоторых условиях может возникнуть автоколебательный (незатухающий) процесс в контуре
регулирования.
Посредством выбора параметров регулирования П-регулятора можно существенно уменьшить установившуюся
ошибку регулирования Δст., однако её полное устранение не представляется возможным даже теоретически.

85.

П-регулятор с дополнительным апериодическим звеном
На структурной схеме САР видно, что в цепочке регулирования в реальном регуляторе установлено еще одно звено –
исполнительный механизм (М). В данном случае – это электродвигатель привода трехходового клапана. Электрический привод
является интегрирующим звеном и его влияние по возможности уменьшают, используя обратные связи. Это связано с тем, что
динамические свойства участка, охваченного обратной связью, слабо зависят от динамических свойств прямого участка, а
определяются в основном динамическими свойствами звена обратной связи. Эта особенность широко используется на практике при
разработке автоматических регуляторов.
Исходя из этого, для устранения влияния исполнительного механизма его необходимо охватить отрицательной обратной связью.
Для повышения коэффициента передачи прямого канала отрицательной обратной связью нужно охватить и усилительное звено
регулятора. Такие П-регуляторы, называемые позиционерами, можно представить в виде последовательного соединения собственно
П-регулятора и некоторого апериодического звена 1-го порядка с постоянной времени Ти.
Структурная схема П-регулятора и реализуемый ею закон регулирования.
W(p)= 1/p; h(t) = k∙t∙1(t);w(t)=k∙1(t)
Электродвигатель постоянного
тока – динамическое звено САР
Структурная схема П-регулятора с
дополнительным апериодическим звеном
Переходной процесс в позиционере
(при пропорциональном регулировании с
дополнительным апериодическими звеном
Параметром настройки регулятора является коэффициент передачи устройства обратной связи Кос = 1 / Кр.
Коэффициент передачи регулятора Кр тем больше, чем меньше Кос. Однако следует иметь в виду, что чем больше Кр, тем
больше постоянная времени Ти интегрирующего звена и тем больше искажается идеальный закон П-регулирования
( см. график переходного процесса позиционера).

86.

Пропорционально-интегральные регуляторы
Статическую ошибку Δст, возникающую при пропорциональном регулировании, можно исключить, если параллельно
пропорциональному (П) ввести еще и интегральное (И) звено. Математически этот процесс может быть описан следующей
зависимостью:
= Kp · εo(1+t/Tи)
Структура
ПИ- регулятора
где Ки=1/Ти – коэффициент пропорциональности интегральной составляющей,
Ти - постоянная времени интегрирования, которая является параметром настройки
И-регулятора.
Рассмотрим физический смысл постоянной времени интегрирования Ти . Предположим,
что на вход регулятора поступил сигнал ε = εo, а пропорциональная составляющая
отсутствует, т.е. Kp = 0. При этом выходной сигнал u будет меняться по закону u = εo · t/Tи .
По истечении времени t = Tи значение выходного сигнала будет равно uуст = εo .
Это приведёт к перемещению регулирующего органа до момента, пока ошибка
рассогласования Δст = ε - εo не станет равной 0:
Передаточная функция ПИ-регулятора:
W(p)= P + I= Kр+1/Tи·р = Kp· (Tи·р +1) /Ти·р.
Переходной процесс
при ПИ- регулировании
Из формулы видно, что П (или P)-составляющая складывается с накопленной И (или I)составляющей за время Tи. Фактически ПИ-регулятор накапливает предыдущую историю
своей работы. Если система не испытывает внешних возмущений , то регулируемая величина
u стабилизируется на заданном значении. При этом П-составляющая будет равняться 0, а Исоставляющая полностью обеспечит выходной сигнал. Чем больше Ти, тем медленнее
регулятор накапливает сигнал.
Настройка ПИ-регулятора определяется характером
изменения во времени возмущающих воздействий F(t).
Если в системе возникают возмущающие воздействия в виде
единичных скачков, то следует применять ПИ- регулятор с
достаточно большой И - составляющей, чтобы в кратчайшее время
устранить отклонение регулируемой величины.
Переходная характеристика ПИ-регулятора

87.

Пропорционьно-интегрально-дифференциальные регуляторы
Пропорционально-интегрально-дифференциальный (ПИД) регулятор — устройство в управляющем контуре с обратной
связью. Используется в системах автоматического управления для формирования управляющего сигнала с целью получения
необходимых точности и качества переходного процесса.
ПИД-регулятор формирует управляющий сигнал u(t), являющийся суммой трёх слагаемых, первое из которых
пропорционально разности входного сигнала и сигнала обратной связи, т.е. сигнала рассогласования е(t) = x(t) – xос(t),
второе соответствует интегралу сигнала рассогласования, третье — производной сигнала рассогласования.
ПИД-регулятор – самый сбалансированный из всех регуляторов, построенных на основе типовых звеньев, поэтому широко
применяется в различных САР.
Пропорциональная составляющая (Р) вырабатывает сигнал, который противодействует отклонению регулируемой величины
в данный момент времени ε(t), что соответствует принципу П-регулятора.
Интегральная составляющая (I) накапливает результирующее значение ε(t), устраняя, таким образом, недостаток
П-регулятора – наличие статической ошибки.
Дифференциальная составляющая (D) прогнозирует отклонение от задания ε(t) и следит за скоростью отклонения, поэтому
является самой быстрой в данном алгоритме.

88.

ПИД-регулятор обладает Д-составляющей, которая прогнозирует отклонение от задания и следит за скоростью отклонения,
поэтому является самой быстрой в данном алгоритме. Это является как преимуществом, так и недостатком одновременно, что
необходимо учитывать при выборе закона регулирования и назначения параметров регуляторов.
Математическое описание идеального ПИД-регулятора:
где u (t) – выходной сигнал регулятора; P – пропорциональная часть; I – интегральная часть; D- дифференциальная часть;
Kp – коэффициент усиления; Tи = 1/Ki – постоянная интегрирования; Тд = Kd – время дифференцирования;
ε(t) – ошибка (входной сигнал регулятора).
Как видно из формулы, дифференциальная часть – производная от ошибки, да ещё и с коэффициентом Тд – временем
дифференцирования. Эта часть может существенно уменьшить время регулирования и улучшить динамическое качество
регулирования. Однако, если вход регулятора зашумлен, т.е. имеются существенные скачки регулируемой величины или
процесс имеет стохастический характер, то дифференциальная составляющая приведёт систему к неустойчивому
расходящемуся процессу.
Выбор время дифференцирования – очень сложное и ответственное решение для инженера – разработчика САР.
Из графика переходного процесса видно, что в начальный момент
времени ПИД-регулятор даёт бесконечный выброс выходной
величины u(t). Это объясняется тем, что реакция идеального
дифференцирующего звена на ступенчатое воздействие
описывается дельта-функцией, которая имеет бесконечно
большой скачок в момент приложения ступенчатого воздействия.
Затем процесс стабилизируется относительного заданного
значения выходного сигнала uo(t) за счёт пропорциональной и
интегральной частей регулятора
Переходный процесс в ПИД-регуляторе

89.

ПИД-регулятор можно просто собрать используя схему, полученную типовым соединением звеньев – параллельным.
Схема для моделирования ПИД-регулятора
(Тд=0,2 с, Кр =1, Ти = 2 с)
Переходный процесс в ПИД-регуляторе
Исследование различных типов регуляторов

90.

Регуляторы микропроцессорные МИНИТЕРМ предназначены для измерения и регулирования
различных технологических параметров, например, температуры, давления, разрежения, уровня
жидкости, расхода и т.п.
Питание: от 18 до 32В постоянного тока
Ресурсы: до 6 AI + 2 DI+ 1 FO + 3 DO + 1 AO
Индикатор: 2 строки по 4 символа (отображение задания и значения регулируемого параметра)
Интерфейс: RS232 (связь с верхним уровнем управления)

91.

При создании различных устройств автоматики обычно ставится задача обеспечения заданной скорости вращения w вала
исполнительного электродвигателя, не зависящей от действующей нагрузки Мн.
Решение задачи состоит в расчёте и реализации ПИД-регулятора по скорости, который состоит из пропорционального (Кр),
интегрального (Ки/р) и дифференциального (Кд∙р) звеньев, у каждого из которых есть свой коэффициент усиления. Здесь: р оператор дифференцирования (р = 1/dt).
Структурная схема одноконтурной системы управления с ПИД-регулятором
На вход системы поступает сигнал, соответствующий заданному значению скорости wз (t) в тех же единицах, что и фактическая
скорость wф(t), которая измеряется датчиком скорости типа тахогенератора (ТГ).
Сумматор обратной связи вычитает из сигнала задания скорости wз (t) сигнал фактической скорости wф(t) и формирует на
выходе сигнал рассогласования или ошибки dw(t) =wз (t) - wф(t).
Сигнал рассогласования dw(t) поступает на пропорциональное, интегральное и дифференциальное звенья ПИД-регулятора.
Пропорциональное звено производит умножение сигнала ошибки dw(t) на коэффициент Kр и формирует пропорциональный
рассогласованию выходной сигнал uп.
Интегральное звено производит интегрирование сигнала dw(t)) по времени, умножает на коэффициент Kи = 1/Tи и формирует
выходной сигнал uи, соответствующий углу поворота f(t) вала двигателя.
Дифференциальное звено производит дифференцирование сигнала ошибки по времени e(t) = ddw(t)/dt, умножает результат на
коэффициент Kд и формирует выходной сигнал uд , соответствующий угловому ускорению e(t) вала двигателя.
Сумматор ПИД-регулятора суммирует сигналы uп(t), uи(t) и uд(t) и формирует выходной сигнал u(t), который поступает в
блок управления приводом (БУП). Затем сигнал управления усиливается в блоке усилителя мощности (УМ) и в виде напряжения
питания U(t) подаётся на статорную обмотку электродвигателя.

92.

Системы регулирования скорости вращения вала электродвигателя с высокими статическими и динамическими свойствами
в настоящее время проектируются с помощью многоконтурных систем с различными видами обратных связей.
По структуре замкнутые системы управления электроприводами выполняются трех видов:
• с общим сумматором;
• с независимым регулированием параметров;
• системы подчинённого регулирования.
Система с общим сумматором
Все сигналы отрицательных обратных связей по току (хос1), углу поворота вала двигателя (хос2)и скорости его вращения
(хос3) одновременно сравниваются с задающим сигналом хз и последовательно получаемыми рассогласованиями е1и е2. Таким
образом они суммируются и формируют общий сигнал рассогласования е на входе усилителя УС, который служит для
повышения коэффициента усиления системы.
Такие системы обычно используют для регулирования одного параметра – скорости вращения w вала электродвигателя .
Настройка качеств регулирования осуществляется блоками настройки (БН) одновременно для разных параметров: тока
якоря iя , угла поворота f и скорости вращения w двигателя. При этом независимая настройка каждого параметра
невозможна.

93.

Система с независимым регулированием
Каждому параметру соответствует свой регулятор (Р1 ,Р2, Р3) и свой сигнал задания ( xз1, xз2, xз3) .
Таким образом, в такой системе в каждый момент времени регулируется только один параметр.
Это обеспечивает логическое переключающее устройство (ЛПУ) , которое подключает на вход объекта управления
(ОУ) выход того регулятора, воздействие которого в данный момент времени является определяющим .

94.

Система подчиненного регулирования
Регулирование параметров осуществляется последовательно. Каждому регулирующему параметру соответствует
свой регулятор . Задающий сигнал каждого последующего регулируемого параметра соответствует выходу
предыдущего регулятора.
Поэтому регулирование каждой координаты подчинено регулированию предыдущей.
Эта система позволяет настраивать каждый параметр отдельно, начиная с внутреннего.

95.

ЦАП
ω
Функциональная схема следящего электропривода
с высокомоментным двигателем постоянного тока
Электропривод включает в себя цифровой контур регулирования положения –угла поворота φ вала двигателя,
использующий аппаратные и программные средства микропроцессорных устройств ЧПУ, и аналоговые контуры
регулирования скорости ω и тока якоря iя с датчиками тока (ДТ) и скорости - тахогенератором (ТГ) в цепях обратной связи
системы подчиненного регулирования
Якорь двигателя постоянного тока (М) питается от реверсивного широтно-импульсного тиристорного преобразователя
(ТП) с системой импульсно-фазового управления (СИФУ), которая преобразует постоянное напряжение управлении (Uy) в
регулируемые по фазе импульсы "зажигания" тиристоров преобразователя (ТП). В качестве регуляторов тока (РТ) и
скорости (PC) используются пропорционально-интегральные (ПИ) регуляторы. Контур регулирования положения включает
в себя импульсный датчик (ДП) и АЦП контроллера измерительного преобразователя. Цифровое регулирование
осуществляет микропроцессор (МП).
Сигнал с датчика ДП, который определяет фактический угол поворота (⻆) ротора двигателя, преобразованный в
машинный код Хφ в АЦП, поступает в центральный процессорный блок (CPU) ЧПУ. Микропроцессорное устройство на
основе сравнения кода Хφ с заданным в исполняемом кадре управляющей программы кодом перемещения Хφ3
вычисляет величину установки скорости подачи и формирует код задания скорости Хω3. Преобразователь кода в
напряжение (ПКН), входящий в ЦАП контроллера привода УЧПУ, используя это кодовое значение, формирует напряжение
U3, пропорциональное заданной частоте вращения (ω3) двигателя.

96.

Р(ω)
M(ω)
Р(ω)
M(ω)
Фд
ωд
ωд min ωд ном
ωд mах.
Функциональная схема регулируемого электропривода постоянного тока
с двухзонным регулированием скорости
Регулируемые электроприводы главного движения станков с ЧПУ должны иметь две зоны регулирования: при
постоянном моменте М = const в диапазоне низких скоростей двигателя (от ωд min до ωд ном); при постоянной мощности
резания в диапазоне от ωд ном до ωд mах.
В главных приводах постоянного тока нижняя зона регулирования (до ωд ном) обеспечивается изменением напряжения Uд
на якоре двигателя при постоянном моменте, а верхняя зона (выше ωд ном) - изменением потока Фд двигателя при
постоянной мощности.
Контуры регулирования скорости посредством изменения напряжения якоря Uд и потока Фд или Eд должны быть
взаимосвязаны. Воздействуя на цепь возбуждения управляющим напряжением UE1 , которое задается устройством ЧПУ
поддерживают ЭДС двигателя, соответствующее его номинальному значению: Ед=Сд Фд ωд = |Еном| .
Поэтому при ωд < ωд ном регулятор ЭДС находится в зоне ограничения, и поток двигателя Фд равен номинальному
значению, т.е. Фд = const; при этом регулирование скорости выполняется при постоянном моменте. Когда модуль ЭДС (|Ед|)
достигнет номинального значения, регулятор РЭ выходит из ограничения, замыкая контур управления ЭДС: система
переходит в режим поддержания постоянной ЭДС двигателя, которое происходит в результате ослабления потока обмоткой
возбуждения. В этом режиме параметры контура скорости должны меняться при уменьшении значения Фд. Уменьшению Фд
соответствует изменение Ед в соответствии с законом регулирования при постоянной мощности.
Компенсация изменения Фд = Eд / (Сдωд) выполняется в множительно-делительном устройстве (МДУ), входящем в контур
регулирования Uд: выходное напряжение Uрс регулятора скорости (PC) умножается на величину, пропорциональную ωд, и
делится на величину, пропорциональную |Ед| , которую можно измерить.

97.

ЭМТ
Функциональная схема регулируемого электропривода
переменного тока с асинхронным двигателем
Регулируемые электроприводы переменного тока на базе асинхронных двигателей, оснащённых встроенным датчиком
скорости (ω) –тахогенератором (ТГ) и электромагнитным тормозом (ЭМТ).
Такие приводы при дополнительном оснащении датчиками положения (φ) используются и в следящих приводах
технологического оборудования с ЧПУ.
Питание асинхронного двигателя М осуществляется от трёхфазного 6-тактного переключателя на транзисторных
ключах (ТП). Напряжение постоянного тока на ТП подается от управляемого тиристорного преобразователя (ТП1).
Преобразователь ТП2 служит для возврата энергии в сеть при генераторном режиме привода в процессе торможения.
Блок управления приводом содержит два контура регулирования: скорости (PC); потока и момента (РПМ) двигателя.
Регулятор скорости аналогового типа был рассмотрен ранее (см. описание следящего ЭП постоянного тока).
Для пояснения принципа работы РПМ дадим упрощённое математическое описание электропривода на базе
асинхронного двигателя с частотно-токовым управлением.
Электромагнитный момент Мд, вращающий ротор двигателя, является в общем случае функцией двух комплексных
переменных:
Мд = 1,5Кд∙ р(ψр x Iд),
(1)
где Кд - конструктивный коэффициент; р - число пар полюсов двигателя; ψр - вектор потокосцепления ротора; 1с - вектор
тока статора.
Используя данную зависимость, можно обеспечить регулирование скорости электропривода как при постоянном
вращающем моменте (М = const), так и при постоянной мощности (P = const), т.е. с регулированием момента

98.

Рассмотрим более простые зависимости для изменения Мд , используя частотно-токовое управление и систему
координат, которая ориентирована по вектору потокосцепления ротора:
d p
dt
1
( L p i1c p )
Tp
L p i 2c
d
p
dt
Tp p
(2)
где ψр - потокосцепление ротора; ilc, i2c - проекция вектора тока статора на оси координат, ориентированные по
потокосцеплению ψр; ωp - угловая скорость ротора; θ - угол поворота поля относительно неподвижной системы координат;
Lp - приведенная индуктивность ротора; Tp - электромеханическая постоянная времени ротора.
Решение системы уравнений (2) производится специализированным вычислительным устройством - регулятором потока и
момента (РПМ).
При частотно-токовом управлении, задавая значение i1c =i1*, можно управлять потокосцеплением ψp , а задавая i2с, - электромагнитным моментом Mд.
Чтобы обеспечить нахождение токов фаз статора (iА, iВ и iС), необходимо осуществить преобразование координат, т.е.
переход к неподвижным осям координат статора:
iαc i1c cos i2c sin ;
i c i1c sin i2c cos ;
i А i c ;
i В ( 3i c i c ) / 2;
(3)
iС ( 3i c i c ) / 2,
где iαc, iβc - проекции вектора тока статора на оси неподвижной системы координат.
Преобразование координат в соответствии с системой уравнений (3) выполняет специальный функциональный блок преобразователь координат (ПК).
В систему регулирования момента входит также блок регуляторов токов фаз (РТФ), на который поступают из ПК
сигналы задания тока iA , iB , iC статора и фактические значения токов фаз iф с датчика тока (ДТ).

99.

Функциональная схема цифрового электропривода переменного тока
Управление цифровыми приводами главного движения и подачи в реальном времени основывается на так называемом
"сигнальном" контроллере, выполненном на базе мощного 64-разрядного RISC-процессора.
Конструктивно цифровые электроприводы выполнены в виде плат управления, подключаемых с помощью стандартной
цифровой приводной шины к информационному каналу промышленного компьютера (ПК) системы ЧПУ.
В плату управления электроприводом входят модули цифровых интерфейсов для разных типов датчиков: аналогоцифровой преобразователь АЦП (ПДТ), преобразующий сигналы датчика тока (ДТ); АЦП (ПДП), который преобразует
сигналы датчика перемещения (Д) типа синусно-косинусного "вращающегося трансформатора", измеряющего угол
поворота ротора двигателя; АЦП (ПДП), который преобразует сигналы внешних датчиков положении (ДП), устанавливаемых
непосредственно на исполнительных механизмах станка.
Функция цифрового дифференцирования позволяет преобразовать сигнал перемещения в соответствующее кодовое
значение скорости (П/С).
Цифровые коды преобразованных сигналов текущего состояния привода и исполнительных органов станка поступают в
модули регуляторов тока (РТ) и скорости (РС), где сравниваются с заданными процессором цифровыми данными.
Цифровой код, полученный преобразователем датчика положения (ДП), непосредственно обрабатывается процессором
управления перемещения в системе ЧПУ.
Блок управления (БУ) осуществляет цифроаналоговое преобразование (ЦАП) цифрового кода на выходе регуляторов
привода в сигналы напряжения, управляющие силовым блоком тиристорных или транзисторных ключей (ТП),
коммутирующих статорные обмотки электродвигателя.

100.

Цифро-аналоговый преобразователь (ЦАП) — устройство для преобразования цифрового (обычно
двоичного) кода в аналоговый сигнал (ток, напряжение или заряд). Примером ЦАП является
преобразователь кода в напряжение (ПКН). Цифро-аналоговые преобразователи являются интерфейсом
между дискретным цифровым кодом и аналоговыми сигналами.
Аналого-цифровой преобразователь (АЦП) производит обратную операцию.
Широтно-импульсный модулятор — простейший тип ЦАП. Стабильный источник тока или напряжения
периодически включается на время, пропорциональное преобразуемому цифровому коду, далее полученная
импульсная последовательность фильтруется аналоговым фильтром нижних частот. Такой способ часто
используется для управления скоростью электромоторов, а также становится популярным в Hi-Fi-аудиотехнике.
График, иллюстрирующий применение
трёхуровневой ШИМ для управления
электродвигателем, которая используется в приводах
асинхронных электродвигателей с переменной
частотой.
Напряжение от ШИ-модулятора, подаваемое на
обмотку машины, изображено синим (V).
Магнитный поток в статоре машины показан
красным (B).
Здесь магнитный поток имеет приблизительно
синусоидальную форму, благодаря
соответствующему закону ШИМ.

101.

Аналого-цифровой преобразователь (АЦП, англ. Analog-to-digital converter, ADC) — устройство,
преобразующее входной аналоговый сигнал в дискретный код (цифровой сигнал).
Обратное преобразование осуществляется при помощи ЦАП (цифро-аналогового преобразователя, DAC).
Как правило, АЦП — электронное устройство, преобразующее напряжение в двоичный цифровой код.
Тем не менее, некоторые неэлектронные устройства с цифровым выходом, следует также относить к АЦП,
например, некоторые типы преобразователей типа «угол-код».
Простейшим одноразрядным двоичным АЦП является компаратор.
Как правило, АЦП выпускаются в виде микросхем.
Разрешение АЦП — минимальное изменение величины аналогового сигнала, которое может быть
преобразовано данным АЦП — связано с его разрядностью. В случае единичного измерения без учёта
шумов разрешение напрямую определяется разрядностью АЦП.
Разрядность АЦП характеризует количество дискретных значений, которые преобразователь может
выдать на выходе. В двоичных АЦП измеряется в битах, в троичных АЦП измеряется в тритах.
Например, двоичный 8-ми разрядный АЦП, способен выдать 256 дискретных значений (0…255),
поскольку , 2 в 8-й степени равно 256; троичный 8-ми разрядный АЦП, способен выдать 6561 дискретное
значение, поскольку 3 в 8-й степени равно 6561.

102.

Структурные схемы параллельного АЦП в виде гибридной микросхемы

103.

Классификация и свойства датчиков САУ
По принципу действия датчики подразделяются на следующие виды:
• аналоговые и цифровые;
• потенциометрические, импульсные и кодовые;
• индуктивные, емкостные, датчики Холла и ультразвуковые.
По назначению применяются датчики следующих типов:
• самонаведения (лазерные, ультразвуковые);
• тактильные;
• усилий (тензорезисторы, пьезоэлектрические, магнитоупругие, силомоментные).
Измерительные устройства для контроля скоростей и ускорений подразделяют на группы:
• для поступательного движения;
• для вращательного движения.
Основные характеристики датчиков:
• чувствительность,
• разрешающая способность,
• статические и динамические характеристики.
Положительными свойствами датчиков являются:
• линейность статических характеристик,
• стабильность характеристик во времени,
• модульность исполнения и взаимозаменяемость,
• интеллектуальность (в мехатронных системах).

104.

Схема фотодатчика :
УУ – устройство управления;
D1, D2 – источник излучения и фотоприемник
ε
Схема индуктивного датчика:
УУ – устройство управления
Схема потенциометрического
датчика:
Uвх, Uвых – входное и
выходное напряжение
ε
Схема ёмкостного датчика :
Ёмкость зависит от площади
обкладок конденсатора S,
расстояния между ними l
и диэлектрической проницаемости
среды ε.
Индукционный датчик:
Изменение параметров магнитной
системы зависят от расстояния h
между отдельными элементами
системы
Тензометрический датчик:
УС – усилитель;
ΔL – линейная деформация
Rx∙R1= R2∙R3
Коэффициент чувствительности
Kт = ΔR/ΔL;

105.

Путевые бесконтактные выключатели: а и б — цилиндрические, в —
призматические с пазом; 1 - корпус, 2 - детали крепления, 3 управляющий элемент

106.

Фотоэлектрические датчики перемещения:
а - линейный, б - круговой импульсный,
в - шкала кодового датчика
Диаграмма сигналов фотоэлектрического
датчика: а - сигнал на фотодиодах,
б - сигнал на выходе усилителя формирователя, в - сигнал на выходе
делителя

107.

108.

Контроль инструментов с
помощью 2-координатной
контактной измерительной
головки
Структурная схема ультразвукового датчика
для контроля состояний инструмента

109.

Вывод:
Проектирование САУ исполнительными устройствами технологических
объектов требует интеграции знаний, полученных при изучении многих
дисциплин естественнонаучного и общего профессионального циклов,
становясь предметом изучения студентами направления АП.

110.

1.
2.
3.
4.
5.
6.
7.
8.
9.
10.
11.
12.
13.
14.
15.
16.
17.
18.
19.
20.
21.
Контрольные вопросы и задания для самостоятельной работы студентов
Изобразите структурную схему микропроцессорной системы управления технологическими объектами и поясните принцип её работы.
Дайте определение микропроцессорной системе числового программного управления (ЧПУ типа CNC) технологическим объектом; назовите её
основные функции..
Изобразите структурную схему программируемого логического контроллера (ПЛК), поясните его назначение и принцип работы.
Поясните принцип работы системы программного управления технологическими объектами на базе промышленного персонального компьютера;
назовите её преимущества.
Изобразите общую структуру программного обеспечения микропроцессорных систем управления технологическими объектами и назовите его
функциональные уровни.
Дайте определение и назовите основные функции операционной системы реального времени в программном обеспечении микропроцессорных систем
управления.
Назовите состав прикладного программного обеспечения микропроцессорных систем управления технологическими объектами и поясните методы его
разработки.
Поясните стандартную классификацию систем ЧПУ технологическим оборудованием по их назначению и функциональным возможностям; назовите
классы систем ЧПУ.
Изобразите и поясните структурную схему универсальной системы ЧПУ технологическим оборудованием на базе промышленного персонального
компьютера (ЧПУ типа PCNC).
Изобразите и поясните структурную схему многопроцессорной системы ЧПУ оборудованием типа обрабатывающего центра или гибкой
производственной ячейки.
Поясните принцип построения распределённой системы программного управления группой оборудования в составе автоматизированного участка или
линии (типа DNC).
Дайте определение АСУТП, поясните её состав и назначение различных функциональных уровней общей структурной схемы на базе локальной
промышленной сети.
Поясните назначение и назовите основные функции сети программируемых логических контроллеров в составе АСУТП обрабатывающего
производства.
Назовите стандартные графические языки программирования логических контроллеров и поясните теоретические основы различных вариантов
построения их модели.
Назовите стандартные текстовые языки программирования логических контроллеров и поясните особенности разных языковых уровней записей их
рабочих программ.
Назовите основные инструментальные системы программирования контроллеров АСУТП; изобразите структуру и поясните принцип построения
системы ISaGRAF.
Назовите и поясните основные этапы процесса проектирования системы программно-логического управления автоматизированным технологическим
комплексом.
Дайте определение системе SCADA и назовите её основные функции в составе АСУТП; поясните принцип построения системы на базе локальной
промышленной сети.
Дайте определение понятию человеко-машинного интерфейса (ЧМИ или HMI); поясните принципы его реализации в системе SCADA и на локальных
уровнях программно-логического управления технологическими объектами в составе АСУТП.
Назовите основные программные средства проектирования и настройки системы SCADA; поясните принцип их использования в АСУТП
обрабатывающих производств.
Изобразите схему и поясните процесс взаимосвязи автоматизированных систем управления технологическими процессами (АСУТП) и оперативного
управления производством (АСУПП или MES) с использованием функций системы SCADA.
English     Русский Правила