БЕТОНЫ
1.Общие сведения и классификация бетонов.
2. Сырьевые материалы для тяжелого бетона.
Для приготовления бетонной смеси применяется питьевая вода, а также любая вода, не содержащая вредных примесей (сульфатов,
3. Приготовление и транспортирование бетонной смеси
Автоматический дозатор по массе для заполнителей: 1 - автоматические весы; 2 - бункер; 3 - приемная воронка; 4 - выпускной
Бетоносмеситель С-773а: а - общий вид; б - конструктивная схема; 1 - чаша; 2 - рама; 3 - смесительное устройство; 4 -
4. Укладка бетонной смеси. Уход за бетоном и контроль качества
5. Свойства бетонной смеси и структурообразование бетона
График зависимости прочности бетона от цементно-водного отношения (Ц/В)
Кривая “напряжение-деформация” бетона
7. Проектирование состава бетона
8. Специальные виды тяжелых бетонов
9. Легкие бетоны
Схема производства аглопоритового гравия из золы ТЭЦ: 1 - пневмотранспорт золы; 2 - пневмотранспорт возврата; 3 - расходный
Ячеистые бетоны
Полимербетоны и полимерцементные бетоны
3.24M
Категория: СтроительствоСтроительство

Бетоны, классификация и свойства

1. БЕТОНЫ

ПЛАН
1.Общие сведения и классификация бетонов.
2. Сырьевые материалы для тяжелого бетона.
3. Приготовление и транспортирование бетонной смеси.
4. Укладка бетонной смеси.
5. Свойства бетонной смеси и структурообразование бетона.
6. Проектирование состава бетона.
7. Специальные виды тяжелых бетонов.
8. Легкие бетоны.

2. 1.Общие сведения и классификация бетонов.

Бетон - искусственный камень, получаемый в
результате формования и твердения рационально
подобранной смеси вяжущего вещества, воды и
заполнителей (песка и щебня или гравия). Смесь
этих материалов до затвердения называют
бетонной смесью.

3.

Зерна песка и щебня составляют каменный остов в
бетоне. Цементное тесто, образующееся после
затворения бетонной смеси водой, обволакивает зерна
песка и щебня, заполняет промежутки между ними и
играет роль смазки заполнителей, придающей бетонной
смеси подвижность (текучесть). Цементное тесто,
затвердевая, связывает зерна заполнителей, образуя
искусственный камень - бетон.
Бетон в сочетании со стальной арматурой называют
железобетоном.
В бетон могут вводиться специальные добавки,
улучшающие свойства бетонной смеси и бетона.

4.

КЛАССИФИКАЦИЯ БЕТОНОВ
По назначению
Конструктивные
(для несущих конструкций:
фундаменты, колонны,
балки, плиты и др.)
Специальные
(жаростойкие, декоративные,
теплоизоляционные,
полимербетоны и др.)

5.

КЛАССИФИКАЦИЯ БЕТОНОВ
По виду
вяжущего
вещества
цементные
силикатные
гипсовые
на шлаковых
и
специальных
вяжущих

6.

Заполнители бывают:
по виду сырья обычные плотные,
естественные или искусственные пористые;
специальные, удовлетворяющие специальным
требованиям (защиты от излучений,
жаростойкости, химической стойкости и т.п.),
кроме того, разновидностью является
ячеистый бетон, отличающийся высокой
пористостью до 80-90%.
В связи с этим бетоны классифицируют также
по структуре: плотная,
поризованная,
ячеистая и
крупнопористая.

7.

КЛАССИФИКАЦИЯ БЕТОНОВ
По средней
плотности
Особотяжелые
Тяжелые
Облегченные
Легкие
(более 2500 кг/м3) (2200-2500 кг/м3) (1800-2200 кг/м3) (500-1800 кг/м3)

8.

По показателям прочности бетона устанавливаются их
гарантированные значения классы. Бетоны,
предназначенные для зданий и сооружений, делят на
классы В, основной контролируемой характеристикой
которых является прочность при сжатии кубов размером
150*150*150 мм и соответственно цилиндров размером
150*300 мм.
Для перехода от класса бетона (МПа) при нормативном
коэффициенте вариации 13,5% применяют формулу:
R=В/0,778
Долговечность бетона оценивают степенью
морозостойкости. По этому показателю бетоны делят на
марки от F15 до F500.
Качество бетона оценивают по водонепроницаемости,
которая определяется максимальной величиной давления
воды, при котором не наблюдается ее просачивания через
контрольные образцы, изготовленные и испытанные на
водонепроницаемость согласно требованиям действующих
стандартов.
Бетон делят на марки W2, W4, W6, W8 и W12.

9. 2. Сырьевые материалы для тяжелого бетона.

Тяжелый бетон, применяемый для изготовления
несущих элементов и конструкций промышленных
и жилых зданий и инженерных сооружений, должен
иметь определенную прочность в заданный срок
твердения, а бетонная смесь должна иметь
заданную удобоукладываемость.
Для приготовления тяжелых бетонов применяют
портландцемент, шлакопортландцемент, или
их разновидности.
Цемент выбирают с учетом требований,
предъявляемых к бетону (прочность,
морозостойкость, химическая стойкость,
водонепроницаемость и также технологичность
изготовления изделий, их назначение и условия
эксплуатации).

10. Для приготовления бетонной смеси применяется питьевая вода, а также любая вода, не содержащая вредных примесей (сульфатов,

Марку цемента выбирают в зависимости
от требуемой прочности бетона при
сжатии:
100
150
200
250
300
400
500
300
300
300 400
400
400 500
500 600
600
Прочность бетона,
МПа
Марка цемента
Для приготовления бетонной смеси применяется питьевая вода, а
также любая вода, не содержащая вредных примесей (сульфатов,
жиров, растительных масел, сахара), препятствующих
нормальному твердению бетона.

11.

К добавкам для бетонов относятся неорганические и органические вещества или
их смеси, за счет введения которых регулируются свойства бетонных смесей и
бетонов либо бетонам придаются специальные свойства.
Добавки для бетонов делят на следующие группы:
1. Регулирующие реологические свойства бетонных смесей. К ним
относятся пластифицирующие (сульфитно-дрожжевая барда (СДБ),
пластификатор адипиновой щелочной (ПАЩ-1), упаренная последрожжевая
барда (УПБ), пластификатор ВРП-1, С-3) , увеличивающие подвижность
бетонных смесей; стабилизирующие, предупреждающие расслоение, и
водоудерживающие, уменьшающие водоотделение.
2. Регулирующие схватывание бетонных смесей и твердение бетонов. К
ним относятся добавки, замедляющие схватывание (сахарная патока, добавки
СДБ, ГКЖ-10), ускоряющие схватывание и твердение (хлорид кальция, сульфат
натрия, нитрит-нитрат-хлорид кальция), и противоморозные, т. е.
обеспечивающие твердение бетона при отрицательных температурах (поташ,
хлорид натрия, хлорид кальция).
3. Добавки, регулирующие пористость бетонной смеси и бетона. К ним
относятся воздухововлекающие (смолу нейтрализованную воздухововлекающую
(СНВ); натриевую соль абиетиновой кислоты и др.), , газообразующие
(алюминиевая пудра, ГКЖ-94) и пенообразующие (клееканифольные,
смолосапониновые) добавки, а также уплотняющие (нитрат кальция (НК), хлорид
и сульфат железа (ХЖ и СЖ), сульфат алюминия (СА), диэтиленгликолиевую
ДЭГ-1 или триэтиленгликолиевую ТЭГ-1 смолы ).
4. Добавки, придающие бетону специальные свойства: гидрофобизующие,
уменьшающие смачивание, повышающие противорадиационную защиту,
жаростойкость; антикоррозионные (нитрит натрия, бихромат калия).
5. Добавки полифункционального действия, одновременно регулирующие
различные свойства бетонных смесей и бетонов: пластифицирующевоздухововлекающие; пластифицирующие, повышающие прочность бетона, и
газообразующе-пластифицирующие.
6. Минеральные порошки - заменители цемента. К этой группе относятся
тонкомолотые материалы, вводимые в бетон в количестве 5-20%. Это золы,
молотые шлаки, отходы камнедробления и др., придающие бетону специальные
свойства (жаростойкость, электропроводимость, цвет и др.).

12.

Песок - рыхлая смесь зерен крупностью 0,16-5 мм, o6разовавшаяся в
результате естественного разрушения массивов горных пород (природные
пески) или измельчением каменных материалов (исскуственные пески).
Природные пески по минералогическому составу подразделяются на
кварцевые, известняковые, доломитовые и др. Из природных песков
наибольшее применение для тяжелого бетона получили кварцевые пески.
На качество бетона большое влияние оказывают зерновой состав песка
(определяют путем рассева песка на стандартном наборе сит) и
содержание в нем различных примесей. Наиболее вредной в песке является
примесь глины и пылевидных примесей.
Очищать песок от глинистых и пылевидных частиц можно промывая его
водой в пескомойках.

13.

Зерновой состав песка определяют просеиванием
сквозь стандартный набор сит. Пробу песка
просемвают сквозь сита с отверстиями диаметром
10 и 5 мм. Вычисляют процентное содержание в
песке фракций гравия от 5 до 10 мм (Гр5) и более
10 мм (Гр10) по формулам:
m10
Гр10
100
m1
m5
Гр5
100
m1
где m10 и m5 – остатки на ситах с отверстиями 10 и
5 мм, кг; m1 – масса пробы, кг.

14.

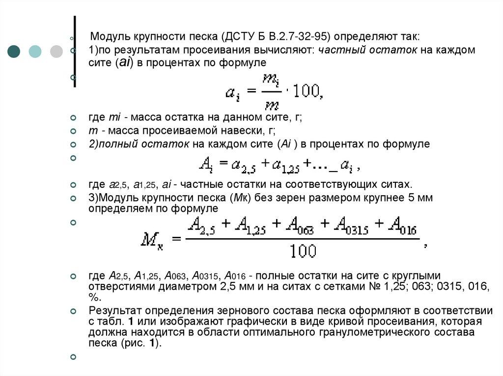
Модуль крупности песка (ДСТУ Б В.2.7-32-95) определяют так:
1)по результатам просеивания вычисляют: частный остаток на каждом
сите (аі) в процентах по формуле
где тi - масса остатка на данном сите, г;
т - масса просеиваемой навески, г;
2)полный остаток на каждом сите (Аi ) в процентах по формуле
где a2,5, a1,25, ai - частные остатки на соответствующих ситах.
3)Модуль крупности песка (Мк) без зерен размером крупнее 5 мм
определяем по формуле
где А2,5, А1,25, А063, А0315, А016 - полные остатки на сите с круглыми
отверстиями диаметром 2,5 мм и на ситах с сетками № 1,25; 063; 0315, 016,
%.
Результат определения зернового состава песка оформляют в соответствии
с табл. 1 или изображают графически в виде кривой просеивания, которая
должна находится в области оптимального гранулометрического состава
песка (рис. 1).

15.

Таблица 1
Зерновой состав песка
Диаметр отверстий сит, мм

п.п
.
Показатели
1
Масса заполнителя на і-тому
сите, аі, кг
2
Частные остатки, аі, %
3
Полные остатки, А1,%
5
2,5
1,25 0,63 0,315 0,16 0,16

16.

Область
оптимального
гранулометрического
состава
Рис.1 Граничные кривые просеивания
песка

17.

Нормативная таблица зернового состава для
определения группы песка (для общестроительных работ)
Группы песка
Полный остаток
Модуль
на сите № 063, %
крупности
по массе
Очень крупный
Более 75
Более 3,5
Повышенной
крупности
65 – 75
3,0 – 3,5
Крупный
45 – 65
2,5 – 3,0
Средней крупности
30 – 45
2,0 – 2,5
Мелкий
10 – 30
1,5 – 2,0
Очень мелкий
Менее 10
1,0 – 1,5
Тонкий
Не нормируется
0,7 – 1,0-
Очень тонкий
Не нормируется
До 0,7

18.

Гравий и щебень из горных пород или щебень гравия размером
зерен 5-70 мм - крупный заполнитель для тяжелого бетона.
Гравий - зерна окатанной формы и гладкой поверхности
размером 5-70 мм, образовавшиеся в результате
естественного разрушения горных пород. Часто гравий
залегает вместе с песком. При содержании в гравии песка
25-40% материал называют песчано-гравийной смесью.
Гравий, подобно песку, может содержать вредные примеси
пыли, ила, глины, органических кислот. Количество в гравии
глинистых, илистых и пылевидных примесей,
определяемых отмучиванием, не должно превышать 1% по
массе.

19.

Щебень получают путем дробления массивных горных
пород, гравия, валунов или искусственных камней, доменных
и мартеновских шлаков на куски размером 5-120 мм.
Дробление производят в камнедробилках. При этом
получают не только зерна щебня, но и мелкие фракции,
относящиеся по крупности к песку и пыли. 3epна щебня
имеют неправильную форму. Лучшей считается форма,
приближающаяся к кубу и тетраэдру. Вследствие
шероховатости поверхности зерна щебня лучше сцепляются
с цементным камнем в бетоне, чем гравий, но бетонная
смесь со щебнем менее подвижна.
Щебень имеет следующие марки: 200, 300, 400, 600, 1000,
1200, 1400.

20.

Применяемые фракции в зависимости от наибольшей
крупности зерен заполнителя
Наибольшая
10
крупность
зерен,
мм
20
Фракция крупного 5-10
5(3)-10
заполнителя, мм
или 3-10 10-20
40
70
120
5(3)-10
10-20
20-40
5(3)-10
10-20
20-40
40...70
5(3)-10
10-20
20-40
40-70
70-120

21.

Гранулометрический состав щебня должен укладываться в
контур в границах кривых просеивания (рис.2.).
0
Полный
остаток,
% по
массе
20
Мелкий
щебень
40
60
Крупный
щебень
80
100
ДМ
0,5(ДМ +Дб)
Дб
1,25Дб
Рис.2. Граничные кривые просеивания щебня и гравия,
где Дм – размер отверстий первого из сит набора, сквозь которое
проходит не более 10% просеиваемой пробы;
Дб - размер отверстий первого из сит набора полный остаток на
котором не превышает 10%.

22.

Зерновой состав, %, крупного заполнителя
Размер фракций, мм
Наибольшая
крупность
заполнителя, мм
5-10
10-20
20-40
40-70
70-120
20
25-40
60-75
-
-
-
40
15-25
20-35
40-65
-
-
70
10-20
15-25
20-35
35-55
-
120
5-10
10-20
15-25
20-30
30-40

23.

Морозостойкость крупных заполнителей должна
обеспечить получение бетона требуемой марки по
морозостойкости. Для бетона гидротехнических сооружений
морозостойкость щебня гравия должна быть более 100-300
в зависимости от среднемесячной температуры наиболее
холодного месяца.
Щебень высшей категории качества для бетона должен
иметь марку по морозостойкости не ниже F 25.
Шлаковый щебень получают дроблением шлака, который
образуется в процессе доменной плавки металлов
(доменный шлак) или при сжигании минерального топлива
(топливный шлак).
По морозостойкости щебень подразделяется на шесть
классов от F15 до F200. Щебень марки Др15 используют
для бетонов высокой прочности (40 МПа и выше), а щебень
марок Др25 и менее используется для бетона прочности 30
МПа и менее.
Шлаковый щебень используют в бетонных и
железобетонных сооружениях гражданских и
промышленных зданий, не рекомендуется его применение
в конструкциях, эксплуатирующихся в проточных водах.

24. 3. Приготовление и транспортирование бетонной смеси

3. Приготовление и
транспортирование бетонной
Портландцемен
смеси
т
Вода
Минеральные добавки
Заполнители
Добавки
Химические добавки
Приготовление бетонной смеси включает две
основные технологические операции: дозировку
исходных материалов и их перемешивание.
Дозирование материалов производят дозаторами
периодического или непрерывного действия.

25. Автоматический дозатор по массе для заполнителей: 1 - автоматические весы; 2 - бункер; 3 - приемная воронка; 4 - выпускной

затвор днища.

26. Бетоносмеситель С-773а: а - общий вид; б - конструктивная схема; 1 - чаша; 2 - рама; 3 - смесительное устройство; 4 -

Перемешивание бетонной смеси производят в
бетоносмесителях периодического и непрерывного
действия. В бетоносмесителях периодического
действия рабочие циклы машины протекают с
перерывами.
Бетоносмеситель С-773а:
а - общий вид;
б - конструктивная схема;
1 - чаша;
2 - рама;
3 - смесительное устройство;
4 - мотор-редуктор;
5 - электрооборудование;
6 - затвор.

27.

Бетоносмеситель
непрерывного
действия СМ-314:
1 - смесительный
барабан;
2 - лопасти;
3 - воронка для
подачи воды;
4 - воронки для
загрузки
компонентов;
5 – электро двигатель с
редуктором.

28.

В настоящее время ведутся работы по струйному
перемешиванию бетонной смеси,
заключающемуся в интенсивном взаимодействии
ее составляющих в турбулентных потоках
псевдокипящего слоя, создаваемых
энергосмесителями. К ним относятся сжатый
воздух с давлением 0,3 МПа и перегретый пар с
температурой 85-95°С, подаваемые в специальный
струйный смеситель.
В технологию приготовления бетонной смеси
начинает внедряться перемешивание с
нагреванием смеси. Суть этого метода состоит в
том, что разогрев бетонной смеси до 60-65°С
производят паром, подаваемым в смеситель в
процессе ее перемешивания. Такое нагревание
происходит равномерно, проще и во много раз
быстрее, чем при предварительном нагреве вод и
заполнителей, а также электроразогреве смеси.

29. 4. Укладка бетонной смеси. Уход за бетоном и контроль качества

Укладка бетонной смеси и ее уплотнение - наиболее
трудоемкие и энергоемкие операции. Эти операции
выполняются с помощью бетоноукладчиков или более
простых машин - бетонораздатчиков.
Наиболее распространенным видом уплотнения бетонной
смеси является вибрирование.
Глубинные вибраторы применяют при уплотнении бетонной
смеси в массивных конструкциях большой глубины (толщины).

30.

Для формования сборных железобетонных изделий
используют стационарные виброплощадки различной
грузоподъемности, собираемые из однотипных
унифицированных виброблоков. Виброплощадки
изготовляют с различными режимами работы;
одночастотным с гармоническими вертикальными
колебаниями, двухчастотным, виброударным и др.

31.

На практике часто используют комбинированные способы
уплотнения бетонной смеси. Так, при формовании
железобетонных изделий из жестких и малоподвижных
смесей применяют вибрирование под нагрузкой.
При центробежном способе формования для уплотнения
бетонной смеси используют центробежную силу,
возникающую при вращении формы. Частота вращения
400-900 об/мин, при этом бетонная смесь равномерно
распределяется по стенкам формы и хорошо уплотняется.
Такой способ формования применяют при изготовлении
труб, полых колонн, опор и т.п.
Повысить качество бетона можно вакуумированием смеси,
при этом из бетонной смеси извлекается часть избыточной
воды и воздуха, одновременно под действием
атмосферного давления бетонная смесь уплотняется,
ускоряется твердение и повышается прочность бетона.

32.

Бетон при нормальных условиях постепенно
набирает свою прочность и к 28 сут приобретает
марочную прочность, причем в первые 3-7сут
прочность бетона растет более интенсивно и на 7е сутки составляет 70% марочной (проектной)
прочности.
В заводской технологии применяют ускоренные
методы твердения - тепловую обработку при
обязательном сохранении влажности изделий. На
заводах сборного железобетона чаще всего
применяют прогрев изделий при атмосферном
давлении в паровоздушной среде с температурой
80-85оС или выдерживание в среде насыщенного
пара при 100°С.
На заводах сборного железобетона применяют
также и другие способы тепловой обработки
изделий: электропрогрев, контактный обогрев,
обогрев в газовоздушной среде и др.

33. 5. Свойства бетонной смеси и структурообразование бетона

Бетонная смесь представляет собой сложную
многокомпонентную систему, состоящую из
новообразований, образовавшихся при взаимодействии
вяжущего с водой, непрореагировавших частиц клинкера,
заполнителя, воды, вводимых специальных добавок и
вовлеченного воздуха. Ввиду наличия сил взаимодействия
между дисперсными частицами твердой фазы и воды эта
система приобретает связанность и может
рассматриваться как единое физическое тело с
определенными реологическими, физическими и
механическими свойствами.
Определяющее влияние на эти свойства будут оказывать
количество и качество цементного теста, которое, являясь
дисперсной системой, имеет высокоразвитую поверхность
раздела твердой и жидкой фаз, что способствует развитию
сил молекулярного сцепления и повышению связности
системы.

34.

Подвижность бетонной смеси - способность ее растекаться
под собственной силой тяжести.
На подвижность бетонной смеси влияет ряд факторов: вид
цемента, содержание воды и цементного теста, крупность
заполнителей, форма зерен, содержание песка. Бетонные
смеси одного и того же состава, но на разных цементах
обладают разной водопотребностью. Чем она выше, тем
меньше подвижность или больше жесткость смеси.
Смесь
Подвижность, см
Жесткость, с
Особожесткая
0
Более 30
Жесткая
0
5-30
Малоподвижная
1-4
-
Подвижная
4-15
-
Литая
Более 15
-

35.

Макроструктура представляет строение системы
песок - цементный камень, микроструктура - тонкое
строение цементного камня. Микроструктура
цементного камня в бетоне состоит из
новообразований, не прореагировавших зерен
цемента и микропор.

36.

37.

Для твердения бетона необходима
теплая и влажная среда. При
повышенной температуре и
влажной среде твердение
протекает значительно быстрее,
чем в нормальных условиях.
Твердение бетона при температуре
ниже 15°С замедляется, а при
температуре ниже 0°С практически
прекращается.

38. График зависимости прочности бетона от цементно-водного отношения (Ц/В)

6. Свойства бетона
Прочность бетона при сжатии зависит от активности
цемента, водоцементного отношения, качества
заполнителей, степени уплотнения бетонной смеси
и условий твердения.
График зависимости прочности бетона от цементноводного отношения (Ц/В)

39.

На скорость твердения бетона влияют минералогический
состав цемента и начальное количество воды в бетонной
смеси. Жесткие бетонные смеси (с низким содержанием воды)
обеспечивают более быстрое твердение бетона, чем
подвижные.
При нормальных условиях хранения средняя прочность
бетонных образцов в 7-суточном возрасте составляет 60-70%
прочности 28-суточных образцов, в 3-месячном возрасте - на
25%, а в 12-месячном - на 75% выше, чем у образцов в 28суточном возрасте.
Прочность бетона со временем изменяется примерно по
логарифмическому закону; исходя из этого при расчетах
прочности бетона Для разных сроков пользуются формулой:
Rn=R28lgn/lg28
где Rn - прочность бетона в возрасте суток, Па; R28 - прочность
бетона в возрасте 28 сут. Па.
Эта формула применима для ориентировочных расчетов
прочности бетона на портландцементах средних марок в
возрасте более 3 сут. Действительную прочность бетона в
конструкциях устанавливают только испытанием контрольных
образцов, приготовленных из рабочей бетонной смеси.

40.

Качество бетона по прочности характеризуется его
классом (маркой), который определяется
величиной предела прочности при сжатии
образцов-кубов с ребром 150 мм, изготовленных из
рабочей бетонной смеси после твердения их в
течение 28 сут в нормальных условиях (МПа).
Тяжелые бетоны подразделяв на классы (марки)
В7,5(100); В12,5(150); В15(200); В25(300); В30(400);
В40(500); В45(600).
Превышение класса (марки) бетона от заданной
проектной прочности свыше 15% не допускается,
так как это влечет перерасход цемента.
Качество бетона нельзя достаточно полно оценить
по средней прочности или марке. На практике
имеет место отклонение от этой величины.

41.

Водопроницаемость бетона характеризуется
небольшим давлением воды, при котором она еще
не просачивается через образец. Плотный бетон
при мелкопористой структуре и достаточной
толщине конструкции оказывается практически
водонепроницаемым. По водонепроницаемости
бетон делят на шесть марок:
W2, W4, W6, W8, W10 и W12,
выдерживающих соответственно давление 0,2; 0,4;
0,6; 0,8; 1,0 и 1,2 МПа. В более тонких конструкциях
добиваются высокой водонепроницаемости бетона
использованием гидрофобного цемента, а также
применением водоизоляционных покрытий,
наносимых на поверхность пневматическим
способом (торкретированием).

42.

Морозостойкость бетона характеризуется наибольшим
числом циклов попеременного замораживания и
оттаивания, которые способны выдерживать образцы 28суточного возраста без снижения предела прочности при
сжатии более чем на 25% и без потери в массе более 5%.
Морозостойкость является одним из главных требований,
предъявляемых к бетону гидротехнических сооружений,
дорожных покрытий, опор мостов и других подобных
конструкций. Для конструкций, подверженных в
увлажненном состоянии попеременному замораживанию и
оттаиванию, установлены следующие марки по
морозостойкости:
F50, 75, 100, 150, 200, 300, 400, 600.
Марку бетона по морозостойкости выбирают в
зависимости от климатических условий. Морозостойкими
оказываются, как правило, бетоны высокой плотности.

43.

Бетон под нагрузкой ведет себя иначе,
чем сталь и другие упругие материалы.
Область упругой работы бетона идет от
начала нагружения до напряжения сжатия,
при котором по границе сцепления
цементного камня с заполнителем
образуются микротрещины, при дальнейшем
нагружении микротрещины образуются уже в
цементном камне и возникают пластические
неупругие деформации бетона. Развитию
пластических деформаций способствует
также гелевая составляющая цементного
камня. Бетон ведет себя как
упруговязкопластическое тело.

44. Кривая “напряжение-деформация” бетона

При небольших напряжениях и кратковременном нагружении
для бетона характерна упругая деформация. Если
напряжение превосходит 0,2 от предела прочности, то
наблюдается заметная остаточная деформация.
Кривая “напряжение-деформация” бетона

45.

Ползучесть - явление увеличения деформаций
бетона времени при действии постоянной нагрузки.
Полная относительная деформация бетона при
длительном действии нагрузки слагается из его
начальной упругой и пластической деформации
ползучести. При растяжении бетона она в 1,5 раза
выше, чем при сжатии.
В процессе твердения происходят объемные
изменения бетона. Твердение бетона на воздухе,
за исключением бетонов на безусадочном и
расширяющемся цементах, сопровождается
уменьшением объема, т. е. усадкой. При твердении
бетона в воде вначале объем его несколько
увеличивается и в воздушно-сухих условиях бетон
дает усадку. Значительную усадку имеют бетоны из
жидких смесей. Наибольшая усадка в бетоне
происходит в начальный период твердения - за
первые сутки она составляет до 60-70% от месячной
усадки. Объясняется это тем, что в результате
обезвоживания частицы сближаются между собой и
цементный камень дает усадку.

46. 7. Проектирование состава бетона

Проектирование состава имеет цель установить такой расход
материалов на 1 м3 бетонной смеси, при котором наиболее
экономично обеспечивается получение удобоукладываемой
бетонной смеси и заданной прочности бетона, а в ряде
случаев необходимой морозостойкости, водонепроницаемости
и специальных свойств бетона.
Состав бетонной смеси выражают в виде соотношения по
массе (реже по объему) между количествами цемента, песка и
щебня (или гравия) с указанием водоцементного отношения.
Количество цемента принимают за единицу. Поэтому в общем
виде состав бетонной смеси выражают соотношением
цемент:песок:щебень==1:х:у при В/Ц=2 (например, 1:2,4:4,5
при В/Ц = 0,45).
К моменту расчета состава бетонной смеси нужно определить
качество исходных материалов: цемента, воды, песка и щебня
(гравия) - согласно требованиям ДСТУ.
Состав тяжелого бетона рассчитывают по методу “абсолютных
объемов”, разработанному проф. Б.Г. Скрамтаевым и его
школой. В основу этого метода положено условие, что тяжелый
бетон, уплотненный в свежем состоянии, приближается к
абсолютной плотности, т. е. сумма абсолютных объемов
исходных материалов в 1 м3 равна объему уплотненной
бетонной смеси.

47.

Состав бетонной смеси, т. е. количество цемента, воды, песка и
щебня (гравия), вначале устанавливают ориентировочно методом
расчета, а затем уточняют испытанием пробных замесов бетонной
смеси.
Определение цементно-водного отношения производят по
следующим формулам: для бетонов с Ц/В 2,5;
Rб=ARц(Ц/B-0,5),
и для бетонов Ц/В 2,5
Rб=A1Rц(Ц/B+0,5),
Определение расхода воды. Оптимальное количество воды
бетонной смеси (водосодержание, л/м3) должно обеспечивать
необходимую подвижность (или жесткость) бетонной смеси.
Количество воды выбирают по таблице 1 в зависимости от
максимальной крупности щебня и удобоукладываемости бетонной
смеси.
Определение расхода цемента. При определенном из формул
значении Ц/В и принятой водопотребности бетонной смеси В
рассчитывают ориентировочный расход цемента, кг/м3 бетона:
Ц=(Ц/В)*В.
Расход цемента на 1 м3 бетона должен быть не менее
минимального. Если расход цемента на 1 м3 бетона окажется
ниже допустимого, то необходимо довести его до нормы или
ввести тонкомолотую добавку.

48.

Определение расхода заполнителей (песка и щебня или
гравия) на 1 м3 бетона. Для определения расхода песка
и щебня (гравия) задаются двумя условиями:
1) сумма абсолютных объемов всех составных частей
бетона (л) равна 1м3 (1000 л) уплотненной бетонной
смеси:
Ц/ ц+В/ в+П/ п+Щ/ щ
где Ц, В, П, Щ - содержание цемента, воды, песка и
щебня (гравия), кг/м3, ц, в, п, щ- плотности этих
материале кг/м3;
2) цементно-песчаный раствор заполнит пустоты в
крупном заполнителе с некоторой раздвижкой зерен:
Щ=1000/(V* / онщ+1/ щ)
где V - пустотность щебня или гравия в стандартном
рыхлом состоянии (в формулу подставляется в виде
относительной величины); - коэффициент раздвижки
зерен щебня (или избытка раствора); для жестких
смесей ==1,05-1,20, для подвижных смесей ==1,2-1,4
и более; онщ - насыпная плотность щебня, кг/л; щ плотность щебня (гравия), кг/л.

49.

После определения расхода щебня или гравия
рассчитывают расход песка (кг/м3) как разность между
проектным объемом бетонной смеси и суммой абсолютных
объемов крупного заполнителя, цемента и воды:
П=[1000-(Ц/ ц+В/ в+Щ/ щ)]* п
Если гравий или щебень составляют из нескольких
фракций, то необходимо заранее установить оптимальное соотношение между ними, пользуясь графиком наилучшего
зернового состава или подбирая смесь с минимальным
количеством пустот.
Проверка подвижности бетонной смеси. После
произведенного предварительного расчета состава бетона
делают пробный замес и определяют осадку конуса или
жесткость. Если бетонная смесь получилась менее
подвижной, чем требуется, то увеличивают количество
цемента и воды без изменения цементно-водного
отношения. Если подвижность будет больше требуемой, то
добавляют небольшими порциями песок и крупный
заполнитель, сохраняя соотношения их постоянными. Таким
путем добиваются заданной подвижности бетонной смеси.

50. 8. Специальные виды тяжелых бетонов

Высокопрочный бетон прочностью 60-100 МПа
получают на основе цемента высоких марок, промытого
песка и щебня прочностью не ниже 100 МПа.
Высокопрочный бетон приготовляют с низким В/Ц==0,30,35 (смеси жесткие или малоподвижные) в
бетоносмесителях принудительного действия. Для
укладки смесей и формования изделий используют
интенсивное уплотнение. Значительный эффект в
производстве высокопрочных бетонов дают
суперпластификаторы.
Высокопрочные бетоны бывают, как правило, и
быстротвердеющими, однако для достижения отпускной
прочности изделий в короткие сроки применяют
тепловую обработку по сокращенному режиму. Новые
особо быстротвердеющие цементы позволяют получать
изделия из бетона без тепловой обработке.
Тяжелый бетон имеет высокую прочность на
растяжение, изгиб и морозостойкость.

51.

Мелкозернистый бетон отличается большим
содержанием цементного камня, поэтому его
усадка и ползучесть несколько выше. Применяют
его при изготовлении тонкостенных, в том числе
армоцементных конструкций; а также в тех
случаях, когда отсутствует крупный заполнитель.
Свойства мелкозернистого бетона
характеризуются такими же факторами, как и
обычного бетона. Однако отсутствие крупного
заполнителя влечет за собой увеличение
водопотребности бетонной смеси, а для получения
равнопрочного бетона и равноподвижной смеси
возрастает расход цемента на 20-40%.
Для сокращения расхода цемента необходимо
применять высококачественные пески,
пластифицирующие добавки,
суперпластификаторы, производить хорошее
уплотнение смеси.
Мелкозернистый бетон обладает повышенной
прочностью на изгиб, хорошей
водонепроницаемостью и морозостойкостью.

52.

Кислотоупорный бетон получают на кислотоупорном
цементе и кислотоупорных заполнителях. Затворяют
бетонную смесь растворимым стеклом в количестве,
обеспечивающем необходимую подвижность бетонной
смеси. Для изготовления кислотоупорного бетона,
обладающего стойкостью при действии неорганических
кислот, применяют смесь растворимого стекла (силиката
натрия) с 15% кремнефтористого натрия Na2SiFe, а
также песок кварцевый, щебень из андезита или
кварцита и пылевидную фракцию (мельче 0,15 мм)
приготовляемую из кислотостойких материалов.
Кислотоупорный бетон характеризуется прочным
сцеплением со стальной арматурой, стойкостью по
отношению к действию серной, соляной, азотной кислот
и др. (за исключением плавиковой).
Кислотоупорный бетон используют для различных
конструкций и облицовки аппаратуры в химической
промышленности, заменяя им дорогие материалы:
листовой свинец, кислотоупорную, керамику, тесаный
камень.

53.

Жаростойкий бетон способен сохранять в
заданных пределах свои физико-механические
свойства при длительном воздействии высоких
температур. В зависимости от применяемого
вяжущего жаростойкие бетоны бывают следующих
видов: бетоны на портландцементе,
шлакопортландцемент, на глиноземистом цементе и
жидком стекле. Для повышения стойкости бетона при
нагревании в его состав вводят тонкомолотые
добавки из хромитовой руды, шамотного боя,
магнезитового кирпича, андезита, гранулированного
доменного шлака и др.
При правильно выбранных вяжущих и заполнителях
бетон может длительное время выдерживать, не
разрушаясь, действие температуры до 1200°С.
Выбор материалов производят в зависимости от
условий и температуры его эксплуатации.
Жаростойкие бетоны на портландцементе и
глиноземистом цементе производят класса (марки) не
менее В20 (250), а на жидком стекле- В 12,5 (150).
Бетоны на жидком стекле не применяют в условиях
частого воздействия воды, а на портландцементе - в
условиях кислой агрессивной среды.

54.

Декоративные бетоны получают при введении в
бетонную смесь щелоче- и светостойких пигментов в
количестве 8-10% от массы цемента (охра, мумия, сурик
и др.) или применении цветных цементов. В отдельных
случаях используют заполнители обладающие
необходимым цветом, например туфы, краев кварциты,
мрамор и другие окрашенные горные породы.
Цветные бетоны используют для декоративных целей в
строительстве зданий и сооружений, при устройстве
пешеходных переходов, разделительных полос на
дорожных покрытиях, парковых дорожек, а также
изготовлении элементов городского благоустройства.

55.

Бетон для дорожных и аэродромных
покрытий. Он многократно подвергается
увлажнению и высыханию, замораживанию и
оттаиванию, а также воздействию транспортных
средств. Основными расчетными напряжениями
являются напряжения от изгиба. В связи с этим к
дорожному бетону предъявляют повышенные
требования к прочности на растяжение при изгибе,
морозостойкости, износостойкости и
воздухостойкости.
Долговечность дорожного бетона достигается не
только выбором качественных материалов, но и
правильной технологией производства. Для
дорожного бетона применяют портландцемент
высоких марок с ограниченным содержанием С3А,
высокопрочные качественные заполнители щебень из гранита, известняка, кварцевый песок и
др. Для увеличения подвижности бетонной смеси
меняют пластифицирующие и
воздухововлекающие добавки и ускорители
твердения.

56.

Бетон для защиты от радиоактивного воздействия. В
качестве заполнителей для такого бетона применяют материалы с
высокой плотностью - барит, магнетит, лимонит, а также
металлический скрап в виде чугунной дроби, обрезков арматурного
полосового и профильного металла, металлической стружки и др.
Плотность защитных особо тяжелых бетонов зависит от вида
заполнителя и его плотности.
В качестве вяжущих для особо тяжелых защитных бетонов
применяют портландцементы, шлакопортландцементы и
глиноземистые цементы. В специальных бетонах наиболее
эффективным вяжущим может быть гидросульфоалюминат
кальция, который образуется при взаимодействии трехкальциевого
алюмината, содержащегося в портландцементе, с гипсом. Поэтому
один из видов цемента специального назначения содержит
повышенное количество трехкальциевого алюмината и гипса. Для
предупреждения самопроизвольного разрушения к нему добавляют
гидравлические добавки (трепел, диатомит и др.). Кроме
портландцемента применяют также глиноземистые,
расширяющиеся и безусадочные цементы.
Для улучшения защитных свойств гидратных бетонов (такое
название эти бетоны получили за большое содержание в них воды)
вводят добавки, повышающие содержание в бетоне водорода,
карбида, бора, хлористого лития, сернокислого кадмия, и другие
добавки, содержащие легкие элементы - водород, литий, кадмий и
борсодержащие вещества.

57. 9. Легкие бетоны

Легкими бетонами называют все виды бетонов,
имеющие среднюю плотность в воздушно-сухом
состоянии от 200 до 2000 кг/м3. Главные
требования, предъявляемые к легкому бетону, заданная средняя плотность, необходимая
прочность к определенному сроку твердения и
долговечность (стойкость). Характерными
особенностями легкого бетона являются его
пониженные средняя плотность и
теплопроводность.

58.

КЛАССИФИКАЦИЯ ЛЕГКИХ БЕТОНОВ
По назначению
Конструкционные
Конструкционнотеплоизоляционные
Теплоизоляционные

59.

По структуре
Плотные
Поризованные
Крупнопористые

60.

По виду вяжущего легкие бетоны могут
быть на основе цементных, известковых,
шлаковых, гипсовых, полимерных и
других вяжущих, обладающих
специальными свойствами.
По виду крупного пористого
заполнителя установлены следующие
виды легких бетонов: керамзитобетон,
шунгизитобетон, аглопоритобетон,
шлакопемзобетон, перлитобетон, бетон
на щебне из пористых горных пород,
вермикулитобетон, шлакобетон (бетон на
топливном или пористом отвальном
металлургическом шлаке), бетоны на
аглопоритовом или зольном гравии.

61.

Легкие бетоны на пористых
заполнителях имеют меньшую
плотность, чем плотные,
небольшую прочность, обладают
сильно развитой шероховатой
поверхностью. Эти качества
легкого заполнителя влияют как на
свойства легкобетонных смесей,
так и на свойства бетона.

62.

Оптимальное количество воды для приготовления
легких бетонов зависит главным образом от
водопотребности заполнителя и вяжущего,
интенсивности уплотнения смеси и др.
Водопотребность заполнителя определяется
зерновым составом, пористостью, и обычно чем
она больше, тем больше суммарная поверхность и
открытая пористость его зерен.
Плотность и прочность легкого бетона зависят
главным образом: от насыпной плотности и
зернового состава заполнителя, расхода вяжущего
и воды, а также от метода уплотнения
легкобетонной смеси. По качеству пористого
заполнителя можно ориентировочно судить, какая
прочность легкого бетона может быть получена.

63.

Для снижения плотности бетона без уменьшения
его прочности целесообразно применять
высокоактивные вяжущие вещества.
Прочность легких бетонов зависит не только от
качества цемента, но и его количества. С
увеличением расхода цемента растут прочность и
плотность бетона.
Легкие бетоны в силу своей высокой пористости
менее морозостойки, чем тяжелые, но достаточно
морозостойки для применения в стеновых и других
конструкциях зданий и сооружений. Хорошую
морозостойкость легких бетонов можно получить,
применяя искусственные пористые заполнители,
обладающие низким водопоглощением, например,
керамзит, а также путем поризации цементного
камня. Повышают морозостойкость легких бетонов
также введением гидрофобизующих добавок.

64.

Для приготовления легких бетонов применяют
портландцемент, быстротвердеющий
портландцемент и шлакопортландцемент.
В качестве заполнителей для легких бетонов
используют природные и искусственные сыпучие
пористые материалы насыпной плотностью не
более 1200 кг/м3 при крупности зерен до 5 мм
(песок) и не более 1000 кг/м3 при крупности зерен
5-40 мм (щебень, гравий).
По происхождению пористые неорганические
заполнители делят на три группы: природные,
искусственные (специально изготовляемые) и
заполнители из отходов промышленности.
Природные пористые заполнители изготовляют
дроблением) рассевом легких горных пород
(пемзы, вулканических шлаке и туфов, пористых
известняков, известняков-ракушечников
известняковых туфов и др.).

65.

Искусственные пористые заполнители получают из
отходов промышленности или путем термической
обработки силикатного сырья, подвергнутых рассеву
или дроблению и рассеву. К ним относятся:
а) керамзит и его разновидности, шунгизит, зольный
гравий, глинозольный керамзит, вспученные азерит,
получаемые обжигом со вспучиванием подготовленных
гранул (зерен) из глинистых и песчано-глинистых пород
(глин, суглинков, аргиллита, алевролита), трепелов,
шунгизитосодержащих сланцев, золошлаковой смеси
или золы-уноса ТЭЦ,
б) тремолит, получаемый при обжиге без вспучивания
щебня или подготовленных гранул кремнистых
опаловых пор (диатомита, трепела, опоки и др.);
в) перлит вспученный, получаемый при обжиге гранул
из вулканических водосодержащих пород (перлита,
обсидиана и других водосодержащих вулканических
стекол);
г) вермикулит вспученный, получаемый в обжиге
подготовленных зерен из природных гидратированных
слюд.

66.

Из отходов промышленности применяют
песок и щебень преимущественно из
гранулированного или вспученного
металлургического шлака, а также
грубодисперсные золы-уносы;
золошлаковые смеси ТЭЦ.

67.

Аглопорит представляет собой искусственный
пористый заполнитель с размером гранул 5-20
мм, насыпной плотностью 400-700 кг/м3 и
пределом прочности 0,4-1,5 МПа. Сырьем для
производства аглопорита служат глинистые
породы (суглинок, супесь, аргиллит, глинистый
сланец), а также отходы промышленности глинистые отходы от добычи и обогащения
углей, горелая порода, топливные шлаки, зола
ТЭЦ и др.
Гравий (песок) керамзитовый - это материал
округлой формы, который получают при обжиге
глин. Создание пористой структуры
достигается вспучиванием глинистого
вещества, нагретого до пиропластического
состояния газами, выделяющимися из него в
процессе нагревания. Керамзитовый гравий
выпускают прочностью 0,6-6 МПа, насыпной
плотностью 150-800 кг/м3, средней прочностью
2,6 МПа. Керамзитовый песок получают
дроблением и рассевом керамзитового гравия
или как самостоятельную фракцию при обжиге.

68. Схема производства аглопоритового гравия из золы ТЭЦ: 1 - пневмотранспорт золы; 2 - пневмотранспорт возврата; 3 - расходный

Схема производства аглопоритового гравия из золы ТЭЦ: 1 пневмотранспорт золы; 2 - пневмотранспорт возврата; 3 - расходный бункер : 4 дозатор; 5 - двухвальный шнековый смеситель; 6 - тарельчатый гранулятор; 7 ленточный конвейер; 8 - лоток; 9 - роликовый укладчик; 10 -горизонтальная
ленточная обжиговая агломерационная машина; 12 - роторная дробилка; 13 пластинчатый конвейер; 14, 18 - инерционные грохоты; 15 - двухвалковая
дробилка; 16- приемный бункер; 17 - рукавный фильтр; 19 - бункер готовой
продукции; 20 - сборный коллектор для охлаждающих газов; 21 - ленточный
конвейер сбора просыпи.

69.

Основным показателем прочности легкого бетона
является класс бетона установленный по
прочности его на сжатие: В2; 2,5; 3,5; 5; 7,5; 10;
12,5; 17,5; 20; 22,5: 25; 30; 40; для
теплоизоляционных бетонов, кроме того,
предусмотрены классы ВО,35; 0,75 и 1.
По плотности легкие бетоны подразделяют на
марки: Д200; 300; 400; 500; 600; 700; 800; 900; 1000;
1100; 1200; 1300; 1400; 1500; 1600; 1700; 1800;
1900 и 2000.
Теплопроводность легких бетонов зависит в
основном от плотности и влажности. Увеличение
влажности на 1% повышает теплопроводность на
0,016-0,035 Вт/(м°С).
По морозостойкости легкие бетоны делят на 10
марок: Р 25, 35, 50, 75, 100, 150, 200, 300, 400 и
500. Для наружных стен зданий применяют бетоны
с морозостойкостью не ниже Р 25.

70. Ячеистые бетоны

Ячеистые бетоны являются разновидностью легких
бетонов с равномерно распределенными порами
(до 85% от общего объема бетона); их получают в
результате затвердевания предварительно
вспученной порообразователем смеси вяжущего,
воды и кремнеземистого компонента.
По виду применяемого вяжущего ячеистые бетоны
делят на следующие группы: газобетоны, и
пенобетоны, получаемые на основе
портландцемента или цементно-известкового
вяжущего; газосиликаты и пеносиликаты,
получаемые на основе смеси извести-кипелки и
кварцевого песка; газошлакобетоны и
пеношлакобетоны, получаемые из смеси извести и
тонкомолотых доменных гранулированных шлаков
или золы-уноса.
По условиям твердения различают ячеистые
бетоны пропаренные и автоклавного твердения.

71.

По назначению и плотности ячеистые бетоны
делят на теплоизоляционные с плотностью в
сухом состоянии до 500 кг/м3; конструкционнотеплоизоляционные с плотностью 500-900 кг/м3 и
конструкционные с плотностью 900-1200 кг/м3.
По показателям плотности установлено десять
марок ячеистого бетона от Д300 до Д1200.
Ячеистые бетоны, будучи материалами весьма
пористыми, отличаются низкой плотностью и
соответственно относительно невысокой
прочностью. Теплопроводность ячеистых бетонов
изменяется 0,07-0,25 Вт/(м°С).
Для ячеистых бетонов установлены следующие
марки морозостойкости: F15, 25, 35, 50 и 100.
В зависимости от гарантированных значений
прочности ячеистого бетона на сжатие
установлены следующие классы (МПа) В0,35; 0,75;
0,85; 1; 1,5; 2,5; 3,5; 7,5; 10; 12,5; 15; 17,5 и 20.

72.

Вяжущим для приготовления
ячеистых бетонов обычно служат
портландцемент, молотая
негашеная известь. В качестве
кремнеземистого компонента
используют измельченный
кварцевый песок, молотые
доменные шлаки и золу-унос.
Для образования ячеистой
структуры бетона применяют пенои газообразователи.

73.

Блоки из ячеистых бетонов автоклавного
твердения применяют для кладки
наружных и внутренних стен и
перегородок) жилых, общественных,
промышленных и сельскохозяйственных
зданий с относительной влажностью
воздуха помещений не более 75%, а в
наружных стенах при влажности более
60% должно наноситься с внутренней
поверхности стен пароизоляционное
покрытие. Применение блоков из
ячеистых бетонов для цоколей и стен
подвалов, а также стен помещений с
мокрым режимом или наличием
агрессивных сред не допускается.

74. Полимербетоны и полимерцементные бетоны

Полимербетоны изготовляют на основе
полиэфирных, эпоксидных,
фенолоформальдегидных, фурановых и других
полимеров. Заполнители используют в
зависимости от вида агрессивной среды. Для
кислых сред применяют кислотостойкие
заполнители - кварцевый песок и щебень из
кварцита, базальта или гранита, а также
кислотоупорный кирпич, как и графит.

75.

По плотности различают: 1) конструкционный
тяжелый полимербетон на тяжелых плотных
заполнителях; 2) конструкционно-теплоизоляционный
легкий бетон на минеральных пористых заполнителях
(например, керамзите) и 3) теплоизоляционный особо
легкий бетон на высокопористых заполнителях
(пенопласте, пробке, древесине, вспученном перлите и
т. п.).
Для увеличения прочности полимербетона вводят
волокнистые наполнители - асбест, стекловолокно и др.
Полимербетоны отличаются от цементного бетона
высокой химической стойкостью и прочностью, в
особенности при растяжении - 7-20 МПа и изгибе - 16-40
МПа, а прочность при сжатии достигает 60-120 МПа.
Отрицательным свойством полимербетонов является их
большая ползучесть, а также старение, усиливающееся
при действии попеременного нагревания и увлажнения.
Кроме того, необходимо соблюдение специальных
правил охраны труда при работе с полимерами и
кислыми отвердителями, могущими вызвать ожоги,
необходима хорошая вентиляция, а также обеспечение
рабочих защитными очками, спецодеждой.

76.

Полимерцементные бетоны и растворы содержат от 0,2
до 5-12% добавки синтетической смолы или каучука, их
вводят в виде эмульсий или суспензий, что
обеспечивает более равномерное распределение
полимера в объеме материала. Обычно применяют
водные дисперсии поливинилацетата, полистирола,
поливинилхлорида, латексы, а также
кремнийорганические соединения. В результате
уменьшаются водопоглощение и водопроницаемость,
увеличивается в 2-3 раза прочность бетона при
растяжении и изгибе.
Полимерцементные материалы применяют в виде
красок, клеев, обмазок (например, для защиты
арматуры); полимерцементные растворы и бетоны
используют для устройства полов, а также в виде
защитных слоев резервуаров, труб и других сооружений.

77.

Спасибо за внимание!!!!!!!!!
English     Русский Правила