Реляционные операторы и язык sql
Основные определения
ОГРАНИЧЕНИЯ ЦЕЛОСТНОСТИ ДАННЫХ
Основные определения
Типы связей
Реляционная алгебра
Потенциальные ключи
Восемь реляционных операторов
Декартово произведение
Декартово произведение
Декартово произведение
Декартово произведение
Отношения, совместимые по типу
Объединение отношений
Объединение отношений
Пересечение отношений
Пересечение отношений
Вычитание отношений
Вычитание отношений
Выборка
Выборка
Выборка
Трехзначная логика (3VL)
Проекция
Проекция
Соединение
Соединение
Тэта-соединение
Экви-соединение
Естественное соединение
Естественное соединение
Внешнее соединение
Внешнее соединение
Внешнее соединение
Деление
Деление
ЯЗЫК SQL
ОПЕРАТОРЫ ОПРЕДЕЛЕНИЯ ДАННЫХ (DATA DEFINITION LANGUAGE DDL):
ОПЕРАТОРЫ ОПРЕДЕЛЕНИЯ ДОСТУПА К ДАННЫМ (DATA CONTROL LANGUAGE DCL):
ОПЕРАТОРЫ УПРАВЛЕНИЯ ТРАНЗАКЦИЯМИ (TRANSACTION CONTROL LANGUAGE, TCL)
ОПЕРАТОРЫ МАНИПУЛЯЦИИ ДАННЫХ (DATA MANIPULATION LANGUAGE DML):
Порядок выполнения оператора SELECT
Порядок обработки элементов оператора SELECT
Порядок выполнения оператора SELECT
Порядок выполнения оператора SELECT
Порядок выполнения оператора SELECT
Порядок выполнения оператора SELECT
Что такое подзапрос?
Предикаты, используемые в условии отбора c WHERE
Оператор LIKE
Что такое подзапрос?
Примеры выполнения SELECT
Примеры выполнения SELECT
Примеры выполнения SELECT
Примеры выполнения SELECT
Восемь реляционных операторов в SQL
Union
Union
Intersect
Minus
Join
Cross join
Соединение
Inner join
Outer join
Outer join
Outer join
Деление
2.49M
Категория: Базы данныхБазы данных

Реляционные операторы и язык sql

1. Реляционные операторы и язык sql

1
РЕЛЯЦИОННЫЕ ОПЕРАТОРЫ И ЯЗЫК
SQL
Лекция 3

2. Основные определения


Реляционная модель - множество взаимосвязанных
отношений.
В каждой связи одно отношение может выступать как
основное, а другое отношение выступает в роли
подчиненного.
Для поддержки этих связей оба отношения должны содержать
наборы атрибутов, по которым они связаны.
В основном отношении это первичный ключ отношения
(PRIMARY KEY), который однозначно определяет кортеж
основного отношения.
В подчиненном отношении для моделирования связи должен
присутствовать
набор
атрибутов,
соответствующий
первичному ключу основного отношения. Данный набор
атрибутов в подчиненном отношении принято называть
внешним ключом ( FOREIGN KEY ). 2

3. ОГРАНИЧЕНИЯ ЦЕЛОСТНОСТИ ДАННЫХ

База данных поддерживает следующие виды
ограничений:
1) PRIMARY KEY
2) UNIQUE
3) FOREIGN KEY
4) CHECK,
5) NOT NULL

4. Основные определения

Атрибут Паспорт PRIMARY KEY отношения «Сотрудник»
и
FOREIGN KEY для отношения «Карьера".
4

5. Типы связей

5
Одна сущность может быть связана с другой сущностью или
сама с собою.
Левая сущность (со стороны "один") называется родительской,
правая (со стороны "много") - дочерней.

6.

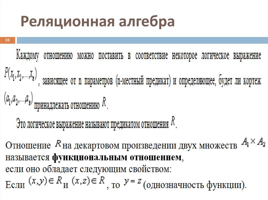
Реляционная алгебра
6
В университ ет е учат ся ст удент ы Иванов, Пет ров и Сидоров.
Лекции им чит ают преподават ели Пушников, Цыганов и
Шарипов, причем извест ны следующие факт ы:
Пушников читает лекции по алгебре и базам данных, соответственно, 40
и 80 часов в семестр.
Цыганов читает лекции по геометрии, 50 часов в семестр.
Шарипов читает лекции по алгебре и геометрии, соответственно, 40 и 50
часов в семестр.
Студент Иванов посещает лекции по алгебре у Шарипова и по базам
данных у Пушникова.
Студент Петров посещает лекции по алгебре у Пушникова и по геометрии
у Цыганова.
Студент Сидоров посещает лекции по геометрии у Цыганова и по базам
данных у Пушникова.

7.

Реляционная алгебра
Множест во преподават елей
= {Пушников, Цыганов, Шарипов}.
Множест во предмет ов
= {Алгебра, Геомет рия, Базы данных}.
Множест во ст удент ов
= {Иванов, Пет ров, Сидоров}.
Упорядоченная т ройка
т огда и
т олько т огда принадлежит от ношению , когда
преподават ель x чит ает лекции по предмет у y в
количест ве n часов в семест р.

8.

Реляционная алгебра
8
A (Преподаватель)
B (Предмет)
Q (Количество часов)
Пушников
Алгебра
40
Пушников
Базы данных
80
Цыганов
Геомет рия
50
Шарипов
Алгебра
40
Шарипов
Геомет рия
50

9.

Реляционная алгебра
9
Упорядоченная т ройка
, когда
ст удент z посещает лекции по предмет у y у
преподават еля x.
C (студент)
Иванов
B (предмет)
Алгебра
A (Преподаватель)
Шарипов
Иванов
Петров
Петров
Базы данных
Алгебра
Геометрия
Пушников
Пушников
Цыганов
Сидоров
Сидоров
Геометрия
Базы данных
Цыганов
Пушников

10. Реляционная алгебра

10

11. Потенциальные ключи

11
Каждый кортеж должен обладать свойством
уникальности (свойством уникальности в пределах
отношения могут обладать отдельные атрибуты или
группы атрибутов- потенциальные ключи).
Подмножество атрибутов K отношения R будем
называть
потенциальным
ключом,
если
выполнено:
Свойство уникальности - в отношении не может
быть двух различных кортежей, с одинаковым
значением K.
Свойство неизбыточности - никакое подмножество
в K не обладает свойством уникальности.

12.

Потенциальные ключи
12
отношение имеет, по крайней мере, один
потенциальный ключ.
если никакой атрибут или группа атрибутов не
являются потенциальным ключом, то, в силу
уникальности кортежей, все атрибуты вместе
образуют потенциальный ключ.
потенциальный ключ, состоящий из одного атрибута,
называется простым, а из нескольких - составным.
отношение может иметь несколько потенциальных
ключей: один из потенциальных ключей объявляется
первичным, а остальные - альтернативными.

13. Восемь реляционных операторов

13
Теоретико-множественные операторы:
Декартово произведение
Объединение
Пересечение
Вычитание
Специальные реляционные операторы:
Выборка
Проекция
Соединение
Деление

14.

Реляционная алгебра
14
Отношение состоит из двух частей - заголовка
отношения и тела отношения.
Количество
атрибутов
называется
степенью
отношения.
Тело отношения состоит из кортежей.
Количество кортежей отношения называется
мощностью отношения.

15. Декартово произведение

15
Основной структурой данных в модели является
отношение, именно поэтому модель получила название
реляционной (от английского relation — отношение).
Отношение в реляционной базе данных – подмножество
прямого (декартова) произведения множества атрибутов.
N-арным
отношением
R
называют
подмножество декартова произведения D1x D2x ... xDn
множеств D1, D2, ..., Dn ( n > 1 ), необязательно
различных.
Исходные множества D1, D2, ..., Dn называют
в модели доменами.

16. Декартово произведение

16
Введем дополнительно понятие конкатенации, или
сцепления, кортежей.
Сцеплением, или конкатенацией, кортежей
c = <c1, c2, ..., cn> и
q = <q1, q2, ..., qm>
называется кортеж, полученный добавлением значений
второго в конец первого.
Сцепление кортежей c и q обозначается как (c , q).
(c, q) = <c1, c2, ... , cn, q1, q2, ..., qm>
Здесь n — число элементов в первом кортеже с, m —
число элементов во втором кортеже q.

17. Декартово произведение

17

18. Декартово произведение

18

19. Отношения, совместимые по типу

19
Отношения совместимы по типу, если они имеют
идентичные заголовки, а именно:
Отношения имеют одно и то же множество имен
атрибутов, т.е. для любого атрибута в одном
отношении найдется атрибут с таким же
наименованием в другом отношении,
Атрибуты с одинаковыми именами определены
на одних и тех же доменах.

20. Объединение отношений

20
Объединением двух совместимых по типу
отношений А и В называется отношение с тем же
заголовком, что и у отношений А и В, и телом,
состоящим из кортежей, принадлежащих А или В,
или обоим отношениям.
Синтаксис операции объединения:

21. Объединение отношений

21

22. Пересечение отношений

22
Пересечением двух совместимых по типу
отношений А и В называется отношение с тем
же заголовком, что и у отношений А и В, и
телом, состоящим из кортежей, принадлежащих
одновременно обоим отношениям А и В.
Синтаксис операции пересечения:

23. Пересечение отношений

23

24. Вычитание отношений

24
Вычитанием двух совместимых по типу
отношений А и В называется отношение с тем же
заголовком, что и у отношений А и В, и телом,
состоящим
из
кортежей,
принадлежащих
отношению А и не принадлежащих отношению В.
Синтаксис операции вычитания:

25. Вычитание отношений

25

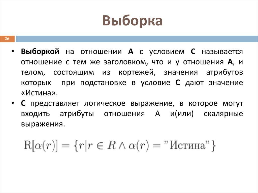
26. Выборка

26
• Выборкой на отношении А с условием С называется
отношение с тем же заголовком, что и у отношения А, и
телом, состоящим из кортежей, значения атрибутов
которых при подстановке в условие С дают значение
«Истина».
• С представляет логическое выражение, в которое могут
входить атрибуты отношения А и(или) скалярные
выражения.

27. Выборка

27

28. Выборка

28

29. Трехзначная логика (3VL)

29

30. Проекция

30
• Проекцией отношения А по атрибутам X, Y, …, Z, где
каждый из атрибутов принадлежит отношению А,
называется отношение с заголовком (X, Y, …, Z) и телом,
содержащим множество кортежей вида (x, y, …, z) таких, для
которых в отношении А найдутся кортежи со значением
атрибута Х равным х, значением атрибута Y равным y,…,
значением Z равным z.
• Проекция дает «вертикальный срез», в котором удалены все
возникшие при таком срезе дубликаты кортежей.

31. Проекция

31

32. Соединение

32
Соединением отношений А и В по условию С (логическое
выражение, в которое могут входить атрибуты отношений
и(или) скалярные выражения) называется отношение,
полученное путем последовательного применения операций
декартова произведения и выборки.

33. Соединение

33
Тэта-соединение
Эквисоединение
Естественное соединение
Внешнее соединение

34. Тэта-соединение

34

35. Экви-соединение

35

36. Естественное соединение

36

37. Естественное соединение

37

38. Внешнее соединение

38
Типы внешних соединений:
левое внешнее соединение - внутреннее соединение +
строки левой таблицы, которым нет соответствия в правой
таблице;
правое внешнее соединение - внутреннее соединение +
строки правой таблицы, которым нет соответствия в левой
таблице;
полное внешнее соединение - внутреннее соединение и
строки правой таблицы, которым нет соответствия в левой
таблице, и строки правой таблицы, которым нет соответствия
в левой таблице.

39. Внешнее соединение

39

40. Внешнее соединение

40

41. Деление

41
Синтаксис операции деления:
A DIVIDE BY B

42. Деление

42

43. ЯЗЫК SQL

Structured Query Language (SQL)— это
непроцедурный язык, используемый для
формулировки
запросов
к
данным
в
большинстве современных СУБД и являющийся
индустриальным стандартом (ANSI, ISO)
Существует много его диалектов
Операторы языка делятся на группы

44. ОПЕРАТОРЫ ОПРЕДЕЛЕНИЯ ДАННЫХ (DATA DEFINITION LANGUAGE DDL):

CREATE создает объект БД;
ALTER изменяет объект;
DROP удаляет объект;

45. ОПЕРАТОРЫ ОПРЕДЕЛЕНИЯ ДОСТУПА К ДАННЫМ (DATA CONTROL LANGUAGE DCL):

GRANT предоставляет пользователю (группе)
разрешения на определенные операции с
объектом;
REVOKE отзывает ранее выданные разрешения;

46. ОПЕРАТОРЫ УПРАВЛЕНИЯ ТРАНЗАКЦИЯМИ (TRANSACTION CONTROL LANGUAGE, TCL)

COMMIT применяет транзакцию;
ROLLBACK откатывает все изменения, сделанные
в контексте текущей транзакции;
SAVEPOINT делит транзакцию на более мелкие
участки, применяется для отметки логических
точек разрыва в границах транзакции;
SET TRANSACTION начинает транзакцию и
определяет ее поведение.

47. ОПЕРАТОРЫ МАНИПУЛЯЦИИ ДАННЫХ (DATA MANIPULATION LANGUAGE DML):

SELECT считывает данные, удовлетворяющие
заданным условиям;
INSERT добавляет новые данные;
UPDATE изменяет существующие данные;
DELETE удаляет данные;

48. Порядок выполнения оператора SELECT

48
Порядок выполнения оператора
SELECT

49. Порядок обработки элементов оператора SELECT

49
Порядок обработки элементов
оператора SELECT
FROM -Определяются имена используемой таблицы или
нескольких таблиц.
WHERE – накладывается условие отбора данных.
GROUP BY – образуются группы строк, имеющие одинаковые
значения в указанном столбце.
HAVING – накладывается условие на отбор сгруппированных
строк.
SELECT – определяются столбцы, которые нужно отобразить в
результате.
ORDER BY – отобранные данные сортируются по указанным
столбцам.

50. Порядок выполнения оператора SELECT

50
Шаг 1 (FROM). Вычисляется прямое декартовое
произведение всех таблиц, указанных в
обязательном разделе FROM.
Шаг 2 (WHERE). Для каждой строки из таблицы A
вычисляется условное выражение, приведенное в
разделе WHERE. Только те строки, для которых
условное выражение возвращает значение TRUE,
включаются в результат.

51. Порядок выполнения оператора SELECT

51
Порядок выполнения оператора
SELECT
Шаг 3 (GROUP BY). Строки таблицы, полученной на
втором шаге, группируются в соответствии со
списком группировки, приведенным в разделе
GROUP BY. К группам можно применять функции
агрегирования.
Если раздел GROUP BY опущен, то сразу переходим
к шагу 4.

52. Порядок выполнения оператора SELECT

52
Шаг 4 (HAVING). Если в операторе SELECT
присутствует раздел HAVING, то группы, не
удовлетворяющие
условному
выражению,
приведенному в разделе HAVING, исключаются.
Если раздел HAVING опущен, то сразу переходим к
шагу 5.

53. Порядок выполнения оператора SELECT

53
Шаг 5(ORDER BY ) . Упорядочение результатов запроса по
нескольким полям с возрастанием или убыванием (ORDER BY…
ASC (DESC)).
SELECT PD.PNUM, PD.DNUM, PD.VOLUME FROM PD ORDER BY
DNUM;
ASC (с возрастанием ) по умолчанию

54. Что такое подзапрос?

54
Подзапросы в зависимости от элементов в
предложении WHERE:
могут не возвращать ни одного или возвращать
несколько элементов (начинаются с IN,
оператора сравнения, ANY, ALL);
возвращать единственное значение (с оператора
сравнения);
представлять
собой тест на существование
(EXISTS)

55. Предикаты, используемые в условии отбора c WHERE

55
Предикаты, используемые в
условии отбора c WHERE
Условие поиска
Ключевые слова, специальные символы
Сравнение
Диапазон
>,<,=,>=,<=,<>(или != )
BETWEEN/NOT BETWEEN
Принадлежность к множеству IN/NOT IN
Соответствие шаблону
Значение NULL
LIKE/NOT LIKE
IS NULL/IS NOT NULL
ANY/ALL
EXISTS

56. Оператор LIKE

56
SELECT site, url FROM wwwsites
WHERE url LIKE '%my@_works%' ESCAPE '@';
Пример подходящего шаблона – ‘12my_works’

57. Что такое подзапрос?

57

58. Примеры выполнения SELECT

58
SELECT * FROM CUSTOMERS WHERE RATING >ALL(SELECT RATING
FROM CUSTOMERS WHERE CITY='ROME' )

59. Примеры выполнения SELECT

59
SELECT * FROM CUSTOMERS WHERE RATING >ANY(SELECT
RATING FROM CUSTOMERS WHERE CITY='ROME' )

60. Примеры выполнения SELECT

60
SELECT * FROM CUSTOMERS WHERE RATING >SOME(SELECT
RATING FROM CUSTOMERS WHERE CITY='ROME' )

61. Примеры выполнения SELECT

61
Выбрать номера поставщиков, для которых не существовало бы ни одной
детали так, чтобы эта деталь не была бы в поставках у данного поставщика

62. Восемь реляционных операторов в SQL

62
Восемь реляционных операторов
в SQL
Теоретико-множественные операторы:
Объединение Union
Пересечение Intersect
Вычитание Minus
Декартово произведение Cross join
Специальные реляционные операторы:
Выборка where
Проекция
Соединение inner join, outer join
Деление exists

63. Union

63

64. Union

64

65. Intersect

65

66. Minus

66

67. Join

67
Существует три типа join-выражений:
cross join;
inner join;
outer join;

68. Cross join

68

69. Соединение

69
Inner join
Join … using on (…);
Natural join;
Outer join
Right join | Left join | Full join … on () …;

70. Inner join

70
Inner join необходим для получения только тех
строк, для которых существует соответствие
записей главной таблицы и присоединяемой.

71. Outer join

71
Outer join может быть left, right и full (слово
outer обычно опускается);
Конструкция join располагается сразу после
select-выражения.
... join_type join table_name on condition …
join_type - тип join-выражения (left, right и full ),
table_name - имя таблицы, которая
присоединяется к результату,
condition - условие объединения таблиц.

72. Outer join

72
В случае с Left join из главной таблицы будут
выбраны все записи, даже если в присоединяемой
таблице нет совпадений, то есть условие condition не
учитывает присоединяемую (правую) таблицу.
Right join отображает все строки удовлетворяющие
правой части условия condition, даже если они не
имеют соответствия в главной (левой) таблице
Full outer join необходим для отображения всех
возможных комбинаций строк из нескольких таблиц,
это объединение результатов left и right join.

73. Outer join

73

74. Деление

74

75.

75
СПАСИБО ЗА ВНИМАНИЕ!
English     Русский Правила