Основы методологии ARIS
Особенности методологии ARIS
В виду большого количества моделей методология ARIS делит их на 4 группы:
Каждая из этих групп разделяется ещё на три уровня:
ARIS Toolset – инструментальная среда, разработанная компанией IDS Scheer AG.
ARIS Express
Организационная модель
Предметная область «Предприятие по сборке и продаже компьютеров».
Функциональная модель
Предметная область «Предприятие по сборке и продаже компьютеров».
Предметная область «Предприятие по сборке и продаже компьютеров».
Информационная модель (модель данных).
Элементы управления информационной модели
Пример модели ERM
Пример диаграммы цепочек добавления качества
Диаграмма eEPC (событийная цепочка процесса)
1.03M
Категория: Базы данныхБазы данных

Основы методологии ARIS

1. Основы методологии ARIS

2. Особенности методологии ARIS

Методология ARIS является наиболее объемной и содержит
около 100 различных моделей, используемых для
описания, анализа и оптимизации различных аспектов
деятельности организации.
Эта концепция имеет два основных преимущества:
позволяет выбрать методы и интегрировать их, опираясь
на основные особенности моделируемого объекта;
служит базой для управления сложными проектами,
поскольку благодаря структурным элементам содержит
встроенные модели процедур для разработки
интегрированных информационных систем.
Кроме того большим преимуществом методологии ARIS
является эргономичность и высокая степень визуализации
моделей, что делает данную методологию удобной и
доступной в использовании всеми сотрудниками компании

3. В виду большого количества моделей методология ARIS делит их на 4 группы:

1. Информация (информационные модели). Состоит из
моделей с помощью которых описывается информация,
используемая в деятельности организации.
2. Функции (функциональные модели).Состоит из моделей,
используемых для описания стратегических целей
компании, функций и прочих элементов функциональной
деятельности организации.
3. Оргструктура (организационные модели). Состоит из
моделей с помощью которых описывается
организационная структура компании, а также другие
элементы внутренней инфраструктуры организации.
4. Процессы (модели управления). Состоит из моделей,
используемых для описания бизнес-процессов, а также
различных взаимосвязей между структурой, функциями и
информацией.

4.

Группы моделей методологии ARIS.

5.

Архитектура ARIS

6. Каждая из этих групп разделяется ещё на три уровня:

Уровень определения требований. На данном уровне
разрабатываются модели, описывающие то, что должна
делать система - как она организована, какие деловые
процессы в ней присутствуют, какие данные при этом
используются.
Уровень проектной спецификации. Этот уровень
соответствует концепции информационной системы,
определяющей основные пути реализации предъявленных на
втором этапе требований.
Уровень описания реализации. На данном этапе жизненного
цикла создания информационных систем происходит
преобразование спецификации в физическое описание
конкретных программных и технических средств. Это
заключительный этап проектирования систем, за которым
следует этап физической реализации (программирования).

7. ARIS Toolset – инструментальная среда, разработанная компанией IDS Scheer AG.

Методология ARIS позиционирует себя как конструктор, из
которого под конкретный проект в зависимости от его
целей и задач разрабатывается локальная методология,
состоящая из небольшого количества требуемых бизнесмоделей и объектов.
ARIS Express - бесплатная версия программы
поддерживает только базовые типы диаграмм, не имеет
многопользовательской поддержки, не использует базу
данных, не содержит инструментов для формирования
отчётов и средств анализа модели. ARIS Express не
поддерживает связи между создаваемыми объектами в
отличие от полноценной платной версии, то есть
отсутствует контроль целостности и непротиворечивости
модели.

8. ARIS Express

Архитектура программы базируется на Java Runtime
Environment (JRE)
ARIS Express поддерживает следующие типы моделей:
Организационная диаграмма (Organizational chart)
Бизнес-процесс (Business process)
ИТ-инфраструктура (IT infrastructure)
Карта процессов (Process landscape)
Модель данных (Data model)
Карта систем (System landscape)
Доска (Whiteboard)
BPMN диаграмма версии 2.0 (BPMN diagram)
Общие диаграммы (General diagram)

9. Организационная модель

Моделирование и анализ организационной структуры
должен проводиться с целью выявления:
обоснованного количества уровней иерархии;
наличия более чем 5-6 подчиненных подразделений у
одного руководителя;
наличие малого количества подчиненных у одного
руководителя;
подчинения одних и тех же сотрудников различным
руководителям.
В модели организационной структуры целесообразно
показывать:
подразделения предприятия;
наименование должностей и фамилии руководителей
подразделений;
физическое местоположение отделов на предприятии.

10.

11. Предметная область «Предприятие по сборке и продаже компьютеров».

Организационная модель.
В модель верхнего уровня включаются самостоятельные
подразделения, входящие в структуру организации: Отдел
управления, Отдел по продажам и маркетингу, Отдел по
сборке и тестированию, Отдел по отгрузке и снабжению.
Уровни структурных подразделений:
для Отдела по сборке и тестированию это - Управление
сборкой и тестированием, Сборка, Тестирование
для Отдела по отгрузке и снабжению это - Снабжение
необходимыми комплектующими, Хранилище комплектующих
и собранных компьютеров, Отгрузка готовой продукции.
Низшим уровнем является описание подразделений на
уровне должностей – штатных единиц, занимаемых
конкретными сотрудниками.

12.

13. Функциональная модель

Функция – описание элемента работы, образующего
один логический этап в рамках процесса. В
методологии ARIS используется диаграмма
«Дерево функций», посредством которой функции
могут быть описаны с различными уровнями
детализации. При этом функции представляются
необязательно в хронологическом порядке.
На самом верхнем уровне описываются наиболее
сложные функции, представляющие собой
отдельный бизнес-процесс или процедуру.
Детализация функций образует иерархическую
структуру их описаний

14. Предметная область «Предприятие по сборке и продаже компьютеров».

Бизнес процесс предприятия делится на функции:
«Управление», «Заключение договора»,
«Сборка и тестирование»,
«Отгрузка и снабжение».
Они в свою очередь деляться еще на ряд функций.
Функция «Получить запрос клиента» подразумевает, что клиент
делает заказ на сборку компьютера.
Функция «Сформировать заказ» подразумевает оформление
договора с заказчиком.
Функция «Согласовать заказ» подразумевает проверку договора и
его подписание.
Функция «Принять заказ к выполнению» подразумевает отправку
копии договора в отдел сборки и тестирования.
Функция «Получить договор на сборку» означает, что с отдела по
продажам поступил договор.

15. Предметная область «Предприятие по сборке и продаже компьютеров».

Функция «Получить необходимые комплектующие»
подразумевает под собой оформление заказа на снабжение и
его отправка в отдел отгрузки и снабжения.
Функции «Сборка» и «Тестирование» означают сборку
компьютера и его тестирование соответственно.
Функция «Получить заказ на снабжение» означает, что с отдела
«Сборка и тестирование» пришел список необходимых
комплектующих.
Функция «Заказать комплектующие» означает, что
комплектующие, которые указаны в заказе на снабжение и не
хранящиеся на складе, заказываются.
Функция «Отправить комплектующие на сборку» подразумевает,
что необходимые комплектующие есть на складе и их
отправляем в отдел «Сборки и тестирования». Функция
«Отправить готовую продукцию» подразумевает, что готовая
подукция отправляется заказчику.

16.

17. Информационная модель (модель данных).

Базовая модель ERM Формулировка требований в рамках модели данных
включает описание семантической модели данных в рассматриваемой
предметной области. Модель сущность-отношение (ERM) Чена является
наиболее широко распространненым методом создания семантических
моделей. Сущность – это реальный или абстрактный объект, представляющий
интерес для задач в конкретной области деятельности. Атрибуты – это
свойства, описывающие типы сущностей.
Процессная модель. Диаграмма цепочек добавления качества.
Диаграмма цепочек добавленного качества описывает функции организации,
которые непосредственно влияют на реальный выход ее продукции. Эти
функции создают последовательность действий, формируя добавленные
значения: стоимость, количество, качество и т.д. Построение диаграммы
цепочки добавленного качества целесообразно начать с обзорного
представления взаимосвязанных частей процесса путем расположения
элементов процесса согласно временной последовательности их выполнения.
На следующем этапе рекомендуется отразить взаимозависимость различных
элементов процесса путем нанесения соответствующих связей. После
отображения в модели структуры процесса каждый из элементов процесса
рассматривается с точки зрения необходимости его детализации. Если это
необходимо, то элемент детализируется на соответствующие блоки. На
завершающем этапе в модель процесса добавляют элементы
организационной структуры, отвечающие за выполнения процесса или
участвующие в процессе, а также документы, используемые в процессе.

18. Элементы управления информационной модели

19. Пример модели ERM

20. Пример диаграммы цепочек добавления качества

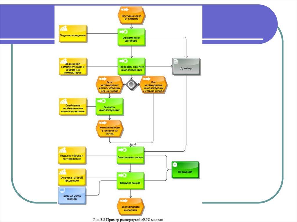
21. Диаграмма eEPC (событийная цепочка процесса)

Модель предназначена для детального описания
процессов, выполняемых в рамках одного
подразделения, несколькими подразделениями или
конкретными сотрудниками.
Она позволяет выявлять взаимосвязи между организационной и
функциональной моделями.
Модель eEpc отражает последовательность действий в рамках
одного бизнес-процесса, которые выполняются
организационными единицами, а также ограничения по
времени, налагаемые на отдельные функции. Для каждой
функции могут быть определены начальное и конечное
события, ответственные исполнители, материальные и
документарные потоки (входы, выходы, ресурсы),
сопровождающие модель, а также проведена декомпозиция
на более низкие функции (подфункции и т.д.).
Модель eEPC является наиболее информативной и удобной при
описании деятельности подразделений организации.
English     Русский Правила