Логарифмические неравенства и методы их решения
Логарифмические неравенства
Простейшее логарифмическое неравенство имеет вид
Решение логарифмических неравенств основано на строгой монотонности логарифмической функции. Известно, что
Методы решения логарифмических неравенств
1. Метод использования определения логарифма
Решить неравенство:
Решить неравенство:
2. Метод потенцирования
Логарифмическое неравенство вида
Решить неравенство:
Логарифмическое неравенство вида
Решить неравенство:
4. Графический метод
Решить неравенство:
СПАСИБО ЗА ВНИМАНИЕ!
3.25M
Категория: МатематикаМатематика

Логарифмические неравенства и методы их решения

1. Логарифмические неравенства и методы их решения

2. Логарифмические неравенства

Определение: неравенства, содержащие
неизвестное под знаком логарифма (и) или в
основании логарифма называются
логарифмическими.

3. Простейшее логарифмическое неравенство имеет вид

log a x b
Знак неравенства может быть любым ( , , ), где
a > 0, a ≠ 1

4. Решение логарифмических неравенств основано на строгой монотонности логарифмической функции. Известно, что

1. При основании, большем единицы,
логарифмическая функция возрастает;
2. При
положительном
основании,
меньшем единицы, логарифмическая
функция убывает.

5.

Рис. 1
Рис. 2

6.

Логарифмическое неравенство вида
log a x b
(1)
эквивалентно следующим системам неравенств:
а 1
0 а 1

7.

Решить неравенство:
Решение:
Ответ:
log 2,5 x 2.
x 2,52 x 6,25
x 0
x 0
x 0; 6,25 .

8.

Логарифмическое неравенство вида
log a x b
(2)
эквивалентно следующим системам неравенств:
а 1
0 а 1

9.

Решить неравенство: log0,5
x 2.
1
x
x
0,5
x 4
2
Решение:
0,5
x 0
x 0
x 0
2
Ответ:
x 0; 4 .

10. Методы решения логарифмических неравенств

1.
2.
3.
4.
Метод использования определения логарифма.
Метод потенцирования.
Метод введения новой переменной.
Графический метод.

11. 1. Метод использования определения логарифма

Логарифмическое неравенство вида
log a f ( x ) c
(3)
f ( x ) 0, a 0, a 1.
Равносильно системам неравенств:
а 1
0 а 1

12. Решить неравенство:

Решение:
Ответ:
log5 3x 1 2
2
x 8
3
x
1
5
3
x
25
1
1
3
x
1
0
3
x
1
x
3
x 8; .

13. Решить неравенство:

log 1 4 x 1 2
7
1
4
x
1
Решение:
7
4 x 1 0
Ответ:
x 12; .
2
x 12
4 x 1 7
1
x
4
x
1
4
2

14. 2. Метод потенцирования

Определение: под потенцированием
понимается переход от равенства,
содержащего логарифмы, к равенству, не
содержащему их.

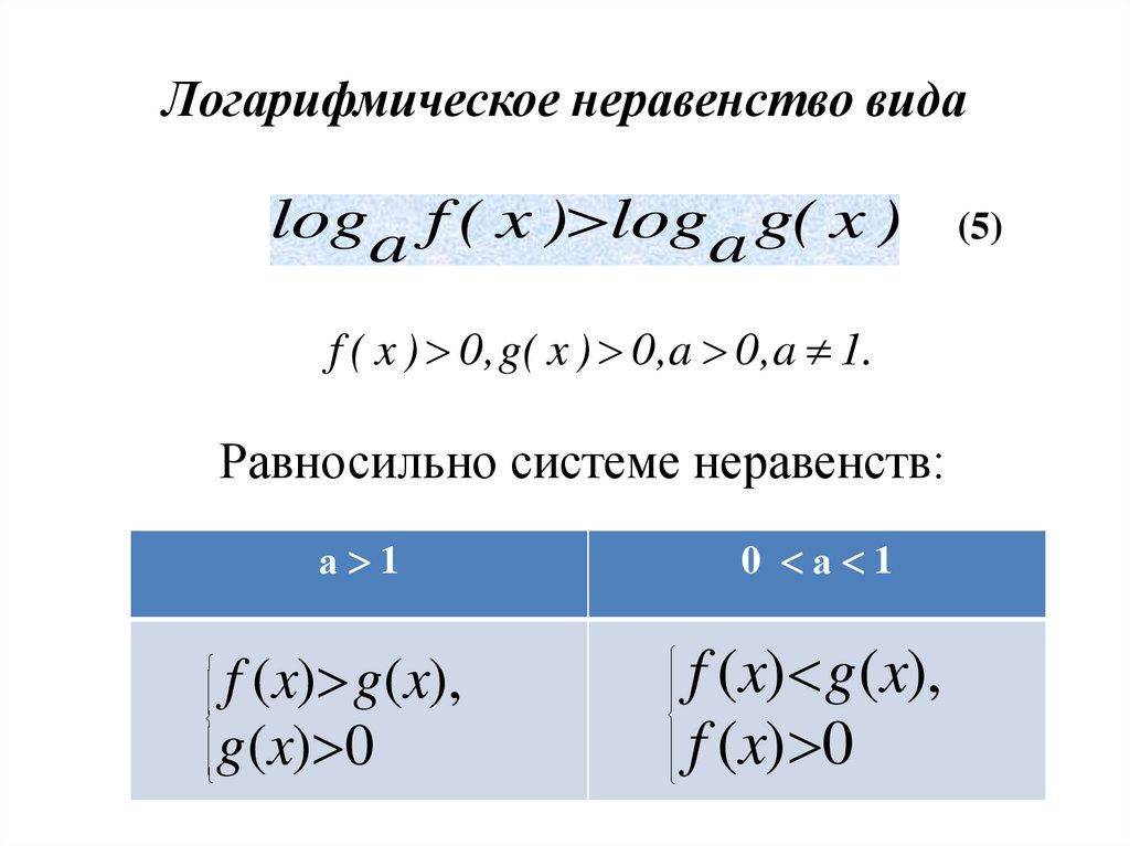
15. Логарифмическое неравенство вида

loga f ( x ) loga g( x )
f ( x ) 0 , g( x ) 0 ,a 0 ,a 1.
Равносильно системе неравенств:
а 1
f (x) g(x),
g(x) 0
0 а 1
f (x) g(x),
f (x) 0
(5)

16. Решить неравенство:

lg
2 x 3 lg x 1
2 x 3 x 1 2 x x 1 3
x 4
Решение:
x 1 0
Ответ:
x 4; .
x 1
x 1

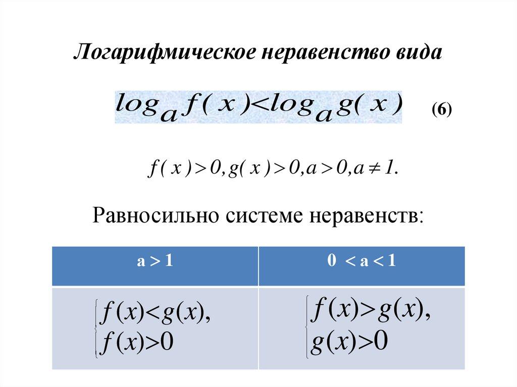
17. Логарифмическое неравенство вида

loga f ( x ) loga g( x )
f ( x ) 0 , g( x ) 0 ,a 0 ,a 1.
Равносильно системе неравенств:
а 1
f (x) g(x),
f (x) 0
0 а 1
f (x) g(x),
g(x) 0
(6)

18. Решить неравенство:

log0,5 4 x 7 log 0,5 x 2
4x 7 x 2
4 x x 2 7
x 3
Решение:
x 2 0
Ответ:
x 3; .
x 2
x 2

19.

3. Метод введения новой переменной
2
log
Решить неравенство:
2 x 4log 2 x 3

20. 4. Графический метод

В одной системе координат строят графики двух функций.
В зависимости от знака неравенства выбирается
интервал.

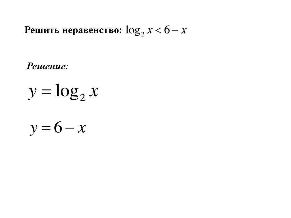
21. Решить неравенство:

log 2 x 6 x
Решение:
y log 2 x
y 6 x

22.

y log 2 x
y 6 x
Ответ:
x 0; 4

23. СПАСИБО ЗА ВНИМАНИЕ!

English     Русский Правила