2.17M
Категория: МатематикаМатематика

Координаты вектора

1.

2.

у
1
j
О
i
1
х
Единичные векторы – векторы, длины которых
равны единице.
Векторы i и j называются координатными
векторами

3.

у
1
j
О
i
1
х
Координатные векторы не коллинеарны, поэтому любой
вектор p можно разложить по координатным векторам,
т.е представить в виде p xi y j
Коэффициенты x и y разложения p по координатным
векторам называются координатами вектора.

4.

у
ОА 2i 1 j
A
1
j
j
О
i
х
12i
Координаты вектора указываются в фигурных скобках после
обозначения вектора: OA 2;1
Очевидно, что i 1;0 , j 0;1 .

5.

y
i
p =4i +3j
F
j
j
j
О
j
координатные
векторы
p {4; 3} B
F(4; 3)
и
p
i =1;
j =1
x p = xi + yj
1
i i i iA
разложение вектора по
координатным векторам
p{ x; y}
координаты
вектора
Вектор, начало
Координаты
радиус-вектора
которого совпадает
совпадают
с
с
началом координат
координатами
конца–вектора.
радиус-вектор.

6.

y
P (3;-5)
M
p {3;-5}
m
p =3i –5j
x
j
О
i
1
M (0;4)
p
m{0; 4}
P
m=0i +4j
m = 4j

7.

y
O (0; 0)
0 {0;0}
r
j
О
e
0 =0i +0j
i
1
x
i {1;0}
j {0;1}
e {0;-1}
r {-1;0}

8.

3i
у
b
2j
1
j
О
i
1
х

9.

10.

Дано :
а) x i y j 5 i 2 j ;
б) 3 i y j x i 7 j
Найти :
x, y
Ответ : а)5; 2, б ) 3;7.

11.

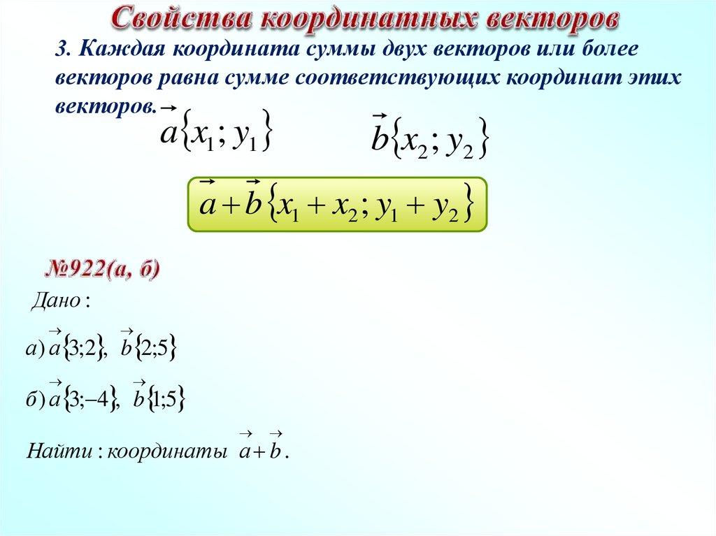
3. Каждая координата суммы двух векторов или более
векторов равна сумме соответствующих координат этих
векторов.
a x1; y1
b x2 ; y2
a b x1 x2 ; y1 y2
Дано :
а) а 3;2 , b 2;5
б ) а 3; 4 , b 1;5
Найти : координаты а b .

12.

4. Каждая координата разности двух векторов равна
разности соответствующих координат этих векторов.
a x1; y1
b x2 ; y2
a b x1 x2 ; y1 y2
Дано :
а) а 5;3 , b 2;1
б ) а 3;2 , b 3;2
Найти : координаты а b .

13.

5. Каждая координата произведения вектора на число
равна произведению соответствующей координаты на это
число.
a x; y
ka
k a kx; ky
Дано :
а ) а 3;2
Найти : координаты 2а;3 а .

14.

Дано :
а ) а 1; 2 , b 0;3 , c 2;3
1
Найти : р 2 а b c .
3
.

15.

16.

1. п.89, 90.
2. Записать в тетрадь свойства координатных
векторов (слайд 10 – 13 презентации).
3. Выполнить задание на Якласс. Срок
выполнения до 18 октября (8:00).

17.

4i
2j
а 4i 2 j
а 4;2
3j
4i
b 4i 3 j
b 4; 3
3j
2i
с 2i 3 j
с 2;3
f 2i 2 j
f 2;2
3i
1 j
k 3i 1 j
k 3; 1
2j
2i
English     Русский Правила